一个好的IP地址查询工具需要满足哪些条件?

180 阅读3分钟

IP定位可以帮我们实现精准定位用户位置、网络安全防护、广告精准投放、网络威胁溯源追踪、网络性能优化等,但是如果要高质量实现上述内容,需要具备以下条件:

1、数据库高频更新

2、支持多维度数据查询汇总

3、和IP相关的其他信息,诸如IP风险画像、真人或代理识别、应用场景等等

4、定位精度最好支持街道级

相信不少人都尝试使用过市面上免费的IP地址库,但是由于没有原始IP数据的支撑,项目自带的./data/ip.merge.txt 原始数据已经也不会再更新。

所以我们需要一个精度更高、数据更新频率快,并且操作简单便捷的IP地址查询工具来满足我们的业务需求,如IP数据云。  

IP数据云是基于云计算和大数据技术的IP信息服务平台,可查询分析IP地址地理位置、运营商信息,具备IP风险画像等安全功能,能为网络安全、市场调研、广告投放等提供数据支持和应用策略。

产品信息

IP归属地:全球IP归属地产品覆盖全球范围,提供准确无误的IP地址定位服务。

IPv4示例:

image.png

IPv6示例:

image.png

IP应用场景:该产品为多领域提供全面的IP地址分析与应用解决方案,识别IP地址的企业专线、家庭宽带、数据中心等20余种应用场景。

image.png

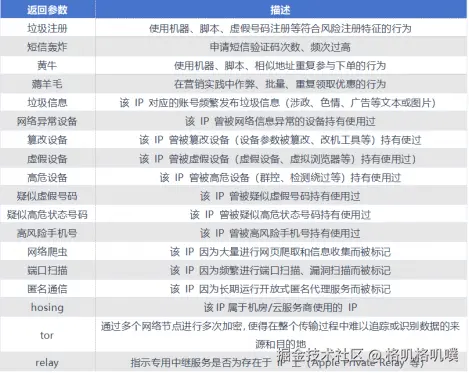
IP风险画像:通过对IP地址的多维度数据进行综合分析,为企业提供全面的IP风险评估和画像。

image.png

IP代理识别:IP代理识别是一种高效准确的网络安全解决方案,旨在识别和分析各类代理行为,从而帮助用户防范恶意访问、数据泄露和网络攻击。

image.png

IP真人识别:通过深度挖掘IP地址的行为数据,结合先进的人工智能和机器学习技术,能够高效、准确地识别出是真实用户或机器生成的虚假流量,从而提供有效的反欺诈保障。

image.png

IP宿主信息:可以帮助用户了解特定IP地址的所属行业类型,例如金融、教育、医疗等,从而更好地定位目标用户群体或服务对象。

image.png

产品特性

精准定位,全球覆盖:高精准度全球性IP归属地定位,全球覆盖率达99.98%,有1000多个网络监测点提供关键指标数据,准确率达99.58%,能提供可靠的 IP 地址定位、应用场景识别及网络数据分析服务。

实时更新:24小时实时更新的地理位置数据库,确保查询结果实时准确。且有日更、月更、季更、年更多种数据更新周期可选。

多样化数据支持:IP数据云提供包括国家、省份、城市、经纬度等基本地理位置信息及地理编码、时区信息、ISP 提供商等多元化数据。

灵活的集成方式:支持多种集成方式,如API接口、SDK、离线库,可以轻松集成到各种应用程序和网站中,实现自动化查询和数据应用。

 

IP数据云不仅提供IP地址地理位置、运营商信息的查询和分析,还具备IP风险画像、IP应用场景、IP宿主信息等安全功能。无论是网络安全、市场调研,还是广告投放,IP数据云都能提供有效的数据支持和应用策略。通过IP数据云,用户可以更加便捷地管理和利用IP资源,提升业务效率和安全性。

点击领取万次IP地址查询:www.ipdatacloud.com/?utm-source…