前言
废话不多说,我们先上效果:

是不是很丝滑?废话不多说,我们直接开撸!
构思
我们要制作 AI 丝滑变装,首先需要想清楚以下几点:
1、如何构图
2、使用什么风格
3、换什么服装
如何构图
尺寸
因为要制作成短视频,特别是在抖音、快手等平台,9:16的效果就明显优于其它尺寸,因此我们优先选择 9:16
图片内容
因为我们要进行变装,并且是通过首尾帧进行制作,因此,我们需要尽量降低两张不同照片的差异点,使得 AI 变装更丝滑,说句题外话,若是两张风格差异巨大的,让你自己去构想变换,你都想不出来,你让 AI 去做,这不是难为 AI 吗?更何况目前的 AI 并不完善。
因此我们需要使用半身照,而不是全身照,因为全身照的细节更大,两张图的差异更大,我们尽量选择类似证件照的正面半身照,注意,这里还有一个关键词,正面,若一个是正面一个是侧面,AI 在脑补另外半张脸容易出差错。
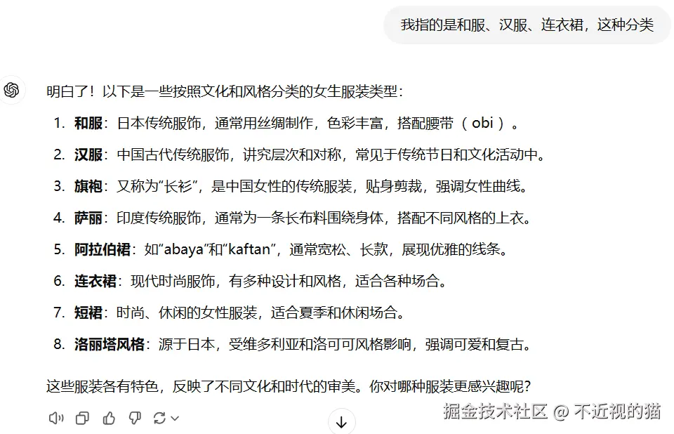
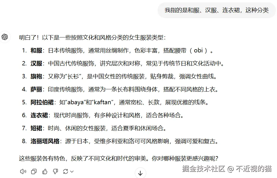
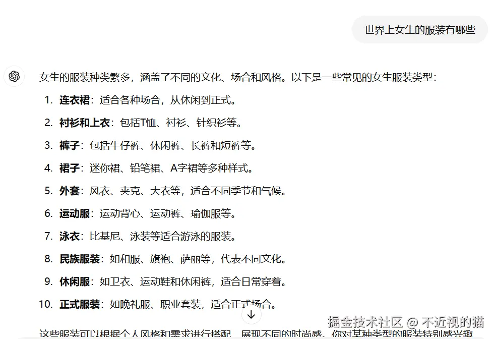
换什么服装
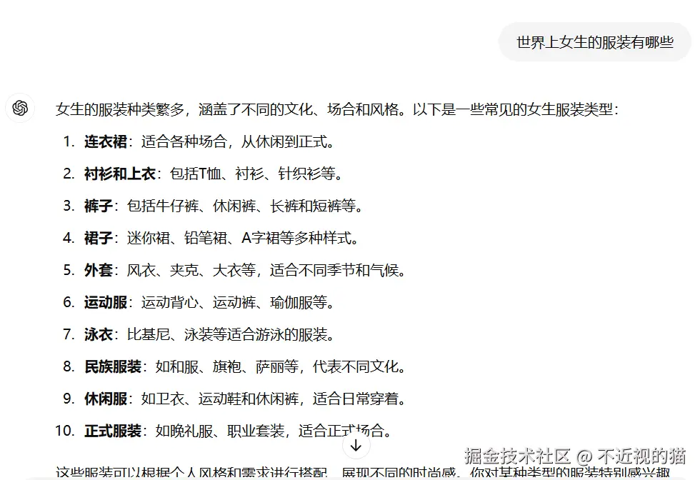
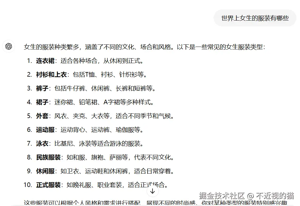
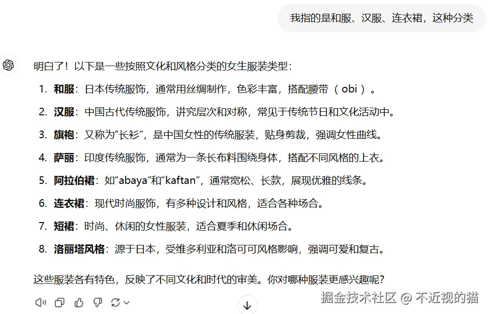
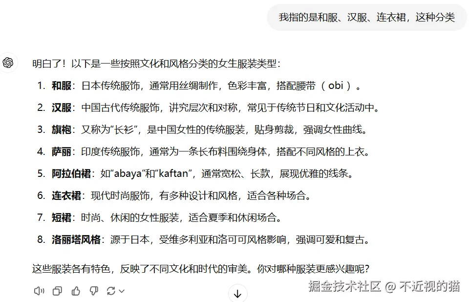
这个比较简单,我们直接问任何一个 GPT 都能得到答案:
大家可以看到,我问 GPT 问题的时候,一开始也没想清楚,是通过它的回答一步步确认的,并不像其它教程那样一步到位,导致看的时候会,实操却不懂。
好啦,以上我们构思完成了,我们就得确认图片风格了。
风格
风格的确认有很多种形式,大家喜欢的话,可以点个赞,我单独开一篇文章讲解。
我这里使用的是直接浏览效果图网址,看到合适的正面半身图,并且风格不错的,就直接 copy 提示词来用:
A cute and beautiful girl is wearing a white dress, holding flowers in her hand and touching the colorful flower sea behind her,Looking at the camera,. The room decorated with various types of plants creates a dreamy atmosphere, with a braided hairstyle. The bright sunlight shines on her face, creating a dreamy atmosphere. She has delicate features, big eyes, long eyelashes, light makeup, pink lips, delicate fingers, and a high nose bridge. Half body, ultra high definition,In the style of raw photography
看不懂?没关系,我们直接扔到翻译器里面翻译:
一个可爱漂亮的女孩穿着白色连衣裙,手捧鲜花,抚摸着身后五颜六色的花海,看着镜头,。房间装饰着各种植物,营造出梦幻的氛围,梳着麻花辫的发型。明亮的阳光照在她的脸上,营造出梦幻的氛围。她五官精致,大眼睛,长睫毛,淡淡的妆容,粉嫩的嘴唇,纤细的手指,高高的鼻梁。半身,超高清,原始摄影风格
然后再交给即梦生成图:
这样就能拿到效果图了,是不是还挺不错的?
生成图
但是以上的图有一个很明显的问题,就是她拿着花了,还抚摸花海,这些都是我们换装不需要的元素,会影响变换,所以我们统统删掉:
一个可爱漂亮的女孩穿着白色连衣裙,看着镜头。房间装饰着各种植物,营造出梦幻的氛围,梳着麻花辫的发型。明亮的阳光照在她的脸上,营造出梦幻的氛围。她五官精致,大眼睛,长睫毛,淡淡的妆容,粉嫩的嘴唇,纤细的手指,高高的鼻梁。半身,超高清,原始摄影风格
这样就好多了,但是还是发现有个问题,就是这些图片都会特意展示自己的手,还有植物也太明显了,这个我们也不需要,因此,我们把手和植物的描述也去掉:
一个可爱漂亮的女孩穿着白色连衣裙,看着镜头。营造出梦幻的氛围,梳着麻花辫的发型。明亮的阳光照在她的脸上,营造出梦幻的氛围。她五官精致,大眼睛,长睫毛,淡淡的妆容,粉嫩的嘴唇,高高的鼻梁。半身,超高清,原始摄影风格
这样我们就能得到想要的图了。
图片清晰度问题
由于第一张图我们需要拿来垫图,用于保持人物的一致性,因此,我们就选中第二张完全正脸的将其下载下来。
这里有个小细节,假如直接下载下来,人物的清晰度是不够的,我们需要把鼠标移到图片上,点击这个:
这样下载的图就是高清的了。
换装
我们直接把白色连衣裙换成其它衣服:
一个可爱漂亮的女孩穿着汉服,看着镜头。营造出梦幻的氛围,梳着麻花辫的发型。明亮的阳光照在她的脸上,营造出梦幻的氛围。她五官精致,大眼睛,长睫毛,淡淡的妆容,粉嫩的嘴唇,高高的鼻梁。半身,超高清,原始摄影风格
人物一致性问题
我们点击导入参考图,把刚刚下载的图片上传上去:
选中人物长相后保存:
这样生成的图就能保存人物的一致性,然后也换装了:
以此类推,我们就可以生成一堆图了:
生成视频
视频生成平台,我这里用的是可灵,其它平台也是以此类推,就是把首尾帧放进去即可:
这里我的描述词是“慢慢变过去”,这个也说不准,也可以啥描述都不用写,剩下我们来看看效果:
就这样一个套一个服装照片,我们就能生成一堆换装视频了:
最好自己排个序,这样剪辑的时候就知道哪个到哪个了。
剪辑
这里我用的是剪映,直接把全部视频导入,并拖下去排序,再加个音乐和文本即可:
由于我嫌视频太长了,变换有点慢,我就把所有视频的速度加快了速度:
这样就大功告成了!!!
下面放上总效果:
