全面解释人工智能LLM模型的真实工作原理(完结)

272 阅读8分钟

image.png

前一篇:《全面解释人工智能LLM模型的真实工作原理(三)》

序言: 本节作为整篇的收官之作,自然少不了与当今最先进的AI模型相呼应。这里我们将简单介绍全球首家推动人工智能生成人类语言的公司——OpenAI的GPT模型的基本原理。如果你也希望为人类的发展做出贡献,并投身于AI行业,这无疑是一个绝佳的起点。其他知识都是进入该行业的基础,而理解该模型是必须的。OpenAI的创始团队中包括科技巨头Elon Musk,以及2024年诺贝尔奖得主Geoffrey Hinton的学生伊利亚·苏茨克弗(Ilya Sutskever)。他们都是全球有钱又最具智慧和前瞻性的人物代表。OpenAI最初公开了ChatGPT-2的语言模型(LLM)源代码,但在随后的ChatGPT-3及之后的版本中停止了开源,逐渐背离了最初的开放承诺,导致公司内部核心成员的相继离开。本节介绍的模型由OpenAI参与者、现任斯坦福大学教授李飞飞的学生Andrej Karpathy基于ChatGPT3模型而来。

(关注不迷路,及时收到最新的人工智能资料更新)

GPT架构

接下来谈谈GPT架构。大多数GPT模型(尽管有不同的变化)都使用这种架构。如果你跟着文章读到这里,这部分应该相对容易理解。使用框图表示法,这就是GPT架构的高级示意图:

image.png

此时,除了“GPT Transformer块”,其他模块我们都已详细讨论过。这里的+号只是表示两个向量相加(这意味着两个嵌入必须同样大小)。来看一下这个GPT Transformer块:

image.png

就是这样。之所以称之为“Transformer”,是因为它源自并属于一种Transformer架构——我们将在下一节中详细了解。理解上没有影响,因为这里展示的所有模块我们都已讨论过。让我们回顾一下到目前为止构建这个GPT架构的过程:

• 我们了解到神经网络接收数字并输出其他数字,权重是可训练的参数

• 我们可以对这些输入/输出数字进行解释,赋予神经网络现实世界的意义

• 我们可以串联神经网络创建更大的网络,并可以将每一个称为“块”,用框来表示以简化图解。每个块的作用都是接收一组数字并输出另一组数字

• 我们学习了很多不同类型的块,每种块都有其不同的作用

• GPT只是这些块的一个特殊排列,如上图所示,解释方式在第一部分已讨论过

随着时间的推移,人们在此基础上做出了各种修改,使得现代LLM更加强大,但基本原理保持不变。

现在,这个GPT Transformer实际上在原始Transformer论文中被称为“解码器”。让我们看看这一点。

Transformer架构

这是驱动语言模型能力迅速提升的关键创新之一。Transformer不仅提高了预测准确性,还比先前的模型更高效(更容易训练),允许构建更大的模型。这是GPT架构的基础。

观察GPT架构,你会发现它非常适合生成序列中的下一个词。它基本遵循我们在第一部分讨论的逻辑:从几个词开始,然后逐个生成词。但是,如果你想进行翻译呢?比如,你有一句德语句子(例如“Wo wohnst du?” = “Where do you live?”),你希望将其翻译成英语。我们该如何训练模型来完成这项任务?

第一步,我们需要找到一种输入德语单词的方法,这意味着我们要扩展嵌入,包含德语和英语。我猜一种简单的输入方式是将德语句子和生成的英文句子连接起来,并将其输入上下文。为了让模型更容易理解,我们可以添加一个分隔符。每一步看起来像这样:

image.png

这可以工作,但仍有改进空间:

• 如果上下文长度固定,有时会丢失原始句子

• 模型需要学习很多内容。包括两种语言,还需要知道是分隔符,它应该在此处开始翻译

• 每次生成一个词时,都需要处理整个德语句子,存在不同偏移。这意味着相同内容的内部表示不同,模型应该能够通过这些表示进行翻译

Transformer最初就是为此任务创建的,它由“编码器”和“解码器”组成——基本上是两个独立的模块。一个模块仅处理德语句子,生成中间表示(仍然是数值集合)——这被称为编码器。第二个模块生成单词(我们已经见过很多)。唯一的区别是,除了将已生成的单词输入解码器外,还将编码器输出的德语句子作为额外输入。也就是说,在生成语言时,它的上下文是已生成的所有单词加上德语句子。这个模块被称为解码器。

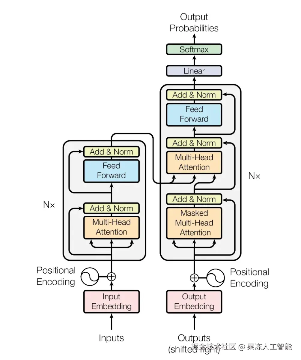
这些编码器和解码器由一些块组成,尤其是夹在其他层之间的注意力块。我们来看“Attention is all you need”论文中的Transformer架构示意图并尝试理解它:

image.png

左侧的竖直块集合称为“编码器”,右侧的称为“解码器”。让我们逐个理解每个部分:

前馈网络:前馈网络是没有循环的网络。第一部分中讨论的原始网络就是一个前馈网络。事实上,这个块采用了非常相似的结构。它包含两个线性层,每个层之后都有一个ReLU(见第一部分关于ReLU的介绍)和一个Dropout层。请记住,这个前馈网络适用于每个位置独立。也就是说,位置0有一个前馈网络,位置1有一个,依此类推。但是位置x的神经元不会与位置y的前馈网络相连。这样做的重要性在于防止网络在训练时“偷看”前方信息。

交叉注意力:你会注意到解码器有一个多头注意力,其箭头来自编码器。这里发生了什么?记得自注意力和多头注意力中的value、key、query吗?它们都来自同一个序列。事实上,query只是序列的最后一个词。那么,如果我们保留query,但将value和key来自一个完全不同的序列会怎样?这就是这里发生的情况。value和key来自编码器的输出。数学上没有任何改变,只是key和value的输入来源发生了变化。

Nx:Nx表示这个块重复N次。基本上,你在将一个块层层堆叠,前一个块的输出作为下一个块的输入。这样可以使神经网络更深。从图上看,编码器输出如何传递给解码器可能让人困惑。假设N=5。我们是否将每层编码器输出传递给对应的解码器层?不是的。实际上你只需运行一次编码器,然后将同一表示提供给5个解码器层。

加与归一化块:这与下方相同(作者似乎只是为了节省空间)。

image.png

其他内容我们已经讨论过。现在你已经完整理解了Transformer架构,从简单的加法和乘法操作一步步构建到现在的完整自包含解释!你知道如何从头构建Transformer的每一行、每一加法、每一块和每个单词的意义。如果你感兴趣,可以参看这个开源库(开源GPT: github.com/karpathy/na…

附录

矩阵乘法

在嵌入部分中,我们引入了向量和矩阵的概念。矩阵有两个维度(行数和列数)。向量也可以看作一个只有一个维度的矩阵。两个矩阵的乘积定义为:

image.png

点表示相乘。现在我们再看一下第一张图中蓝色和有机神经元的计算。如果我们将权重写成矩阵,输入作为向量,可以将整个运算表示如下:

image.png

如果权重矩阵称为“W”,输入称为“x”,则Wx为结果(在此情况下是中间层)。我们也可以将两者转置写作xW——这是个人偏好的问题。

标准差

在层归一化部分,我们使用了标准差的概念。标准差是一个统计量,用于描述数值的分布范围(在一组数字中),例如,如果所有值都相同,则标准差为零。如果每个值都与这些值的均值相距很远,则标准差会很高。计算一组数字a1, a2, a3…(假设有N个数字)的标准差的公式如下:将每个数字减去均值,然后将每个N个数字的结果平方。将所有这些数字相加,然后除以N,最后对结果开平方根。

位置编码

我们在上文中提到过位置嵌入。位置编码与嵌入向量长度相同,不同之处在于它不是嵌入,且无需训练。我们为每个位置分配一个独特的向量。例如,位置1是一个向量,位置2是另一个,以此类推。

(完结)

欢迎大家在评论区沟通讨论,作者同样可以为您解释模型当中的全部原理和实现过程与细节。