首页
沸点
课程
数据标注
HOT
AI Coding
更多
直播
活动
APP
插件
直播
活动
APP
插件
搜索历史
清空
创作者中心
写文章
发沸点
写笔记
写代码
草稿箱
创作灵感
查看更多
登录
注册
高项-项目进度管理
haf
2024-10-28
113
阅读1分钟
管理基础
规划进度管理
定义活动
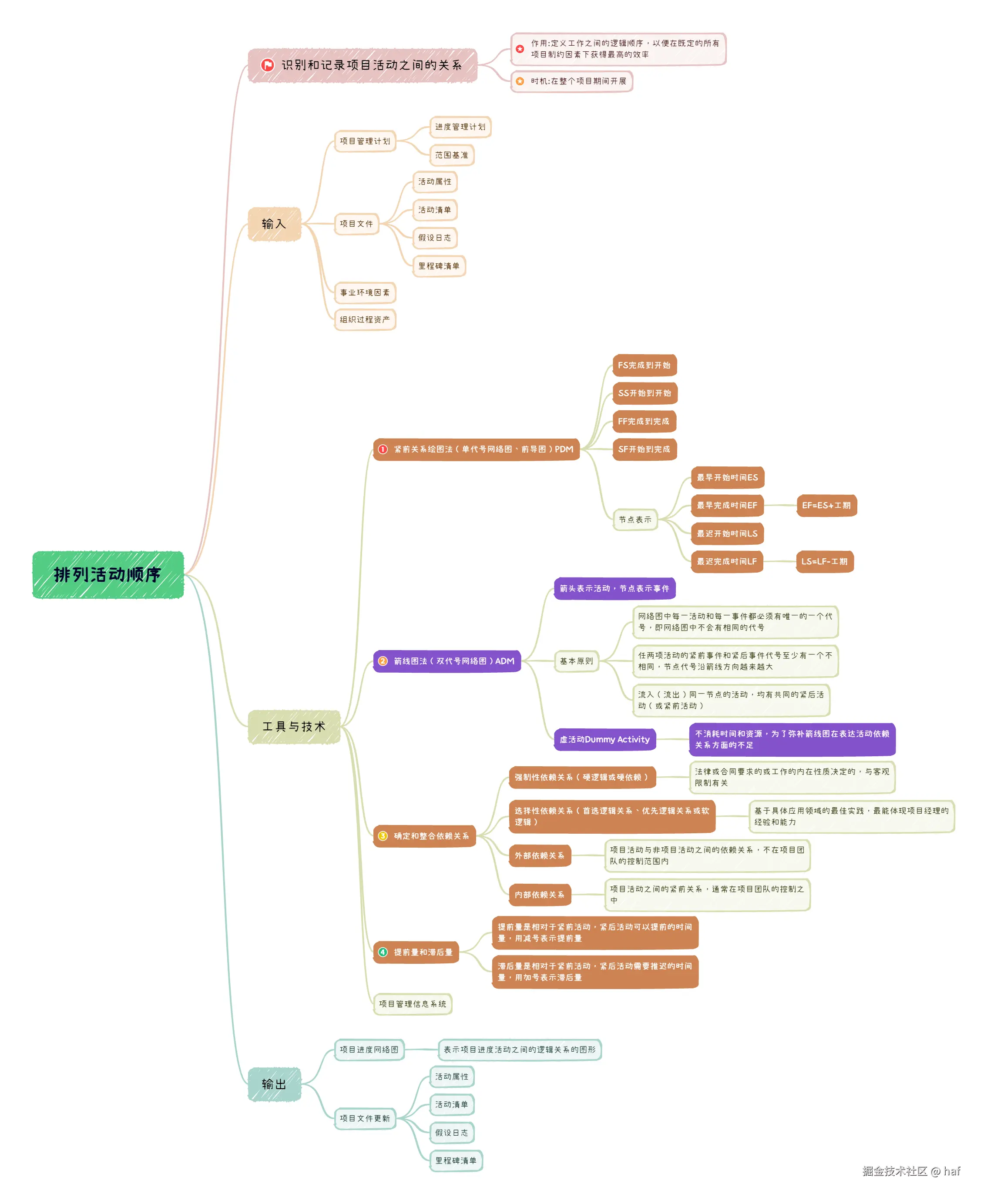
排列活动顺序
估算活动持续时间
制定进度计划
控制进度
haf
19
文章
2.7k
阅读
2
粉丝
目录
收起
管理基础
规划进度管理
定义活动
排列活动顺序
估算活动持续时间
制定进度计划
控制进度