硬件开发笔记(三十一):TPS54331电源设计(四):PCB布板12V转5V电路、12V转3.0V和12V转4V电路

146 阅读1分钟

前言

  前面设计好了常用的12V转5V电路3A、12V转3.3V电路,不常用的12V转4V电路。   本篇描述PCB的设计布线,12V转5V电路、12V转3.3V电路,12V转4V电路。


前面输出的原理图

  在这里插入图片描述


设计PCB

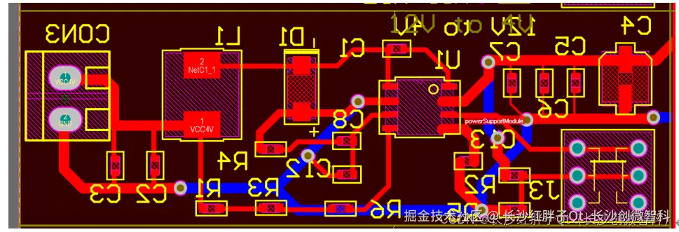
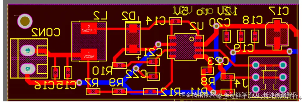
步骤一:12V转5V电路PCB设计

  先看原理图,注意元器件的编号:   在这里插入图片描述

  在这里插入图片描述

  在这里插入图片描述

   在这里插入图片描述

  在这里插入图片描述

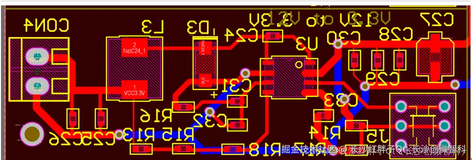
步骤二:12V转3.3V 电路PCB设计

  在这里插入图片描述

  在这里插入图片描述

  在这里插入图片描述

  在这里插入图片描述

  在这里插入图片描述

步骤三:12V转4V电路PCB设计

  在这里插入图片描述

  在这里插入图片描述

  在这里插入图片描述

  在这里插入图片描述

  在这里插入图片描述

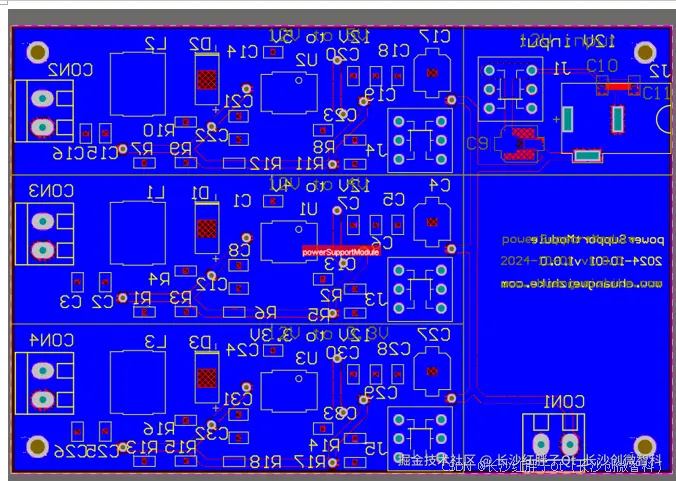
步骤四:覆铜

  点击“覆铜”快捷菜单:   在这里插入图片描述

  在这里插入图片描述   然后选中覆铜的区域,实际上就是以此点选四个点,将这个区域包围起来:

  在这里插入图片描述

  在这里插入图片描述   反面也是一样:   在这里插入图片描述

  在这里插入图片描述   至此,基本设计完(加了些标版本的记的丝印,直接丝印层加文字A即可实现)。