作为程序员,你是什么时候意识到英语的重要性的

2,498 阅读2分钟

前言

最近一直在爆肝国际化相关的项目

项目背景:产品经理和部分开发是国外友人(英国、马来西亚)👏

我的英语背景: 从我记事起考试都没及格过🙈

image.png

所以,我目前最大的阻碍不是说这个需求会不会开发,而是这个需求我能不能听懂

这个时候,让我突然意识到英语是那么的重要。

所以,我打算速成

我做了哪些努力

开完会,我直接打开淘宝,买了几本销量最高的英语教材

image.png

买完后就后悔了

我还是TM太保守,学习一门新技术第一时间想到得既然是看教材

因为我基础实在是太薄弱,感觉需要从音标学起,于是我就去破站找到了这个课

image.png

课程名字挺唬人,老师讲的是挺好,但一看就瞌睡😆

好吧,时隔多年,我还是这个尿性

那我要如何学英语呢

这个时候,我突然意识到,我要搞清楚我学英语的目的。

对于现在的我来说,学英语不是为了做题,不是为了考试,我的目的就是可以听懂老外的话,和老外交谈

那对我来说,口语可能更重要

所以,我不能按照上学的那个节奏学英语(对我来说效率太低,我也没有那么多精力)

那如何学习口语呢?我目前发现了一个很有用的方式,就是看英文版的动画片

然后找个课程,练习发音和连读

image.png

如何坚持学英语

这对我来说很重要,因为我是个不怎么爱坚持的人

时刻强化自己英语的重要性

如果你现在没有意识到英语的重要性,那我觉得你是幸运的,因为对你来说现在学英语都为时不晚。

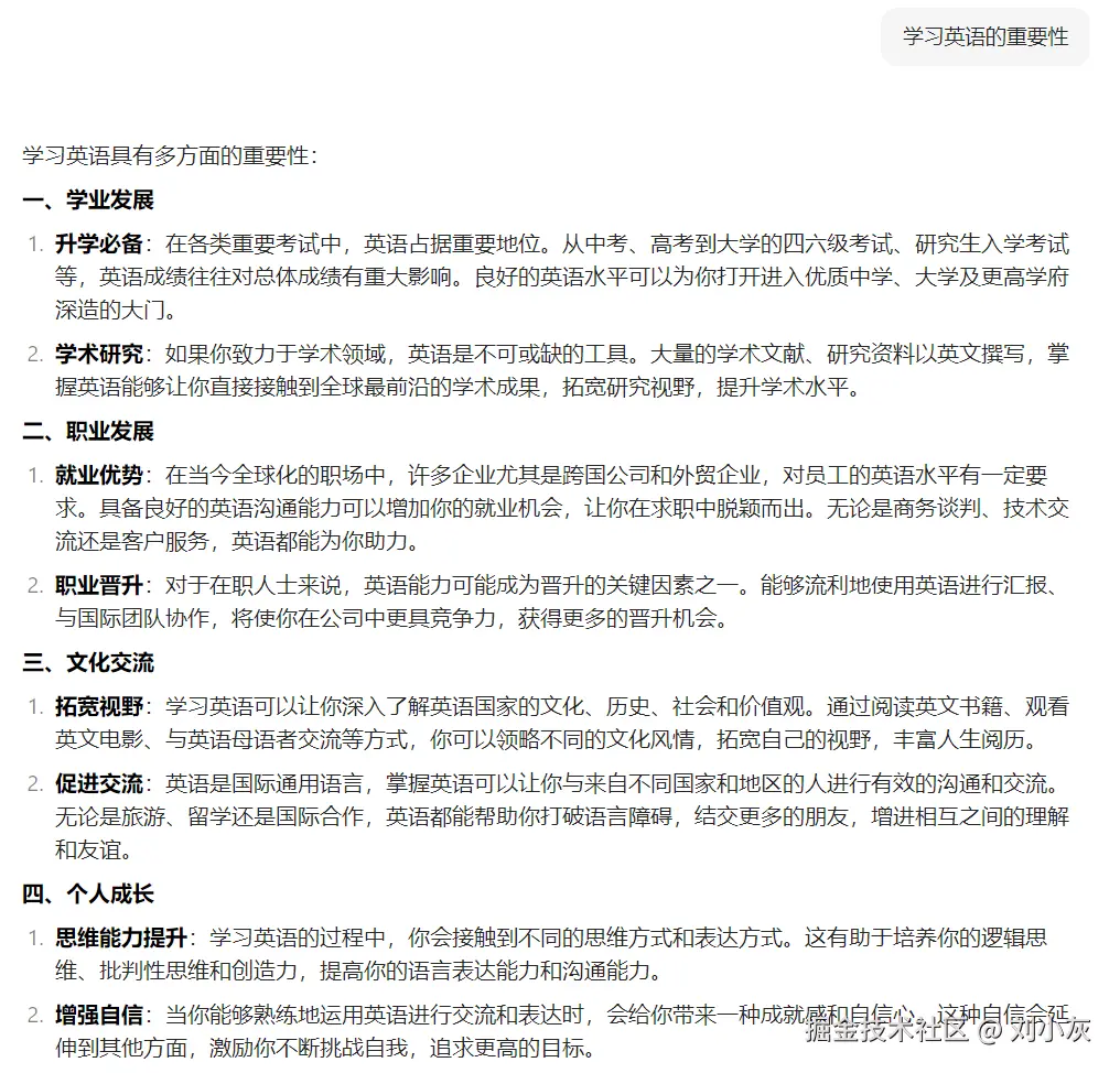
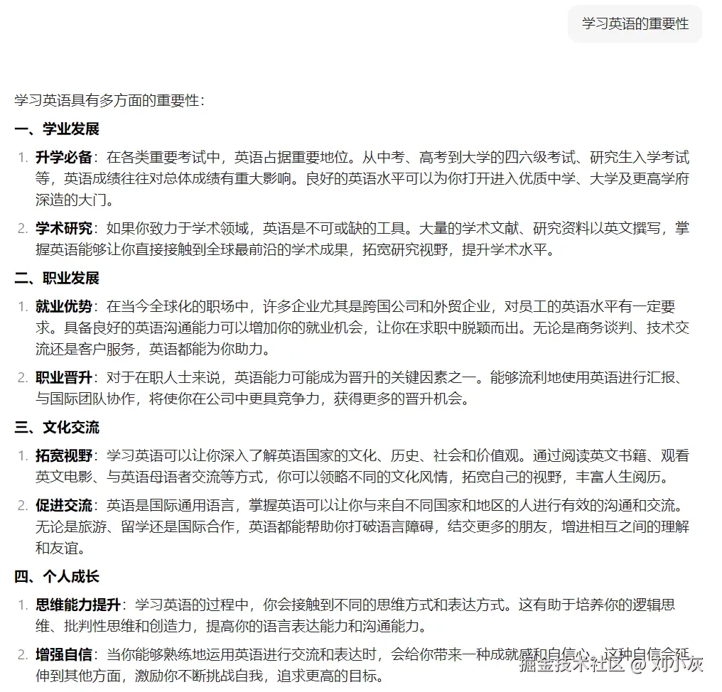
那学英语有多重要呢? 问问AI吧

image.png

每当我想刷抖音的时候,先学十分钟英语

这招对我很有用,我一般都是拿这招来背单词

拉个媳妇一块学

对,首先你的有个媳妇,然后媳妇也愿意学英语

我很幸运,两者都具备😉

总结

经过一番折腾,让我意识到学英语哪有什么速成。还是要一步一个脚印,量变引起质变,和学写代码一样一样的。

大家有什么学英语的好方法呢?欢迎留言给我,多谢🙏