[GaussDB] 以学校数据模型为例,掌握在DAS下使用GaussDB

89 阅读4分钟

目的: 这里以学校数据库模型为例,介绍GaussDB数据库、表等常见操作,以及SQL语法使用的介绍。

题目

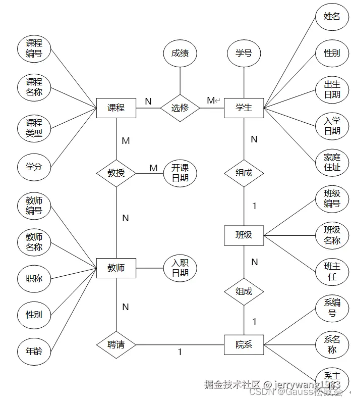
假设A市B学校为了加强对学校的管理,引入了华为GaussDB数据库。 在B学校里,主要涉及的对象有学生、教师、班级、院系和课程。本实验假设在B学校数据库中,教师会教授课程,学生会选修课程,院系会聘请教师,班级会组成院系,学生会组成班级。

其关系模型如下:

对于B校中的5个对象,分别建立属于每个对象的属性集合,具体属性描述如下:

l 学生(学号,姓名,性别,出生日期,入学日期,家庭住址)

l 教师(教师编号,教师姓名,职称,性别,年龄,入职日期)

l 班级(班级编号,班级名称,班主任)

l 院系(系编号,系名称,系主任)

l 课程(课程编号,课程名称,课程类型,学分)

上述属性对应的编号为:

l student(std_id,std_name,std_sex,std_birth,std_in,std_address)

l teacher(tec_id,tec_name,tec_job,tec_sex,tec_age,tec_in)

l class(cla_id,cla_name,cla_teacher)

l school_department(depart_id,depart_name,depart_teacher)

l course(cor_id,cor_name,cor_type,credit)

对象之间的关系:

l 一位学生可以选择多门课程,一门课程可被多名学生选择

l 一位老师可以选择多门课程,一门课程可被多名老师教授

l 一个院系可由多个班级组成

l 一个院系可聘请多名老师

l 一个班级可由多名学生组成

看到这里是不是觉得很麻烦,不过给出了E-R图可供理解。 在这里插入图片描述

具体操作

一、表的创建

    根据B学校的场景描述,本实验分别针对学生(student),教师(teacher),班级(class),院系(school_department)和课程(course)创建相应的表。具体的实验步骤如下所示:

step1:创建学生信息表。

DROP TABLE IF EXISTS student;

 // 创建student表:

CREATE TABLE student
(
        std_id INT PRIMARY KEY,
        std_name NCHAR(20) NOT NULL,
        std_sex NCHAR(6),
        std_birth DATE,
        std_in DATE NOT NULL,
        std_address VARCHAR(100)
);

在这里插入图片描述

step2:创建教师信息表。

DROP TABLE IF EXISTS teacher;
CREATE TABLE teacher
(
        tec_id INT PRIMARY KEY,
        tec_name CHAR(20) NOT NULL,
        tec_job CHAR(15),
        tec_sex CHAR(6),
        tec_age INT,
        tec_in DATE NOT NULL
);

在这里插入图片描述

step3:创建班级信息表。

DROP TABLE IF EXISTS class;
CREATE TABLE class
(
        cla_id INT PRIMARY KEY,
        cla_name CHAR(20) NOT NULL,
        cla_teacher INT NOT NULL
);

在这里插入图片描述

step4:创建院系信息表。

DROP TABLE IF EXISTS school_department;
CREATE TABLE school_department
(
        depart_id INT PRIMARY KEY,
        depart_name NCHAR(30) NOT NULL,
        depart_teacher INT NOT NULL
);

在这里插入图片描述

step5:创建课程信息表。

DROP TABLE IF EXISTS course;
CREATE TABLE course
(
        cor_id INT PRIMARY KEY,
        cor_name NCHAR(30) NOT NULL,
        cor_type NCHAR(20),
        credit numeric
);

在这里插入图片描述

二、表数据的插入

向student表中插入数据。
INSERT INTO student(std_id,std_name,std_sex,std_birth,std_in,std_address) 
VALUES (1,'张一','男','1993-01-01','2011-09-01','江苏省南京市雨花台区');

实际上这里需要插入很多数据,笔者为了不显得文章臃肿,就只用了一条,下面也是类似。

向teacher表中插入数据。
INSERT INTO teacher(tec_id,tec_name,tec_job,tec_sex,tec_age,tec_in) 
VALUES (1,'王五','讲师','男',35,'2009-07-01');
class表插入数据。
INSERT INTO class(cla_id,cla_name,cla_teacher) VALUES (1,'计算机',1);
向school_department表插入数据。

INSERT INTO school_department(depart_id,depart_name,depart_teacher) VALUES (1,'计算机学院',2); 向course表插入数据。

INSERT INTO course(cor_id,cor_name,cor_type,credit) VALUES (1,'数据库','选修',3);

三、数据查询

查询B校课程信息表的所有信息。
SELECT * from course;
例:在教师信息表中查询教师编号大于45的老师的入学年份。(条件查询)
SELECT tec_id, tec_in FROM teacher WHERE tec_id>45;

登录后复制 修改/更新课程信息表数据。

例:

UPDATE course SET cor_name='python程序设计',cor_type='必修',credit=3.5 WHERE cor_id=1;
SELECT * FROM course WHERE cor_id=1;

赶紧来试试吧!! 作者:kk

详情查看:https://doc.hcs.huawei.com/db/zh-cn/gaussdbqlh/24.1.30/productdesc/qlh_03_0001.html