第三章render函数-渲染阶段:3.3 completeWork

170 阅读3分钟

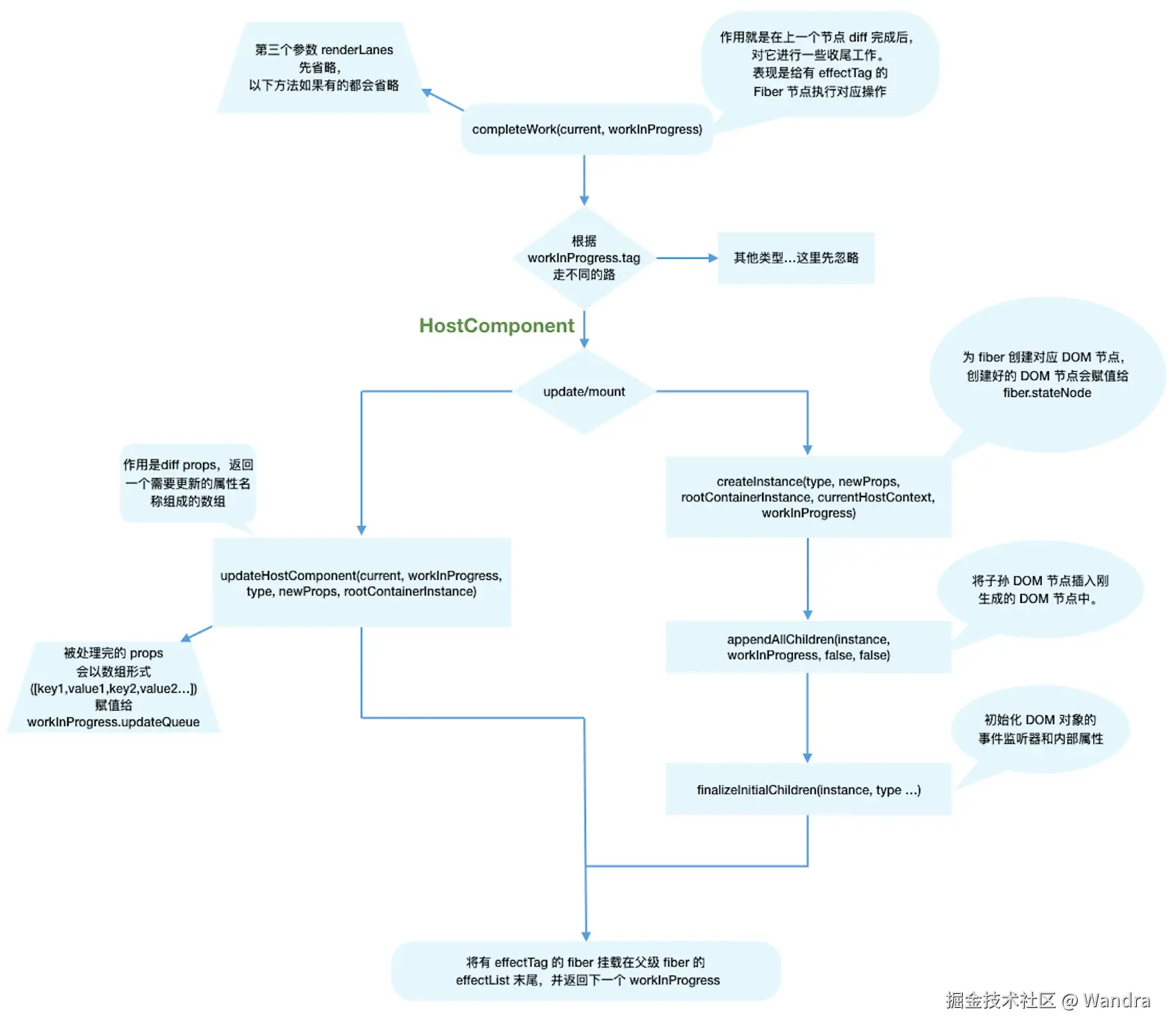
在流程概览一节我们了解组件在render阶段会经历beginWork与completeWork。上一节我们讲解了组件执行beginWork后会创建子Fiber节点,节点上可能存在effectTag。这一节让我们看看completeWork会做什么工作。

类似beginWork,completeWork也是针对不同fiber.tag调用不同的处理逻辑。

function completeWork(
  current: Fiber | null,
  workInProgress: Fiber,
  renderLanes: Lanes,
): Fiber | null {
  const newProps = workInProgress.pendingProps;

  switch (workInProgress.tag) {
    case IndeterminateComponent:
    case LazyComponent:
    case SimpleMemoComponent:
    case FunctionComponent:
    case ForwardRef:
    case Fragment:
    case Mode:
    case Profiler:
    case ContextConsumer:
    case MemoComponent:
      return null;
    case ClassComponent: {
      // ...省略
      return null;
    }
    case HostRoot: {
      // ...省略
      updateHostContainer(workInProgress);
      return null;
    }
    case HostComponent: {
      // ...省略
      return null;
    }
  // ...省略

我们重点关注页面渲染所必须的HostComponent(即原生DOM组件对应的Fiber节点)

处理 HostComponent

和beginWork一样,我们根据current === null ?判断是mount还是update。同时针对HostComponent,判断update时我们还需要考虑workInProgress.stateNode != null ?(即该Fiber节点是否存在对应的DOM节点。

case HostComponent: {
  popHostContext(workInProgress);
  const rootContainerInstance = getRootHostContainer();
  const type = workInProgress.type;

  if (current !== null && workInProgress.stateNode != null) {
    // update的情况
    // ...省略
  } else {
    // mount的情况
    // ...省略
  }
  return null;
}

update 时

当update时,Fiber节点已经存在对应DOM节点,所以不需要生成DOM节点。需要做的主要是处理props,比如:

  • onClick、onChange等回调函数的注册
  • 处理style prop
  • 处理DANGEROUSLYSETINNERHTML prop(dangerouslysetinnerhtml)
  • 处理children prop

可以看到最主要的逻辑是调用updateHostComponent方法。

if (current !== null && workInProgress.stateNode != null) {
  // update的情况
  updateHostComponent(
    current,
    workInProgress,
    type,
    newProps,
    rootContainerInstance
  );
}

在updateHostComponent内部,被处理完的props会被赋值给workInProgress.updateQueue,并最终会在commit阶段被渲染在页面上。其中updatePayload为数组形式,他的偶数索引的值为变化的prop key,奇数索引的值为变化的prop value。

workInProgress.updateQueue = (updatePayload: any)

mount 时

mount时的主要逻辑包括三个:

  • 为Fiber节点生成对应的DOM节点
  • 将子孙DOM节点插入刚生成的DOM节点中
  • 与update逻辑中的updateHostComponent类似的处理props的过程
// mount的情况

// ...省略服务端渲染相关逻辑

const currentHostContext = getHostContext();
// 为fiber创建对应DOM节点
const instance = createInstance(
  type,
  newProps,
  rootContainerInstance,
  currentHostContext,
  workInProgress
);
// 将子孙DOM节点插入刚生成的DOM节点中
appendAllChildren(instance, workInProgress, false, false);
// DOM节点赋值给fiber.stateNode
workInProgress.stateNode = instance;

// 与update逻辑中的updateHostComponent类似的处理props的过程
if (
  finalizeInitialChildren(
    instance,
    type,
    newProps,
    rootContainerInstance,
    currentHostContext
  )
) {
  markUpdate(workInProgress);
}

由于completeWork属于“归”阶段调用的函数,每次调用appendAllChildren时都会将已生成的子孙DOM节点插入当前生成的DOM节点下。那么当“归”到rootFiber时,我们已经有一个构建好的离屏DOM树。而mount时只会在rootFiber存在Placement effectTag,于是commit阶段可以通过一次插入DOM操作(对应一个Placement effectTag)将整棵DOM树插入页面。

effectList

作为DOM操作的依据,commit阶段需要找到所有有effectTag的Fiber节点并依次执行effectTag对应操作。

为了避免在commit阶段再遍历一次Fiber树寻找effectTag !== null的Fiber节点的低效操作,于是,我们在completeWork的上层函数completeUnitOfWork中,每个执行完completeWork且存在effectTag的Fiber节点会被保存在一条被称为effectList的单向链表中。

effectList中第一个Fiber节点保存在fiber.firstEffect,最后一个元素保存在fiber.lastEffect。类似appendAllChildren,在“归”阶段,所有有effectTag的Fiber节点都会被追加在effectList中,最终形成一条以rootFiber.firstEffect为起点的单向链表

                      nextEffect         nextEffect
rootFiber.firstEffect -----------> fiber -----------> fiber

这样,在commit阶段只需要遍历effectList就能执行所有effect了。

流程结尾

至此,渲染阶段全部完成。在performSyncWorkOnRoot函数中fiberRootNode被传递给commitRoot方法,开启commit阶段工作流程。

commitRoot(root);

流程图

image.png

参考链接

关于作者

作者:Wandra

内容:算法 | 趋势 |源码|Vue | React | CSS | Typescript | Webpack | Vite | GithubAction | GraphQL | Uniqpp。

专栏:欢迎关注🌹

本专栏致力于分析热门项目,如果本文对你有帮助的话,欢迎点赞或关注。