2024年游戏买量还有空间吗?

280 阅读6分钟

本人从事游戏行业多年,一直做游戏分发的工作,但近年来随着我国大经济背景的整体向下,不仅仅影响了实体企业,游戏行业买量也明显受到影响。

2024年,游戏买量市场呈现出以下几个主要特点:

  • 小游戏买量爆发: 小游戏买量投入同比大幅增长,甚至超过了APP游戏。这主要是因为小游戏开发成本较低、上线门槛较低,且用户获取成本相对较低,甚至部分月份提交审核的游戏数量远超传统游戏。
  • 买量竞争激烈: 由于市场参与者众多,买量竞争日益激烈。许多游戏厂商为了争夺用户,不惜投入巨额资金进行买量。
  • 买量效果趋于理性: 与以往相比,游戏厂商对买量的投入更加谨慎,更注重ROI(投资回报率)。他们开始探索更精准的投放方式,以提高广告转化率。
  • 买量成本持续上涨: 随着买量竞争的加剧,买量成本也在不断上涨。尤其是头部游戏和热门赛道,买量成本居高不下,手游APP在投游戏数为近3年最低。

高昂的买量成本给游戏厂商带来了巨大的压力,为了在激烈的竞争中脱颖而出,多家大型游戏厂商不断创新,推出高品质的游戏产品,相对应一些腰部企业,则纷纷“投靠”还有增长空间的小游戏研发及买量。

游戏市场正在加速市场分化和洗牌。

小游戏赛道有机会,如何抓住?

关于小游戏研发

小游戏在游戏用户的认知下是“好玩、新奇、碎片化的玩”等特点,那么,从游戏研发的角度,也就意味着“轻量化开发、快速研发&迭代”,换句话说,每个游戏的生命周期,从构思到研发出来周期都很短,不能自己造太多的车轮。

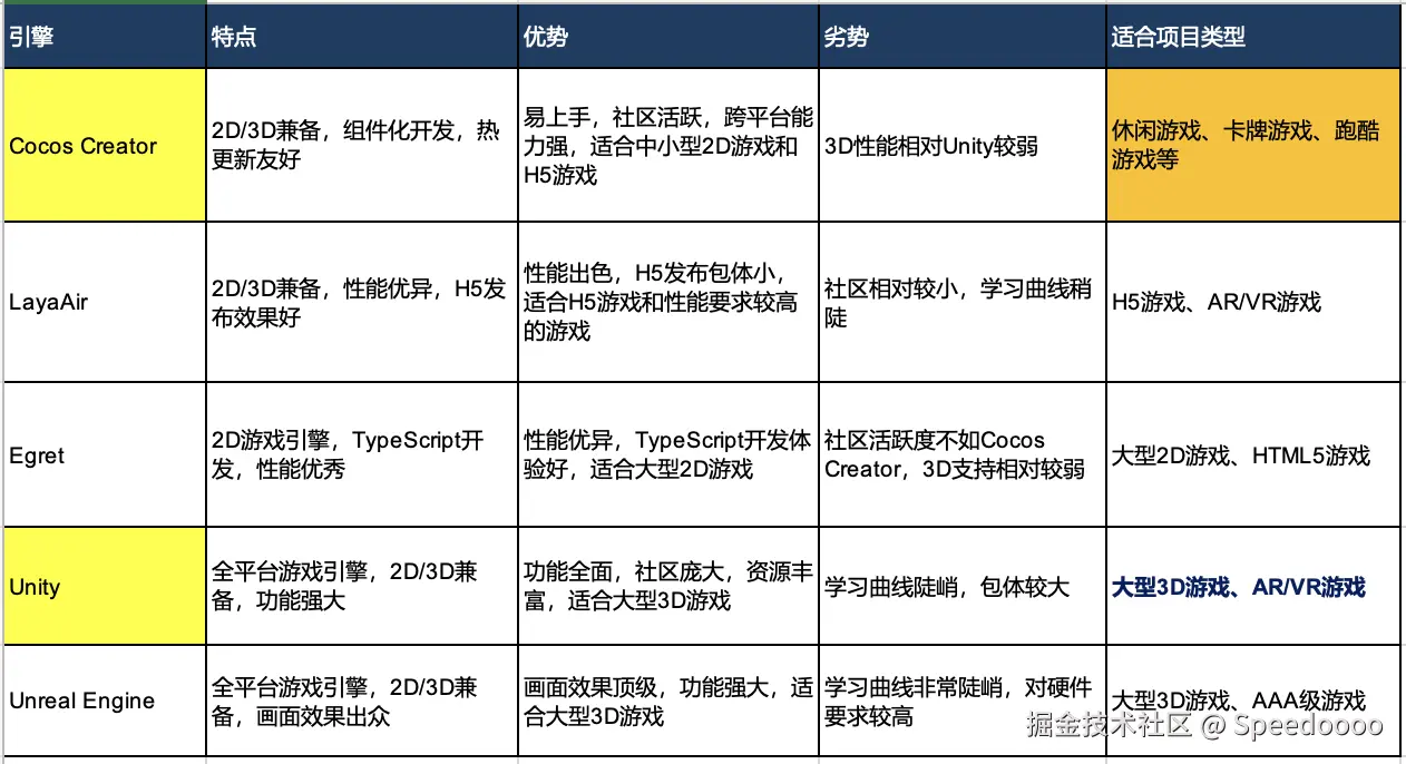
游戏引擎就是解决这个问题。那么哪种引擎用得比较趁手呢?笔者就来给大家简单对比下:

游戏圈子里面比较常用的就是Cocos和Unity,一般要快速开发就用Cocos,开发出来的简单游戏(注意主打的是简单),用Cocos开发出来的包体积非常的小,而且不像Unity一样,不能自行配置CDN。

好处是非常明显的,适配微信小游戏不难,而且包体是真的小。cocos creator可以完全不用考虑异步加载的问题,直接把你超出首保大小的那部分内容往CDN上面一放,配置一下CDN地址,它自己就底层帮你做好下载和加载的工作了。但是我没用CC去适配过抖音,所以不评价。

不过现在很多小游戏为了吸引眼球,逐渐从2D转变为类3D画的效果,那么这个时候用Cocos引擎来开发就不合适了,用Unity的会多一些,效率也会高。

关于小游戏买量

2024年游戏买量市场可以用「谨慎」和「分化」两个词来概括。‌面对高昂的买量价格和沉重的竞争压力,游戏厂商对于买量的态度变得愈发谨慎,导致在投游戏数下滑,但新参投的手游APP数量有所上升。同时,小游戏参投量直逼APP游戏,成为市场的新亮点‌。例如:2024上半年参投微信小游戏数超过1.39万款,同比增长42%。小游戏版本的投放金额也显著增加,例如《寻道大千》的小游戏版本投放金额超过28亿元‌。

于是乎,许多中小游戏企业开始转型做小游戏业务,小游戏正成为许多上市公司财报中的关键词‌。

已经有些投放基础的游戏公司,本身在各大流量平台买量的模型就比较轻松,但一些腰部企业或者小型游戏研发团队转型或者切赛道,就会遇到许多困难,毕竟投放模型也是个技术活,需要小量试水。与此同时,不见得微信就是最好的买量模型的投放平台,可能最后试下来是抖音、快手、甚至B站都说不定。

那么,需要有一个能够运行小游戏的游戏App作为载体至关重要。

小程序容器作为微信生态系统的一部分,为开发者提供了一个稳定、高效的运行环境,让开发者可以更专注于应用程序的功能和用户体验。微信生态系统的庞大用户基础和丰富的开发者社区,为开发者和企业提供了广阔的商机和合作伙伴。通过跨端开发、小程序容器和微信生态的结合,开发者可以快速迭代、高效开发和部署应用程序,提供更好的用户体验,同时获得更广泛的市场覆盖和商业机会。

市面上一些比较知名的小程序容器技术产品包括:微信、支付宝、百度、抖音小程序等,他们都是以完善大社交平台自有小程序生态的技术底座,能提供第三方进行私有化部署的有:FinClip、mPaaS等产品。据了解,FinClip自行研发的小程序容器技术,能够让企业的App能具备快速运行小程序以及小程序游戏的能力。

这种新的玩法带来了多方面的好处:

首先,通过将微信小游戏嵌入到自有App中,可以实现不同功能模块的整合,提供更加丰富的用户体验。用户在使用App的过程中,不仅可以享受到小游戏带来的娱乐,还能够在同一平台上方便地进行其他操作,无需频繁切换应用,提升了用户的黏性和留存率。

其次,不局限于微信,通过更多的成熟买量渠道引量玩游戏,可以多渠道、多玩法、有效地提升小游戏的曝光和用户量。通过在自有App中引入微信小游戏,可以将现有的用户流量导入到游戏中,节省了买量成本,同时也提高了用户的参与度。这种引量的方式不仅对游戏开发商来说是一种更加经济高效的推广手段,同时也使得用户在不经意间接触到了更多有趣的内容,增加了用户的粘性。

App中运行小游戏的技术价值和业务价值都是显著的:通过小程序容器技术,承载多样化的小游戏运行在自有App内,实现跨平台的游戏资源共享,降低买量成本,此为「降本」。进一步的,在App内快速引入多小游戏应用,为用户提供多样化的内容,以提升App内用户体验和留存率,增强用户参与度,此为「增效」。