首页
沸点
课程
数据标注
HOT
AI Coding
更多
直播
活动
APP
插件
直播
活动
APP
插件
搜索历史
清空
创作者中心
写文章
发沸点
写笔记
写代码
草稿箱
创作灵感
查看更多
登录
注册
高项-项目范围管理
haf
2024-10-17
154
阅读1分钟
管理基础
规划范围管理
收集需求
定义范围
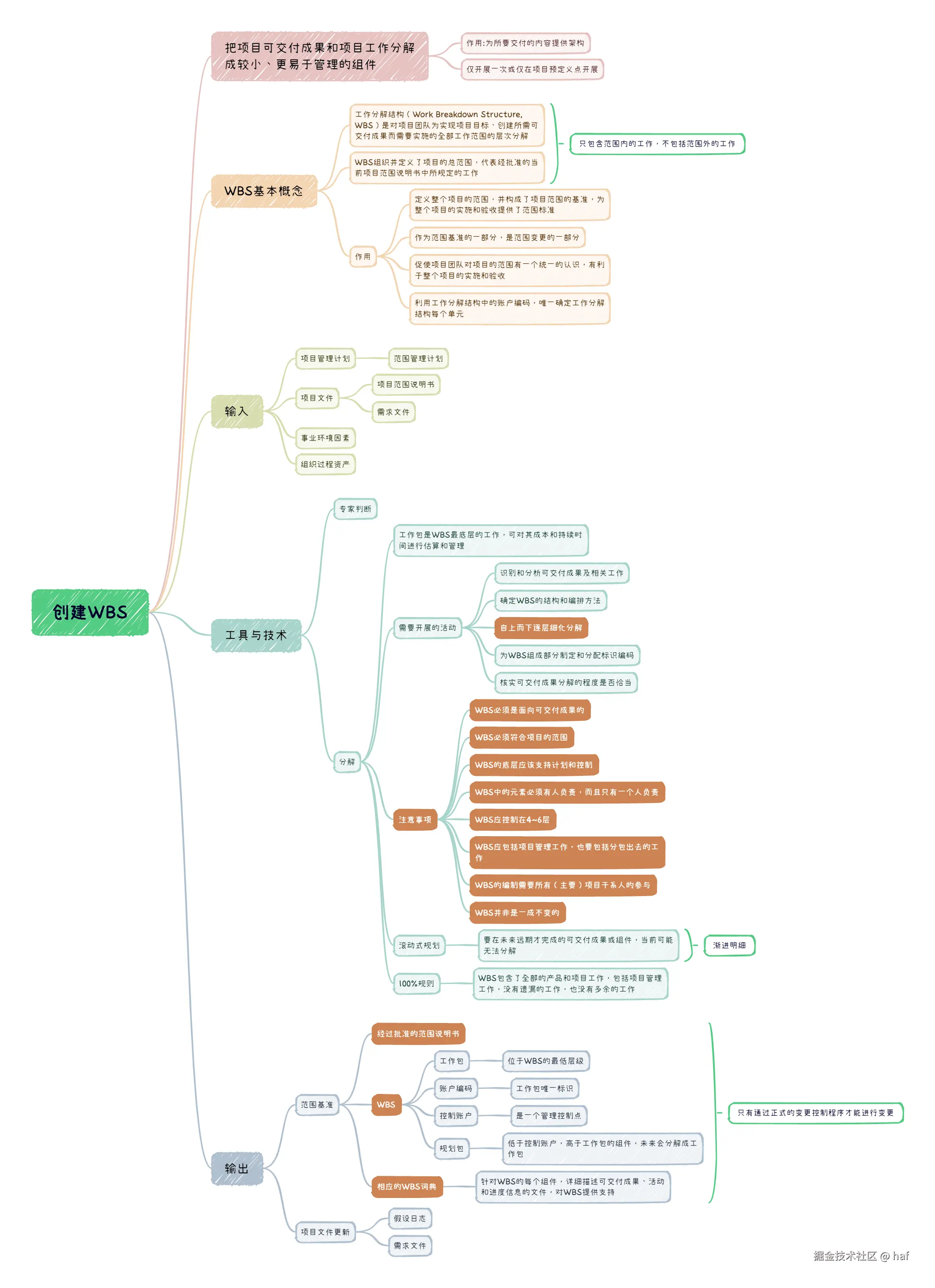
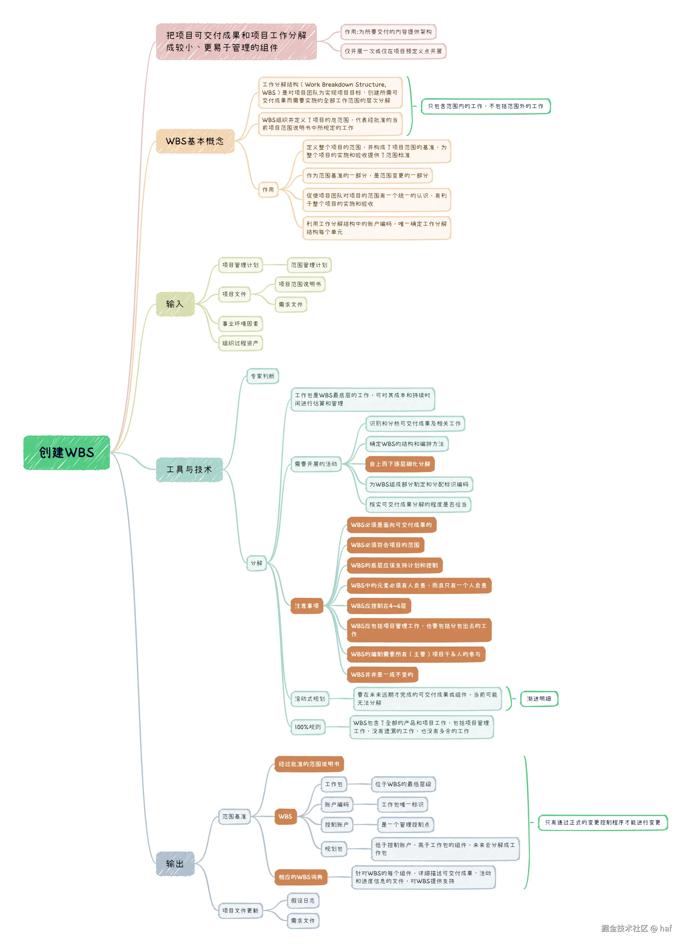
创建WBS
确认范围
控制范围
haf
19
文章
2.7k
阅读
2
粉丝
目录
收起
管理基础
规划范围管理
收集需求
定义范围
创建WBS
确认范围
控制范围