第三章render阶段:3.2 beginWork

141 阅读5分钟

本专栏致力于分析热门项目,如果本文对你有帮助的话,欢迎点赞或关注。

上一节我们了解到render阶段的工作可以分为“递”阶段和“归”阶段。其中“递”阶段会执行beginWork,“归”阶段会执行completeWork。这一节我们看看“递”阶段的beginWork方法究竟做了什么。

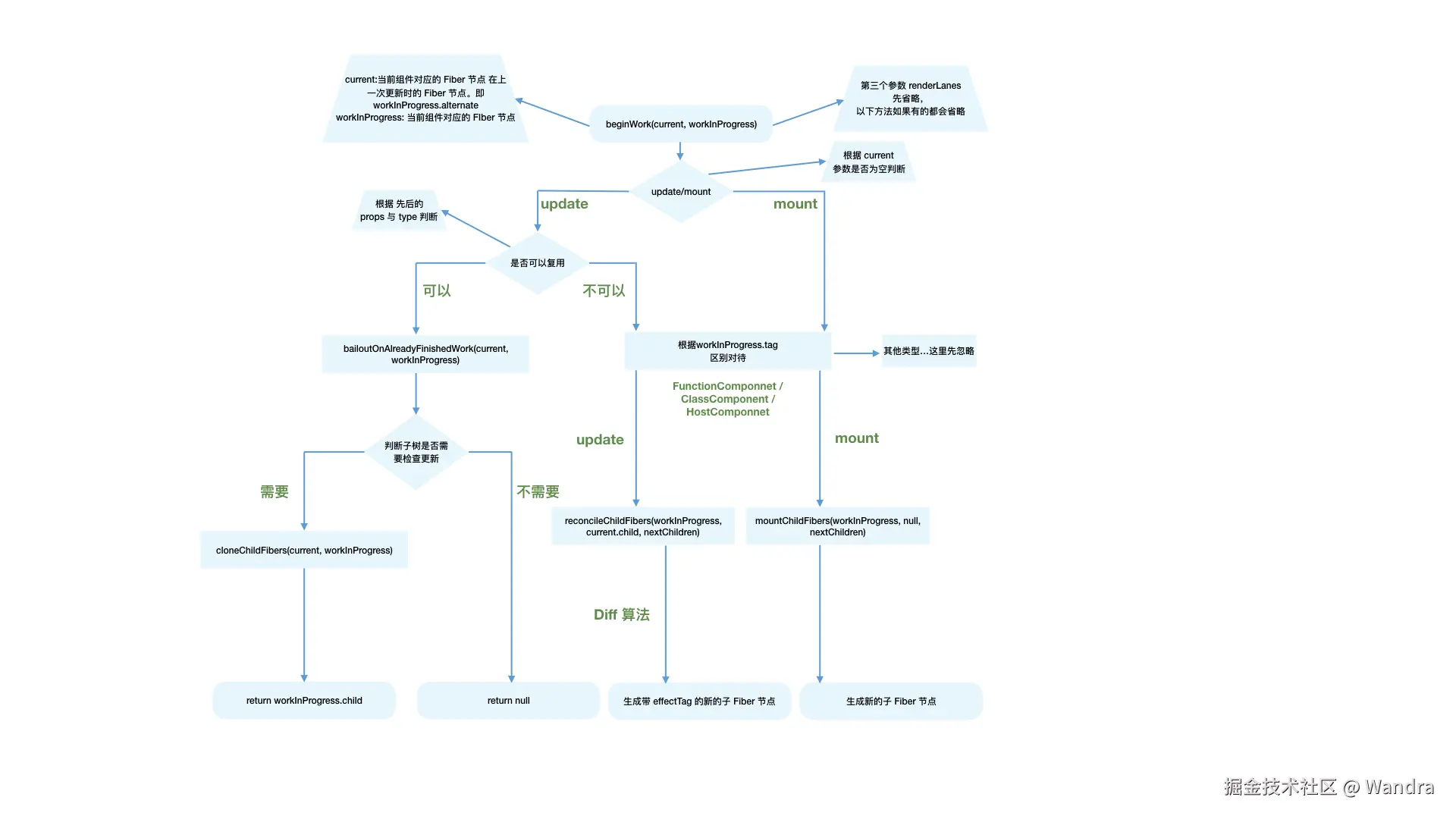
beginWork的工作是传入当前Fiber节点,创建子Fiber节点。beginWork的工作可以分为两部分:update时,如果current存在,在满足一定条件时可以复用current节点,这样就能克隆current.child作为workInProgress.child,而不需要新建workInProgress.child。mount时,除fiberRootNode以外,current === null,会根据fiber.tag不同,创建不同类型的子Fiber节点。

function beginWork(
  // 当前组件对应的Fiber节点在上一次更新时的Fiber节点,即workInProgress.alternate
  // 除rootFiber以外, 组件mount时,由于是首次渲染,是不存在当前组件对应的Fiber节点在上一次更新时的Fiber节点,即mount时current === null
  // 组件update时,由于之前已经mount过,所以current !== null
  // 所以我们可以通过current === null ?来区分组件是处于mount还是update
  current: Fiber | null,
  // 当前组件对应的Fiber节点
  workInProgress: Fiber,
  // 优先级相关
  renderLanes: Lanes
): Fiber | null {
  // update时:如果current存在可能存在优化路径,可以复用current(即上一次更新的Fiber节点)
  if (current !== null) {
    // ...省略

    // 复用current
    return bailoutOnAlreadyFinishedWork(current, workInProgress, renderLanes);
  } else {
    didReceiveUpdate = false;
  }

  // mount时:根据tag不同,创建不同的子Fiber节点
  switch (workInProgress.tag) {
    case IndeterminateComponent:
    // ...省略
    case LazyComponent:
    // ...省略
    case FunctionComponent:
    // ...省略
    case ClassComponent:
    // ...省略
    case HostRoot:
    // ...省略
    case HostComponent:
    // ...省略
    case HostText:
    // ...省略
    // ...省略其他类型
  }
}

update时

满足如下情况时didReceiveUpdate === false(即可以直接复用前一次更新的子Fiber,不需要新建子Fiber):

  • oldProps === newProps && workInProgress.type === current.type,即props与fiber.type不变
  • !includesSomeLane(renderLanes, updateLanes),即当前Fiber节点优先级不够
if (current !== null) {
  const oldProps = current.memoizedProps;
  const newProps = workInProgress.pendingProps;

  if (
    oldProps !== newProps ||
    hasLegacyContextChanged() ||
    (__DEV__ ? workInProgress.type !== current.type : false)
  ) {
    didReceiveUpdate = true;
  } else if (!includesSomeLane(renderLanes, updateLanes)) {
    didReceiveUpdate = false;
    switch (
      workInProgress.tag
      // 省略处理
    ) {
    }
    return bailoutOnAlreadyFinishedWork(current, workInProgress, renderLanes);
  } else {
    didReceiveUpdate = false;
  }
} else {
  didReceiveUpdate = false;
}

mount 时

当不满足优化路径时,我们就进入第二部分,新建子Fiber

根据fiber.tag不同,进入不同类型Fiber的创建逻辑。

对于我们常见的组件类型,如(FunctionComponent/ClassComponent/HostComponent),最终会进入reconcileChildren方法

// mount时:根据tag不同,创建不同的Fiber节点
switch (workInProgress.tag) {
  case IndeterminateComponent:
  // ...省略
  case LazyComponent:
  // ...省略
  case FunctionComponent:
  // ...省略
  case ClassComponent:
  // ...省略
  case HostRoot:
  // ...省略
  case HostComponent:
  // ...省略
  case HostText:
  // ...省略
  // ...省略其他类型
}

reconcileChildren

这是Reconciler模块的核心部分,对于mount的组件,他会创建新的子Fiber节点,对于update的组件,他会将当前组件与该组件在上次更新时对应的Fiber节点比较(也就是俗称的Diff算法),将比较的结果生成新Fiber节点。不论走哪个逻辑,最终他会生成新的子Fiber节点并赋值给workInProgress.child,作为本次beginWork返回值。并作为下次performUnitOfWork执行时workInProgress的传参。

mountChildFibers与reconcileChildFibers这两个方法的逻辑基本一致。唯一的区别是:reconcileChildFibers会为生成的Fiber节点带上effectTag属性,而mountChildFibers不会。

export function reconcileChildren(
  current: Fiber | null,
  workInProgress: Fiber,
  nextChildren: any,
  renderLanes: Lanes
) {
  // 通过current === null ?区分mount与update
  if (current === null) {
    // 对于mount的组件
    workInProgress.child = mountChildFibers(
      workInProgress,
      null,
      nextChildren,
      renderLanes
    );
  } else {
    // 对于update的组件
    workInProgress.child = reconcileChildFibers(
      workInProgress,
      current.child,
      nextChildren,
      renderLanes
    );
  }
}

effectTag

render阶段的工作是在内存中进行,当工作结束后会通知Renderer需要执行的DOM操作。要执行DOM操作的具体类型就保存在fiber.effectTag中。通过二进制表示effectTag,可以方便的使用位操作为fiber.effectTag赋值多个effect。

如果要通知Renderer将Fiber节点对应的DOM节点插入页面中,需要满足两个条件:

  1. fiber.stateNode存在,即Fiber节点中保存了对应的DOM节点
  2. (fiber.effectTag & Placement) !== 0,即Fiber节点存在Placement effectTag。

mount时,fiber.stateNode === null,且在reconcileChildren中调用的mountChildFibers不会为Fiber节点赋值effectTag。那么首屏渲染如何完成呢?

首先,fiber.stateNode会在completeWork中创建。

其次,假设mountChildFibers也会赋值effectTag,那么可以预见mount时整棵Fiber树所有节点都会有Placement effectTag。那么commit阶段在执行DOM操作时每个节点都会执行一次插入操作,这样大量的DOM操作是极低效的。

最后,为了解决这个问题,在mount时只有rootFiber会赋值Placement effectTag,在commit阶段只会执行一次插入操作。第一个进入beginWork方法的Fiber节点就是rootFiber,他的alternate指向current rootFiber(即他存在current),在首屏渲染时只有rootFiber存在对应的current fiber(即rootFiber.alternate),由于存在current,rootFiber在reconcileChildren时会走reconcileChildFibers逻辑。而之后通过beginWork创建的Fiber节点是不存在current的(即 fiber.alternate === null),会走mountChildFibers逻辑。

// DOM需要插入到页面中
export const Placement = /*                */ 0b00000000000010;
// DOM需要更新
export const Update = /*                   */ 0b00000000000100;
// DOM需要插入到页面中并更新
export const PlacementAndUpdate = /*       */ 0b00000000000110;
// DOM需要删除
export const Deletion = /*                 */ 0b00000000001000;

流程图

image.png

参考链接

关于作者

作者:Wandra

内容:算法 | 趋势 |源码|Vue | React | CSS | Typescript | Webpack | Vite | GithubAction | GraphQL | Uniqpp。

专栏:欢迎关注🌹

本专栏致力于分析热门项目,如果本文对你有帮助的话,欢迎点赞或关注。