2024软考网络工程师笔记 - 第3章.广域通信网
广域网物理层特性
1️⃣公共交换电话网 PSTN
- 在公共交换电话网(Public Switched Telephone Network,PSTN)是为了语音通信而建立的网络,从20世纪60年代开始又被用于数据传输。
- 电话网由3个部分组成:本地回路、干线和交换机。
- 干线和交换机一般采用数字传输和交换技术,而本地回路基本采用模拟线路。
- 电话线联网时需要在发送端通过调制解调器把数字信号变换为模拟信号,接收端再通过调制解调器把模拟信号变换为数字信号。

2️⃣本地回路
- DTE(Data Terminal Equipment)数据终端设备,这种设备代表通信链路的端点。
- DCE(Data Circuit Equipment)数据电路设备,用于信号变换器、自动呼叫等。
-
- DTE: PC/电话机
- DCE: 猫/调制解调器/Modem

3️⃣机械特性
- 下面以RS-232-C接口为例说明描述设备之间通信有关的技术特性。
-
- 机械特性描述DTE和DCE之间物理上的分界线,规定连机器的几何形状、尺寸大小、引线数、引线排列方式及锁定装置等。
- RS-232-C没有正式规定连机器的标准,只有在其附录中建议使用25针的D型连接器,也有很多使用其他连接器,特别是在微型机RS-232-C串行接口上,大多使用9针连接器。


4️⃣电气特性
- RS-232-C采用的V.28标准电路,速率20kb/s,最长15米。
- 信号源产生3-15V的信号,±3V之间是信号电平过渡区。
- 3-15V表示1,-3-15V表示0。

🕑流量与差错控制
1️⃣流量与差错控制
- 流量控制:协调发送站和接收站工作步调,避免发送速度过快,接收站处理不过来。
-
- 差错控制:检测和纠正传输错误的机制。
-
2️⃣流量控制——亭等协议
- 工作原理:发送站发一帧,收到应答信号后再发送下一帧,接收站每收到一帧后回送一个应答信号(ACK),表示愿意接收下一帧,如果接收站不应答,发送站必须等待。
-
- T = Ta发 + Ta传 + Tb发 + Tb传 ≈ Ta发 + 2T传

3️⃣流控机制——滑动窗口协议
- 滑动窗口协议主要思想是:允许连续发送多个帧而无须等待应答。
- 如图假设站A和B通过全双工链路连接,B维持能容纳8个帧的缓冲区 (W收=8) 。
- 这样A就可以连续发送8个帧而不必等待应答信号 (W发=8) 。

4️⃣差错控制

5️⃣差错控制——停等协议
- 停等ARQ协议是停等流控技术和自动请求重发技术的结合。
- 发送站发出一帧后必须等待应答信号,收到肯定应答信号ACK后继续发送下一帧;收到否定应答信号NAK后重发该帧;若在一定的时间内没有收到应答信号也必须重发。

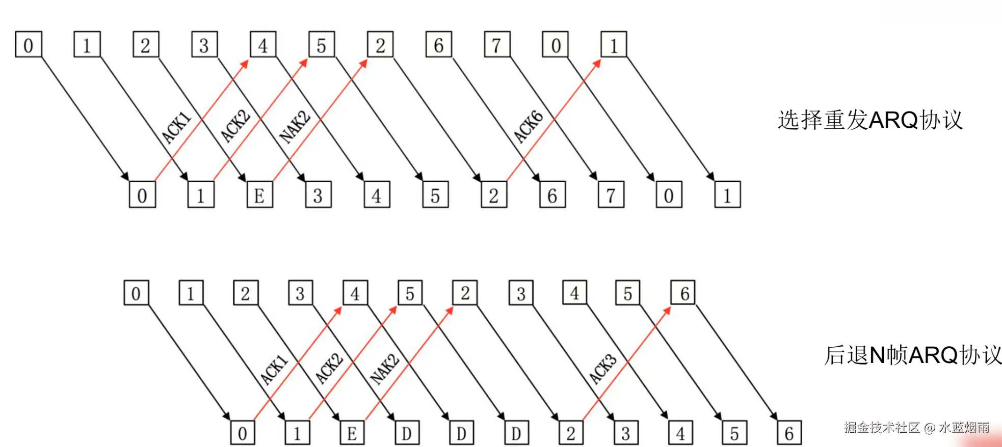
6️⃣差错控制——选择重发ARQ协议vs后退N帧ARQ协议
- 选择重发ARQ: 重传特定的某一帧 W发=W收 ≤2k-1(k为帧编号位数)
- 后退N帧ARQ: 重传此帧和后续的N帧 W发=W收 ≤2k-1(k为帧编号位数)

🕒帧中继与 HDLC
1️⃣帧中继 FR ( Frame Rlay )
- 帧中继在第二层建立虚电路,提供虚电路服务,本地标识DLCI。
- 基于分组交换的透明传输,可提供面向连接的服务。
- 只做检错和拥塞控制,没有流控和重传机制,开销很少。
- 既可以按需要提供带宽,也可以应对突发的数据传输。 CIR承诺速率EIR:扩展速率
- 帧长可变,长度可达1600-4096字节,可以承载各种局域网的数据帧。
- 可以达到很高的速率,2-45Mbps。
- 不适合对延迟敏感的应用(语音、视频)。
- 数据的丢失依赖于运营商对虚电路的配置。
- 不保障可靠的提交。
2️⃣ISDN和ATM
- ISDN综合数字业务网,目的是以数字系统代替模拟电话系统,把音频、视频、数据业务放在一个网上统一传输。
- 分为窄带ISDN和宽带ISDN,窄带ISDN提供两种用户接口。
-
- 基本速率BRI=2B+D=144kbps。
- 基群速率PRI=30B+D=2.048M。
- 宽带ISDN,即ATM。
-
- ATM是信元交换,信元为53字节固定长度。
- ATM依然是以虚链路提供面向连接的服务。
- ATM典型速率为150M。
3️⃣HDLC (High Level Data Link Control,高级数据链路控制)
- HDLC是一种面向位(比特)的同步链路控制协议。
- 通常使用CRC-16、CRC-32校验,帧边界“01111110”。

4️⃣HDLC帧格式及控制字段
