一款Vue3.0的代码生成器的设计与实现

1,407 阅读4分钟

一.灵感

最近在写一个大型的后台管理项目,(写的我都想吐)。一点技术含量没有,还全是表单 + 表格的那种。每天不是在CV代码,就是在CV代码的路上。虽然考虑过封装一些通用的业务组件,但是也有很多问题。

image.png

  1. 很难写出真正意义上的通用组件。每个组件或多或少都有不同。如下两张图的对比:

图一 image.png

图二

image.png

虽然都是 筛选条件 + 表格 + 分页 的形式,但是表格里面的筛选条件呀,以及表格的slot内容都是不一样的,全都需要定制化。所以业务组件封装的成本太高,也太麻烦。特别是万一那天,奇怪的产品要求改奇怪的需求。要怎么改组件?改完变动影响有多大?需不需要重新测试走流程?我都不敢想。

  1. 对于维护和后期接盘的真的不友好。这个其实也是一个痛点。对于一些写的好的人来说,或许问题要少一点。我曾经在Vue2.0时代维护过一个mixin的组件,我都不能看,什么都封装进去了,watch就watch了上百行代码。写代码的人都懂,屎山里面改代码,跟掉进粪坑里面没区别。

基于以上思考的几点,我觉得设计一个代码生成器是可以解决以上的痛点的,正好自己最近不忙,可以考虑设计和实现一下这款产品吧。

二. 概念

简单介绍一下什么是代码生成器吧?

类比一下低代码平台,低代码平台是通过物料+布局+配置生成一个可以使用的页面。低代码平台关心的如何生成一个页面, 但是在代码生成器中我们关心的是如何生成可用性的代码。如下图

image.png

左边是配置好的渲染区, 右边是不同的生成结果。

  • 低代码平台是通过渲染区,然后生成可以访问的链接形式。最终生成的是一个页面
  • 代码生成器是通过渲染区,最终生成代码。

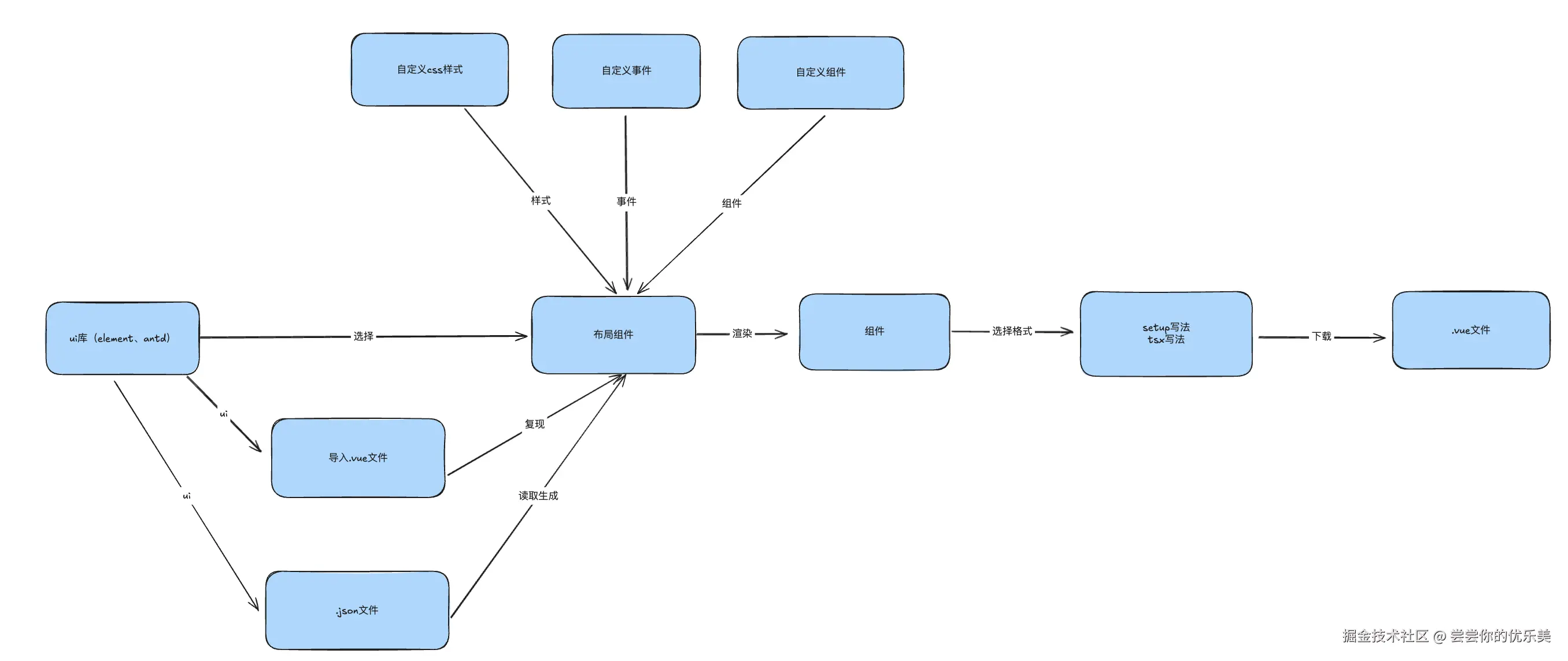
三. 设计流程

根据上面的说法,我们可以简单的设计一个代码生成器的运行流程。

其实我们的关注点主要就是两个部分:

第一个渲染区, 你肯定要通过配置区配置出来一个符合你需求的组件吧。 第二个生成结果。每种code的方法都不一样,生成的文件结果也肯定不同。

OK,看一下设计的流程图

image.png

  1. 首先第一点,肯定是要选择对应的ui框架。不同的ui框架写法肯定不同。常见的就是市面上的element和antd。
  2. 之后有三种方式可以提供我们使用,细说一下。

3.1 直接生成代码

选择完UI之后,我们可以根据配置的组件,生成对应的render组件,这步是核心的渲染功能。配置组件可以提供css样式、导入新的配置组件、配置组件增加页面事件等三种方式,细化配置组件。

image.png通过选择不同的配置组件,以及设置配置组件的内容,然后在渲染区加入,最后生成.vue文件。

这里最后生成.vue代码的时候要注意,Vue3.0其实有好几种写法,比如stup语法糖和tsx等,我们这里需要兼容一下不同的写法,然后生成不同的文件结果。

3.2 读取配置json

我们可以通过导入一个json,这个json里面有很多的组件配置项,通过读取这些组件的配置项,然后在页面的渲染区把组件渲染出来,然后可以进行修改,最后导出。

image.png

3.2 读取.vue文件

这步其实跟上一个读取配置的json文件类似,也是通过读取文件,然后复现,然后修改,保存。

这里为了简便写法,统一要求导入的Vue文件写法为setup语法糖

四. 总结

整体的设计思想其实并不难,目的就是生成一个新的Vue文件。,因为大部分的这种C端表单项目的布局大致相同,所以这里不考虑低代码那种拖拽的方式实现,改成响应式的方式实现。难点是对于不同类型写法的读取和生成。

目前项目还在开发中,我会陆续更新文章,来跟进项目进度,同时项目源码也会放到git上,大家有兴趣有想法的话,欢迎多交流。