如何使用Perplexity AI:全网最全Perplexity使用教程!

16,964 阅读6分钟

一个产品=谷歌搜索+GPT+Claude,

还不用担心封号等问题

目前大家公认最厉害的AI搜索产品Perplexity到底有多火?

今天就来跟讲讲——如何在国内使用Perplexity,以及如何充值订阅Perplexity Pro。

为什么它受大家喜欢,无非就是以下几点。

实时联网搜索:通过实时联网,Perplexity能够快速搜索并整合答案,方便用户获取所需信息。

网页、学术论文与视频搜索:不仅搜索网页信息,还能整合学术论文、视频内容和社交媒体讨论,提供更为全面的答案。

信息来源的标注:每个答案后都有信息来源的标注,用户能够验证所获得的信息。大家都知道AI会瞎编,

**所以这个对科研和市场调研之类需求的人来说特别重要。

** 调用大模型的能力:Perplexity能够调用GPT-4o和Claude 3.5,增强回答的深度和广度,满足用户对复杂问题的需求。

目前Perplexity是免费的,感兴趣的朋友可以去使用体验一番。下面就给大家分享Perplexity的注册订阅全部过程,建议以后有需要的朋友可以收藏下来慢慢看。

国内如何注册Perplexity

注册Perplexity其实很简单,只需准备一个谷歌邮箱然后解决科学上网问题就行。科学上网的问题在这里就暂时不讲了,大家可以找找资料自行解决。

首先,打开Perplexity,使用谷歌账号登录即可。图片不过高级搜索每天只有5次机会,想要无限制使用的朋友们则需要升级Perplexity Pro(高级搜索的Perplexity效果更好,还可以随意使用GPT4o/Claude等模型)。图片

** **

订阅Perplexity会员

下面就来讲讲如何订阅perplexity的会员,完整体验这款产品的能力。

第一步:输入wlidcard的链接,进入其官网。

图片

第二步:登录注册wildcard,并开通它的支付会员。

图片

根据自己的需求选择对应的年限服务

图片

随后你就可以得到一张支付卡片,然后用它去订阅Perplexity,还可以用它去订阅其他海外软件(ChatGPT、Claude、Midjourney等都能用)。

图片

开通wildcard支付卡片后。我们再进入perplexity官网(perplexity.ai),点击左下角的“try pro”去升级perplexity。 图片图片

随后打开wildcard,到【新手模式】页面,选择perplexity,最后点击下一步。

wildcard页面会生成支付卡片,然后直接照着支付卡片复制粘贴到perplexity充值界面去就行。

图片

图片完成后即可充值成功,perplexity的搜索效果在我看来,实力绝对是Top级别的,感兴趣的朋友可以冲。

为什么perplexity效果更好

专注功能:*

允许用户将搜索范围缩小到特定平台,如 Reddit、YouTube 或学术论文,以获得更精准的结果。图片作为内容创造者,我们需要的消息不单单只来源于国内的知乎、csdn等平台,更是要去主动获取一些国外的最新消息,而perplexity就能完美的解决这种问题,不仅可以搜索Reddit、youtube等网站的相关内容,更是能获取学术平台中的论文。

AI 模型集成:

****集成了多种 AI 模型,如 GPT-4、Claude 3.5 和 Llama 3,为不同任务提供多样化的能力。

图片perplexity还集合了GPT 4o和Claude等大模型的能力,让AI搜索的能力进一步加强。

功能创新,补足回答引擎的短板

Perplexity 的卓越搜索体验得益于其众多创新功能,尤其是 ****Pro Search功能,这是一个更加专业的搜索功能。

Perplexity 它可以通过后续问题更加理解你的意图,总结最相关的发现,并从各种来源中提取以获得完整的答案。专业搜索提供更加个性化、全面的搜索体验。会与顶级的 AI 模型相结合,能让你发现传统搜索引擎无法发现的东西。

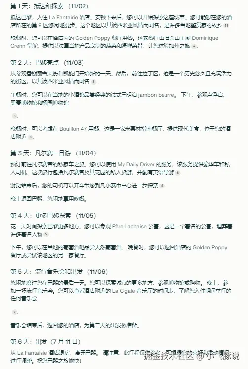
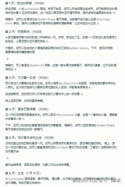
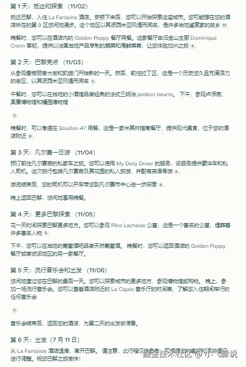
比如我们问:为 11/02 至 11/07 的巴黎 5 日游制定旅行行程,包括凡尔赛一日游,以及如何通过私家车到达那里的流程。我打算住在 La Faintaisie 酒店,建议在附近吃点法式美食。我还想品尝一下天然葡萄酒,品尝该地区最好的 jambon beurre,并在我在那里的日期去听一场流行音乐会。

**Perplexity的回答是这样的:

图片

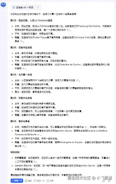
kimi的回答是这样的:

图片

总的来说,Perplexity生成的效果会更好一点,不仅给我们推荐特色的餐厅,更骚的是其还给我们介绍了厨师。反观kimi就不具备这样的能力。如果大家觉得此次perplexity的教程对大家有所帮助,欢迎大家一键三连!