压测平台-使用LVS负载均衡解决网络流量成为瓶颈的问题

237 阅读5分钟

背景

由于公司特性,我们对文件传输压测较多。通常在高并发的情况下,单机的网卡流量会存在瓶颈,我们机器的配置是千兆网卡,单机最多能够同时处理1G左右的网络带宽。由于物理层面的限制,单机的mock服务无法支撑我们的压测需求。所以我们需要找到一个方案,能够支撑我们的需求。

方案:

首先我们很容易想到的是,对mock服务做一个负载均衡,将流量分散至多台机器,能够无限横向扩展,从而解决网卡流量成为瓶颈的问题。 我们初期调研了常见的nginx负载均衡,发现nginx作为负载均衡器无法满足我我们的需求。故而采取lvs负载均衡的方式做我们负载转发器。

nginx负载均衡

Nginx 作为一个基于 C 实现的高性能 Web 服务器,可以通过系列算法解决上述的负载均衡问题。并且由于它具有高并发、高可靠性、高扩展性、开源等特点,成为开发人员常用的反向代理工具。

缺点

所有流量都会经过nginx所在的服务器,导致nginx成为流量吞吐的瓶颈,无法满足我们的需求。

LVS负载均衡

什么是LVS

LVS: 是Linux Virtual Server的简写,也就是Linux 虚拟服务器,是一个虚拟的服务器集群系统,本项目在1998年5月由章文嵩博士成立,是中国国内最早出现的自由软件项目之一。官方网站 :www.linuxvirtualserver.org LVS 实际上相当于基于 IP 地址的虚拟化应用,为基于 IP 地址和内容请求分发的负载均衡提出了高效的解决方法,现在 LVS 已经是 Linux 内核标准的一部分。

工作模式

基于NAT的LVS模式负载均衡

在NAT模式下,LVS负载均衡器作为客户端和后端服务器之间的中间人。当客户端请求到达负载均衡器时,负载均衡器会将请求的目标地址和端口转换为后端服务器的实际地址和端口,然后将请求转发给后端服务器处理。后端服务器将响应返回给负载均衡器,负载均衡器再将响应转发给客户端。由于转换地址的过程,客户端认为直接与负载均衡器通信,而后端服务器不直接与客户端通信,因此称为NAT模式。

基于DR的LVS负载均衡

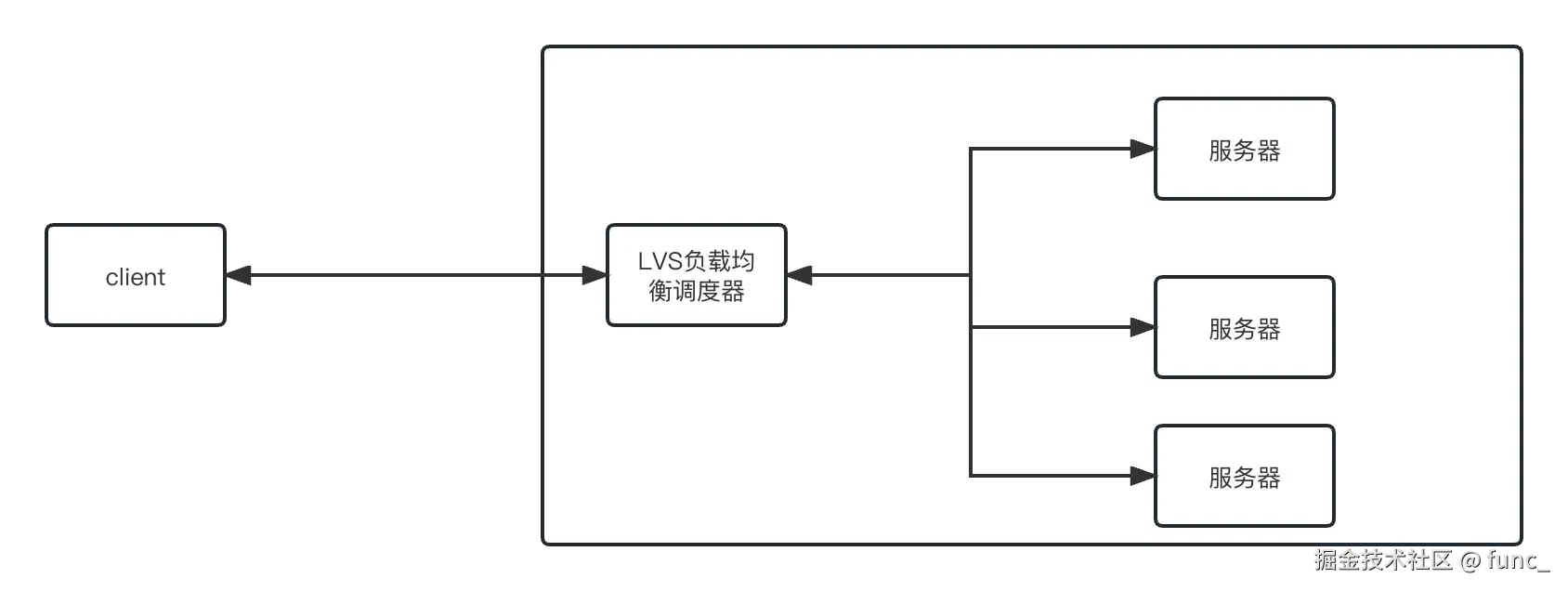
在DR模式下,LVS负载均衡器仅负责将客户端请求转发给后端服务器,而不对请求的源地址和目标地址进行NAT转换。在这种模式下,负载均衡器和后端服务器必须在同一子网内,且后端服务器的响应包直接返回给客户端,不经过负载均衡器。为了实现这一点,负载均衡器和后端服务器之间通过ARP协议绑定了一个虚拟IP地址(VIP),客户端请求到达负载均衡器后,负载均衡器根据配置的转发规则,将请求直接转发给后端服务器,并通过ARP来告诉后端服务器响应的目标MAC地址,使得响应可以直接返回给客户端。

基于TUN的LVS负载均衡

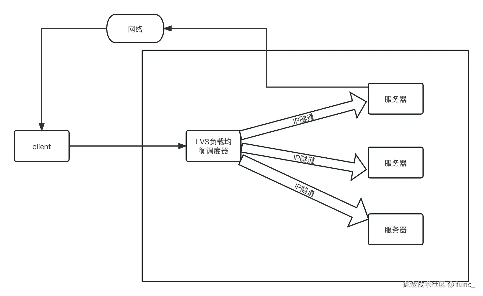
在TUN模式下,LVS负载均衡器将客户端请求转发给后端服务器,类似于DR模式,但后端服务器响应包返回给负载均衡器,而不是直接返回给客户端。后端服务器的响应经过负载均衡器后,再由负载均衡器转发给客户端。在TUN模式下,负载均衡器和后端服务器之间通过IP隧道建立连接,负载均衡器使用隧道IP地址与后端服务器通信,并将请求和响应进行封装和解封装以实现转发。

特性LVS-TUN 模式LVS-DR 模式
适用网络结构后端服务器可以位于不同网络或地理位置LVS 和后端服务器必须在同一局域网
数据包传输使用 IP-in-IP 隧道封装数据包直接修改 MAC 地址,保持 IP 地址不变
负载均衡器的负载只处理入站请求,响应直接返回客户端只处理入站请求,响应直接返回客户端
对后端服务器的要求后端服务器必须支持 IP 隧道后端服务器必须配置 loopback 上的 VIP
典型应用场景分布式服务器集群,服务器在不同地理位置局域网中的高性能服务器集群
封装开销有 IP 隧道封装和解封装开销没有额外封装开销

mock服务中心架构

从图片可以看到,整体的服务架构很简单,我们使用一台机器作为负载均衡器,使用lvs的DR模式,将72.50作为虚拟ip。当请求72.50的时候,会通过负载均衡算法,将请求转发到72.49及72.51两个服务上面。

image.png

以下为效果

未使用LVS负载均衡

未使用LVS负载均衡的情况下,压测机的流量使用达到110M左右。

使用LVS负载均衡后

由下图很明显可以看到,在采取LVS负载均衡后,压测机的网络流量由110M左右降低至1M以内,而两个mock服务均涨至50M+,说明两台的负载均衡策略成功运行。

压测机:72.36, 以下是发压节点的网络流量情况:

image.png

负载均衡器:10.13.72.48~10.13.72.50(50为虚拟地址)

mock服务:10.13.72.49

mock服务:10.13.72.51

image.png

难点

  1. 被压服务只能配置一个mock服务的url,无法配置多个callback服务的url,在使用端没有做负载均衡。
  2. 流量吞吐量要求高,很容易达到宿主机的网卡瓶颈,需要分布式配置。
  3. 分布式配置不能采取反向代理或者流量都经过一个节点的模式。