新开源的CMS系统,看看能否超越目前已知开源CMS系统?

140 阅读3分钟

大家好,我是爱折腾的刘大逵,这段时间在折腾啥呢?这段时间在折腾CMS系统,CMS全称为Content Management System,意为内容管理系统。用来开发企业官网、门户网站还有搭建自己的博客是非常合适的。例如:

当然,个人博客的搭建方式非常的多,使用CMS只是其中一种手段而已。这一类站点的通用点便是:点击 => 跳转到文章。所以有一套通用的后台和几套前端的模板,开发起来自然就嘎嘎舒服了!

秉着代码洁癖和不服就干的精神,我们决定开发一套让你都不舍得动代码的优秀的CMS系统!

怎样才算一套优秀的CMS?

我不得不思考这个问题,因为要做到B容易,要做到A何其难,先定目标!个人认为优秀的CMS应该有以下几个特征:

一、前端生态要丰富

得提供企业官网、政企门户和个人博客的多套主流模板,拿来直接用!按需改巴改巴就出来一套。

二、功能得简洁

不能拥有太多功能,导致一个项目要基于CMS进行研发时,还得看那些压根用不着的功能,还会影响实际业务的研发。基本就是三件套:栏目、文章、资源,搞定!

三、前端易定制

看了几套目前开源的CMS,为了实现静态化,html、css和js基本都是原始写法,这对前端技术人员来说,如果要进行定制,无疑是灾难!

四、得拥有栏目级的权限

对于政企门户站点,每个栏目可能由不同的部门或者不同的人来负责,所以,栏目必须要做权限控制。而对于个人搭建博客或者企业官网,又可以直接无视权限。

五、最好能进行功能定制

这一点恐怕只有我们金镐开源组织能做到,因为我们有GoldPanKit,可以实现功能的选择。例如文章发布后是否需要审核,站点是否支持公告通知等,都要允许可以选择。

六、最好能随意切换风格

这一点恐怕也只有我们金镐开源组织能做到,还是因为我们有GoldPanKit,我们可以将多套风格的模板做成插件,一套后台,N套前台模板,通过安装新的前台模板来完成效果的切换。

我们能做到吗?

对于以上我觉得优秀的几个特征,只要实现了,我觉得离优秀就不远了,那么我们金镐开源组织能做到吗?

答:必须做到!

现在我们的后台已经完成,我们的前端大佬也在进一步实现前面所讲的几套模板,相信很快会和大家见面。为了表示我们没有吹牛,我略放几张后台截图来让大家看看质量如何!

首先是文章列表页面,通过添加左侧栏目以及若干个搜索条件,可以很方便的搜索文章。当然,其它CMS系统也是这样做的!

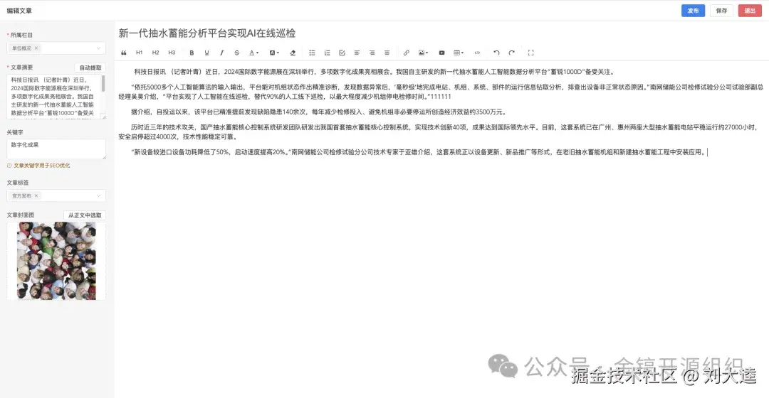
但我们的文章编写页面可是花了功夫的,谁叫CMS系统主要的工作就是编写文章呢!我们不仅支持草稿保存,文章的封面和摘要也支持从正文中直接提取。全屏编辑,视野更开阔!

当从正文中选取图片作为封面时,简简单单一个窗口,选择图片点击确认即可,是不是很方便?

后期我们会稳步迭代,争取成为国内最好用的CMS系统。我们也承接网站、小程序、APP以及电脑站点的项目研发,如果你有项目无法独立完成,可以尝试加入我们组织的交流群,金镐技术团队拥有你永远可以相信的技术力量!如果你读到了这里,记得关注哦!