如何用ChatGPT 8小时写出一篇完整论文(附完整提示词)

1,689 阅读12分钟

今天教大家如何利用ChatGPT完成一篇完整的论文。只需要一个标题,剩下全部由ChatGPT完成。总耗时8小时。

阅前提醒: 1.适用人群:这个方法适合应付简单的学术任务,比如日常小论文或投稿一般期刊。但如果你要写高水平的论文,比如发表在国际知名期刊、国内核心期刊,或者准备硕士及以上学位的毕业论文,就不建议采用这种方式了。(理科生也不适合,不过文末会提供万能降重公式)

工具推荐: 推荐ChatGPT的o1模型/Claude:因为o1模型是目前ChatGPT最强模型,其能力更是达到了研究生的程度,且free版的问答额度有限,无法完成全部的操作。 操作演示:

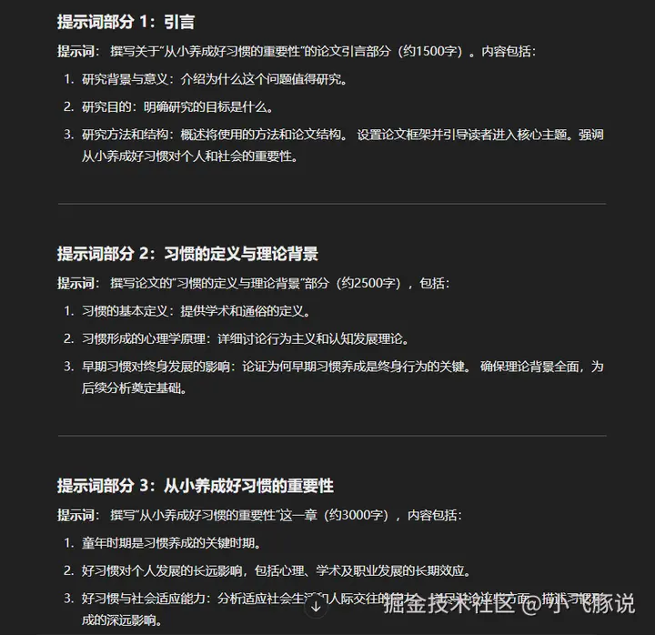
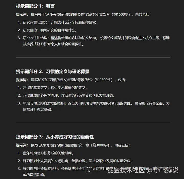
一、确定选题,生成框架(第1~2小时)

如何确定选题,这里就不多说了。一般都是老师给我们特定的题目,如果没有选题的可以去查找之前学长学姐的选题(最好论文题目差不多)。 自己去找 4、5篇本科论文,再到知网上去找几篇题目类似的论文,将论文有用的部分用颜色笔给标注出来,没用的论文就把他给删掉不要留着!论文不是越多越好,对你没用的再多只会浪费你的时间!

注意要找好合适的论文,参考它的论文模板,确定框架!(把大标题、小标题通通确定!)

为什么不用ChatGPT生成大纲:除非提示词写的非常明确,ChatGPT生成的大纲很有可能不符合我们的需求。在调试中会大大浪费我们的时间。不过,有一个方法可行。就是我们去收集学长学姐的论文,并将这些资料给到ChatGPT。接着,只需要给它一个论文标题,让ChatGPT结合标题和上述资料生成一个论文大纲。

二、根据框架,确定指令(第3个小时)

确定框架后,这个时候我们需要用ChatGPT来补充论文。需要让ChatGPT根据论文框架来编辑提示词。

使用下面的指令:

我需要用ChatGPT来撰写出上述框架的完整论文,字数约【数字】字。现在需要你以此为我编辑出对应的提示词。但由于ChatGPT单次输出的内容有限,需要ChatGPT分部分输出论文内容,所以我需要根据上述框架分次给出提示词,你要分开编辑出我需要的提示词。提示词中需要让ChatGPT注意上下文的逻辑,以此达到输出后论文具备很强的逻辑性和可读性。

转存失败,建议直接上传图片文件编辑

根据论文框架生成的提示词。

转存失败,建议直接上传图片文件编辑

切记!!!

每一次ChatGPT生成的内容都需要我们仔细检查并修改,这次也不例外。我们必须逐一审阅所有的提示词,并反复修改提示词。(ChatGPT不可能100%懂我们)

三、确定论文框架、提示词后开始撰写(第4~6小时)

1.把论文框架整理成文档上传到ChatGPT中,并给ChatGPT一个指令: 上面文档中内容是我的论文框架,你需要了解熟悉一下我的论文框架,然后根据我下一步的指令进行操作。 随后把我们修改后的提示词逐一给到ChatGPT。

转存失败,建议直接上传图片文件编辑

引言部分:

转存失败,建议直接上传图片文件编辑

注意!!!ChatGPT生成的任何内容都要反复检查并修改。因为我是使用o1模型的缘故,所以效果会更好一点,如果大家使用其他的模型,记得检查。 习惯的定义以及理论背景:

转存失败,建议直接上传图片文件编辑

后续的部分就不一一列举了,提示词在前面就都生成好了,只需把提示词放入即可,并多加修改。

四、论文润色(第7小时)

当上传完所有的提示词后,我们论文的初稿就已经基本完成。不过这个时候别忘记对论文润色。

如:英文润色(角色:英文阅读专家) 目的:提升文章的拼写、语法、清晰度、简洁性以及整体阅读性。 提示词:作为英语阅读专家,请对以下学术论文段落进行润色,以符合标准学术风格。提升其拼写、语法、清晰度、简洁性以及整体可读性。必要时,可以重写句子。同时,请在Markdown表格中列出所有更改及其原因。

效果展示:

转存失败,建议直接上传图片文件编辑

当然论文润色不单单是让文章变得流畅,还需要对论文的结构、数据进行反复确认。文末我给大家准备了论文润色的提示词,大家可以自取。

五、论文降重(第8小时)

论文润色完成后,我们需要对论文降重,(ChatGPT不提供论文降重功能)。 首先我们先进行论文查重,如果论文重复率较高。(不过一般用o1模型写的都不高) 给大家一个万能降重公式:翻译+改写+AI生成

第一步:翻译。用翻译软件反复翻译,不管你是百度翻译、有道翻译还是国外的 deepl都可以,核心就是换语种、反复多次。我的常用翻译顺序给大家参考:中→法→英→日→中。其他降重难的也可用爱沙尼亚语,其他小语种都是可以的。

第二步:把重复率较高的语句扔给ChatGPT,指令如下: 请将以下句子改写,以保持原句的核心意思,但使用不同的文字表达方式。例如,将原句的结构、词汇替换为同义词组合,或者调整句子顺序以改变句意表达的方式,但不改变其大意。100%人类写作。

以上就是如何用8小时写出一篇可用论文的具体方法,不过很多小伙伴没有o1模型,下面给大家分享两种国内使用o1模型的方法:

【不用魔法】 o1模型 国内使用方法。

【使用魔法】 ChatGPT plus 订阅方法

六、 ChatGPT plus 订阅方法。

1.输入wlidcard的链接,进入其官网。

转存失败,建议直接上传图片文件

2.开通支付会员。

转存失败,建议直接上传图片文件

进入wildcard页面,选择【我的卡片】,然后根据自己的需求选择年限。

转存失败,建议直接上传图片文件

开通后,你就可以拿到一张支付卡,就可以用它去支付各种你想要订阅的海外软件了,包括ChatGPT、Claude、Midjouney、Poe等等。

转存失败,建议直接上传图片文件

3.订阅ChatGPT Plus wildcard是可以【一键升级ChatGPT Plus】,对于新手而言比较友好,操作如下: 1.进入chatgpt的充值页面。

转存失败,建议直接上传图片文件

2.在支付页面中,复制如下图的完整网址,这一步不需要在页面上填写任何信息,进去之后直接复制就行。

转存失败,建议直接上传图片文件

3.再回到wildcard,选择需要开通的套餐,然后进入【ChatGPT Plus一键升级】页面,把刚才复制的支付链接粘进去并提交。

按照上述步骤操作完,等待自动充值成功就可以了。

七、o1模型 国内使用方法

这里就大家介绍的是2233.ai这个网站,可以使用最新版的o1-preview和o1mini模型,还可以任意使用ChatGPT4o模型。

不仅如此,还能使用GPTs,Dallas-E多模态绘画功能。甚至还能于ChatGPT语音通话。 还有大家最关心的一点,无需科学上网即可使用。

【附录】chatgpt论文润色提示词

  1. 中文润色(角色:论文润色专家)

目的:提高中文学术论文的文本质量 提示词:作为论文润色专家,请对以下中文学术论文段落进行改进,提升其拼写、语法、清晰度、简洁性及整体可读性。请简化长句,减少重复内容,并提出改进建议。请仅提供修改后的文本版本,同时,请在Markdown表格中列出所有更改及其原因。

  1. 引用与参考文献的规范化(角色:学术引用规范专家)

目的:修改成特定的“引用”的格式 提示词:作为引用规范专家,你的职责是规范文稿中的所有引用和参考文献,确保它们遵循特定的引用风格,如APA、MLA或芝加哥风格,并检查引用的完整性和准确性。

  1. 英文润色(角色:英文阅读专家)

目的:提升文章的拼写、语法、清晰度、简洁性以及整体阅读性。 提示词:作为英语阅读专家,请对以下学术论文段落进行润色,以符合标准学术风格。提升其拼写、语法、清晰度、简洁性以及整体可读性。必要时,可以重写句子。同时,请在Markdown表格中列出所有更改及其原因。

  1. 语句的精炼与优化(角色:学术顾问)

目的:精炼语句,去除冗余,提升学术性。 提示词:作为学术文顾问,你的任务是提升语句的精炼度和学术性。去除冗余表达,避免使用非正式或模糊的语言。使用恰当的标点符号来强调关键信息。同时,确保专业术语和概念的准确使用,以维护学术写作的严谨性”。

  1. 风格与语调的专业微调(角色:学术语调专家)

目的:调整语调,使其学术规范且吸引目标读者 提示词:"作为学术语调专家,你需根据目标学术期刊或会议的要求,调整文稿的语调和风格。确保文稿的语气既符合学术规范,又能吸引目标读者。注意调整专业术语的使用频率和深度,以及句子的复杂度,以适应不同读者的阅读习惯。"若我计划在某XXX会议/期刊发表论文,请依照XXX文章的风格对文本进行润色,确保其符合发表要求”。

  1. 结构和逻辑润色(角色:逻辑结构编辑)

目的:分析并提升段落的逻辑性和句子间的连贯性 提示词:“作为逻辑结构编辑,你的目的是保证文稿的逻辑连续性,我正在修订手稿以提交至期刊。请分析并提升文本中每个段落的逻辑连贯性,改善句子间的流畅性,并给出具体的改进建议,以提高文本的整体质量和易读性”。

  1. 错误纠正(某领域学科专家)

目的:发现错误,重新组织消息回答。 提示词:“作为某领域的学科专家,要确保文章里的内容准确无误,若先前的回答存在误解或错误,请依据我提供的新信息重新回答问题,确保内容准确无误”。

  1. 描述性内容的深度丰富(角色:学术描述性写作专家)

目的:丰富描述,增强细节,提升阅读体验。 提示词:“作为学术描述性写作专家,你需对文稿中的关键描述性段落进行深入润色,增加精确的细节和清晰的解释,以增强学术论证的说服力。同时,确保描述性内容与文稿的整体风格和语调保持一致,避免过度修饰或主观性强的语言”。

  1. 修改建议(角色:论文段落修改编辑)

目的:指出文本中哪些部分需要改进,并提出具体的修改建议。 提示词:“作为论文段落修改编辑,你认为文本中哪些部分需要修改,请具体指出并提出修改建议,但不需要全文修改”。

  1. 数据验证和引用检查(角色:数据校对专家)

目的:校对数据和引用的准确性,确保所有引用都正确无误 提示词:作为数据校对专家,你需要验证文本中的数据和引用的准确性,确保每项引用都准确无误,并遵循该学术领域的引用规范。 请注意:使用ChatGPT进行论文润色是一个需要反复迭代的过程,你需要不断进行修改和调整,以使论文逐步达到理想的状态。