什么是iPaaS?iPaaS选型、落地及案例分析

205 阅读11分钟

在iPaaS行业摸爬滚打已经8个年头了。从最初的技术支持做起,到现在负责整个集成项目的规划和实施,我见证了iPaaS技术在国内的快速发展。今天,我想和大家深入聊聊iPaaS这个话题,希望能给正在考虑数字化转型的企业一些参考。

什么是iPaaS?

iPaaS全称是"Integration Platform as a Service",翻译过来就是"集成平台即服务"。这个概念最早是由Gartner在2011年提出的,但在国内真正开始受到广泛关注,其实是近几年的事。

简单来说,iPaaS就是一个基于云的集成平台,它能帮助企业快速实现不同应用、数据和流程之间的连接。这里的"云"指的是,你不需要在自己的服务器上安装复杂的iPaaS软件,只要通过浏览器就能使用这个平台的所有功能,当然iPaaS也支持私有化部署。

企业为什么需要iPaaS?

要理解iPaaS的价值,我们先来看看企业在数字化过程中常遇到的一些痛点:

  1. 信息孤岛:很多企业都有ERP、CRM、HR系统等,但这些系统往往是独立运行的,数据无法互通。

  2. 手动操作多:由于系统间不互通,很多数据传输和处理工作需要人工完成,既耗时又容易出错。

  3. 技术债务:随着业务发展,临时开发的各种接口和脚本越来越多,维护成本激增。

  4. 响应慢:业务需求变化快,但IT部门人手有限,无法及时跟进所有集成需求。

  5. 安全隐患:不同系统间的数据传输如果没有统一管理,容易造成安全漏洞。

iPaaS正是为了解决这些问题而生的。它提供了一个统一的平台,让不同的系统能够方便地"对话"。

iPaaS如何工作?

我们来看个具体例子。假设你是一家电商公司的IT主管,公司用Shopify做线上商城,用SAP管理库存,用Salesforce管理客户关系。现在老板要求实现这样一个流程:客户在Shopify下单后,自动更新SAP的库存,同时在Salesforce创建一个新的客户记录。

在没有iPaaS之前,你可能需要这样做:

  1. 找Shopify的开发文档,看怎么获取新订单信息。

  2. 研究SAP的API,弄清楚如何更新库存。

  3. 学习Salesforce的集成方式,了解创建客户记录的接口。

  4. 写一堆代码来实现这三个系统的对接。

  5. 部署代码,处理各种异常情况。

  6. 经常盯着日志,防止哪里出了问题。

这个过程不仅耗时,而且每次业务流程有调整,你都要重新改代码、测试、部署,非常麻烦。

而用了iPaaS后,流程是这样的:

  1. 登录iPaaS平台。

  2. 从连接器库中选择Shopify、SAP和Salesforce的连接器。

  3. 用可视化的API编排工具设计数据流:Shopify新订单 -> SAP更新库存 -> Salesforce创建客户。

  4. 配置一下字段映射,比如把Shopify的customer_email映射到Salesforce的Email字段。

  5. 点击"发布",整个流程就开始运行了。

后续如果需要调整,比如在中间加个步骤给客户发短信,你只需要拖拽一下,加上短信服务的连接器就行,不用碰任何代码。

图片 1

iPaaS的核心优势

说完工作原理,我们来总结下iPaaS的6大核心优势:

图片 1

  1. 快速集成:传统的点对点集成方式,每增加一个系统,复杂度就会倍增。而iPaaS采用中心辐射型架构,新增系统的边际成本很低。我之前服务过一个制造业客户,用iPaaS替换了原有的集成方案后,新系统的接入时间从平均2个月缩短到了2周。

  2. 低代码开发:大多数iPaaS平台都提供了可视化的开发界面,通过拖拽和简单配置就能完成大部分集成任务。这意味着,即使不是专业的开发人员,经过短期培训后也能完成一些基础的集成工作。

  3. 预置连接器:主流的iPaaS平台都会提供上百个预置的应用连接器,覆盖ERP、CRM、HR等各类企业常用系统。这就像是给你一套标准化的乐高积木,直接用这些积木就能搭建出你需要的集成方案,大大减少了从零开始开发的工作量。

  4. 实时监控:所有通过iPaaS的数据流都是可视的、可监控的。平台通常会提供实时的监控面板,你可以清楚地看到每个集成流程的运行状态,哪里出了错误,处理了多少数据等等。这对于保障业务的稳定运行非常重要。

  5. 安全合规:数据安全是企业的重中之重。好的iPaaS平台会提供端到端的加密,细粒度的访问控制,以及完整的审计日志。

  6. 扩展性好:大多数iPaaS平台都支持自定义开发。当预置的功能无法满足需求时,你可以自己开发连接器或者自定义组件。我们有个客户是做跨境电商的,他们基于iPaaS平台自主开发了一套针对各国海关系统的连接器,大大提高了清关效率。

iPaaS能解决哪些具体问题?

讲了这么多理论,我们来看看iPaaS在实际应用中能解决哪些问题:

  1. 全渠道数据整合:现在的企业往往有多个销售渠道:自有电商、各类平台店铺、线下门店等。iPaaS可以将这些渠道的数据实时整合,给到中台系统进行分析,从而实现精准营销、智能补货等。

  2. 供应链协同:在制造业,iPaaS可以将ERP、MES、WMS、TMS等系统打通,实现从订单到生产、从仓储到物流的全程可视化。这不仅能提高运营效率,还能大幅降低库存成本。

  3. 财务自动化:通过iPaaS,可以将财务系统与各个业务系统连接起来,实现费用自动核销、账单自动对账、财报自动生成等。我有个客户就通过这种方式,将月结时间从7天缩短到了2天。

  4. 人力资源管理:iPaaS可以将招聘系统、HR系统、OA系统等打通,实现员工生命周期的全流程管理。从入职审批、员工信息同步、到离职交接,都能做到自动化处理。

  5. 物联网数据处理:在工业互联网场景下,iPaaS可以承担数据中台的角色,将海量的设备数据进行清洗、转换、分发,为上层的业务应用提供所需的数据服务。

  6. 云上云下集成:随着SaaS的普及应用,不少企业采用了SaaS私有化系统同时使用的战略。iPaaS可以作为云上云下业务系统的粘合剂,统一管理API调用和数据拉通。

如何选择合适的iPaaS平台?

企业该如何选择适合自己企业的iPaaS系统呢?这里我总结了几个关键点:

  1. 连接器覆盖面:看看平台是否对你所用的核心系统有现成的连接器。国内外的系统支持情况可能会有差异,要特别注意。

  2. 性能和可扩展性:评估平台能处理的数据量,以及横向扩展的能力。如果你的业务量可能会急剧增长,这点尤为重要。

  3. 安全性:检查平台的安全认证(如ISO27001、等保三级等),以及是否支持细粒度的权限控制、数据脱敏等功能。

  4. 易用性:考察平台的学习曲线,看是否有丰富的文档和培训资源。最好能申请试用,亲自体验一下操作的便捷程度。

  5. 服务支持:对于企业来说技术支持和服务非常重要,要了解平台的服务支持能力。

  6. 集成开发环境:除了可视化的配置工具,看看平台是否提供完善的SDK和API,支持更高级的定制开发。

  7. 专业厂商:目前市面上很多企业都宣传有iPaaS平台,企业应尽量选择专业厂商的iPaaS平台产品更稳定,迭代速度更快,集成经验也更为丰富。

图片 1

iPaaS的实施建议

最后,给准备上iPaaS的企业几点建议:

  1. 从小切入:不要一上来就想全面替换现有的集成方案。可以先选择一个非核心但价值明显的场景试点,积累经验后再逐步扩大应用范围。

  2. 建立中心团队:上平台时应成立一个专门的集成能力中心,负责iPaaS平台的管理、最佳实践的总结、以及对各业务部门的支持。

  3. 持续优化:iPaaS给了我们快速交付的能力,但也要警惕"集成泛滥"。要定期review已有的集成流程,看是否有优化和合并的空间。

  4. 重视安全:再强调一次,数据安全真的很重要。要制定严格的访问控制策略,定期进行安全审计。

  5. 赋能业务:鼓励业务部门利用iPaaS的低代码特性,自主解决一些简单的集成需求,IT部门则可以集中精力处理更复杂的场景。

iPaaS应用案例介绍

制造业案例1:智能工厂的设备互联

客户背景:国内某大型汽车零部件制造商,有多个工厂分布在全国各地。

面临的挑战:

  1. 各个工厂的设备来自不同供应商,通信协议各异。

  2. 需要实时收集设备数据用于预测性维护,但现有系统难以满足需求。

  3. 总部想实现全国工厂的设备数据统一管理,但面临数据格式不统一的问题。

iPaaS解决方案:

  1. 使用RestCloud iPaaS平台的IoT连接器,统一接入各类设备的数据。

  2. 在RestCloud iPaaS平台上设计数据清洗和转换流程,将不同格式的数据统一标准化。

  3. 利用RestCloud iPaaS的实时处理能力,将设备数据实时传输到数仓中进行数据分析。

最终效果:

  1. 设备联网率从60%提升到95%,为预测性维护提供了坚实的数据基础。

  2. 数据采集的实时性从分钟级提升到秒级,大大提高了异常检测的准确性。

  3. IT部门工作效率提升,新增一种设备的接入时间从平均2周缩短到2天。

制造业案例2:供应链协同平台

客户背景:国内某知名的电子产品制造商,拥有复杂的全球供应链网络。

面临的挑战:

  1. 供应商系统五花八门,数据交换常常依赖人工操作。

  2. 订单变更无法及时同步到所有相关方,导致生产计划频繁调整。

  3. 对供应商的表现缺乏实时可视性,难以进行有效的绩效管理。

iPaaS解决方案:

  1. 搭建基于RestCloud iPaaS的供应链协同集成平台,为所有供应商提供统一的API数据交换接口。

  2. 利用RestCloud iPaaS的工作流引擎,实现订单变更的自动化传播和确认。

  3. 通过RestCloud iPaaS连接ERP、MES等系统,构建实时的供应商绩效仪表盘。

最终效果:

  1. 数据交换自动化率从40%提升到90%,大幅减少人工错误。

  2. 订单变更的响应时间从平均24小时缩短到4小时,显著提高了供应链的灵活性。

  3. 供应商交付准时率提升15%,库存周转率提高20%。

快销行业案例:全渠道库存管理

客户背景:一家全国性的连锁零售商,拥有线上商城和1000多家线下门店。

面临的挑战:

  1. 线上线下库存信息不同步,经常出现"线上显示有货,实际缺货"的情况。

  2. 总部难以实时掌握各门店的库存状况,导致补货不及时。

  3. 促销活动期间,由于缺乏实时库存信息,常常出现货品分配不均的问题。

iPaaS解决方案:

  1. 使用RestCloud iPaaS连接电商平台、门店POS系统和中央ERP系统,实现库存数据的实时同步。

  2. 在RestCloud iPaaS平台上构建智能补货模型,根据实时销售数据自动触发补货流程。

  3. 利用RestCloud iPaaS的数据处理能力,为大促期间的动态库存分配提供决策支持。

最终效果:

  1. 线上线下库存信息差异从24小时缩短到15分钟以内。

  2. 缺货率下降40%,客户满意度显著提升。

  3. 库存周转率提高25%,大幅降低了仓储成本。

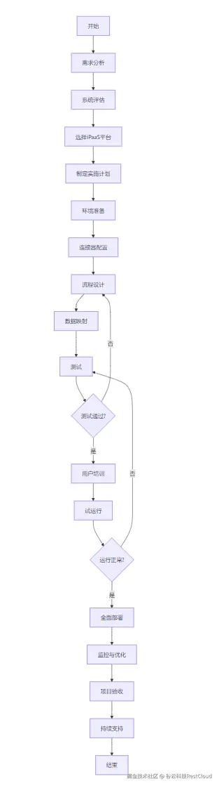
最后附一个iPaaS项目实施的流程图

图片 1