JavaScript网页设计案例分析(案例篇)

246 阅读4分钟

image.png

在现代网页设计中,JavaScript已成为实现动态和交互式网页内容的关键技术。它不仅增强了用户体验,还为设计师和开发者提供了无限的创造可能性。从简单的表单验证到复杂的数据可视化,JavaScript的应用范围广泛,是前端开发不可或缺的一部分。

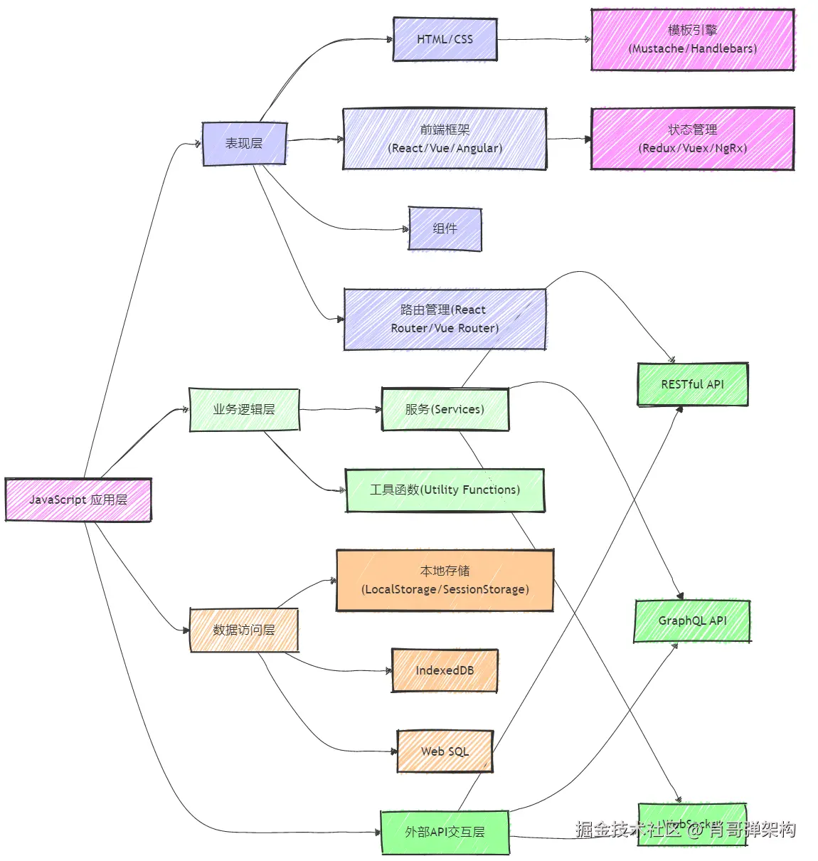
1、javascript应用层范围

image.png

2. JavaScript基础

JavaScript是一种轻量级的脚本语言,常用于网页上实现交互式效果、游戏、动画等。它通过操纵HTML元素和CSS样式,为用户带来丰富的视觉体验。

2.1 常用JavaScript设计模式

  • 模块模式:封装局部变量和函数,避免全局污染。
  • 工厂模式:创建对象的机制,隐藏创建逻辑。
  • 单例模式:确保一个类只有一个实例,并提供一个访问它的全局访问点。

3. 案例分析

3.1 案例一:响应式导航栏

3.1.1 设计目标

创建一个能够适配不同屏幕尺寸的响应式导航栏。

3.1.2 实现步骤
  1. 设计基础HTML结构。
  2. 使用CSS实现样式。
  3. 使用JavaScript添加响应式行为。
3.1.3 代码解析

HTML:

<nav id="navbar">
  <ul>
    <li><a href="#home">Home</a></li>
    <li><a href="#services">Services</a></li>
    <li><a href="#about">About</a></li>
    <li><a href="#contact">Contact</a></li>
  </ul>
</nav>

CSS:

#navbar ul {
  list-style-type: none;
  margin: 0;
  padding: 0;
  overflow: hidden;
  background-color: #333;
}

#navbar li {
  float: left;
}

#navbar a {
  display: block;
  color: white;
  text-align: center;
  padding: 14px 16px;
  text-decoration: none;
}

/* 响应式设计 */
@media screen and (max-width: 600px) {
  #navbar li {
    float: none;
  }
}

JavaScript:

document.addEventListener('DOMContentLoaded', function() {
  var nav = document.getElementById('navbar');
  var navUl = nav.getElementsByTagName('ul')[0];
  navUl.style.display = 'block'; // 默认展示所有菜单项
});

3.2 案例二:动态数据表格

3.2.1 设计目标

创建一个能够动态显示和排序数据的表格。

3.2.2 实现步骤
  1. 设计基础HTML结构。
  2. 使用CSS进行样式设计。
  3. 使用JavaScript动态生成表格内容。
3.2.3 代码解析

HTML:

<table id="data-table">
  <thead>
    <tr>
      <th onclick="sortTable(0)">Name</th>
      <th onclick="sortTable(1)">Age</th>
      <th onclick="sortTable(2)">Country</th>
    </tr>
  </thead>
  <tbody>
    <!-- 表格数据将通过JavaScript动态生成 -->
  </tbody>
</table>

CSS:

#data-table {
  width: 100%;
  border-collapse: collapse;
}

#data-table th, #data-table td {
  border: 1px solid #ddd;
  padding: 8px;
  text-align: left;
}

#data-table th {
  background-color: #f2f2f2;
  cursor: pointer;
}

JavaScript:

function sortTable(n) {
  var table, rows, switching, i, x, y, shouldSwitch, dir, switchcount = 0;
  table = document.getElementById("data-table");
  switching = true;
  // 循环直到没有需要交换的行
  while (switching) {
    switching = false;
    rows = table.rows;
    // 遍历所有行(除了标题行)
    for (i = 1; i < (rows.length - 1); i++) {
      shouldSwitch = false;
      x = rows[i].getElementsByTagName("TD")[n];
      y = rows[i + 1].getElementsByTagName("TD")[n];
      if (n == 0) {
        // 字符串排序
        if (x.innerHTML.toLowerCase() > y.innerHTML.toLowerCase()) {
          shouldSwitch= true;
          break;
        }
      } else {
        // 数字排序
        if (Number(x.innerHTML) > Number(y.innerHTML)) {
          shouldSwitch = true;
          break;
        }
      }
    }
    if (shouldSwitch) {
      rows[i].parentNode.insertBefore(rows[i + 1], rows[i]);
      switching = true;
      switchcount ++;
    } else {
      if (switchcount == 0 && dir == "asc") {
        dir = "desc";
        switching = true;
      }
    }
  }
}

4. 高级技巧

4.1 动画与过渡

使用CSS过渡和JavaScript动画API来创建平滑的动画效果。 CSS:

.element {
  transition: transform 0.5s ease;
}

.element:hover {
  transform: scale(1.1);
}

JavaScript:

const element = document.querySelector('.element');
element.addEventListener('click', function() {
  this.classList.toggle('active');
});

4.2 组件化设计

将复杂的UI分解为可重用的组件,提高代码的可维护性。 HTML:

<div id="my-component">
  <h1>My Component</h1>
  <p>This is a reusable component.</p>
</div>

JavaScript:

class MyComponent {
  constructor(element) {
    this.element = element;
  }

  render() {
    this.element.innerHTML = `<h1>My Component</h1><p>This is a reusable component.</p>`;
  }
}

document.addEventListener('DOMContentLoaded', function() {
  var myComponentElement = document.getElementById('my-component');
  var myComponent = new MyComponent(myComponentElement);
  myComponent.render();
});

4.3 模块化JavaScript

使用模块化JavaScript来组织代码,提高可读性和可维护性。 index.html:

<!DOCTYPE html>
<html>
<head>
  <script type="module" src="app.js"></script>
</head>
<body>
  <div id="my-module"></div>
</body>
</html>

app.js:

document.addEventListener('DOMContentLoaded', function() {
  import './my-module.js';
  const myModule = new MyModule();
  myModule.init(document.getElementById('my-module'));
});

my-module.js:

class MyModule {
  init(element) {
    element.textContent = 'This is a modular component.';
  }
}
export default MyModule;

5. 性能优化

5.1 代码分割

将代码分割成小块,按需加载,减少初次加载时间。 app.js:

import { loadComponent } from './utils.js';

document.addEventListener('DOMContentLoaded', function() {
  loadComponent('my-component').then(MyComponent => {
    const myComponent = new MyComponent();
    myComponent.render();
  });
});

utils.js:

export async function loadComponent(name) {
  // 动态加载模块
  const module = await import(`./${name}.js`);
  return module.default;
}

5.2 懒加载

延迟加载非关键资源,直到它们即将被用到。 app.js:

document.addEventListener('scroll', function() {
  const images = document.querySelectorAll('img[data-src]');
  images.forEach(image => {
    const rect = image.getBoundingClientRect();
    if (rect.top < window.innerHeight && rect.bottom >= 0) {
      image.src = image.getAttribute('data-src');
      image.removeAttribute('data-src');
    }
  });
});

HTML:

<img data-src="image1.jpg" alt="Image 1">

5.3 减少重绘与重排

优化DOM操作,减少浏览器的重绘和重排次数。 JavaScript:

function updateElements(elements, newContent) {
  elements.forEach(element => {
    const oldContent = element.firstChild;
    const newContentNode = document.createTextNode(newContent);
    element.removeChild(oldContent);
    element.appendChild(newContentNode);
  });
}

document.addEventListener('DOMContentLoaded', function() {
  const elements = document.querySelectorAll('.dynamic-content');
  const newContent = 'Updated Content';
  updateElements(elements, newContent);
});

6. 可访问性与响应式设计

6.1 可访问性原则

确保网页内容对所有用户包括残障用户可访问。 HTML:

<a href="#main-content" class="skip-link">Skip to main content</a>

CSS:

.skip-link {
  position: absolute;
  width: 1px;
  height: 1px;
  margin: -1px;
  overflow: hidden;
  clip: rect(0 0 0 0);
}

.skip-link:focus {
  position: static;
  width: auto;
  height: auto;
  margin: 0;
  clip: auto;
}

6.2 响应式设计实践

使用媒体查询和灵活的布局来适配不同设备。 CSS:

.container {
  max-width: 1200px;
  margin: 0 auto;
  padding: 15px;
}

@media (max-width: 768px) {
  .container {
    padding: 5px;
  }
}