NIO实现聊天室之:一切都要从网络编程的基础开始聊起!

263 阅读7分钟

一、写在开头

大家好,Build哥回来啦!停更了大概2个月之久,之前有段时间去写小说去了,后来又因为公司活太多,牛马干的太投入,就拉下了博客的更新,国庆节期间,难得的闲下来,准备回归老本行啦。

大致的翻看了一下之前更新的内容,已经写到了Java的IO部分,作为网络传输的一大重点知识,IO至关重要,而为了更好的理解和使用IO,我们今天要延展的来聊一聊Java中的网络编程。其实,这句话说的不太严谨,网络编程并非Java独有,所有依赖Web端的程序语言,或者应用们都离不开网络编程。

二、网络编程的基础

ok,闲话少叙,咱们直入主题,来一起学习一下网络编程,在开始学习之前,我们应该了解一下我们日常生活中都离不开的互联网及周边产品(路由器,网址,手机,电脑)等。

2.1 计算机网络

电脑对于我们来说十分熟悉啦,在多台联网电脑之前,我们可以聊天,视频,邮件交流,也可以通过不同的媒介平台进行互通,所有在线的用户设备之间,像一张大网串联起来,互通有无,这就是计算机的网络! 在这里插入图片描述 如上图,是一张概括的网络拓扑简图,非常形象易懂的囊括了我们当下的互联网世界。其中,用户设备如手机,电脑这些用于访问网络资源,如看剧,刷新闻,而网络交换机则是让手机能上网的桥梁,用来连接局域网内的设备和路由器,而路由器呢,主要工作是实现不同网络之间的路由,可以联通互联网,而为了防止一些未经过授权的访问侵入设备,设备的网络中均设有一道防火墙,用于拦截未授权请求;而互联网呢,则是全球互通的一个信息资源网,服务器无需多谈,用于托管网络应用和数据的处理和存储站。

那么,看到这里我们有了这样一个疑问,全球不同国家和地区存在着不同的局域网,遵循着不同的网络协议,是怎么做到全球互通互联网的呢?伟大的先辈们早就考虑到这点啦,因此,最早制定规范的那帮人,就互联达成了全球性的协议规范,那就是TCP/IP协议,下面我们聊到协议时会说。

2.2 IP

对于IP来说,大家也很熟悉,我们在日常上网的过程中,所说的网址,其实主要就是这个IP(Internet Protocol),中文译作国际互联协议。它像一个身份证号一样,唯一的标识着网络中的一个接口,任何联入到互联网中的计算机都只要拥有一个IP地址。

目前IP分为IPv4和IPv6,因为v4版本采用32位地址,算起来约42亿个地址,目前已经用尽,所以推出了v6版本,采用128位地址,340万亿亿亿亿个地址,对,你没看错,2的128次方个地址就是这么多,这个数字是人类灭绝了都用不完的。

一个特殊的 IP 地址,称之为本机地址,它总是127.0.0.1

IPv4(如:101.302.88.22) IPv6 (如:2001:0DA8:100A:0000:0000:1020:F2F3:1428)

在这里插入图片描述

在这里插入图片描述

我们通过ipconfig可以看到我们计算机的网络信息,我们的计算机除了本地的127.0.0.1之外,还有一个IP地址,如果多个网卡,还会有多个IP地址,那么不同计算机之前是如何通信的呢?

这里涉及“网络号”这个概念,网络号由IP和子网掩码计算得来,如果两个计算机之间的网络号相同,则说明两台计算机在同一个网络中,可以直接通信,如果不同,则不在同一个网络,需要通过路由器或者交换机进行间接通信,这就是网关。

2.3 域名

上面说网络上的地址多数指的是ip,很多人会奇怪,比如我们登录百度时,输入的并非xxx.xxx.xxx.xxx格式的,而是www.baidu.com,而这段组合就是域名!我们通过域名解析服务器 DNS 负责把域名翻译成对应的 IP,客户端再根据 IP 地址访问服务器。

很明显,相比较一堆数字组合的IP地址来说,域名更容易被记住!我们通过nslookup命令,可以查看域名对应的ip地址。

在这里插入图片描述

在这里插入图片描述

当然,我们在上面说的本机ip地址 127.0.0.1 也有对应的本机域名:localhost

在这里插入图片描述

在这里插入图片描述

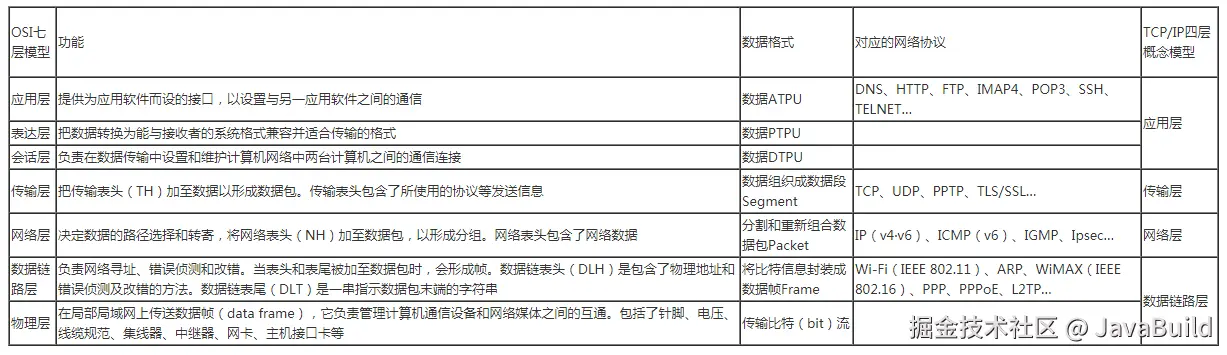
2.4 网络模型

对于多种设备公用互联网这件事,并非我们图1中几条线就可以搞定哒,其内部,底层设计十分复杂,为了能够在全球范围内达成一种公用的标准接口,很多组织都发布了 类似的标准规范,其中最著名,也是现在普遍认可的是--开放式系统互联通信参考模型(英语:Open System Interconnection Reference Model,缩写:OSI;简称为OSI模型)是一种概念模型,由国际标准化组织提出,一个试图使各种计算机在世界范围内互连为网络的标准框架。

OSI模型分为七层,自下而上为 物理层(Physical Layer)、数据链路层(Data Link Layer)、网络层(Network Layer)、传输层(Transport Layer)、会话层(Session Layer)、表达层(Presentation Layer)、应用层(Application Layer)。

在这里插入图片描述 但在我们在互联网实际使用的是 TCP/IP 模型,并不是对应到 OSI 的 7 层模型,而是大致对应 OSI 的 5 层模型,也有人说是四层模型,这个看自己,无所谓,主要是要理解这个流程。

2.5 常用协议

在上图OSI模型中,我们可以看到在应用层、传输层、网络层、数据链路层都对应着很多的网络协议,我们可以将之统称位TCP/IP协议簇,我们接下来就简要的介绍一下其中几个重要的协议:

  1. IP协议(互联网协议):一种分组交换的协议,不保证可靠传输,负责将数据包从源主机路由到目标主机,是网络层的一个协议;
  2. TCP协议(传输控制协议):TCP协议是建立在IP的基础上的,是传输层的协议。IP协议负责传输数据,而TCP协议可以在建立了安全连接的基础上,控制数据传输,保证可靠性,并且支持双向通信,像HTTP,HTTPS都是建立在TCP协议之上的。
  3. UDP协议(数据报文协议):与TCP协议一样,都是传输层的协议,不同的是它是无连接协议,不保证可靠传输。在通信前不需要建立连接,因此它的传输效率比 TCP 高,而且 UDP 协议比 TCP 协议要简单得多。选择 UDP 协议时,传输的数据通常是能容忍丢失的,例如,一些语音视频通信的应用会选择 UDP 协议。

三、总结

今天就说这么多啦,主要介绍一下网络编程相关的基础知识,在后续的博文中针对网络编程所需要的内容,再进一步的整理与细化。