深入剖析Spring自动注入的实现原理

1,485 阅读8分钟

摘要:从源码角度剖析@Autowire注解实现自动注入的原理,透彻理解Spring中依赖注入实现的底层逻辑。

前言

在日常开发中,@Autowire注解可以说是我们日常开发中使用最频繁的一个注解。通过@Autowire注解我们可以顺利实现相关Bean的自动注入,而无需我们那在手动通过new关键字来构建一个对象。

但最熟悉的往往是最陌生的,不妨思考一下,虽然@Autowire是我们开发中使用最频繁的一个,但你是否明白其内部的原理呢?换言之,你是否有真正了解过@Autowired注解背后的实现原理?

不了解也没关系,本文会重点对@Autowired原理进行深入剖析。相信读完本文能加深你对于 @Autowired注解底层原理有深刻认识。

@Autowire简介

@Autowired 注解是 Spring 框架中的一种依赖注入机制,用于自动装配 Bean。它可以应用于构造函数、字段和方法上。当 Spring 容器启动时,它会自动寻找与被注入类型匹配的 Bean,并将其注入到标注了 @Autowired 的位置。

具体来看,其可用于:构造器注入,字段注入,方法注入等。其使用方式如下:

  • 构造器注入:在类的构造函数中使用 @AutowiredSpring会在创建实例时注入所需的依赖。其使用如下:

    @Component
    public class MyService {
        private final MyRepository repository;
    
        @Autowired
        public MyService(MyRepository repository) {
            this.repository = repository;
        }
    }
    
  • 字段注入:直接在字段上使用 @Autowired。虽然代码更简洁,但不利于单元测试,因为需要通过反射或其他方式进行注入。

    @Component
    public class MyService {
        @Autowired
        private MyRepository repository;
    }
    
  • 方法注入:在 setter 方法上使用 @Autowired,可以实现可选的依赖注入,适合需要修改依赖的场景。

    @Component
    public class MyService {
        private MyRepository repository;
    
        @Autowired
        public void setRepository(MyRepository repository) {
            this.repository = repository;
        }
    }
    

总之,@Autowired 注解是 Spring 框架中用于自动装配 Bean 的关键工具。它可以应用于构造器、字段和方法,简化了依赖注入的过程,增强了代码的灵活性与可维护性。

@Autowire解析原理

众所周知,在容器启动阶段Spring 首先会实例化 Bean,然后进行初始化操作。在初始化阶段,而通过调用 Bean 后置处理器可以完成对Bean属性的赋值等操作。进一步,对于 @Autowired而言,其在功能的实现上也依赖于——AutowiredAnnotationBeanPostProcessor这一后置处理器。

具体来看,AutowiredAnnotationBeanPostProcessorSpring 框架中内置的一个后置处理器,主要负责处理标注了 @Autowired 注解标注属性的注入。其主要在Bean的初始化过程中介入,以实现依赖注入。

更进一步,在 Spring 容器启动时,AutowiredAnnotationBeanPostProcessor 会被注册为一个后置处理器。每当一个Bean被创建并初始化时,它会在 postProcessProperties 方法中进行扫描,识别并注入标注了 @Autowired 的属性。 通过这一机制,AutowiredAnnotationBeanPostProcessor 有效地实现了 Spring 的依赖注入,提升了代码的灵活性和可维护性。

接下来,我们便来AutowiredAnnotationBeanPostProcessor看看这个类的源码究竟是如何来完成对@Autowire注解进行解析的。

@Autowire解析的时机

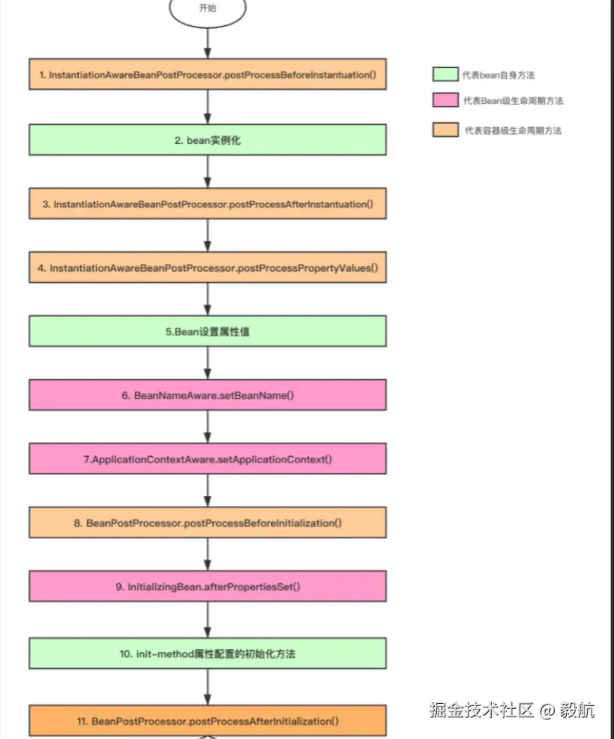
下图展示了Spring中一个Bean的加载全过程,具体来看,Spring在创建bean的过程中,岂会调用 AbstractAutowireCapableBeanFactory中的doCreateBean方法,进而在doCreateBea中进一步调用populateBean()方法完成Bean中属性的填充,而Bean中所依赖bean信息自动装配也全部在populateBean()完成。

image.png

其中,populateBean()方法的部分源码如下。

protected void populateBean(String beanName, RootBeanDefinition mbd, @Nullable BeanWrapper bw) {
    // ... 省略无关代码

   PropertyDescriptor[] filteredPds = null;
   if (hasInstAwareBpps) {
      if (pvs == null) {
         pvs = mbd.getPropertyValues();
      }
      // 遍历容器中全部的后置处理器,执行其中的postProcessProperties方法
      for (BeanPostProcessor bp : getBeanPostProcessors()) {
         if (bp instanceof InstantiationAwareBeanPostProcessor) {
            InstantiationAwareBeanPostProcessor ibp = (InstantiationAwareBeanPostProcessor) bp;
            PropertyValues pvsToUse = ibp.postProcessProperties(pvs, bw.getWrappedInstance(), beanName);
            if (pvsToUse == null) {
               if (filteredPds == null) {
                  filteredPds = filterPropertyDescriptorsForDependencyCheck(bw, mbd.allowCaching);
               }
               pvsToUse = ibp.postProcessPropertyValues(pvs, filteredPds, bw.getWrappedInstance(), beanName);
               if (pvsToUse == null) {
                  return;
               }
            }
            pvs = pvsToUse;
         }
      }
   }
   // ... 省略无关代码
}

可以看看到,在populateBean其内部会循环遍历容器中的后置并判断是否需要属性填充,如果不需要进行属性填充,那么就会直接进行return,反之就会调用容器中的后置处理的postProcessPropertyValues()方法来实现Bean的依赖注入。

进一步,AutowiredAnnotationBeanPostProcessorpostProcessProperties的内部逻辑如下:

AutowiredAnnotationBeanPostProcessor # postProcessProperties

public PropertyValues postProcessProperties(PropertyValues pvs, Object bean, String beanName) {
    // <1> 解析出bean中带有@Autowired注解、@Inject和@Value注解的属性和方法
   InjectionMetadata metadata = findAutowiringMetadata(beanName, bean.getClass(), pvs);
    // <2> 遍历标有 @Autowire注解的字段,完成反射的注入
    metadata.inject(bean, beanName, pvs);
   return pvs;
}

其中<1> findAutowiringMetadata()方法主要对Bean对象中的@Autowired注解进行解析。具体来看, 对于属性上加了Autowired注解的,经过findAutowiringMetadata的处理后,会将字段解析为AutowiredFieldElement类型;而如果是方法上加了@Autowired注解,则会解析为AutowiredMethodElement类型。

事实上,无论其扩展于InjectedElement<2> metadata.inject()方法则最终会调用InjectedElement类的inject()方法。

具体来看,以@Autowire标注在字段上为例来进行分析。正如之前所说,对于@Autowire标注在字段上的情况,其会将标有@Autowire字段的属性解析为AutowiredFieldElement进而调用其内部的inject方法来完成属性的注入。

其中,AutowiredFieldElement内部inject()的实现逻辑如下:

protected void inject(Object bean, @Nullable String beanName, @Nullable PropertyValues pvs) throws Throwable {
      Field field = (Field) this.member;
      Object value;
          // 判断当前被注入类是否第一次注入,如果不是则从缓存中进行获取
      if (this.cached) {
         value = resolvedCachedArgument(beanName, this.cachedFieldValue);
      } else {
         DependencyDescriptor desc = new DependencyDescriptor(field, this.required);
         desc.setContainingClass(bean.getClass());
         Set<String> autowiredBeanNames = new LinkedHashSet<>(1);
         Assert.state(beanFactory != null, "No BeanFactory available");
         TypeConverter typeConverter = beanFactory.getTypeConverter();
    
         // <1> 通过beanFactory.resolveDependency()方法,来从容器中找到对应的bean信息
         value = beanFactory.resolveDependency(desc, beanName, autowiredBeanNames, typeConverter);
         
         catch (BeansException ex) {
            throw new UnsatisfiedDependencyException(null, beanName, new InjectionPoint(field), ex);
         }
       //<2> 借助反射来完成属性注入
      if (value != null) {
         ReflectionUtils.makeAccessible(field);
         field.set(bean, value);
      }
   }
}

概览inject方法中,不难发现其核心逻辑在于如下两点:

  1. 通过BeanFactory中的resolveDependency找出待注入的value对象
  2. 利用反射机制,将获取value对象通过反射注入到bean成员中

进一步,对于其中的resolveDependency的逻辑如下。

public Object resolveDependency(DependencyDescriptor descriptor, @Nullable String requestingBeanName,
      @Nullable Set<String> autowiredBeanNames, @Nullable TypeConverter typeConverter) throws BeansException {

   // ..... 省略其他无关逻辑
         result = doResolveDependency(descriptor, requestingBeanName, autowiredBeanNames, typeConverter);
      
      return result;
   }
}

不难发现在resolveDependency内部,其主要依赖doResolveDependency方法来完成bean对象的筛选,其具体逻辑如下:

public Object doResolveDependency(DependencyDescriptor descriptor, @Nullable String beanName,
      @Nullable Set<String> autowiredBeanNames, @Nullable TypeConverter typeConverter) throws BeansException {

   InjectionPoint previousInjectionPoint = ConstructorResolver.setCurrentInjectionPoint(descriptor);
   try {
      ... 省略无关代码
        // <1> 解析属性,这里筛选出的属性可能是多个。即对于数组、集合、Map类型
      Object multipleBeans = resolveMultipleBeans(descriptor, beanName, autowiredBeanNames, typeConverter);
      if (multipleBeans != null) {
         return multipleBeans;
      }
     // <2> 根据需要注入的类型type,从容器中找到有哪些匹配的Bean
      Map<String, Object> matchingBeans = findAutowireCandidates(beanName, type, descriptor);
      if (matchingBeans.isEmpty()) {
         if (isRequired(descriptor)) {
            raiseNoMatchingBeanFound(type, descriptor.getResolvableType(), descriptor);
         }
         return null;
      }

      String autowiredBeanName;
      Object instanceCandidate;
     
      if (matchingBeans.size() > 1) {
       //<3> 判断应该使用哪一个bean
         autowiredBeanName = determineAutowireCandidate(matchingBeans, descriptor);
         if (autowiredBeanName == null) {
            if (isRequired(descriptor) || !indicatesMultipleBeans(type)) {
               return descriptor.resolveNotUnique(descriptor.getResolvableType(), matchingBeans);
            }
         }
         instanceCandidate = matchingBeans.get(autowiredBeanName);
      }
       // ... 省略无关代码
      if (autowiredBeanNames != null) {
         autowiredBeanNames.add(autowiredBeanName);
      }
      if (instanceCandidate instanceof Class) {
         instanceCandidate = descriptor.resolveCandidate(autowiredBeanName, type, this);
      }
      Object result = instanceCandidate;
      if (result instanceof NullBean) {
         if (isRequired(descriptor)) {
            raiseNoMatchingBeanFound(type, descriptor.getResolvableType(), descriptor);
         }
         result = null;
      }
      if (!ClassUtils.isAssignableValue(type, result)) {
         throw new BeanNotOfRequiredTypeException(autowiredBeanName, type, instanceCandidate.getClass());
      }
      return result;
   }
   finally {
      ConstructorResolver.setCurrentInjectionPoint(previousInjectionPoint);
   }
}
  1. 对于<1>处逻辑,如果需要注入的属性是普通类型(即非数组、集合、Map),那么方法会继续向下执行,会调用下面一行代码,根据属性的类型来查找bean。进而走到<2>

  2. 此处findAutowireCandidates()方法,会从容器中找到对应类型的bean。如果此时无法找到,且Autowired注解的required属性为true那么就会抛出异常。也就是我们常见的:NoSuchBeanDefinitionException

  3. 如果能找到,则会继续执行。首先,matchingBeans这个map的大小可能大于1,因为在spring容器中是有可能找到多个满足类型的Bean信息的。针对这种情况,就需要进行额外的判断了。其逻辑即可能找到多个UserService类型的bean,那么这个时候就需要判断这多个bean中,究竟应该注入哪一个。

因此,其会调用determineAutowireCandidate()方法,判断应该使用哪一个Bean。具体来看, determineAutowireCandidate()其会首先查找标有 **@Primary注解的Bean 作为候选Bean信息。 而如果都没有加@Primary注解,那么就会找标有@Priority注解的Bean,进而将优先级高的Bean选中。反之,如果都没有加@Priority@Primary。那么此时则会先查找类型相匹配的类,例如,如果期待注入一个UserService类型的属性,那么其在注入时则会首先寻找UserService类型的类信息,如果找不到则会根据属性名进行查找。

这也就是我们平常所说的@Autowired注解在注入时的核心逻辑,即其会先根据类型注入,当碰到多个相同类型时,就会根据属性名注入

总结

本文首先介绍了@Autowired 注解的作用及使用方式,接着对@Autowired实现原理进行深入剖析。具体来看,@Autowired 自动注入的通过AutowiredAnnotationBeanPostProcessor这一后置处理器来完成的。随后,我们对其调用时机及实现逻辑进行深入剖析。简单来看,@Autowired 自动注入的本质就是反射实现Bean内部实行的赋值。而在筛选候选Bean时所采取的策略则是先根据类型查找,在根据你属性名查找候选Bean