如何撰写更好的ChatGPT提示语——更快获得想要的结果

182 阅读6分钟

1. 像与人交流一样与AI对话

使用ChatGPT时,我发现最有趣的一个点就是:你不是在编程,而是在对话。作为一名经过正规培训的程序员,我必须放弃许多以前的习惯,转而采用与AI互动的新方式。与其说你是在输入指令,不如说你是在与一个同事或团队成员交流。假如这样还不够自然,你可以为它取个名字(比如叫“Bob”)。这样,当你与“Bob”交谈时,可以加入一些对话性细节或个人故事来丰富交流内容。

当你和一个人交谈时,他们有时可能不太理解你的意思,需要你进一步解释,或者偏离话题,需要你将其引回正轨。ChatGPT也一样,这就叫做互动式提示语。你可以问多步问题,先问一个问题,根据其回答再提一个新问题。就像在与ChatGPT进行一次深入的对话。

国内怎么使用到原生chatgpt plus?

方式一:适合将chatgpt 作为生产力工具的小伙伴

chatgpt plus 自助订阅=》ChatGPT Plus 一键升级

方式二:适合初步探索与低频使用的小伙伴

chatgpt plus原生态拼车=》chatgpt plus 合租拼车平台推荐

2. 设定场景并提供上下文

编写ChatGPT提示语不只是简单地提出一个问题,往往需要提供相关背景信息以设定上下文。

例如,你可以问:

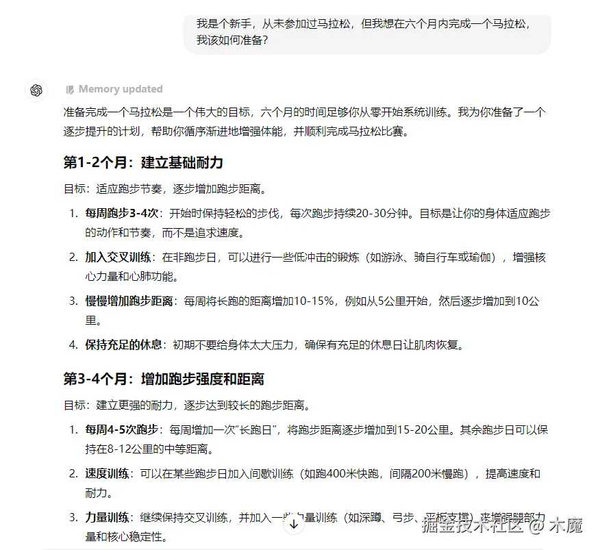
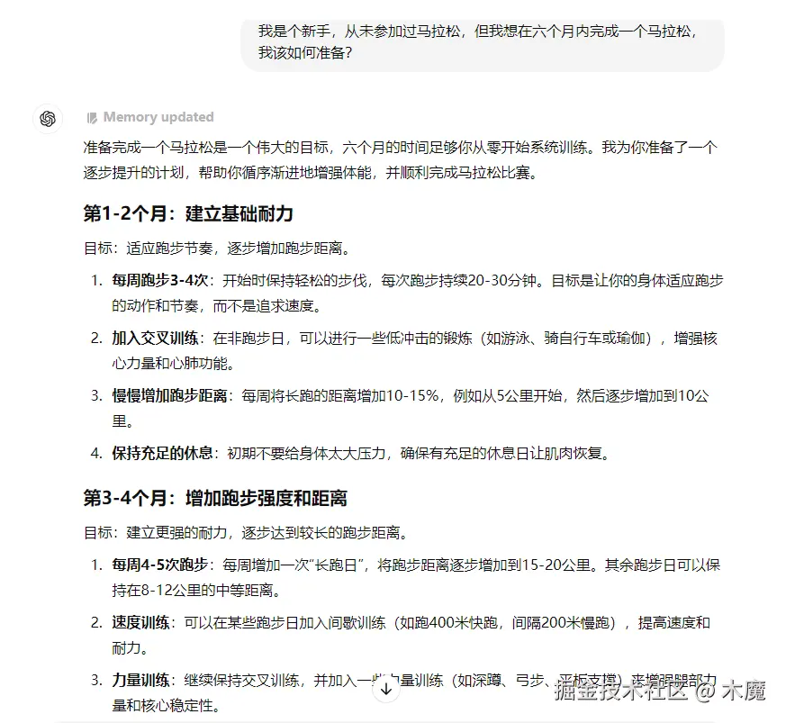
“我该如何为马拉松做准备?”

但如果你添加更多信息,如“我是个新手,从未参加过马拉松,但我想在六个月内完成一个马拉松,我该如何准备?”这样会帮助AI给出更有针对性的回答。

举例:

旅行学习语言:

“我计划几个月后去西班牙旅行,希望学一些基础西班牙语以便和当地居民交流。请推荐适合初学者并提供系统学习方法的在线资源。”

区块链技术在供应链中的应用:

“作为企业主,我想了解区块链技术如何用于提高供应链效率和透明度。请简单解释区块链技术及其在供应链管理中的实际应用案例。”

上下文的加入能够让ChatGPT提供更聚焦、更深度的答案。

3. 让AI扮演某种身份或职业角色

ChatGPT可以从特定角色或职业的角度进行回答。例如:

“请从产品经理的角度描述Amazon Echo智能家居设备。”

“请从照顾年长父母的成年子女的角度描述Amazon Echo设备。”

“请从记者的角度描述Amazon Echo设备。”

不同的身份会让ChatGPT提供不同的视角。例如:

产品经理的视角:

“我可以自信地说,这是智能家居行业中最具创新性和革命性的产品之一。”

照顾者的视角:

“设置提醒和闹钟的功能对那些记忆力减退、需要按时服药的老年人来说非常有用。”

记者的视角:

“从新闻角度来看,Echo因其数据隐私问题而成为头条新闻的焦点。”

你还可以让AI进行思维实验,比如:

“设想这是2012年,Siri刚刚面世,而类似Alexa的智能家居设备尚未问世。现在是Amazon董事会会议,Echo智能助手的构想刚被提出。请提供董事会成员讨论开发这个设备时可能提出的支持和反对意见。”

稍作修改,你还可以尝试让ChatGPT回答如“请用对话形式列举支持和反对的论点”,这样ChatGPT就会用对话形式呈现,而不是普通的条列式答案。

4. 保持ChatGPT的思路连贯

ChatGPT有时会偏离讨论的主题或给出虚构的答案。要保持它的思路连贯,可以尝试以下技巧:

要求它解释或证明自己的回答:用类似“你为什么这么认为?”或“你的答案有什么依据?”这样的语句来引导AI。有时它会为编造内容道歉,或者提供更详细的解释。

提醒它回顾前面的提示语:例如,你可以说“再读一遍我的提示:‘我是一个新手跑者,从未参加过马拉松,但我想在六个月内完成一个马拉松,我该如何准备?’”这有助于ChatGPT重新聚焦。

5. 让AI重读提示语。

有时ChatGPT在长对话中会失去上下文(这在人类对话中也常发生)。通过提示它“重读提示语”,可以帮助它重新理解并更好地回答你的问题。你可以尝试在对话中加入“请再读一次”这样的提示语,尤其在它偏离主题时。

6. 勇于尝试实验

提升与ChatGPT互动的技巧最好的方法是大胆尝试。你可以使用各种不同类型的提示语并观察它的反应。例如:

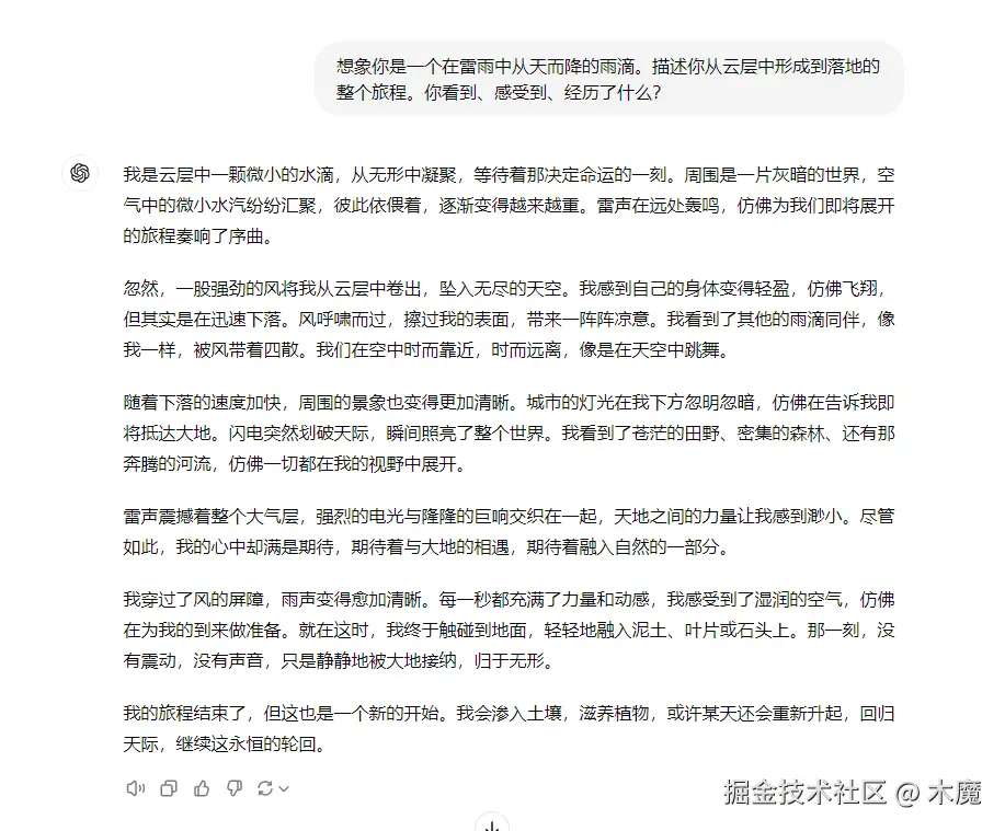
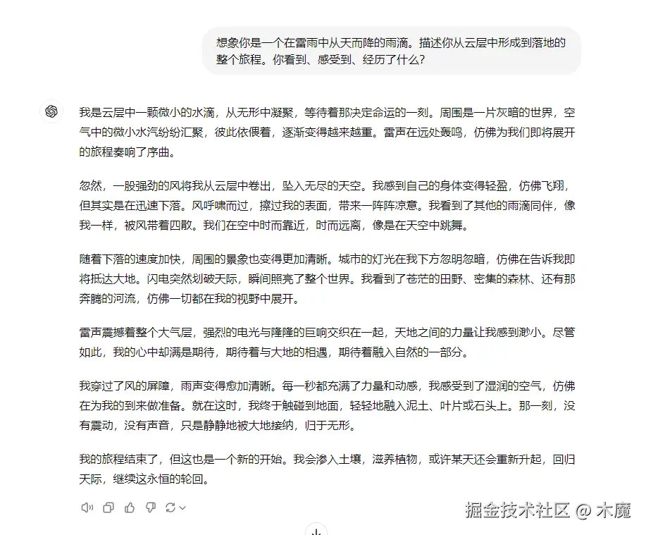
“想象你是一个在雷雨中从天而降的雨滴。描述你从云层中形成到落地的整个旅程。你看到、感受到、经历了什么?”

“你是一件被遗忘在阁楼多年的玩具。讲述你的感受、过去玩耍时的记忆,以及你希望被再次发现的心情。”

“写一篇关于决定定居某个时代的时间旅行者的日记结尾,解释为什么选择那个时间,以及从旅行中学到了什么。”

“假设一个茶杯和一个手表在对话,讨论它们各自的日常任务和面临的挑战。”

“描述一个蚁群中的一天,从蚂蚁的角度出发,深入描绘蚁群的政治、挑战和社会结构。”

不断尝试和观察AI的反应,可以帮助你更好地理解其工作原理和局限性。

其他提示语编写技巧

重复提问:ChatGPT有时会随着每次提问而改变回答。

微调提示:对提示语进行细微调整,往往能引导AI给出更好的答案。

指定答案长度:一般来说,500字以上的回答有时会崩溃或无法继续。

重新表述问题:如果ChatGPT不愿回答或给出偏离主题的答案,可以尝试用不同的方式表述问题。

使用特定身份来获取答案:用不同身份或视角来引导AI回答它可能不愿直接回答的问题。

让它支持或证明其回答:在提示语中加入“请说明依据”或“请引用来源”。

使用ChatGPT Plus订阅服务:你可以获得更多与AI互动的时间,避免因请求过多而被中断。

当你不断尝试并优化提示语时,你会逐渐掌握如何更好地利用ChatGPT,获得你所期望的结果。