基于EASYX的西邮导航_如何用easyx画一个校园地图,2024年最新掌握这个提升路径

84 阅读5分钟

收集整理了一份《2024年最新物联网嵌入式全套学习资料》,初衷也很简单,就是希望能够帮助到想自学提升的朋友。 img img

如果你需要这些资料,可以戳这里获取

一个人可以走的很快,但一群人才能走的更远!不论你是正从事IT行业的老鸟或是对IT行业感兴趣的新人

都欢迎加入我们的的圈子(技术交流、学习资源、职场吐槽、大厂内推、面试辅导),让我们一起学习成长!

一.设计目的

防止在西邮迷路

二. 设计内容

1、建立与存储
能从文件读取数据,并建立和保存校园平面图
2、顶点查询
能提供图中任意地点相关信息查询
有两种以上查询方式
有组合查询方式
3、路径查询
1)能查询任意两个地点之间的一条最短简单路径
2)能查询任意两个地点之间的一条带权长度最短的路径
3)其他方式的路径查询
4、背景音乐
音乐和点击音效

三.概要设计

1.功能模块图;

功能模块图

2.各个模块详细的功能描述。
①顶点查询:
直接查询:可以直接点击一个地点,就可以显示相关的信息;
组合查询:区域查询+类型查询,输入区域(东区/西区),输入类型(食堂/图书馆宿舍等等),然后标记出符合查询信息的建筑;
②路径查询:
带权路径:每一条路径都有固定的距离,然后在图中画出路径。
简单路径:每一条路径的权值为1,求出的路径经过的地点最少。
显示信息:显示路径信息。(从?->?:长??m)
③背景音乐:
开/关

四.详细设计

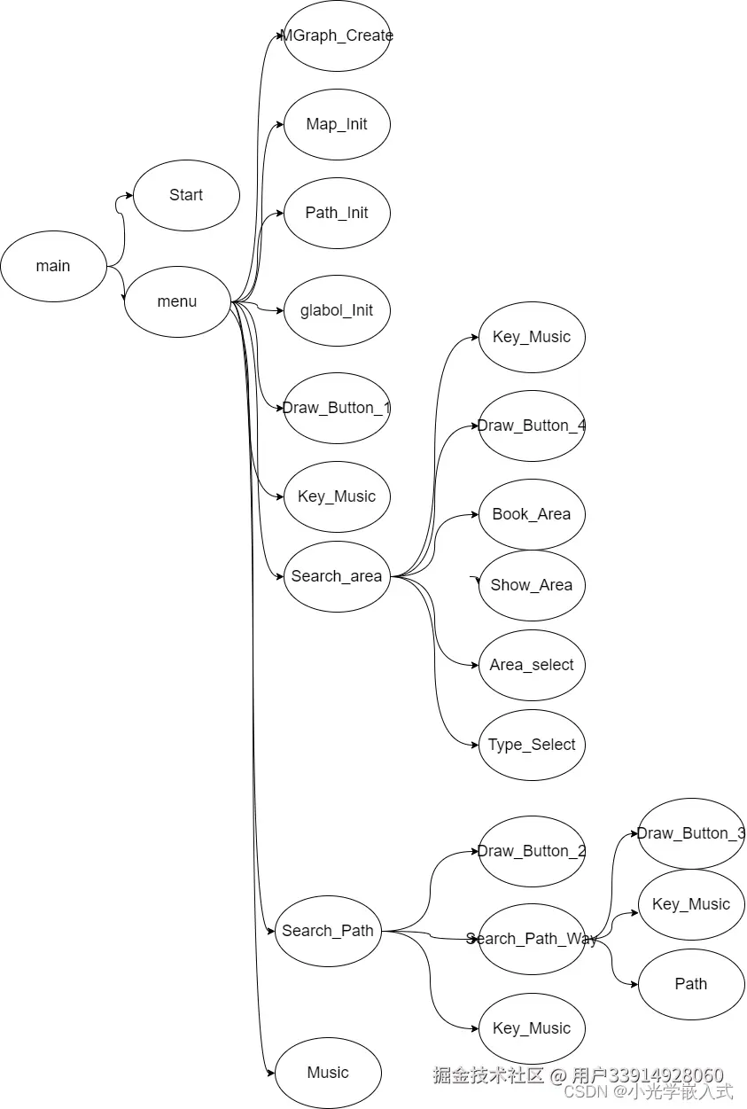
1.功能函数的调用关系图
在这里插入图片描述

2.各功能函数的数据流程图
在这里插入图片描述
在这里插入图片描述

五.最终运行效果

在这里插入图片描述

请添加图片描述
请添加图片描述
请添加图片描述
请添加图片描述
请添加图片描述
请添加图片描述
请添加图片描述
请添加图片描述
请添加图片描述
请添加图片描述
请添加图片描述

六 .总结

这个课设呢也花了我4天时间做的,因为前两天还去了核酸检测点当志愿者,第三天打了半天游戏,所以其实不到四天的时间做的,用的基本就是图的存储,迪杰斯特拉算法求最短路径,EASYX图形化界面,就做出了这样一个成品。
然后最主要的地方在于如何存储图中的每个地点、求出最短路径之后如何画出来,最后就是一个鼠标点击操作使得操作更加方便。

源码下载链接

->西邮导航.rar

视频讲解链接

然后最后奉上功能展示以及讲解视频(球都嘛爹):

img img

既有适合小白学习的零基础资料,也有适合3年以上经验的小伙伴深入学习提升的进阶课程,涵盖了95%以上物联网嵌入式知识点,真正体系化!

由于文件比较多,这里只是将部分目录截图出来,全套包含大厂面经、学习笔记、源码讲义、实战项目、大纲路线、电子书籍、讲解视频,并且后续会持续更新

如果你需要这些资料,可以戳这里获取