中国CRM行业发展分析报告

175 阅读33分钟

1中国CRM发展历程

在CRM产品形态演进的背后,计算机、云计算、移动技术、人工智能等技术的进步及其带来的用户习惯变化是重要的驱动力,同时也是企业销售流程不断演变的缩影,而始终不曾改变的是“以客户为中心”的原则和精细化运营销售流程的愿景。

从概念兴起至今,CRM在中国市场已有20年左右的历史。随着信息基础设施的发展和PC时代、移动时代、数据时代、智能时代等时代的更迭变迁,CRM发展主要经历了C2C(Copy to China)、摸索、成长、本土化创新等阶段,并从初代CRM不断迭代升级,能力不断拓展的同时,产品形态也不断向多渠道、多接口演进。

1.1CRM起源

事实上,自人类贸易诞生以来,商品销售者便逐渐形成了管理和经营客户资源的意识,但受限于技术水平,工业革命前的商业交往主要基于手工记录和人际交往,商人和企业家主要依靠记忆、纸笔等传统手段记录客户信息,如姓名、地址和购买历史等,然后使用这些信息来保持联系和促进销售。

20世纪50年代前后,随着商用计算机的普及程度上升、购买成本下降,计算机开始在管理客户信息、精准营销触达等方面扮演重要角色。1980年代,CRM开始萌芽,但最开始更像是一种企业文化或者企业价值观,还没有具体技术实现。1993年,Siebel成立,提供销售自动化(Salesforce automation,SFA)解决方案,起到了重要的市场培育和市场教育的作用,一度成为本地部署时代的CRM软件龙头。

1999年,Gartner Group公司正式提出了CRM概念(Customer Relationship Management 客户关系管理),CRM概念正式出现在大众视野。2010年前后,随着智能手机和大型社交软件的兴起,CRM软件出现移动化和社交化的趋势,同时开始更多地和大数据技术结合,进入智能化的时代。

1.2 CRM引入中国

20世纪90年代末,随着全球化的进程,CRM理念开始进入中国。传统CRM市场于2000年前后在中国出现,市场区域主要集中在北京上海等经济发达地区,这一阶段,国内企业开始认识到客户关系管理的重要性,引入CRM系统以提升业务水平。但当时实际还尚处知识普及阶段,市场的发展以CRM供应商的推动为主,国内上的CRM产品主要由国外厂商提供,如Siebel、Microsoft Dynamics等。

随着中国互联网浪潮兴起,2004年后,头部企业软件服务商和创业企业进入CRM行业,开始探索SaaS部署模式。这个阶段,SaaS概念刚刚进入中国,SaaS服务理念开始冲击业界,因为SaaS服务使企业能够节省大量成本,按需租赁的模式吸引了当时一大批创业者进入。但由于企业对SaaS软件的接受度不够,基础设施资源昂贵,并且传统软件公司牢牢掌握着市场中的销售、推广、人才资源,诸多的因素导致SaaS CRM市场在这个阶段遇到了严重困难,当时还不是一个成熟的时机。早期代表如XTools、八百客和任我行等艰难生存。

点击下载完整版《中国CRM发展报告》www.fxiaoke.com/crm/wpaper-…

1.3 市场启动,快速成长

2008年前后,中国CRM市场进入快速成长阶段。彼时,移动互联网高速发展,中国的移动互联网逐渐从2G过渡到3G,网速获得了极大提升的同时流量价格有了一定的下调,智能移动终端进入一个逐渐普及的过程,移动社交成为人们生活的一部分,为移动CRM的开展创造了良好的条件。通过移动终端这个载体,企业可以通过在移动终端上的APP来实现移动CRM的管理,进而更好地管理销售人员和销售的过程,提高销售人员的业绩。

经历过2008年金融危机,同时面临着国内人口红利即将消失,人力资源成本逐年上升,越来越多的企业开始意识到CRM对于企业的重要性,深知管理效率驱动需提升,而连接销售管理和客户管理的CRM显然就是可节省企业成本、增加营收的重要工具。这一阶段,CRM在中国市场的应用逐渐普及化、专业化。

在移动化、智能化的演进中,中国CRM市场经历不断洗牌,当前业内的代表性厂商多在这个阶段成立,例如如今业内领先的纷享销客便成立于2011年,是国内最早一批CRM创业公司的一员。也是从这个时候起,泛场景CRM、垂直型CRM和社交型CRM等多样形式软件纷纷出现,百花齐放。

1.4 潮起潮落,市场日益成熟

随着4G网络、移动互联网及智能手机的普及,天生具备互联网基因的SaaS顺势崭露头角。2015年前后,SaaS融资消息频出,中国B市场迎来了SaaS元年。同期,CRM SaaS站上了众多企业竞相追逐的风口,资本市场也尤为看好,CRM获投事件数突破新高。其后在CRM高投入、低回报等因素影响下,投资又逐渐回归理性,资本开始变得更加谨慎,更加青睐具备能力沉淀的品牌厂商,推动形成以良币驱逐劣币的竞争环境,在激发头部效应及胜利者效应的同时,促使CRM厂商夯实自身在品牌、技术、产品和服务上的多维能力。

随着CRM市场的愈加成熟,国产CRM厂商的商业模式选择也从过去的“羊群效应”变为现在的独立思考,从过去的跟风模仿到现在有清晰的STP(市场细分-目标市场-定位)。不同类型厂商结合外部机遇及内部实力,推动落地不同商业模式。如资金雄厚类似纷享销客类通用型CRM厂商开始打磨“大而全”的SaaS+PaaS平台级能力,选择业务通用+行业化的发展方向,横向修筑竞争壁垒;另一部分CRM厂商则聚焦细分领域开始特定渠道的深耕,进行纵向的能力沉淀,致力“小而美”。

1.5 行业蓝海,未来可期

CRM是SaaS领域里离交易最近、发展最快的核心赛道。艾媒咨询数据显示,2021年中国CRM市场规模为156亿元,相较2020年增长了16.5%,随着市场渗透率提升和社交化、智能化CRM等赛道的发展,市场增速迅速回升。2023年起,在经历新一轮的快速增长后,预计市场将保持10%左右的年增长率平稳发展,预计近三年中国CRM市场规模将增长百亿,在2024年总体突破250亿元。

Grand View Research的最新研究报告也显示,到2027年,全球客户关系管理市场估计将达到1144亿美元,复合年增长率为14.2%。亚太地区市场预计将在预测期内实现最高增长,这可以归因于印度和中国等新兴经济体的存在,这些新兴经济体在各个垂直行业拥有庞大的客户群。中国CRM市场规模贡献估计达到近20%,约220亿美元。

社会背景层面,国家在十四五规划中将数字化作为推动经济社会发展重要的战略手段,明确强调数据要素的重要作用,将数字化作为重点部署,希望通过数字化的转型,抓住数字经济时代的新机遇,整体驱动生产、生活和治理方式的转变。同时,伴随数字化经济的快速发展,企业数字化转型需求、软件国产化等政策的驱动、社交媒体生态的快速发展,都在催动企业CRM加速转型。国内CRM市场想象空间巨大。

2中国CRM产业发展现状

2.1 市场环境

CRM处于行业风口,数字化转型势在必行。

宏观经济层面,随着社会生产力持续发展、商品供应进一步丰富,国内市场的供需关系早已由“供不应求”迅速向“供大于求”转变,“卖方市场”也随之逐渐转变为“买方市场”。供需关系转变,企业间的竞争也将更加激烈,企业不仅要能生产出产品,更要能卖出去,因而提高销售效率、促成销售转化对企业发展也将越来越重要。

同时,伴随消费者话语权提升,企业以客户为中心成为发展中的重中之重,满足个性化、精准化的客户体验需要也成为促进销售必不可少的加分项。企业的销售环节由“粗放”走向“精细化管理”,成为企业发展的必然需求。

另一角度讲,疫情加快了企业数字化转型进程。在三年疫情影响下,远程沟通的普及率得到显著提升,销售人员开始越来越广泛地使用社交媒体和视频会议等方式来触达客户。值得注意的是,因疫情加快了客户向线上聚集,线上商业成为为数不多的可以带来收入增量的又一渠道,迎来发展良机。

后疫情时代,国内经济仍面临“需求收缩、供给冲击、预期转弱”三重压力,与此同时,数字化呈现多元化、社会化特征,已加速渗透到社会的每个毛细血管。疫情结束后,线上线下相互渗透与融通成为企业发展运营的必然趋势。

伴随企业运营节奏发生改变,又面对整体经济增速放缓,人力成本提升,企业为寻求长远发展,降本增效成为发展重点,正需要不断优化经营模式,配套更优秀的数字化处置和组织能力,以降低成本,提高效率,保持竞争优势。其中,通过成本把控以实现利润端稳定便是其中至关重要的一环,而这也意味着要求企业对包括销售人员绩效在内的各类营销销售资源的投入产出比进行严格管理。

针对以上企业痛点,CRM产品恰好可以满足所有需求,既可切实帮助销售人员提高效率、替代部分重复性的人力劳动,同时也可以帮助企业深入了解客户,进行实时跟进与维护,做到提高客户满意度的同时,使ROI的转化变得更高效。

值得一提的是,疫情期间,部分企业通过远程办公等员工线上协同问题的解决过程,及对CRM软件中销售自动化、营销自动化和数据处理分析等功能的实际线上应用,已迅速意识到CRM系统对日常经营的重要价值与作用,通过实际体验加快了“市场教育”的进度。

当前,企业数字化意识得到进一步觉醒。如今前经济背景、市场环境下,CRM软件应用备受企业瞩目,众多企业也均已将部署CRM提上日程。

2.2 厂商格局

在全球范围内,CRM平台已经成为企业管理客户关系的关键工具。国外已有多个成熟的CRM平台,其中以Salesforce和微软等为代表较为知名;国内相关企业近年来也纷纷露头角,以纷享销客为首的一批优秀的CRM系统蓬勃发展,收获了国内用户的普遍好评。

总体来看,中国现在的CRM厂商格局呈现多元化和竞争激烈的特点。一方面,国际厂商进入给本土厂商构成一定竞争压力,但水土不服问题不可忽视,另一方面,本土厂商快速发展,受限于发展时间有限,成熟度有待提升,但市场需求和技术趋势的变化推动着CRM厂商不断创新和发展,国产领航CRM企业已初具规模,开始引领行业方向。

国际数据公司(IDC)发布的《IDC China Semiannual CRM SaaS Tracker 2023 H1》数据报告显示,纷享销客2023年H1的增长速度依然保持近40%,远超其他国内外CRM厂商,稳居市场第一。

据悉,纷享销客凭借多年的技术积累和丰富的行业实践经验,已连续四年稳居ToB SaaS中国市场份额整体排名第一,中国本土CRM企业第一(IDC 2020-2023)。

国际CRM SaaS厂商:

国际SaaS厂商像Salesforce等,在国内CRM的业务在逐渐降低,主要聚焦于企业出海和跨国分支机构。

国内本土CRM SaaS厂商:

像纷享销客等厂商主要聚焦于SFA市场,加大PaaS研发力量,并且发布垂直行业解决方案,例如:纷享销客针对快消、制造和高科技现代企业服务行业发布行业解决方案。

2.3市场规模

IDC最新的统计数据显示,2022下半年中国CRM SaaS市场规模达到11.6亿美金,同比增长25.4%。由于疫情对于中国经济的反复影响以及世界经济格局的不稳定性,很多企业削减了在IT方面的投入,因此2022下半年中国CRM SaaS市场增速有所放缓。

但值得注意的是,数字化经济的快速发展、企业数字化转型的需求、软件国产化等政策的驱动、社交媒体生态的快速发展,均拓宽了企业的销售渠道,加速企业CRM转型。IDC预计,到2027年,中国客户关系管理(CRM) SaaS市场规模将达到85亿美金,未来五年会以38.9%的年复合增长率平稳增长。

2022下半年,从行业市场份额来看,目前中国CRM SaaS市场基本以制造和零售两大行业为主,其市场份额超过了43%。

从市场增速来看,零售、服务(包括专业服务、餐饮、旅游等)、医疗、资源、教育几大行业增速最快,基本以CRM SaaS来驱动,也是未来比较有潜力的行业。

2.4 产业及政策利好

CRM正迎来产业和政策红利。

从“结绳记事”到“文以载道”,从“电子计算”到“数据建模”,数字承载和见证了人类认识、改变世界的巨大进步。本世纪以来,新一代信息技术支撑下的第四次工业革命席卷全球,数字化、网络化、智能化对人类经济社会发展产生了深远的影响。

随着新一轮科技革命和产业革命的浪潮席卷而来,特别是大数据、人工智能、移动互联网、云计算、5G等新一代信息技术的应用,社会进入数字经济时代,企业也面临数字化转型的紧迫需求。

产业端,数字化转型浪潮兴起,越来越多企业意识到数字化转型的重要性。尤其在经历了一场全球性“疫情”带来的“抗震测试”后,那些率先实践数字化转型的行业先行者在面对疫情时期人员不定、复工复产缓慢等困境及供应链震荡时不仅表现更为出色,甚至“转危为机”,促使人们更多地认识到了数字化的价值,也让决策者们开始重新审视数字化转型对企业的价值与意义,并用实际行动加速企业数字化转型的进程,例如增加相应IT投入,对客户关系管理的信息化认知和投入也同步增加。CRM市场迎来有利发展机遇。

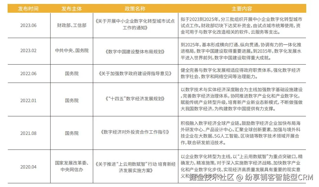
政策端,近年来,发展数字经济、推动产业、企业数字化转型,事关经济结构转型升级,已经上升到国家层面。近五年间,我国不断出台有关推动“云大物移智”等新兴技术发展及产业信息化落地的政策,将发展重心聚焦于AI、5G、IPv6、云计算、移动物联网等技术的服务能力及安全属性,并力图引领建筑、农业、医疗、外贸旅游、电商、物流、文娱及体育等新老产业结合互联网发展形成智慧化新业态。这些政策方向从供求两端切入,形成两股赋能产业提质增量的推力:一是健全CRM产业生态,提升产品多样性,二是刺激终端行业需求,扩大CRM市场容量。

来源:中国政务网国务院政策文件库,艾瑞咨询研究院绘制。

“十三五”规划时期,我国深入实施数字经济发展战略,不断完善数字基础设施,加快培育新业态新模式,推进数字产业化和产业数字化取得积极成效。2016年,我国提出了“互联网+”行动计划,标志着数字经济成为我国推进经济结构调整的战略性新兴产业。

“十四五”时期,我国数字经济转向高质量发展,步入健康发展新阶段,要素链、产业链、价值链、制度链在相互作用中走向深度耦合。“十四五”规划提出在2021-2025年期间,要加快建设数字经济、数字社会、数字政府,以数字化转型整体驱动生产方式、生活方式和治理方式变革。2022年政府工作报告指出要促进数字经济发展,加强数字中国建设整体布局,建设数字信息基础设施,推进5G规模化应用,促进产业数字化转型,加快发展工业互联网,完善数字经济治理,释放数据要素潜力,更好赋能经济发展。

数字经济发展相关政策示例

伴随着数字化经济快速发展,企业数字化转型需求、软件国产化等政策的驱动,企业CRM正处于加速转型期,技术创新和服务优化正在塑造一个充满机遇和挑战的市场环境,也预示着CRM行业的光明未来。

点击下载完整版《中国CRM发展报告》www.fxiaoke.com/crm/wpaper-…

3 CRM行业未来发展方向与前景

3.1创新突破,技术为本

中国经济发展处于增速换挡期,企业数字化需求旺盛,同时云计算、大数据、物联网、区块链、5G等新技术的发展,为CRM系统的应用与发展提供了更多的机遇和可能。

近些年来,技术的发展对CRM的重要性愈发凸显。例如,以大数据、人工智能为代表的技术赋予了CRM更强大的数据搜集、管理、分析及可视化能力,进而推动商业创新和生态繁荣;云计算技术的成熟与应用,降低了数字化门槛,为云端化与普及化提供技术基础,CRM行业与云计算相互促进。毋庸置疑,科技是第一生产力,技术进步是推动经济发展、产业进步的重要核心力量。

此外,随着客户需求的多样化和个性化,CRM系统也需要提供更多的功能和特点,以适应不同的场景和需求。例如,CRM系统需要具备强大的BI数据分析能力,以帮助企业深入了解客户的基本信息、行为数据、交易数据等,建立立体全面的客户画像,提供精准的营销策略和个性化的服务方案;也需要利用人工智能、机器学习、自然语言处理等技术,实现CRM的智能化,例如,通过智能推荐、智能预测、智能分析等,提高CRM的效率和效果。

走在创新前沿,了解CRM发展趋势,以下技术发展趋势或为CRM未来发展方向:

AI人工智能点亮数字化未来

在企业数字化转型的进程中,AI的应用是不可或缺的点睛之笔。借助AI,每项业务都会变得更加智能加强客户关系管理系统的同时,通过数据学习,可帮助企业找到问题的答案,以及预测些客户线索最有可能产生积极成果等。

当前,AI人工智能在改善用户体验、自动化重复任务、个性化沟通等方面已逐步发挥重要作用,帮助企业提高客户满意度的同时提高工作效率。可以预见,AI人工智能在CRM领域中的应用必将是行业未来发展的重要趋势选择。

云计算引领数字时代发展

云计算,是指通过互联网,将数据、应用程序、服务等资源,统一部署、管理和提供的一种计算模式。这种模式下,用户可以通过网络随时随地获取所需的计算能力,而无需了解、购买和维护庞大的计算设备。基于云的CRM能为企业提供的更大的可访问性,灵活性和可扩展性。

对于大多数企业来说,云计算最大的好处就是可以根据不同需要定制差异化解决方案,企业可以更灵活地部署CRM应用。而随着云计算的不断快速发展,基于云的CRM系统势必也将发展壮大,成为未来发展不可忽视的重点方向。

物联网(IoT)赋能CRM行业发展

物联网(IoT)是一个连接数十亿互联网设备的网络。这些设备可以收集和传输数据,构成了大数据的重要来源。

物联网设备通常分布广泛,随着物联网(IoT)在各种应用和场景方面取得重大进展,物联网集成的CRM将更好地根据内容相关的数据定制客户体验,这种整合也将为企业提供前所未有的发展机遇。

显然,物联网赋能CRM必将为消费者或企业级客户带来愉悦的客户体验,物联网集成CRM也势必将成为重要发展趋势之一。

3.2 SaaS+PaaS,赋能增长

近年来,SaaS行业热度居高不下,国内SaaS市场也是风生水起,众多企业纷纷涌入该赛道。要做款能经受市场考验,经久不衰的SaaS产品,SaaS企业既要拥有强大的自研能力,也要对产品做出长期研发规划,打好合理的底层架构,并根据市场变化不断调整适应,以满足市场对产品风云变幻的需求。

怎么提升自己的产品力,尤其是通用型的SaaS?市场上没有特别一致的看法。平台型的产品,更多的还是做流量,做平台,做入口。但是对于一些领域性的SaaS,比如说CRM, HR SaaS,就必须下沉到细分行业、细分场景上,才能够把产品在这个行业做透。否则,就只是做了一个水平型的没有特色的SaaS产品。

基于SaaS,构建PaaS能力也有两派思路。有的企业是先有一个通用产品以及各种实施的最佳实践,然后回头再来补PaaS的课,这是一种现状和思路。另外一种是纷享销客这类,先构建了一个有较好成熟度的PaaS平台,然后扎到行业的业务场景里面,在已有PaaS平台的基础上做可扩展的业务最佳实践的SaaS产品。而这个实践和能力,又能向更多的行业来扩展和复制。

彼时,纷享销客为了摆脱把SaaS服务做成定制化,同期开始建设纷享PaaS平台,一方面能降低客户的使用门槛,解决了客户的个性化需求,另一方面也扩大了公司自身的产品张力,为SaaS产品的迭代提供有力支撑。

另外,纷享销客在通用PaaS平台上还同步构建了行业应用PaaS,让用户通过搭建积木的方式快速搭建应用——即通过在PaaS平台上做行业化,把行业功能变成行业PaaS,一方面可以让企业在面向用户的时候,可以把工具的形式变成以业务的视角面向用户,通过PaaS平台以及组件支撑企业业务的快速变化;另一方面,行业功能场景化,把大量的客户的行业实践,最终通过行业场景叠加连接型特色应用,形成了差异化的行业竞争优势。

可以说,PaaS就是CRM迈向深度应用的标志,打造有PaaS能力的SaaS产品一定是CRM长远发展的必由之路。可以预见的是,未来有PaaS平台能力的公司不断完善自己的行业产品的过程,会是一个效率越来越高的过程,是一种降维打击;而有行业场景的公司去构建PaaS平台,则是升维改造,挑战和难度相对更大。

3.3 国产化替代,大势所趋

过去,我国的IT产业属于需求驱动型市场,重应用、轻基础,国外既有成熟的软件拿来即用,具有较好的可靠性和稳定性,只需要进行应用层面的开发和封装。这导致我国对非国产IT产品的依赖程度较高,底层架构标准及上层生态构建的话语权较弱,造成了如今较为被动的局面。

技术的进步和全球化意味着更多的商机,也意味着更多的威胁。国际化大背景下,政治形势变动对企业合作也或多或少有所影响,例如俄乌冲突后,苹果、英特尔、谷歌科技公司、数据库巨头Oracle(甲骨文)、企业服务提供商SAP公司等相继宣布暂停在俄服务,显然国产替代会是更安全、稳妥的选择。

当今中美贸易战博弈不断,或将持续对企业发展造成影响。随着外部环境日趋复杂,美国商务部不断扩大“实体清单”,国内自有IT底层架构与标准的建设迫在眉睫,信息系统的国产化替代从国家以及企业层面,需求也越来越紧迫。

为摆脱产业卡脖子的局面,国家明确了数字中国建设战略,抢占数字经济产业链制高点。当前,我国逐渐加强对数据及信息应用安全的政策监管,且针对信创产业,明确提出“2+8”安全可控体系,在核心芯片、基础硬件、操作系统、中间件、数据服务器等领域实现国产替代。中国IT产业行业应用软件有望迎来国产替代潮。

从数据安全角度看,使用国产软件主要为了保障数据和信息安全。毕竟当软件不是自主可控时,使用者就并不是真正的主人,相关数据信息很可能会在用户不知不觉之中被提取,非常不安全。针对于此,使用国产替代方案则可以更好地保障数据安全,避免因外部依赖导致的数据泄露或信息被用的风险,并降低对外部技术依赖的风险,更好地掌握核心技术和数据,保证企业的信息安全和整体竞争力。尤其对于金融、银行、电信、电力、航空、能源等行业,涉及的保密信息更多,国产化更是必然选择。

从国家发展战略看,告别"Copy to China",探索适合本土市场的发展之路也是当今科技发展的必然需求,是推动我国科技创新与发展的必然选择。相较于其他国家,中国的产业互联网发展更迅猛、更新、频率更快,有着国外没有的很多场景,事实上,部分国外厂商基于此前的管理模式所提供的产品和解决方案,未必完全适用于中国企业。

近年来,国产软件品牌逐渐发展壮大,国内厂商在政策红利的支持下,早已实现从无到有、从可用到好用的发展。如今的基础软硬件领域,国产IT产品日益成熟,已经足以和国外产品相媲美。相关技术在与国际水平的差距越来越小的同时,很多技术不仅早已达到世界先进水平,甚至已完成超过世界先进水平的突破。且除了在技术和产品本身层面的竞争,针对本土化需求,国内IT产品和服务在客户匹配度、定制化能力、实施能力、客户服务方面也都有更大的优势,不仅更符合中国国情,也能更好地满足国内企业发展需要,适配度更好更高。

点击下载完整版《中国CRM发展报告》www.fxiaoke.com/crm/wpaper-…

3.4国际化出海,必然选择

2001年中国加入世界贸易组织(WTO)以来,中国与世界经济的联系快速加深,中国企业也积极加入全球产业链分工中,参与全球市场,在国际化发展中扮演重要角色。尽管近年来逆全球化涌动,贸易保护主义有所抬头,地缘政治复杂性不断升级,企业全球化正面临新的挑战,但为寻求长远发展,打造长期可持续的竞争力,增强发展韧性,中国企业国际化出海却是企业发展蓝图的必然选择与方向。

市场观点认为,历经二十余年发展,中国企业全球化主要经历了从“产品国际化”到“资本国际化”再到“能力国际化”三大核心阶段。

其中2000年到2008年为“产品国际化”阶段,这一阶段的中国企业开始海外业务扩展初步探索,大部分企业主要依靠生产低价代工产品的模式向全球输出“中国制造”。2009年到2016年为“资本国际化”阶段,基于第一阶段的经验探索与资本积累,中国企业开始加速国际化步伐,一部分企业开始探索利用海外投资并购的方式,构建国际化业务能力。2017至今为“能力国际化”阶段,伴随外部挑战增加与企业自身能力的提升,中国企业国际化的价值主张逐步从高速拓展转向优化运营,力求建立能够精耕细作市场的海外本土化运营能力。

多年来,中国经济稳健发展,在政策的支持和引导下,中国企业坚定全球化的发展方向。2013年中国提出共建一带一路倡议,而如今,一带一路的高质量发展已经成为中国抵抗逆全球化浪潮、推进全球合作与共同发展的主要力量。2020年4月,为应对疫情对经济的影响,我国再提出双循环发展战略即构建以国内大循环为主体、国内国际双循环相互促进的新发展格局,为中国企业国际化的升级提供了进一步的支持和推动。

总体来看,尽管过去三年全球经济受到新冠疫情的冲击,同时单边主义、保护主义有所抬头,给全球产业链原有的稳定性带来极大挑战,都在一定程度上会影响中国企业在海外发展的既定进程。但全球的互联互通依然是大势所趋,企业需要在全球范围内寻找新的市场机会和客户资源,以保持竞争优势和持续发展。因而,在扩大开放的政策背景下,只要中国企业顺势而行,因地制宜,一定能在新的经济全球化格局中找到适合自己的路径。

对于CRM企业来说,除了因自身拓展市场与增强竞争力需要面临国际化出海选择,要为客户提供更好服务也要求CRM企业必须拓展国际化能力。毕竟,无论是“外资在华经营”还是“中资出海”,具备全球化理想的客群企业都难免面临市场开拓、本土化运营、全球协作等方面的挑战,而数字化就是企业重构竞争优势的重要力量,CRM的重要辅助作用不可忽视,应用空间仍可继续开拓。

例如,从2017年开始,纷享销客以PaaS平台为底座,迅速构筑了多语言、多币种、多时区等国际化基建,后续为艾比森、华大智造、联影医疗等客户企业的全球化征程都给予了极大助力,在满足企业复杂的出海经营需求的同时,数字化支撑企业从容应对挑战。

3.5连接型CRM,潮流所向引领未来

今天,人们已经习惯于在线连接去获取一切,连接是数字化最基本的内容。

从企业的维度来看企业增长模式的变化,可以发现随着企业能力的不断变化和社会化进程的不断深入,整个驱动模式已经从管理驱动跨越到了客户驱动,最终到以数字化为特征的价值驱动。因此,企业在管理维度,也从传统的信息化进入到数字化,最终到智能化阶段。而在社会化的路径上,企业整个的协作也从内部的协作跃升到了业务链的协作,最终变成全生态、全要素的连接和交互。

连接和数字化成为价值驱动趋势下企业最典型的特征,传统的客户关系管理(CRM)已经无法满足企业日益增长的需求,因此,连接型CRM应运而生,成为引领CRM行业发展的主要潮流。

在传统的CRM模式中,企业通常采用单向的、以企业为中心的方式与客户进行沟通,这种方式很难满足客户的个性化需求。而连接型CRM则以客户为中心,通过建立双向沟通渠道,帮助企业实现工具、人和业务三个维度的连接,使得企业能更好地了解客户的需求和反馈,进而提高全价值链协作效率,提升增长效能。

显然,与传统的CRM相比,连接型CRM具有更高的灵活性和可扩展性,能够更好地适应企业的需求。

连接型CRM,最大的特色是打造了一个开放型,赋能型的CRM,以客户为中心,以业务为驱动,全生态业务协作的数字化平台。

企业上下游之间,业务、数据和人的连接,都必须要通过更广义的平台定义和产品能力来支撑。只有真正完成了上下游之间业务连接、人的连接,甚至系统连接的产品,才真正具备交互、连接网络化能力,成为可以延展未来的产品。

以纷享销客连接型CRM为例,其不仅满足企业内部之间的连接,也满足了企业和企业、企业和上下游之间的连接。这种连接包含着广泛的范畴:客户报备、线索商机、费用对账、项目管理,甚至前端的市场活动,企业和自己的上下游企业之间,通过认证,协议握手之后,就能进行在线业务编辑。

依托纷享销客自身的数据集成平台,让异构系统之间的数据能够流入流出,形成和异构系统之间的数据互通互联。如此,CRM系统作为业务平台,才算真正深入到了企业的业务场景中,赋能企业增长。

连接型CRM的核心理念是将企业与客户紧密连接在一起。它通过分析和理解客户的行为、偏好和需求,帮助企业提供个性化的产品和服务,优化销售流程和客户服务,提高销售效率和客户满意度。同时,连接型CRM还可以帮助企业与客户建立更紧密的关系,通过个性化的推荐和定制化的沟通,增强客户与企业之间的互动和合作,并帮助企业发现新的市场机会和潜在客户群体,指导企业制定更行之有效的日常经营策略。

连接型CRM已经成为企业发展的重要战略工具。越来越多的企业开始意识到连接型CRM的价值,并积极投入到其建设和应用中。未来的CRM一定是连接型的CRM。潮流所向,相信连接型CRM将继续引领企业与客户关系管理的发展方向,成为企业取得竞争优势和持续增长的关键因素。

点击下载完整版《中国CRM发展报告》www.fxiaoke.com/crm/wpaper-…