初识 AIoT 物联网平台:架构与概念

947 阅读10分钟

前言

相信大家都对人工智能(AI)和物联网(IoT)并不陌生。然而,对于它们的结合体——AIoT(智能物联网),小伙伴们了解多少呢?

什么是AIoT?

随着AI、IoT、云计算、大数据等技术的快速发展,以及在众多产业中的垂直产业落地应用,AI与IoT在实际项目中的融合落地已变得越来越广泛。

从广义上来看,AIoT实际就是人工智能技术与物联网在实际应用中的落地融合。它并不是新技术,而是一种新的IoT应用形态,从而与传统IoT应用区分开来。

AIoT融合AI技术和IoT技术,通过物联网产生、收集来自不同维度的、海量的数据存储于云端、边缘端,再通过大数据分析,以及更高形式的人工智能,实现万物数据化、万物智联化。

此外,物联网技术与人工智能相融合,最终追求的是形成一个智能化生态体系,在该体系内,实现了不同智能终端设备之间、不同系统平台之间、不同应用场景之间的互融互通,万物互融。

AIoT产品的主要特性

1、设备自动接入:设备自动发现,支持分组管理,进一步可以远程连接设备,图形化配置及监控数据展示。

2、离线AI计算:视频图片等非结构化数据直接在边缘设备进行智能处理,让数据响应更迅速,带宽要求更低。

3、丰富算法市场:丰富的算法市场集合了腾讯自由AI算法,第三方AI算法,满足不同客户对不同边缘场景下的需求。

4、快速二次开发:客户可自主开发AI模型算法,或者基于算法API二次开发边缘应用,并上传云端进行分发部署。

5、一键自动部署:可将选定的AI模型分批分组,计划任务式地下载到边缘设备,支持对应用的暂停、更新、卸载。

6、主流硬件平台:支持各类型主流AI硬件平台,AI算力可伸缩以满足不同场景成本需求。

AIoT 产业主要

AIoT 产业主要包括"端"、"边"、"管"、"云"、"用"、"产业服务"六大板块。

1、"端"指的是终端,主要包括底层的芯片、模组、传感器、屏幕、AI 底层算法、操作系统等。

2、"边"是相对于"中心"的概念,泛指中心节点之外的位置。边缘计算则指的是将计算及相关能力从中心处理节点下放至边缘节点后形成的,贴近终端的计算能力。

3、"管"主要指的是连接通道,及相关产品和服务。大物联时代带来的大连接数和复杂设备现场环境,使得有线连接网络捉襟见肘,因此在 AIoT 应用场景中,网络以无线连接为主。

4、"云"主要指 PaaS 平台,包括物联网平台、AI 平台和其他能力平台。

5、"用"指的是 AIoT 产业应用行业。从核心驱动要素来看,可分为消费驱动型、政府驱动型和产业驱动型行业。

6、"产业服务"板块主要包括 AIoT 产业相关的各类联盟、协会、机构、媒体、投资基金等,这些组织为产业提供包括检测、标准制定、媒体、咨询、投融资等服务,是推动产业发展的重要力量。

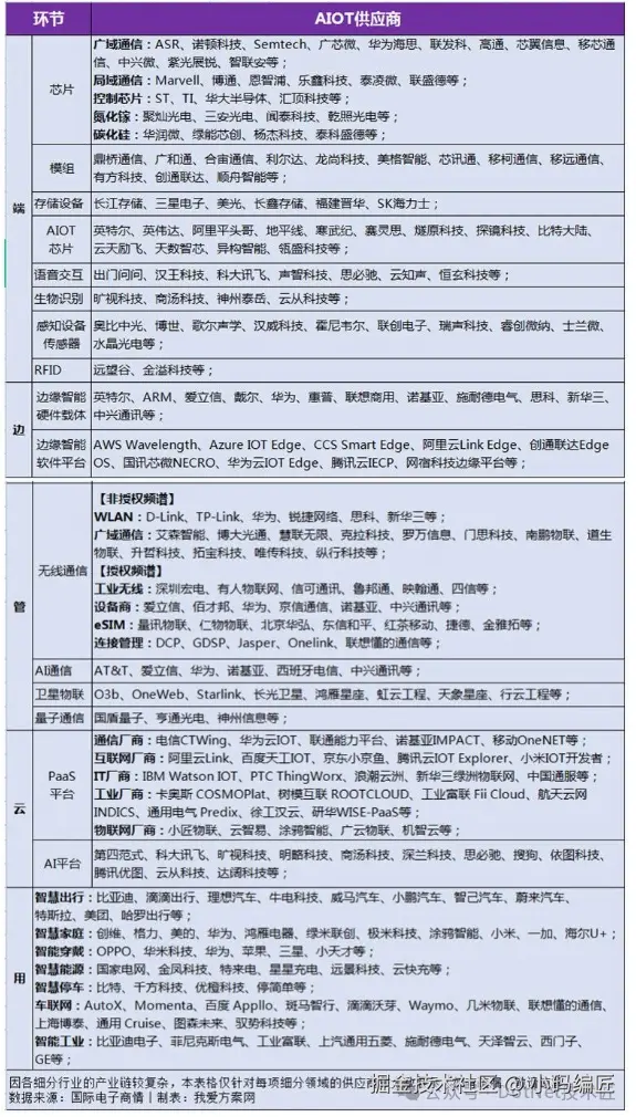
AIOT相关供应商有哪些?

从上文可知,AIoT产业共有"端"、"边"、"管"、"云"、"用"、"产业服务"的6大业务板块,其上下游涉及多个细分行业。仅在端侧的元器件部分,就涉及了芯片、模组、存储设备、语音交互、生物识别、感知设备传感器等多个细分元器件品类。

下图将主要针对终端的芯片和模组以及应用端的车联网和智慧城市来展开分析。

物联网架构

物联网架构从体系结构来看,简单来说主要分以下三个层面:设备层、网络层、应用层

设备层:各种硬件设备有传感器,也有执行器

网络层:设备与物联网平台通讯的协议

应用层:物联网平台管理设备数据以及业务逻辑实现

设备层、网络层和应用层这三个层面的知识,都是在设计和实施一个物联网系统的过程中需要掌握的。另外,现在数据隐私和系统安全越来越重要,它们贯穿系统的整个生命周期

物联网平台

物联网平台是物联网架构中的核心部分,它连接现实世界和虚拟世界,以实现对象之间的通信,管理数据流,支持应用程序开发并为连接的物联网设备提供基本分析。

定义了五种类型的物联网平台:

1、设备连接平台(CMP):提供覆盖功能和解决方案,用于连接IoT设备,管理和协调连接以及为已连接的IoT设备提供通信服务。

2、设备管理平台(DMP):处理预配任务,以确保已连接的设备被部署,配置并通过常规的固件/软件更新保持最新。

3、IaaS/云后端平台:为物联网应用程序和服务的数据管理提供可扩展的企业级后端。

4、应用使能平台(AEP):使开发人员能够快速创建,测试和部署IoT应用程序或服务。

5、先进的分析平台(BAP):提供复杂的分析工具,包括机器学习技术和流分析功能。

物联网平台的核心功能

物联网平台的核心功能就是设备接入,所以管它叫物联网设备接入平台更加贴切。物联网平台向下对接设备,对上对接应用平台。(在华为的平台中,对下对接设备的接口叫做南向接口,对上对接应用的接口叫做北向接口,按照地图的方位,上北下南,所以叫做南向北向。)

物联网平台的基本功能

设备接入可以再细分成设备管理、协议转换、数据分发等基本功能,协议转换针对设备,数据转发针对应用,而设备管理则将设备和平台关联起来。

设备管理

检测设备状态,例如是否在线,最后推送数据的日期等。

设备分类管理,不同的设备类型采用不同的通信协议或数据定义,根据设备分类关联协议转换插件。

设备分组管理,根据组信息转发设备数据,例如1~100号设备归为一组,数据转发给A客户,101~200号设备归为一组,数据转发给B客户。可以按照应用对设备进行分组,归属同一应用的设备归为一组。

协议转换

终端设备通常是嵌入式系统,仅有极少的可用资源,包括电力(很多设备是电池供电的),因此设备端通常使用二进制通信协议,例如CoAP、MQTT等,数据也采用二进制格式进行传输。通过采用二进制协议可以减少设备端在处理协议过程中消耗的资源,包括ROM、RAM、电池、流量等。

而应用平台则通常使用文本型的协议,通信协议通常是HTTP或HTTPS协议,数据格式通常是JSON或XML,这就需要一个转换,将设备端的二进制协议转换成平台端的文本协议,同时将应用平台下发的指令或响应由文本转换成二进制。

二进制转换成文本的过程叫做解码(decode),文本转换成二进制的过程叫做编码(encode),所以协议转换也叫做编解码,物联网平台用作协议转换的组件称作编解码插件,可以由客户自行开发,然后上传到平台。

数据分发

同一个厂家的设备卖给不同的客户后,就要把数据推送到不同客户的平台,如果在设备端进行配置,那显然增加设备端的复杂性,而且要增加设备生产过程中的步骤。将数据统一发送到物联网平台,然后由物联网平台进行数据分发,可以大大简化设备厂商的工作。设备注册到物联网平台后,可以指定具体设备关联到客户的平台,物联网平台在接收到该设备的数据后自动转发数据到客户的平台。

数据分发和设备分组管理密切相关,设备分组信息包含了要关联的应用平台信息,同一分组下的所有设备都推送数据到分组信息指定的应用平台。

密钥管理

如果采取加密传输,那么物联网平台还负责密钥管理工作,可以支持:

一机一密:一个密钥对应一台设备

一型一密:一个密钥对应同一型号的所有设备

其他功能

提供简单的数据展示,将解码后的JSON格式的数据以列表的形式进行展示。

提供数据永久存储或暂时存储,如果平台提供永久存储,那么平台还充当数据服务器,提供暂时存储可以避免应用服务器下线期间数据丢失。

提供轻应用,例如OneNET可以让用户自定义展示页面。

负载均衡,例如通过LWM2M的Bootstrap模式将不同的设备导向不同的服务器。

固件升级,通过平台给指定的型号下载更新固件。

物联网协议

物联网协议是指在物联网环境中用于设备间通信和数据传输的协议,根据不同的作用,物联网协议可分为传输协议、通信协议和行业协议。

传输协议:一般负责子网内设备间的组网及通信。例如 Wi-Fi、Ethernet、NFC、 Zigbee、Bluetooth、GPRS、3G/4G/5G等。这些协议能够确保在网络上传输的数据的安全性和可靠性。

通讯协议:主要是运行在传统互联网TCP/IP协议之上的设备通讯协议,负责设备通过互联网进行数据交换及通信。例如 MQTT、CoAP、HTTP等。

行业协议:某个行业范围内统一的标准协议。例如车联网 JT/T808、视频GB/T 28181等

下面这些传输协议都是在不同的应用场景中实现设备间通信的关键技术。

传输协议

通讯协议

行业协议

总结

物联网平台是连接终端设备和应用平台的桥梁。

最后

如果你觉得这篇文章对你有帮助,不妨点个赞支持一下!你的支持是我继续分享知识的动力。如果有任何疑问或需要进一步的帮助,欢迎随时留言。

也可以加入微信公众号 [DotNet技术匠] 社区,与其他热爱技术的同行一起交流心得,共同成长!

优秀是一种习惯,欢迎大家留言学习!