Android10 Framework—Init进程-1.init进程执行流程

401 阅读7分钟

十年鹅厂程序员,专注大前端、AI、个人成长

Android系列文章目录

init进程是linux系统中用户空间的第一个进程,进程号为1。当bootloader启动后,启动kernel,kernel启动完后,在用户空间启动init进程,再通过init进程,来读取init.rc中的相关配置,从而来启动其他相关进程以及其他操作。

内核启动init

// init/main.c(linux内核源码)

static int __ref kernel_init(void *unused)
{
	...省略代码

	if (ramdisk_execute_command) {
		ret = run_init_process(ramdisk_execute_command);
		if (!ret)
			return 0;
		pr_err("Failed to execute %s (error %d)\n",
		       ramdisk_execute_command, ret);
	}

	/*
	 * We try each of these until one succeeds.
	 *
	 * The Bourne shell can be used instead of init if we are
	 * trying to recover a really broken machine.
	 */
	if (execute_command) {
		ret = run_init_process(execute_command);
		if (!ret)
			return 0;
		panic("Requested init %s failed (error %d).",
		      execute_command, ret);
	}

	if (CONFIG_DEFAULT_INIT[0] != '\0') {
		ret = run_init_process(CONFIG_DEFAULT_INIT);
		if (ret)
			pr_err("Default init %s failed (error %d)\n",
			       CONFIG_DEFAULT_INIT, ret);
		else
			return 0;
	}

	if (!try_to_run_init_process("/sbin/init") ||
	    !try_to_run_init_process("/etc/init") ||
	    !try_to_run_init_process("/bin/init") ||
	    !try_to_run_init_process("/bin/sh"))
		return 0;

	panic("No working init found.  Try passing init= option to kernel. "
	      "See Linux Documentation/admin-guide/init.rst for guidance.");
}
  • 这个函数会去根文件系统中寻找init程序,具体路径由U-boot的环境变量bootargs提供,一旦init程序被找到,就会启动init进程(该可执行程序的文件名不一定叫init),然后操作系统正式运行,至此一去不复返
  • 如果U-boot的环境变量bootargs没有传过来路径,或者路径中找不到,或者执行出错,那么kernel还留了一手以防万一。init_post函数尾部有四个run_init_process函数,它们会去4个地方看看有没有init程序,如果以上都不成功,就启动失败了

init相关源文件

system/core/init/main.cpp
system/core/init/init.cpp
system/core/init/ueventd.cpp
system/core/init/selinux.cpp
system/core/init.cpp
system/core/base/logging.cpp
system/core/init/first_stage_init.cpp
system/core/init/first_stage_main.cpp
system/core/init/first_stage_mount.cpp
system/core/init/keyutils.h
system/core/init/property_service.cpp
external/selinux/libselinux/src/label.c
system/core/init/signal_handler.cpp
system/core/init/service.cpp

init进程

// system/core/init/main.cpp

int main(int argc, char** argv) {
#if __has_feature(address_sanitizer)
    __asan_set_error_report_callback(AsanReportCallback);
#endif

    if (!strcmp(basename(argv[0]), "ueventd")) {
        return ueventd_main(argc, argv);
    }

    if (argc > 1) {
        if (!strcmp(argv[1], "subcontext")) {
            android::base::InitLogging(argv, &android::base::KernelLogger);
            const BuiltinFunctionMap function_map;

            return SubcontextMain(argc, argv, &function_map);
        }

        if (!strcmp(argv[1], "selinux_setup")) {
            return SetupSelinux(argv);
        }

        if (!strcmp(argv[1], "second_stage")) {
            return SecondStageMain(argc, argv);
        }
    }

    return FirstStageMain(argc, argv);
}

init中启动代码是比较复杂的,这里我们首先搞清楚 2 个概念

  • init可执行程序,/init、/sbin/init、/etc/init、/bin/init文件表示可执行程序
  • init进程(进程的名为init)

一般来说init可执行程序启动后就是init进程,但是android中的init可执行程序是一个复合体,init可执行程序会被调用多次,在这个过程中init可执行程序会创建三个进程:

  • init进程
  • subcontext进程
  • ueventd进程

我们通过模拟器可以窥见一二,并且ueventd和subcontext的父进程都是init进程。

emulator64_arm64:/ # ps -elf
UID            PID  PPID C STIME TTY          TIME CMD
root             1     0 0 34:51 ?        00:00:00 init second_stage
root           114     1 0 34:51 ?        00:00:00 ueventd
root           112     1 0 34:51 ?        00:00:00 init subcontext u:r:vendor_init:s0 11

首先从内核启动init程序时是没有参数的,因此首先执行的是FirstStageMain(此时创建的就是init进程,毕竟它是祖先嘛)

//system/core/init/first_stage_init.cpp
int FirstStageMain(int argc, char** argv) {
    ...

    const char* path = "/system/bin/init";
    const char* args[] = {path, "selinux_setup", nullptr};
    execv(path, const_cast<char**>(args));

    return 1;
}

这里在init进程中又执行init可执行程序,传参selinux_setup,显然接下来就是调用SetupSelinux方法了

//system/core/init/selinux.cpp
int SetupSelinux(char** argv) {
    ...

    const char* path = "/system/bin/init";
    const char* args[] = {path, "second_stage", nullptr};
    execv(path, const_cast<char**>(args));

    return 1;
}

这里在init进程中又执行init可执行程序,传参second_stage,显然接下来就是调用SecondStageMain方法了

// system/core/init.cpp
int SecondStageMain(int argc, char** argv) {
    //创建subcontext进程
    subcontexts = InitializeSubcontexts();
    
    ...

    //创建ueventd进程
    am.QueueEventTrigger("early-init");
}

SecondStageMain中上面 2 处的调用会分别创建subcontext进程和ueventd进程

std::vector<Subcontext>* InitializeSubcontexts() {
    if (SelinuxGetVendorAndroidVersion() >= __ANDROID_API_P__) {
        for (const auto& [path_prefix, secontext] : paths_and_secontexts) {
            //创建Subcontext对象,调用其构造函数
            subcontexts.emplace_back(path_prefix, secontext);
        }
    }
    return &subcontexts;
}

Subcontext构造函数

Subcontext(std::string path_prefix, std::string context)
    : path_prefix_(std::move(path_prefix)), context_(std::move(context)), pid_(0) {
    Fork();
}

void Subcontext::Fork() {
    auto result = fork();

    if (result == -1) {
        LOG(FATAL) << "Could not fork subcontext";
    } else if (result == 0) {
        //subcontext子进程
        socket_.reset();

        // We explicitly do not use O_CLOEXEC here, such that we can reference this FD by number
        // in the subcontext process after we exec.
        int child_fd = dup(subcontext_socket);
        if (child_fd < 0) {
            PLOG(FATAL) << "Could not dup child_fd";
        }

        if (setexeccon(context_.c_str()) < 0) {
            PLOG(FATAL) << "Could not set execcon for '" << context_ << "'";
        }

        //init可执行程序
        auto init_path = GetExecutablePath();
        auto child_fd_string = std::to_string(child_fd);
        //参数为subcontext
        const char* args[] = {init_path.c_str(), "subcontext", context_.c_str(),
                              child_fd_string.c_str(), nullptr};
        //子进程中执行init可执行程序
        execv(init_path.data(), const_cast<char**>(args));

        PLOG(FATAL) << "Could not execv subcontext init";
    } else {
        subcontext_socket.reset();
        pid_ = result;
        LOG(INFO) << "Forked subcontext for '" << context_ << "' with pid " << pid_;
    }
}

通过fork创建子进程(创建的进程就是subcontext进程),在subcontext进程中执行init可执行程序并且传参subcontext,最后调用SubcontextMain方法。

am.QueueEventTrigger("early-init")调用会触发执行rc脚本内容(rc执行脚本后续会讲解),early-init定义在/init.rc中内容如下:

on early-init
    # Disable sysrq from keyboard
    write /proc/sys/kernel/sysrq 0

    # Set the security context of /adb_keys if present.
    restorecon /adb_keys

    # Set the security context of /postinstall if present.
    restorecon /postinstall

    mkdir /acct/uid

    # memory.pressure_level used by lmkd
    chown root system /dev/memcg/memory.pressure_level
    chmod 0040 /dev/memcg/memory.pressure_level
    # app mem cgroups, used by activity manager, lmkd and zygote
    mkdir /dev/memcg/apps/ 0755 system system
    # cgroup for system_server and surfaceflinger
    mkdir /dev/memcg/system 0550 system system

    start ueventd

    # Run apexd-bootstrap so that APEXes that provide critical libraries
    # become available. Note that this is executed as exec_start to ensure that
    # the libraries are available to the processes started after this statement.
    exec_start apexd-bootstrap

start ueventd命令启动ueventd服务, start命令会调用如下的do_start方法(这个过程在后面解析init.rc并启动服务会讲解)

// system/core/init/builtins.cpp
static Result<Success> do_start(const BuiltinArguments& args) {
    Service* svc = ServiceList::GetInstance().FindService(args[1]);
    if (!svc) return Error() << "service " << args[1] << " not found";
    if (auto result = svc->Start(); !result) {
        return Error() << "Could not start service: " << result.error();
    }
    return Success();
}

这里会找到这个服务然后去启动,ueventd服务也定义在init.rc文件中

## Daemon processes to be run by init.
##
service ueventd /system/bin/ueventd
    class core
    critical
    seclabel u:r:ueventd:s0
    shutdown critical

Start方法简化如下

Result<Success> Service::Start() {
    ...
    
    pid = fork();
    if (pid == 0) {
        if (!ExpandArgsAndExecv(args_, sigstop_)) {
            PLOG(ERROR) << "cannot execve('" << args_[0] << "')";
        }
    }

    ...
}

static bool ExpandArgsAndExecv(const std::vector<std::string>& args, bool sigstop) {
    std::vector<std::string> expanded_args;
    std::vector<char*> c_strings;

    expanded_args.resize(args.size());
    c_strings.push_back(const_cast<char*>(args[0].data()));
    for (std::size_t i = 1; i < args.size(); ++i) {
        if (!expand_props(args[i], &expanded_args[i])) {
            LOG(FATAL) << args[0] << ": cannot expand '" << args[i] << "'";
        }
        c_strings.push_back(expanded_args[i].data());
    }
    c_strings.push_back(nullptr);

    if (sigstop) {
        kill(getpid(), SIGSTOP);
    }

    return execv(c_strings[0], c_strings.data()) == 0;
}

这里调用fork创建子进程,调用execv执行路径c_strings[0],c_strings[0]就是/system/bin/ueventd可执行程序,/system/bin/ueventd其实指向的就是init。

emulator64_arm64:/ # ls /system/bin/ueventd -l                                         
lrwxr-xr-x 1 root shell 4 2021-11-13 03:47 /system/bin/ueventd -> init

这样就调用了ueventd_main方法。

总结init代码调用的主要方法顺序如下:

  1. FirstStageMain
  2. SetupSelinux
  3. SecondStageMain
  4. SubcontextMain
  5. ueventd_main

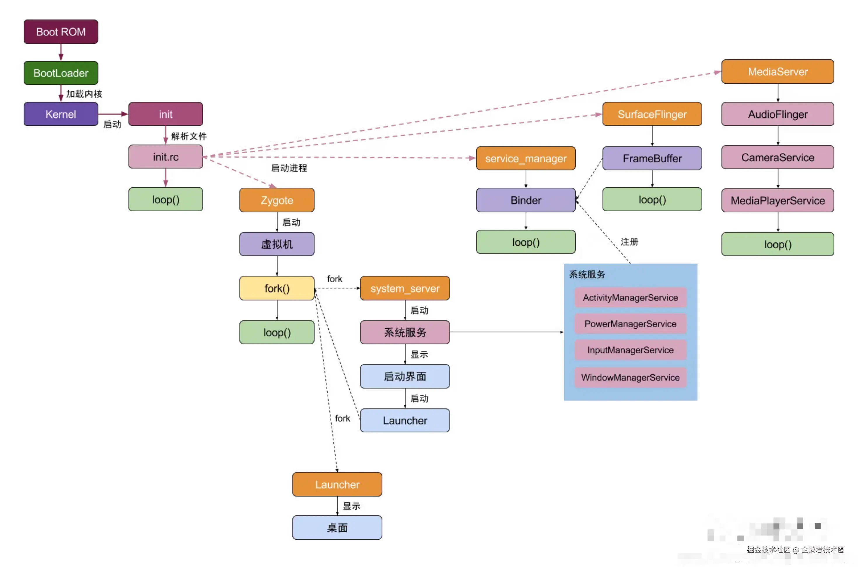
init进程作为Android系统的祖先进程,其功能是非常复杂的,借用网上大神的图可以看出init进程的重要性和复杂度。

Framework系统模块启动关系图.png 分析Android系统源码我们的思路就是抓大放小,抓住框架主要结构和流程,不必过于深究细节实现。因为,我们分析init进程核心就是看看它是如何解析解析rc文件,启动后续服务的,例如:Zygote、service_manager等。init的其它相关内容有些也会讲解,例如:log、属性系统、selinux等,感兴趣的同学也可以了解一下。

参考:
www.jianshu.com/p/446682d2c…
www.jianshu.com/p/3e002a31d…
子进程回收与服务重启分析
Android启动过程 - init进程对服务子进程的管理
Android ueventd浅析
Android 12 init(6) Subcontext进程工作过程分析 blog.csdn.net/liuwg1226/a…
Android系统启动流程(四)——rc文件解析