如何用八爪鱼采集与ChatGPT分析电商评论数据?

324 阅读6分钟

【免费好上手的采集神器】www.bazhuayu.com/?xtjj

618与双11是电商行业的两个重大节点,这两大节日吸引了大量消费者参与,同时也为电商企业带来了巨大的销售机会和业绩增长。

作为疫情放开之后的第一场“战役”,今年618显然被寄予了厚望。无论是大型电商品牌还是小型电商商家,都在积极探索如何实现持续增长。

**用户体验是业务增长的关键一环,因为它直接影响着用户对品牌的选择、购买决策和再次购买的意愿。**商品评论页面积累了大量的用户评价数据,分析挖掘这些数据帮助我们更好地了解用户的需求和痛点,优化用户体验。

但电商评价往往带有主观性和情感色彩,不同用户可能对同一产品或服务有截然不同的评价。

人工识别和总结归纳这些评价数据不仅耗费大量的时间和资源,而且可能会影响数据的准确性。

而通过八爪鱼采集器+ChatGPT,我们可以轻松解决这些问题!

通过八爪鱼采集器,我们可以快速收集用户的反馈和评价,而利用ChatGPT,我们可以分析了解用户的偏好和产品的优缺点。

基于这些数据,再去改进产品设计、提升售后服务,从而增加用户的满意度和忠诚度,实现持续增长。

接下来小八通过将实操案例,为大家演示如何利用八爪鱼+ChatGPT做消费者洞察,提升用户体验。

八爪鱼+ChatGPT实操案例

采集数据

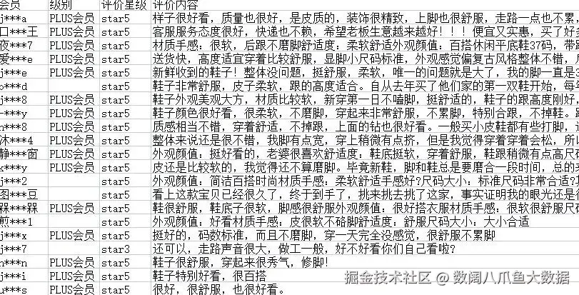
我们在京东平台随机选取了一款女鞋,利用八爪鱼将其评论全部采集下来。

部分商品评论展示

采集过程小八就不详细展开啦,八爪鱼客户端里有京东评论的采集模板,只需输入商品链接就可以“一键”采集评论数据~

分析数据

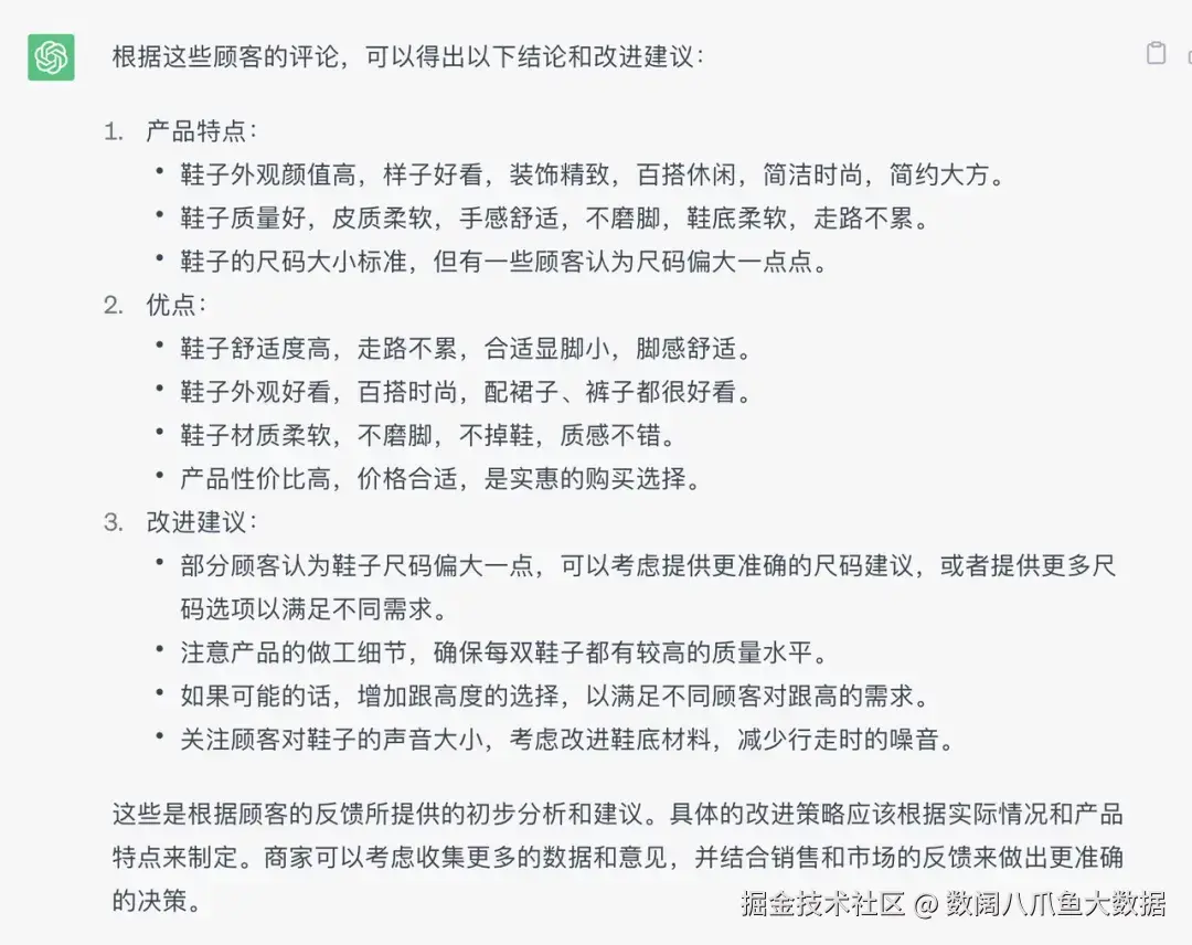
将评论信息发给ChatGPT,让它分别总结产品的优点、缺点、购买动机、使用场景和用户期望

GPT回复如下:

将评论数据发给ChatGPT后,我们还可以继续追问,比如问它对于商品的改进建议。

ChatGPT提供的改进建议:

部分顾客认为鞋子尺码偏大一点,可以考虑提供更准确的尺码建议,或者提供更多尺码选项以满足不同需求。

注意产品的做工细节,确保每双鞋子都有较高的质量水平。

如果可能的话,增加跟高度的选择,以满足不同顾客对跟高的需求。

关注顾客对鞋子的声音大小,考虑改进鞋底材料,减少行走时的噪音。

同时它也提到:这些是根据顾客的反馈所提供的初步分析和建议。具体的改进策略应该根据实际情况和产品特点来制定。商家可以考虑收集更多的数据和意见,并结合销售和市场的反馈来做出更准确的决策。

进阶分析

如果想要进行全面的商品评论数据分析,可以请ChatGPT提供思路和建议:

还可以有更详细的分析方法,比如让ChatGPT提供100个指标维度分析商品评论:

部分指标展示

通过ChatGPT反馈的指标维度,结合我们发给他的评论数据,可以继续让它深入挖掘用户对于商品每一个细节指标的评价情况。

除此之外,还可以采集分析用户购买前的问题,来捕捉消费者购买前的关注点,从而提炼出关键卖点,挖掘更多市场机会。

以上就是八爪鱼采集器+ChatGPT采集分析电商评论数据的实际案例啦~

不只是京东平台,淘宝、天猫、唯品会、抖音商城的商品评论数据都可以用相同的手段提取分析。

如果评论的数据量过大,想批量投喂给ChatGPT完成评论数据挖掘,还可以考虑使用自动化办公机器人--八爪鱼RPA。仅需要在工作台上配置好业务流程步骤,就可以7*24小时无限制重复运行,从枯燥无趣的工作中解脱出来!


近期RPA也成功接入ChatGPT,已支持对话式生成应用指令。

点此体验rpa.bazhuayu.com/

如果想了解更多八爪鱼+ChatGPT在其他行业的应用,可以留言告诉小八哦~

更多应用实例和解决方案,可以戳小助手了解