百度智能云晒大模型落地成绩单:5 个第一!

255 阅读13分钟

中国大模型平台市场第一!

大模型应用落地元年,百度最新成绩单出炉——

  • 中国大模型市场份额第一

  • 中国大模型产品布局第一

  • 中国大模型产业落地规模第一

  • 上半年中标数量 / 金额 / 行业覆盖数 / 央国企项目数第一

  • 文心大模型日调用量超 7 亿

  • 千帆平台上精调模型超 3 万,开发应用超 70 万

刚刚召开的百度云智大会上,百度智能云一边秀市场成绩,一边还拉来三星、南方电网这样的行业大客户,现场秀落地效果。

此番动作并不稀奇。9 月份云厂商们热火朝天密集发布,不同于去年的秀模型、秀算法,今年大家更愿意聊应用、聊行业价值。

大模型趋势,很快到了拿实绩说话的阶段。

为何百度智能云能成为 “标王”?从最新发布看起。

从底层计算到上层应用,五大产品全升级

今年百度云智大会一共带来 5 款 AI 产品升级,分别是:

  • 底层基础设施:百舸 4.0 发布。

  • 中间模型和开发工具层:千帆大模型平台 3.0 发布。

  • 上层开箱即用 AI 应用:客悦、曦灵、文心快码。

它们共同构成企业大模型产业落地的全栈能力,也能分别满足企业应用大模型的不同需求。

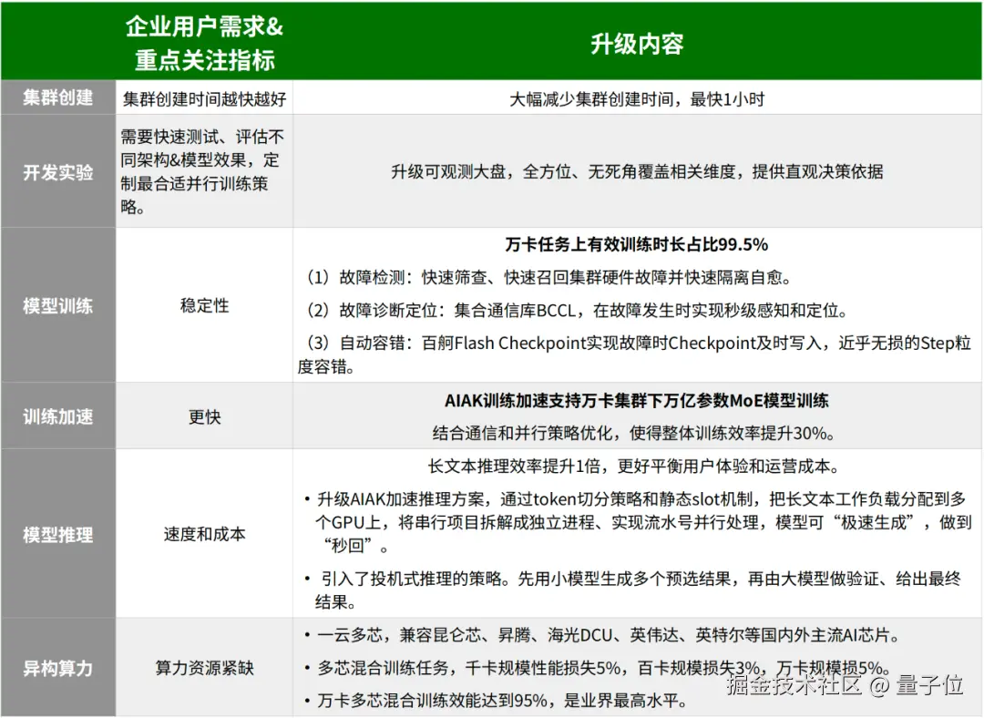
首先来看大模型应用落地最不可或缺的底层算力基础设施。百舸 ·AI 异构计算平台正式发布 4.0 版本

它以混合多芯技术为基础,由下至上分为资源层、组件层、加速层和工具层,为企业提供大模型训推一体服务。

此次发布,百舸 4.0 在集群创建、开发实验、模型训练、模型推理等方面均进行升级,覆盖企业使用大模型的全流程,在诸多企业用户重点关心的指标上带来大幅提升。

具体升级内容可参考:

其次来看大模型平台千帆,它主要为企业提供生成式 AI 生产以及应用全流程开发工具链

千帆大模型平台 3.0 在应用开发层、模型服务层和模型开发层全面升级。

应用开发层,千帆大模型平台 3.0 全面支持企业级 RAG企业级 Agent 开发,同时发布了端到端应用开发工具 AI 速搭

企业级 RAG 支持不限容量知识库存储,速度上能达到 1.5 秒内返回结果。RAG 全部环节包括解析、切片、向量化、召回、排序等,都可调可控。企业可以灵活配置出适合自己业务的方案。

澎湃新闻基于千帆企业级 RAG,能够快速从庞大媒资库中准确检索内容。可以很好避免大模型幻觉问题,能够让企业放心使用大模型在自身生产环境中检索、回答的结果。

企业级 Agent 是另一种常见大模型落地方式。它能让大模型进行自主思考和任务拆解,并调用工具去全流程自动完成任务。

企业级 Agent 支持文心系列以及百度各种垂类模型,并进一步提供百度搜索、百度地图等官方组件支持,另外也支持长短期记忆能力,让 Agent 可以记住和用户的对话内容。

比如让 Agent 制定一个国庆节去山西旅行 3 天的计划路线,要参考《黑神话:悟空》中涉及的山西经典,且希望住在品质好、性价比高的酒店,好评优先、500 元以内,而且想要规划自驾路线。

可以看到 Agent 能在不同 APP 之间跳转操作,像人一样在做任务的分解、规划和执行。

AI 速搭则支持一句话搭建应用。通过聊天或者上传 PRD 的方式来生成应用,可以零代码方式生成资产管理、CRM 等企业级应用。

过去几个人几天才能搞定的应用开发,现在通过对话方式,以分钟级速度就能完成。不懂开发的业务人员也能轻松上手。

而且还能以自然语言对话方式修改需求、增减模块。

目前通过千帆大模型平台开发的的应用数量已经超过 70 万。

好用的应用开发需要好用的模型提供基础能力。

千帆模型服务层提供丰富大模型,覆盖大语言模型和传统模型

因为在实际落地中,传统 NLP、CV 模型仍旧有很多市场需求,大小模型混用的模式很常见。

所以千帆大模型平台 3.0 进一步丰富了可使用模型。主要包括百度自研的文心系列,以及新增语音系列能力模型和视觉系列模型。

千帆大模型平台 3.0 可提供模型如下:

模型开发层提供最全面的工具链。

包括 DPO、KTO 等模型训练算法和 PTQ 等模型量化算法,能够高效支持超大规模模型微调和定制。

还支持 CV、NLP、语音等传统模型开发,实现数据、模型、算力资源的统一纳管和调度,为企业提供一站式的大小模型开发体验。

最后来看 AI 应用层

云智大会主要带来了 3 款 AI 应用产品更新。

  • 客悦:国内首款大模型重构的智能客服产品。

  • 曦灵:国内首个大模型全面重构数字人平台。

  • 文心快码:智能代码助手。

客悦此次升级了多模态交互能力、多语言能力和端到端洞察能力。仅需 3 步就能建立一个智能客服。

支持视频、音频、图文输入的多模态交互客服体验,可以让一些难以描述的问题更容易被解决,比如用户可以拍下仪表盘照片直接询问。同时支持中英文文档问答。

引入的大模型客服洞察 Agent 可以分析用户反馈用户对话过程,通过意图理解、关键信息抽取、情感抽取等,可以进一步帮助企业了解客户,如宝马领悦、通用中国等都已用上这一能力。

曦灵 4.0 在能力提升的同时成本进一步下降。

它现在支持小时级生成 2D 人像超拟人数字人、一句话生成 3D 数字人(10 分钟)、替代真人视频播报、实时交互对话、直播等能力。

同时 2D、3D 数字人的应用成本进一步下降。只需 199 元,即可定制 3D 超写实数字人,价格从万元级别直接降到百元级别。

同时还提供开放的数字人组件平台,AppBuilder 可接入,支持轻量级 SDK 和标准化接口助力快速集成。

现在,通过小程序,人人都能构建自己的数字人。

文心快码(智能代码助手)集成大模型技术,可以提供实时推荐、代码生成、代码审查、优化代码等能力。

此次发布了企业级代码架构解释、企业级代码审查能力和企业级代码辅助能力

其中,企业级代码架构解释能让大模型快速解读代码库,梳理整个业务逻辑以及工程架构。程序员接手项目后就不用再逐行看代码,可以更快速清晰建立理解。

企业级代码审查能力解决了传统 code review 的问题。大模型参照以往企业私有代码和知识,可以直接替代人类审查代码内容,提高整个代码研发的效率和规范程度。

企业级辅助代码则能基于以往私有代码和知识库,能让 AI 编程更贴近于企业自身业务场景。

它能通过快速学习企业过往代码与规范,使生成的代码更符合企业要求。目前,文心快码已经服务超过 1 万家企业客户,帮助数百万中国开发者提升编码效率,整体提升研发效率 20%。

总结来看,百度智能云这波大升级,方方面面都是以企业实际落地需求为核心,覆盖底层基础设施、模型能力及工具、上层 AI 应用全栈技术能力。

为啥如此旗帜鲜明 all in“落地战”?

因为大模型应用到了全面爆发的时刻。

拿下蔚来、三星、半数央国企

在此前的活动中,百度副总裁谢广军曾将大模型应用趋势划分为三个阶段

第一阶段是 ChatGPT 刚刚诞生后,第一批想要接触大模型的企业开始囤积算力、尝试训练模型,带火了整个行业的算力需求。

第二阶段是从去年下半年到今年年中,开发者们开始在基座大模型上探索 AI 原生应用开发,开始探索生成式 AI 可以落地应用于哪些场景。这个过程中,大模型的渗透率非常高,“甚至比过去 10 年里 AI 在生产生活中的渗透都要广泛”。

到了今年年中,终于一些大模型应用跑了出来,能真正实际落地产生价值,由此也就到了第三阶段。

这三阶段的划分,可以基于千帆平台上文心系列模型的 API 调用量增长趋势作为参考。最新数据显示,百度文心大模型日均调用量超过 7 亿次,半年增长超 10 倍;在千帆平台上精调模型数量已超过 3 万个。

进一步参考行业数据,2024 年上半年,大模型领域可统计到的中标金额约为 9.38 亿元,已经远超 2023 年全年大模型中标项目披露金额 7.89 亿元,行业增速非常明显。

其中,百度在主流大模型厂商中一举拿下三项第一:最多中标项目数量(17 个)、覆盖最多行业(6 个)、中标金额总数最高(9297 万)。超半数央国企都在使用百度智能云进行 AI 创新应用落地。

对外披露客户中,不乏一些对大众日常生活都产生深远影响的厂商与企业。

比如三星 Galaxy S24 系列手机就深度集成了文心大模型,可以提供 “即圈即搜”、一键总结长文、端侧 AI 实时语音转录等 AI 功能。

“即圈即搜” 是三星 Galaxy S24 系列首创的 AI 能力,只需在屏幕上圈出 / 划出图像内容,即可联网进行搜索。

要知道,AI 手机是当下领域内公认的趋势,也是将 AI 切实引入大众生活的重要载体。大模型对操作系统的影响,也将带来移动应用的二次爆发。IDC 预计,2024 年中国市场上搭载 AI 功能终端设备将超 70%,AI 终端占比将达 55%。

智能汽车行业更是与 AI 具有与生俱来的联系。AI 助手是智驾座舱内最流行的新趋势之一,也成为广大车主感受大模型趋势的重要媒介。

比如蔚来就基于千帆大模型平台,在文心大模型基础通过提示词工程打造了 NOMI GPT。

它能提供更懂用户、更聪明、更万能的 AI 小助手体验。目前 NOMI 已经陪伴近 20 万车友家庭。

目前,百度智能云已在政务 / 智慧城市、交通、能源、制造、汽车、金融、泛科技、教育领域探索大模型应用落地场景。

那么问题来了——

为何是百度?

拿下多个行业第一,百度凭什么。

其一,AI 是百度的基因与内核。过去十余年在底层技术上研发积累,为百度模型自研、模型开发能力对外输出以及自身大模型应用落地提供坚实基础。

由此,百度逐渐构建了 AI 全栈能力,从底层计算平台到上层应用落地。尤其是大模型趋势到来后,百度快速针对趋势推出了面向行业的大模型平台和一系列行业产品,在大模型产品布局上处于国内第一。

其二,百度多年的 AI 落地经验和自身应用构建经验,也为大模型能力输出提供可靠参考。

最直接的例子就是千帆大模型平台对外提供丰富工具链,这些都是百度大模型开发经验的对外输出。百度副总裁谢广军也提到,他们希望企业用户能在千帆大模型平台上形成自己的数据飞轮,因为百度自身诸多业务就是这样运作的。

以及最新动向中,百度察觉到大模型趋势激发千行百业拥抱 AI 的热情,但并不是完全舍弃传统 AI。还有诸多企业存在大小模型混用、传统 NLP/CV 模型的需求,因此在千帆大模型平台 3.0 上进一步丰富这方面能力。

其三,百度智能云的百舸构建的异构算力体系,可以为行业提供更多元的算力选择。

尤其在大模型价格战的趋势下,“高效”、“充分” 的底层算力,也能让百度进一步对外提供更具性价比的模型算力服务。

如上方方面面,共同构成了百度智能云的 “多个第一”。

百度集团执行副总裁、百度智能云事业群总裁沈抖在云智大会上表示,过去的一年,是大模型从技术变革走向产业变革的关键一年。

大模型重构一切,为每个企业提供平等的增长机会。

人类历史上又一次生产力跃迁,正在加速发生。

正如蒸汽机之于第一次工业革命、发电厂之于第二次工业革命,计算机之于第三次工业革命,云计算基础设施是眼下第四次工业革命的 “底层基建”。

与此前有所不同的是,智能时代下的基础设施,硬件设备只是重要构成之一,建立在算力之上的模型、工具链与应用开发工具,更是开掘智能时代 “矿产” 的重要工具。云智大会上,百度的最新亮相,正是这一逻辑的具体展开。

随着大模型更大规模应用落地趋势开启,智能时代底层基建的建设与发展也将进入新一轮加速期。

在这之中,百度智能云作为主力选手,已然做好全面准备了。

—  —