鸿蒙ACE-状态源码分析系列

174 阅读1分钟

V1各种状态包装类

image.png

V1状态类查找所在的View

image.png

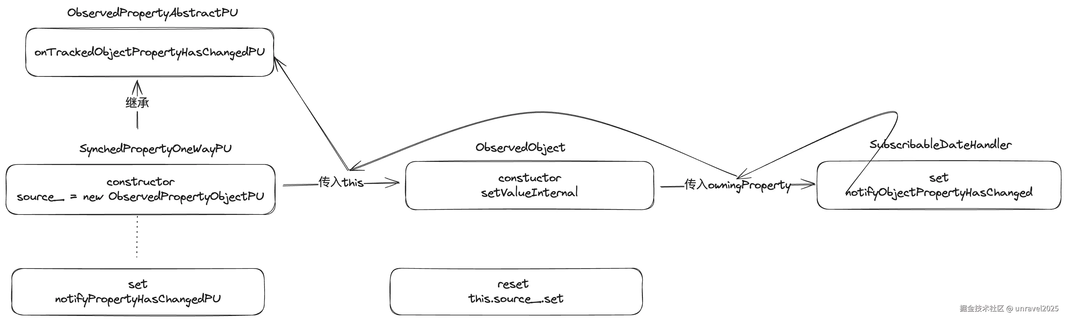
V1状态类的生效方式

image.png

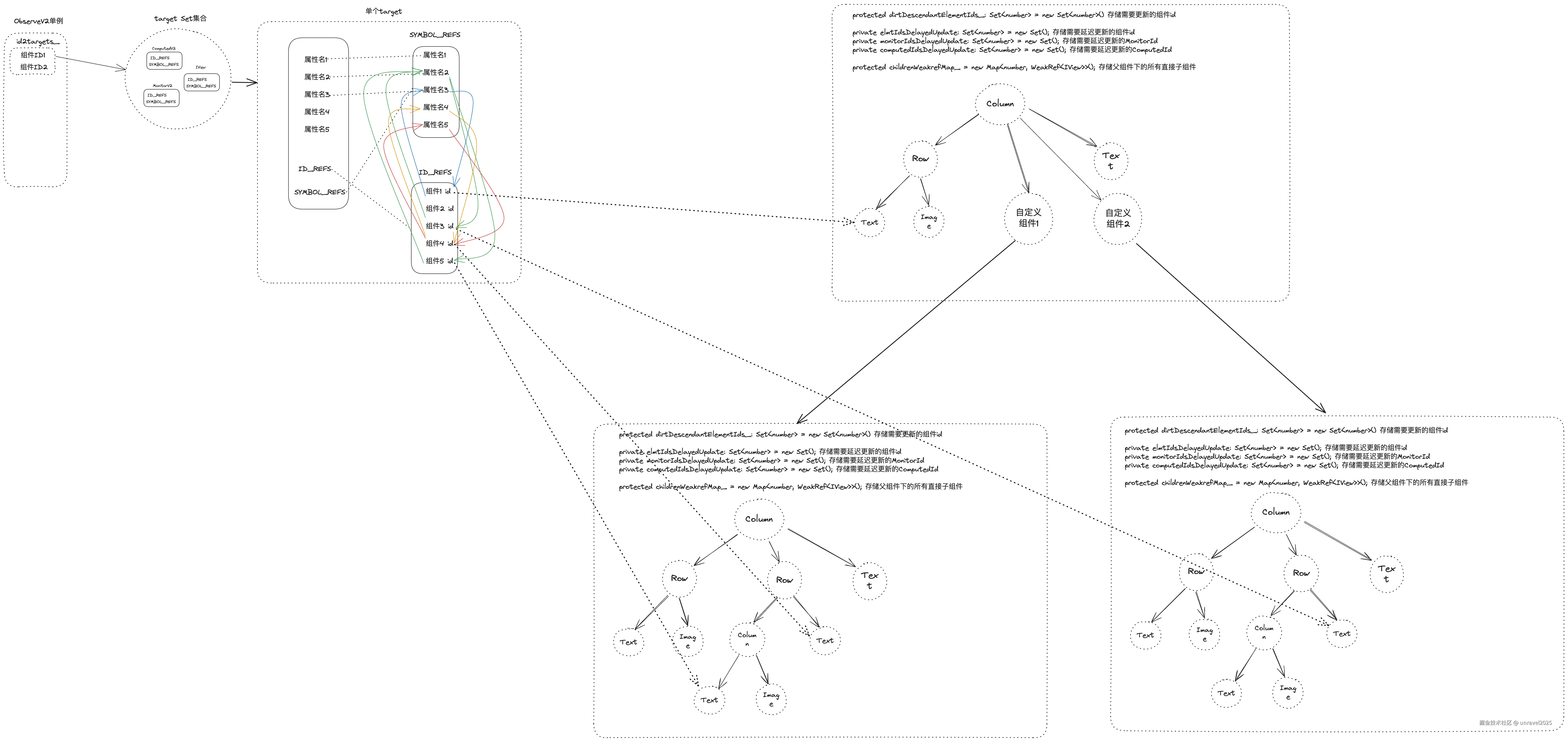
V2状态类的生效方式

image.png

状态解包与封包

  1. 鸿蒙ACE-状态分析-getTarget
  2. 鸿蒙ACE-状态分析makeObserved

V1状态管理

  1. 鸿蒙ACE-V1状态分析@State
  2. 鸿蒙ACE-V1状态分析@Prop
  3. 鸿蒙ACE-V1状态分析@Link
  4. 鸿蒙ACE-V1状态分析@Provide、@Consume
  5. 鸿蒙ACE-V1状态分析@Observed、@ObjectLink
  6. 鸿蒙ACE-V1状态分析LocalStorage
  7. 鸿蒙ACE-V1状态分析AppStorage、PersistentStorage、Environment
  8. 鸿蒙ACE-V1状态分析@Watch
  9. 鸿蒙ACE-V1状态分析$$
  10. 鸿蒙ACE-V1状态分析@Track
  11. 鸿蒙ACE-V1状态分析-自定义组件冻结

V2状态管理

  1. 鸿蒙ACE-V2状态概览
  2. 鸿蒙ACE-Repeat、ViewV2源码
  3. 鸿蒙ACE-V2状态分析@ObservedV2、@Trace
  4. 鸿蒙ACE-V2状态分析@Local
  5. 鸿蒙ACE-V2状态分析@Param
  6. 鸿蒙ACE-V2状态分析@Once
  7. 鸿蒙ACE-V2状态分析@Event
  8. 鸿蒙ACE-V2状态分析@Provider、@Consumer
  9. 鸿蒙ACE-V2状态分析@Monitor
  10. 鸿蒙ACE-V2状态分析@Computed
  11. 鸿蒙ACE-V2状态分析@Type
  12. 鸿蒙ACE-V2状态分析@AppStorageV2
  13. 鸿蒙ACE-V2状态分析@PersistenceV2
  14. 鸿蒙ACE-V2状态分析!!双向绑定
  15. 鸿蒙ACE-V2状态分析-自定义组件冻结