RT-Thread学习笔记 --(4)RT-Thread多线程学习总结_rtstread,2024年最新【高级Golang架构师系统学习】

124 阅读6分钟

关于多线程的使用和管理,RT-Thread官方提供了比较丰富的文档作为参考,具体可以查看以下链接:www.rt-thread.org/document/si…

本文是对RT-Thread多线程学习后的总结,并尝试从如图所示的以下几个方面进行总结。

什么是多线程?

在单片机上学习RT-Thread的多线程之前,要先把“进程”这个概念先放一边,因为单片机是没有多进程概念的。单片机运行操作系统,不管多少个任务,他们都是多个(或单个)线程之间进行处理这些任务,单片机一般不涉及多进程。

什么是多线程?在哪些情况下要用到多线程?先来举一个音乐播放器的例子,这个音乐播放器要做以下这些基本的工作:读取音乐文件并播放、读取歌词并显示、读取MV文件并播放。

如果这三个基本的工作不用多线程来完成,单片机使用裸机的方式去做这三个工作的话,必然会造成音乐播放卡顿,歌词显示不同步,MV视频播放与音乐不同步。

因为单片机做这三件事情的时候,是Step by Step的,必须完成一件事情之后,再去做下一件事情,这三件事情是有先后顺序的,并且不断循环重复,如下图所示。

而如果采用多线程这种方式来完成这个工作,这个过程就变得相对简单了,比如针对音乐播放器这个场景,可以设计这几个线程来处理:音乐文件读取线程,歌词文件读取线程,MV文件读取线程,音视频和歌词显示线程。

(此处只为举例描述多线程的概念,不考虑音视频编解码的复杂过程,不考虑线程同步,实际上音乐播放器的实现比此处描述更复杂)

音乐文件读取线程只负责从磁盘读取音乐文件,歌词文件读取线程和MV文件读取线程也是同样的道理,它们只做文件读取工作,而音视频和歌词显示线程,是负责把读取到的数据进行显示。这几个线程的工作过程,如下图所示。

如上图所示,这几个任务看上去是“同时”进行的,每个任务都只完成自己的事情,通过多线程,就可以把原本串行完成的任务改为并行完成,大大提高了工作效率。

所以,通俗地对多线程进行理解,就是把一个比较大型的任务,拆分为多个小型的任务,然后通过合理的调度方式,让这几个小型的任务“同时”运行,当这几个小型任务完成后,大型的任务也随之完成,这样可以大大提高任务的完成效率。

 

多线程的几种状态

对于运行RT-Thread操作系统,线程都处于以下五种状态的其中一种(初始状态、就绪状态、运行状态、挂起状态、关闭状态),通过调用操作系统提供的接口函数,可以让线程在这五种状态中进行来回切换。

关于这五种线程状态的描述,如下表所示:

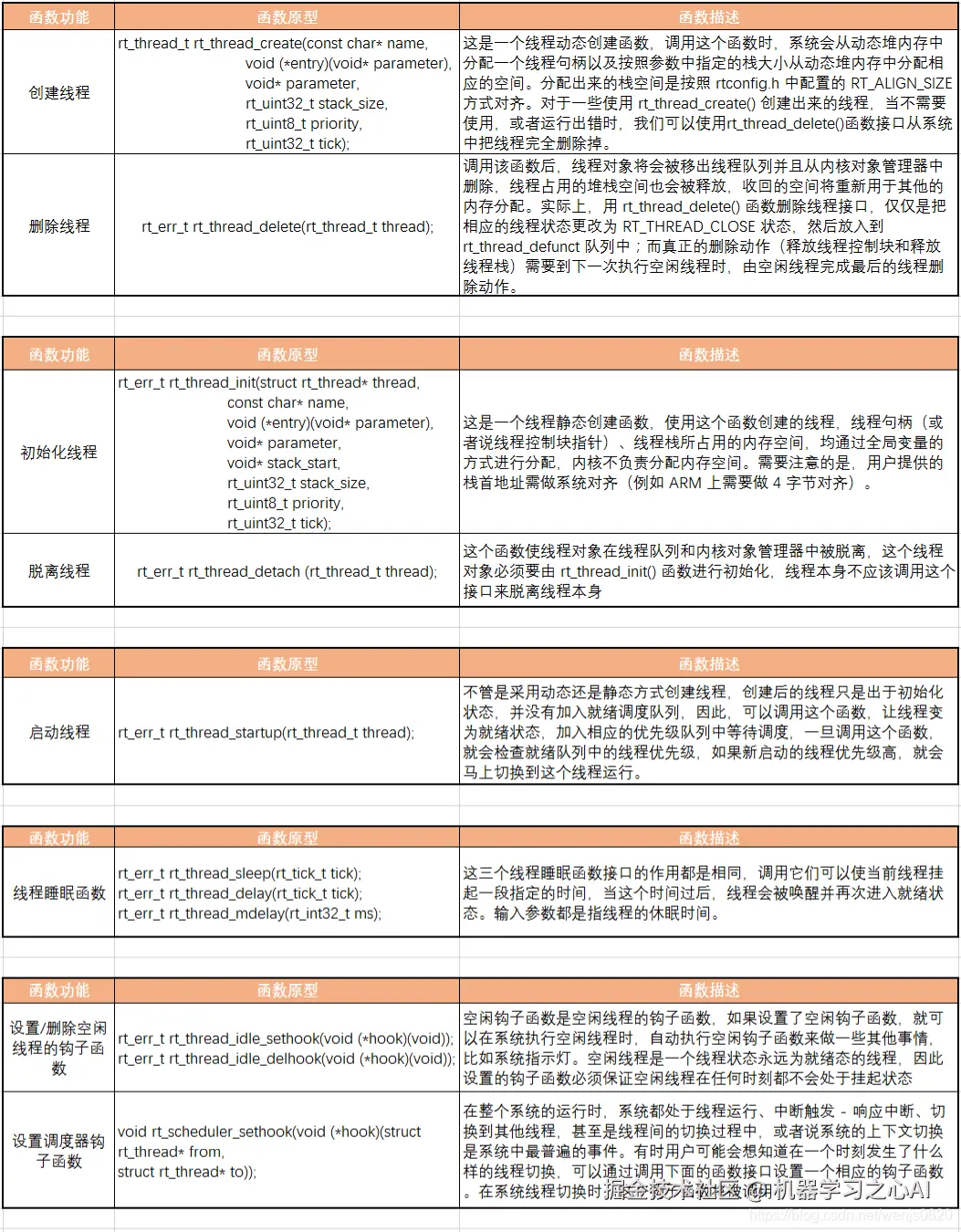
多线程的API函数

如上图的状态机所示,多线程可以通过调用系统提供的函数接口,在多个状态之间进行切换。这些API函数在官方提供的参考文档里面都有详细的说明描述,以下列举一些比较常用的函数接口。

多线程的应用示例

多线程的应用示例,主要是为了验证以上的多线程API接口函数,并且通过实验现象观察多线程的运行情况,主要有以下三个示例:

示例源码下载链接:github.com/embediot/rt…

1、线程动态创建与静态创建、线程退出示例。

这个示例主要是通过动态方式创建线程1,,通过静态方式创建线程2,线程1的优先级比线程2的优先级低,因此可以被线程2抢占。线程2运行10次后就会主动退出,初始化代码如下图所示。

2、相同优先级线程的时间片轮转调度示例。

这个示例主要是通过动态方式创建线程1和线程2,这两个线程都是相同的优先级,并且共用一个线程入口函数,主要是通过传入不同的线程参数以区分线程1和线程2。线程2运行所占用的时间片比线程1要少,因此线程2运行的时间比较短,初始化代码如下图所示。

3、线程调度器的钩子函数使用示例。

这个示例主要测试了线程在进行调度时,关于钩子函数的调用情况。通过线程调度器的钩子函数,打印出线程间的切换信息,初始化的代码如下图所示。

img img img

既有适合小白学习的零基础资料,也有适合3年以上经验的小伙伴深入学习提升的进阶课程,涵盖了95%以上Go语言开发知识点,真正体系化!

由于文件比较多,这里只是将部分目录截图出来,全套包含大厂面经、学习笔记、源码讲义、实战项目、大纲路线、讲解视频,并且后续会持续更新

如果你需要这些资料,可以戳这里获取