字节跳动技术总监自爆:Kafka是如何实现高性能的?全网独家首发!_字节ka业务支持(1)

74 阅读5分钟

就像传统媒体VS新媒体。

放在10年前连“新媒体”这三个字都没问世,可如今已成为360°覆盖人们的事物。曾经从事纸媒行业的人,开始新模式转型;曾经写书写博客的作者,转移到公众号和微博,以另外一种形式继续写作。

再比如外卖和网约车。

大概5年前,网约车刚出现没多久,我所在城市有大量的士司机跑到交通运输部门集体抗议,要求针对网约车采取限制措施。

5年后——

我们有了网络代驾、共享自行车、共享汽车……以及积累的大量语音、图像、场景感知、地图、安全出行等数据,而且相关技术服务开始迁移至城市交通、物流、金融等多领域。

当初谁又能想到,一个网约车技术能发展衍生出如此多的环节和岗位?

项目实战

  • 启动速度
  • 流畅度
  • 抖音在APK包大小资源优化的实践
  • 优酷响应式布局技术全解析
  • 网络优化
  • 手机淘宝双十一性能优化项目揭秘
  • 高德APP全链路源码依赖分析
  • 彻底干掉OOM的实战经验分享
  • 微信Android终端内存优化实践

理论

在Android应用优化方面,我们主要从以下6个方面进行优化:

  • 启动速度与执行效率优化
  • 布局检测与优化
  • 内存优化
  • 耗电优化
  • 网络传输与数据存储优化
  • APK大小优化

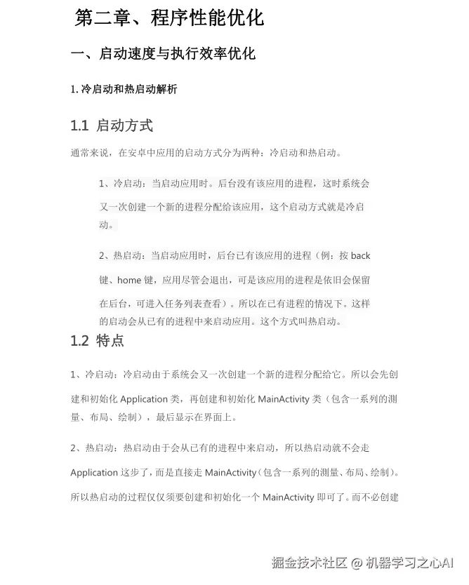
一、启动速度与执行效率优化

  • 冷启动和热启动解析
    本节主要介绍启动方式、特点、应用启动的流程、测量应用启动的时间、什么才是应用的启动时间、降低应用启动时的耗时、优化应用启动时的体验。
  • APP启动黑白屏解决办法
    解决方法1,把启动白屏的背景换成一张图片;解决方法2,把启动白屏背景变透明。
  • APP卡顿问题分析及解决方案
    16ms原则;
    卡顿处理;
    Triple Buffer,既然丢帧的情况不可避免,Android 团队从未放弃对这块的优化处理,于是便出现了Triple Buffer(三缓冲机制)。
  • 启动速度与执行效率优化之StrictMode
    StrictMode 详解、Systrace和TraceView。

二、布局检测与优化

  • 布局层级优化
    程序的每个组件和 Layout 都需要经过初始化、布局和绘制,如果布局嵌套层次过深,就会导致加载操作更为耗时,更严重的话还可能导致内存溢出。本节学习使用两个工具来检查和优化 Layout。
  • 过度渲染
    既然能够通过系统设置知道过度渲染次数,测试时候就读取该值,填写报告就完了啊,为何要自动化呢?因为在对app进行系统的测试时,会发现页面非常多,如管家一二级页面就多大20多个,且集成包,灰度包,正式包,回归包都要进行一次测试,所以进行自动化过度渲染计数读取是有必要的。

三、内存优化

由于Android应用的沙箱机制,每个应用所分配的内存大小是有限度的,内存太低就会触发LMK(Low Memory Killer)机制,进而会出现闪退现象。如果要对内存进行优化,就需要先搞懂java的内存是如何分配和回收的,关于这方面,可以重点参考下面的内容:

主要包含

  • 内存抖动和内存泄漏
  • 内存大户,Bitmap内存优化
  • Profile内存监测工具
  • Mat大对象与泄漏检测

四、耗电优化

如果一个app使用的很少,但是app的耗电量却很高,这时候用户肯定想直接卸载这个app。那么如何降低自己app的耗电量就是一个很重要的事情了。

耗电的因素有那些呢?

(1)Alarm Manager wakeup 唤醒过多
(2)频繁使用局部唤醒锁
(3)后台网络使用量过高
(4)后台 WiFi scans 过多

详细内容包含

  • Doze&Standby
  • Battery Historian
  • JobScheduler、WorkManager

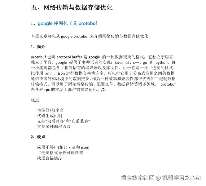
五、网络传输与数据存储优化

  • google序列化工具protobuf
  • 7z极限压缩

六、APK大小优化

让我们的apk文件尽可能更小,移除那些未使用的代码和资源文件,节省下载和提高效率。

img img

网上学习资料一大堆,但如果学到的知识不成体系,遇到问题时只是浅尝辄止,不再深入研究,那么很难做到真正的技术提升。

需要这份系统化的资料的朋友,可以戳这里获取

一个人可以走的很快,但一群人才能走的更远!不论你是正从事IT行业的老鸟或是对IT行业感兴趣的新人,都欢迎加入我们的的圈子(技术交流、学习资源、职场吐槽、大厂内推、面试辅导),让我们一起学习成长!