智慧供应链的学习笔记(库存管理、配补货、仓间调拨、控制塔等)_库存管理控制塔

725 阅读50分钟

解决方案地址:www.aliyun.com/solution/ne…
部分节选自【中国技术开放日】的讲座《阿里智慧供应链中台2.0》

智能供应链解决方案可以解决销售预测不准确、订单处理效率低、排产准确率低待细化、布局与物流成本高效率低等情况。

在这里插入图片描述
中台的整个技术架构:

在这里插入图片描述
中台业务分布也比较分散:
在这里插入图片描述

2.9 京东云:智慧供应链商家开放平台

京东云旗下的一款产品,网址:ysc.jd.com/login
将行业领先的供应链管理理念,结合京东YAIR(Y AI Platform for Retail)零售行业人工智能平台提供的大数据和算法能力平台化、产品化,通过提供精细化、智能化、自动化库存决策产品,为商家提供最优库存管理决策支持,将更专业的智慧供应链全链路解决方案开放赋能
在这里插入图片描述

2.10 观远数据

本节来自文档《新锐品牌数字化增长白皮书20210108 》
品牌需汇集多方数据并进行有效分析,提升供应链柔性与敏捷度,提前预测备货配货目标,使销售端到供应端全线协同,减少库存成本,完善履约交付能力,最大程度提升品牌效益
在这里插入图片描述
货,如战场中的“弹药”,是消费者与品牌方之间最重要的“触点”。对商品精细化的管理和分析,使品牌可以不
断优化和迭代商品质量、设计、功能、颜值等关键因素,以提升商品对消费者的吸引力,并精准指导后端生产。

在这里插入图片描述

2.11 云恋科技:物流控制塔(EPLD)

网址:www.cloudlinkscm.com/product/epl…
参考文档:marketplace.huaweicloud.com/contents/0c…

物流控制塔(EPLD)是跨组织、端到端的供应链管控平台,以供应链控制塔为核心,提供从采销订单到物流计划优化再到海陆空铁物流执行的全链全渠道一体化解决方案,打造供应链协同能力,帮助客户实现供应链全程透明化、管理精细化。

功能架构:
在这里插入图片描述
技术架构:
在这里插入图片描述
看板设计:
在这里插入图片描述
在这里插入图片描述


3 库存管理 、配补货、清滞

3.1 京东:AI驱动 端到端补货技术实践

文章[2]提到京东实现全链条的最优化,我们大部分工作可以归为三类:

  • 第一类是预测类工作,是各类决策和规划的基础。
    在整个自营的供应链中,最核心的就是如何去预测出未来的销量。因为知道未来销量,才能决定什么样的时机采购。针对销量预测,我们做的非常成熟。
  • 第二类是布局优化能力。
    我们布局优化的能力是非常充足的。因为优化能力可以帮我们提供更好的决策,比如像在补货场景下,在什么时机进多少量,是一个非常明确的运筹优化类问题。
  • 第三类是仿真平台
    对于任何一个算法,在落地上线之前,都要做一轮详细的评估。仿真平台是我们完成上线前最后一轮准备的载体。

在这里插入图片描述
900万的商品中爆品并不多,多数都是常规品,产品本身从预测到补货都很难。在预测不确定性很大的情况下,如何通过补货模型做兜底,给出很好的效果,是一个有非常挑战的问题。

想把补货做好,一定要把库存拆解得更加清晰,针对不同的库存层次,匹配不同补货策略和模型算法。目前我们主要是基于安全库存模型,对现有的库存进行拆解。基于库存模型拆解:

  • 首先是周转库存:周转库存在理想情况,只需要覆盖两次补货间隔的量就可以。但是很多时候由于供需的不稳定性,供给会发生很大的变化,需求波动也很大,如果只备周转库存,会造成断货的风险。
  • 其次是安全库存:为了避免周转库存引起的断货风险,引入了安全库存,满足消费者的需求。比如不同的安全库存就对应着不同的服务水平,比如现货率达到97%,增加的安全库存要远大于95%的水平。
  • 最后是策略库存:除了周转和安全库存之外,还有一些策略库存。策略库存是应对一些特殊场景的,比如大促备货场景,像618和双11期间,整个节奏受到供应商产能的影响非常大,也会受物流入库的产能限制。很难在618和双11前几天把货采进来,这个情况下,就要有节奏地把货引入进来,这部分库存就是策略库存。它的量级往往是非常大的,为优化周转带来了很大挑战。

为了应对这种挑战,目前我们引入两种常见的补货策略:

第一类是常规补货

常规补货更多的服务于安全库存和周转库存。在这个过程中需要做两类工作:基于预测的不确定性,推荐出合理的库存水位,然后基于合理的库存水位匹配出对应的参数。在参数推荐过程中,目前我们会使用运筹的优化模型给出参数。比如要达到一定的库存水位,不同的商品要给出不同的参数建议,备货天数是多少,服务水平是多少。通过常规补货的参数模型,我们实现了70%的非常高的自动化水平。

第二类是大促补货

大促补货是一个非常特殊的场景,因为它的量在某一个时间点爆发得非常大。在这种情况下,我们会基于预测、业务进销存计划、物流产能和供应商产能,在长周期下把入库节奏和数量做一个拆解。这里的难点有以下几个:

  • 第一个是销售预估,我们预测团队针对大促期间的销售做了很多的模型优化,从去年到今年618上线,新的大促预测上线后,整个计划的达成度就有了大幅提升。
  • 第二是入库节奏的匹配,这一块更多是和物流测的联动。

另外很多时候业务会做计划调整,这种情况下对大促备货的输出结果会产生很大的影响。目前通过两轮试点,我们解决了主要的挑战。从目前跟进的效果来看,采纳率和自动化执行效率是非常高的,大促备货的采纳率在80%以上,自动化率维持在60%以上。

在这里插入图片描述

3.2 杉数科技 库存优化与调拨 方案

内容节选来自,杉数科技的王曦在 datafunSummit 工业数据科学论坛的讲座内容

根据产品特性及销量特征设计差异化的安全库存模型及补货策略模型;兼顾服务水平和周转效率等指标表现,实现智慧多级库存计划管理。同时,针对仓端/门店的缺货、积压与销量波动,生成日常补货和调拨计划,实现灵敏的执行层面优化。
在这里插入图片描述
差异化补货与安全库存策略:

在这里插入图片描述

多级库存网络优化解决方案

在这里插入图片描述
其在小米全渠道智能一级&二级分货优化:
在这里插入图片描述

将全局补货的逻辑抽象成智能算法模型:
在这里插入图片描述

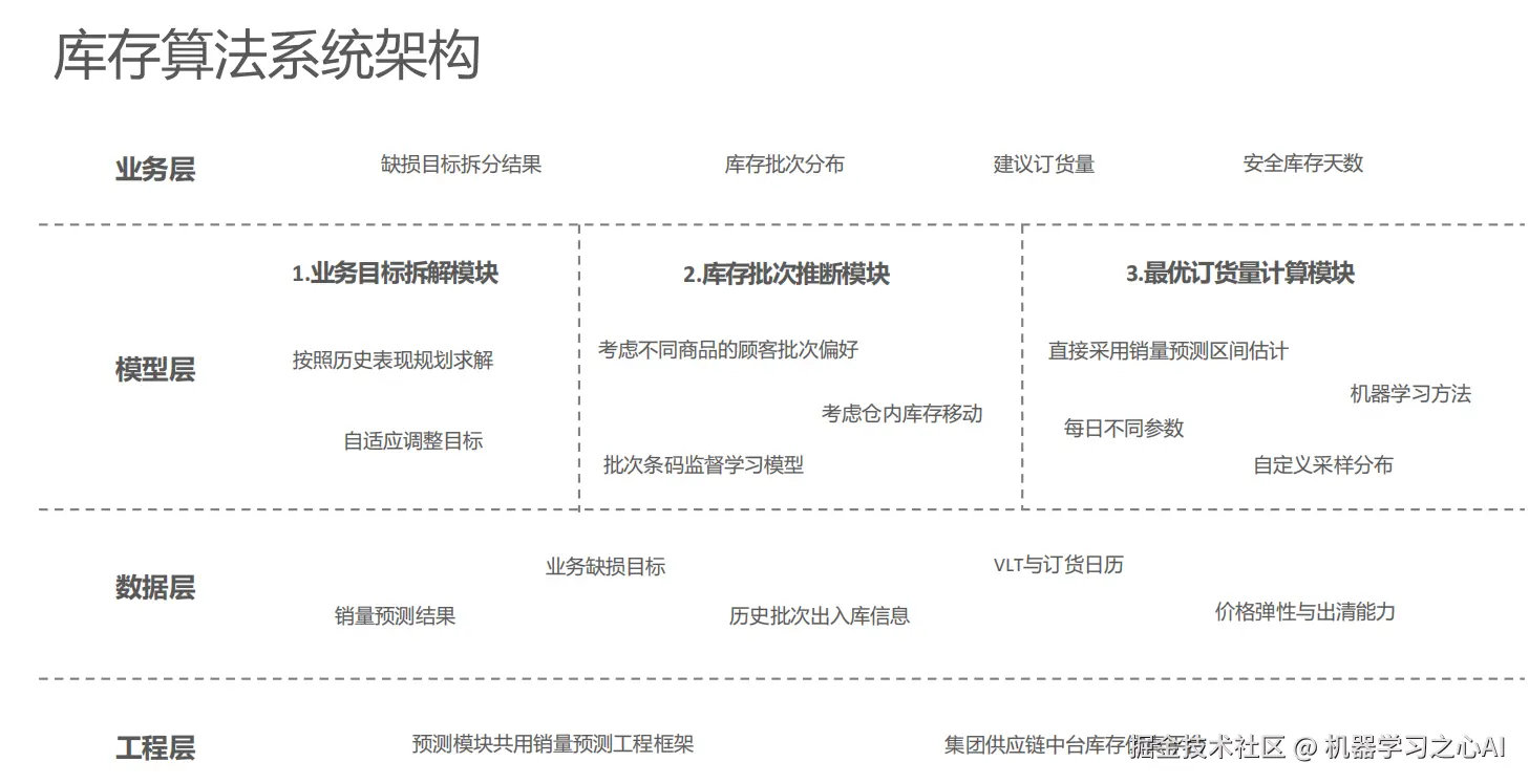
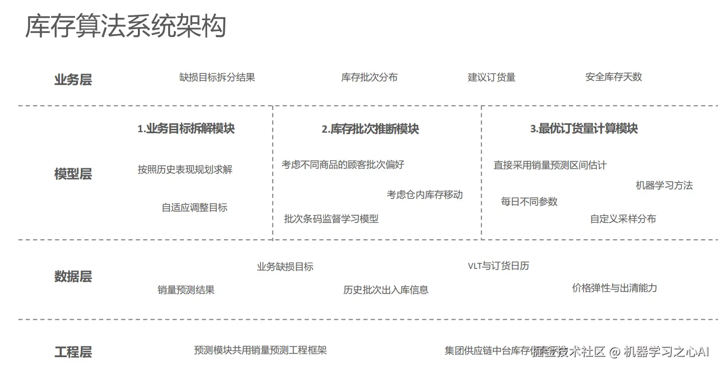
3.3 阿里云:智能供应链解决方案

节选自【中国技术开放日】的讲座《阿里智慧供应链中台2.0》
库存管理模型:
在这里插入图片描述
整个库存管理的预测流程介绍:
在这里插入图片描述

关于新品预测的流程:
在这里插入图片描述
整个库存管理的算法预测平台:
在这里插入图片描述

3.4 运筹优化在汽车行业的实践探索

来自讲座 datafunCon 2021,汽车集团的林琳 数据分析专家的分享,题目为:运筹优化在汽车行业的实践探索
在这里插入图片描述
库存优化:
在这里插入图片描述

3.5 网易严选:智能补货系统的设计思路

参考文章《智能补货系统的设计思路

要设计一个满足业务需求的补货系统,目标是实现低成本和高效率的库存管理。补货系统应该具备如下能力:

  • 多渠道补货:可根据销售渠道、仓库、供应商等多个维度进行补货
  • 批量化:自动生成十万(甚至百万)商品的补货计划
  • 效果可见:事前可评估补货计划,事后可复盘业务结果
  • 可干预:人工可以对补货计划进行调整
  • 风险可控:计算结果稳定可靠

在下补货单时,还要考虑业务上的约束。下面是一些常见的因素:

  • 最小起订量:一个订单的采购量不得低于最小采购量。
    提前期:从下订单到入库所耗费的总时长,其中包括可能涉及生产、运输等一系列中间环节。
  • 最小采购频次:因为某些业务原因,使得采购行为不能太频繁,例如要求最多一周采购一次。
  • 箱规:采购量一般是以件为单位,但运输时一般是以箱为单位。

值得注意的是,不同商品(不同供应商或不同的入库仓),对应的约束条件可能是不同的,所以补货系统需要能处理差异化的约束。

补货系统的计算结果要可靠,还要能评估效果。我们引入仿真、监控和分析模块:

  • 仿真 验证预测模型和补货模型的效果和可靠性。
  • 监控 检测各模块的数据异常。发现异常报警或者中止流程,防止造成资金损失。
  • 分析 事前解释补货原因,事后分析补货效果。

在这里插入图片描述
预测模型
在实际中,不同商品(不同渠道)的销售规律不同。建议实现多种预测模型,比如规则模型、时间序列模型、统计模型、神经网络模型等。

决策模型
功能是计算补货量,它是预测模型的下游,因为预测结果是它的输入之一。此外,它还要考虑业务约束。不同商品可能由不同的决策模型来处理。
例如,要实现如下补货功能:

  • 支持多种最小起订量的度量,例如按SKU件数、按SPU件数、按重量等。
  • 支持多供应商,例如同一商品有多个供应商。
  • 支持分批次到货。
  • 支持按仓库补货。

3.6 严选供应链库存分级方法及策略探究

来自网易有数的:严选供应链库存分级方法及策略探究

在严选库存发展的现阶段,制定一套库存分级方案,通过对现有商品划分库存等级,进行分类分级管理。不同层级的商品需要有不同的库转和缺货标准,制定不同的策略,覆盖计划链路的诸多场景,将有限的管理资源投入到能产生更大价值的重点库存中。

行业中有过研究的方法是ABC分类和XYZ分类,其中ABC以销售重要性为特征,XYZ以销售波动性为特征。我们在综合了实际策略应用后,也加入了库转特征,增加RST分类。

特征1:销售重要性
ABC分类法,即以销售重要性为特征进行分类的方法,应用于库存管理中,从销售重要性的角度,进行ABC类划分,来识别对于公司销售贡献优良差影响的商品。
分类标准上,按照销售重要性分为A类(优,重要)、B类(良,一般重要)、C类(差,不重要)。其中,A类商品,占库存商品总数的10%左右,但销售贡献在60%左右;B类商品,占库存商品数的30%左右,销售贡献也占比30%左右;C类商品,占库存商品数的60%左右,但销售贡献仅为10%左右。

特征2:销售波动性
ABC分类告诉我们,什么是对于销售最重要的商品。XYZ分类,则会告诉我们,商品的销售特征和需求特征是什么。XYZ分类法,就是以销售波动性为特征进行分类的方法。
分类标准上,常用的三段分类标准以0.67和1为界,根据各分界值对应的实际销售贡献,调整为0.6和1.2,划分为X类(优,稳定)、Y类(良,一般)、Z类(差,波动),三类商品的商品数和销售贡献基本呈现30%:40%:30%。

特征3:库转
基于严选实际的应用场景,引入库转特征。库转是反映供应端库存周转特征的关键指标,包含了供应端商品运作属性影响,与补货策略的应用相关。
指标制定上,通过库存/日均销量衡量库存周转速度。分类标准上,对比库存均分和sku占比均分,发现得出的库存、sku占比基本一致,故选择了其中一种,按照sku占比均分寻找边界值划分为R(优)、S(良)、T(差)三类。

三个特征综合会有27个维度,实际对27类考虑策略方向时,会有相似的表现,且会增加操作复杂性。因此基于全部27类商品的策略方向相似性,在一期应用中,将其合并为5类。
在这里插入图片描述
基于特征的优化方向,以及库存分级的商品特征,可以划分不同库存分级的商品的参数参数优化方向。
在这里插入图片描述

3.7 盒马供应链算法

来自datafun最新论坛:7-5 盒马供应链算法

高品质的商品是盒马一贯的追求。为了满足顾客极致的新鲜体验,盒马商品的货架期非常短,甚至还提供仅满足家庭每日所需的只售一天的日日鲜系列商品,涵盖牛奶,蔬菜,肉禽等日常消费品类,成为行业标杆。 即时的生鲜服务非常切合消费者需求, 但对供应链提出了很高的要求。 更短的售卖期,意味着更容易发生缺货或者损耗,对 此,盒马供应链算法根据生鲜零售的特点,考虑天气、季节性、节假日、商品替代性、营销活动,线上线下陈列展示等因素,构建了一系列具有盒马特色的高精度需求预测模型,通过仿真系统优化库存,实现了高度自动化的订货系统,大 幅降低人力成本的同时优化了库存指标。
在这里插入图片描述
在这里插入图片描述
在这里插入图片描述
在这里插入图片描述
在这里插入图片描述


4 预测算法

4.1 京东:智能预测平台的端到端补货模型

文章[2]提到了京东内部供应链系统下的智能预测平台的功能与算法,

为了使智能预测平台具有更好的适配性,我们会把一些业务的信息拿到智能预测平台里,比如不同的业态,像大家电是计划驱动的业态,时尚是期货的业态,中小件快销是需求驱动的,需要把不同的业态考虑到预测过程中去。

另外我们会建立不同的影响因子,不同的影响因子对最终效果的影响很大,比如促销因子、季节性因子,我们把各类因子单独建模,以方便支撑多种多样的业务形态,目前智能预测平台是支持的。
这一块目前的主要方向有三个:

  • 第一类是财务预测,帮助业务规划好财务计划;
  • 第二是销量预测,目前非常成熟,是实现自动补货的基础,每天输出千万行以上的预测建议,千万行以上的采购行为;
  • 单量预测,更多是服务于物流,做采购的入库计划,配置产能。

整个预测模型体系分为四个部分:

  • 第一类是时序模型

训练时序模型在很多情况下,能比较好地解决销量预测问题。所以这里一些品类的适应性是相对比较好的。从我们的经验来看,在趋势模型上,包括周期性模型,表现效果都比较好,模型能较好地解决这类问题。

  • 第二类是机器学习模型

当时序模型解决不了的时候,就需要引入机器学习模型,包括深度学习模型。这种模型解决哪类效果比较好呢?比如促销、营销的信息,复杂的信息在时序模型中很难考虑进去,因为他的学习能力比较弱。这种情况下,把机器学习模型引入,效果会得到改善。

  • 第三类是新品模型

新品模型是目前行业的难点,我们也探索了很多新品预测的思路,目前来看没有特别完美的思路。一种比较可用的思路,是相似品逻辑,会在新品预测中发挥比较大的作用。比如很多商品,在引入平台后,有些老品和它的相似度非常高,把它引入后,就有相对完善的数据去做新品的模型训练,效果比较好。

  • 第四类是路由模型

因为上面三种模型是通过算法人员对商品分析后,针对不同的商品分层做差异化带来的效果提升,但效率比较低。因此我们提出了路由模型,希望通过算法的自动识别,自动匹配每个商品在某个时期,有没有合适的meta model适配。
通过一年多的探索,我们找到了一些选择机制,能很好地匹配商品之间的关系。从实际效果来看,路由模型对大盘精确度的提升发挥了非常大的作用。在不同的频率上,脉搏的提升是在一个点以上,提升是非常巨大的。所以路由模型是目前重点主推的一个模型,可以提升效率,改善预测的效果。

在这里插入图片描述

提升算法上线的效率,我们做了一些机制的完善,包括从去年开始完善了上线流程评估体系、回测体系,极大地加速了预测算法上线速度。

在这里插入图片描述

端到端补货 模型

我们从2020年开始推进一个前沿的技术是多端补货,前面补货的核心逻辑是先做预测,再结合补货模型,比如参数推荐,来下采购单。这种方式的一个劣势是环节很多,每一层环节都会有一个误差累积,使预测效果变差。所以我们想把预测和捕获决策,两个环节变成一个环节,直接给出最优化的建议,通过这种方式进一步提升补货的效果。

在整个端到端的模型里,会把现在的销量预测、VLT预测、补货决策三块内容,通过一个大的神经网络结合成一个大模型,最终给出建议。为了提升整个模型的可解释性,会把中间过程的结果,像销量预测和VLT预测的结果输出出来,供大家做参考。

从我们验证效果来看,在实际的落地场景中,我们选了三个具体的品类做线上实验,实验效果非常不错,周转和现货能达到双升,无论对于常规品、畅销品,都能达到比较好的效果。

在这里插入图片描述
我们也在不断地去探索预测的可解释性,到底怎么去做?目前我们在探索的过程中,有两步要走:

  • 第一,预测过程可解释性,就是做了什么样的动作,数量增大了;
  • 第二,结果的可解释性,对预测总量做拆解,哪些营销产生的量是因为促销产生的,哪些是因为价格产生的,需要把结果拆解出来,以方便和业务做事后badcase的追踪,我们有更好的解释能力。

在这里插入图片描述

4.2 阿里巴巴数字供应链预测算法

来自datafun 讲座的一篇文章《阿里巴巴数字供应链预测算法》

对于预测场景的梳理和划分,主要是基于时间轴的划分,即预测提前期。不同的预测提前期的应用和对应的算法不同。从远到近可以划分以下几个场景。

① 预测期长达一年 - GMV预测

GMV预测指对店铺或者平台的成交量做长期的预测,用于制定长期的经营计划。比如营销资源,或者一些扶持成长的核心资源怎么分配,取决于对未来长期的预判。长期的预判提前期为一年,比如现在去预测下一整年行业的成交情况。

② 预测期几个月到几周 - 销量预测

销量预测是指预测淘宝天猫以及各个阿里系新零售的,各种场景下的商品未来销量有多少。主要用于库存补货、调拨、商品流转,业务环节中的一些核心决策都取决于我们对未来的预测判断。

③ 提前一周到几天 - 仓库订单量预测

仓库的来单量是很重要的不确定因素,会影响仓库的产能、人力的各种提前准备,所以这个预测需求比较迫切。

以上是预测算法的主要支持方向。这些是用离线的预测算法进行预测的(离线的定义为提前期在一天或者一天以上的),底层数据和技术体系都是离线的。

实时的有一套完整的GMV预测、销量预测、单量预测的技术方案(实时指在一天以内的),做到小时级、分钟级刷新。实时的应用场景跟离线类似,但技术架构不同。

在这里插入图片描述

预测算法研发路线及结果
在这里插入图片描述
自研的算法框架
在这里插入图片描述
Falcon的核心优势是参数规模小,在几千左右。有些上万的参数,是因为block里有全连接的层,浪费了一些参数。目标是参数控制在万级别,我们的数据量大概就十万百万的级别,尽量把参数控制在一百比一,训练时间是一两个小时可以跑一个百万数据量的算法。

此外,跟上下游有些框架性的工作,主要是为使上下游匹配这个模型,快速对接业务,快速上线的工具。

算法Falcon在20年下半年基本上定型,业务上运行的结果基本达到目标。
在这里插入图片描述
针对一些细分的挑战有一些简单的解法,如图2-5中对于促销品,比如商品的替代性和季节品都有一些直接的解法。核心工作是把解法的思想融到算法模型里面,把它作为一个特别的block,或者更高层面的东西,把它塞得更完美一些。季节性部分基本上已经完成,促销部分也接近完成。替代品实验是比较有挑战的一项,在用一些图的方式来解决商品之间的关系,需要做一些探索性的工作。
在这里插入图片描述

4.3 Spark技术在京东智能供应链预测的应用

Spark技术在京东智能供应链预测的应用

在这里插入图片描述
预测系统在整个供应链体系中处在最底层并且起到一个支撑的作用,支持上层的多个决策优化系统,而这些决策优化系统利用精准的预测数据结合运筹学技术得出最优的决策,并将结果提供给更上层的业务执行系统或是业务方直接使用。
目前,预测系统主要支持三大业务:销量预测、单量预测和GMV预测。其中销量预测主要支持商品补货、商品调拨;单量预测主要支持仓库、站点的运营管理;GMV预测主要支持销售部门计划的定制。

销量预测按照不同维度又可以分为RDC采购预测、FDC调拨预测、城市仓调拨预测、大建仓补货预测、全球购销量预测和图书促销预测等;
单量预测又可分为库房单量预测、配送中心单量预测和配送站单量预测等(在这里“单量”并非指用户所下订单的量,而是将订单拆单后流转到仓库中的单量。
例如一个用户的订单中包括3件物品,其中两个大件品和一个小件品,在京东的供应链环节中可能会将其中两个大件品组成一个单投放到大件仓中,而将那个小件单独一个单投放到小件仓中,单量指的是拆单后的量);GMV预测支持到商品粒度。

在这里插入图片描述

4.4 严选时序预测算法实践

来自:严选时序预测算法实践

4.4.1 应用场景

对于各种时序预测场景来说,需要理性看待预测算法的价值和边界,不能沉迷于算法的迭代优化乃至准确率的提升,应当更多从全盘业务的角度,用更全面的手段来解决实际问题。
在这里插入图片描述

时序预测算法在电商场景中有着大量的应用场景,例如我们需要预测商品未来的销量,来决定补多少货;需要预测APP未来的流量,来决定具体的搜推策略等等。

在这里插入图片描述
要让时序预测的算法在严选场景中更好的落地,产生业务价值,主要需要解决以下几个问题:

  • 特征数据的构建、收集、落地;
  • 算法模型的设计、实现;
  • 算法服务的整合、开发。

在这里插入图片描述

4.4.2 数据特征

  • 用户数据
    • 用户属性:性别、年龄、地区、手机型号、消费水平、社会身份、类目偏好、社交关系……
    • 用户行为:浏览、点击、加购、购买、评论、分享……
  • 商品数据
    • 商品特性:类目、迭代关系、相似性、价格、毛利、文案……
    • 商品销售:销量、折扣、促销、好评、复购、退货、地域、履约……
  • 业务数据
    • 后端仓配:选址、容量、人力、配送……
    • 前端营销:预算、计划、竞争关系、渠道属性、经营模式、市场计划……
  • 外部数据
    • 行业相关:节假日、自然气候、原材料……
    • 流量媒体:属性、类型、规模……

4.4.3 算法模型包括

经典统计学时序模型
优点:预测结果具有较好的可解释性,计算效率高。
缺点:算法本身处理复杂场景能力有限,需要额外的预处理、后处理环节,通过一些策略规则对预测数据进行补充优化,需要引入大量的专家经验。
应用模型:Linear-Regression、ARIMA、Holt-Winters、Prophet……
在这里插入图片描述

传统机器学习模型
优点:可以处理复杂的业务场景,较为方便的考虑时序或非时序的各种特征数据,目前在大部分实际应用中有更高的预测准确率。
缺点:预测结果的可解释性较差,同样需要一定的专家经验来进行特征工程,对训练用的历史数据有一定要求,数据量(数量&质量)不够时很难学到有效的预测模型
应用模型:XGBoost、LightGBM……
在这里插入图片描述

在这里插入图片描述

深度学习模型
优点:可以处理更加复杂的情况,对人工经验、特征工程的依赖更少,具有较高的自由度,可以端到端的解决各种预测问题。
缺点:预测结果的可解释性最差,对历史数据的要求最高,并且训练过程计算量最大,效率较低。
应用模型:DeepTCN、MASS、DeepAR、LSTNet、TFT、Informer……

特别是深度学习模型,在NLP、CV领域带来了革命性效果提升的同时,在时序预测应用中却并没有体现出显著优势。近期学术界的一些研究也提出并验证了这一观点。在实际应用中,目前取得最好预测效果的依然是诸如XGBoost等传统机器学习模型。此外,对于严选的大部分落地场景,算法预测的可解释性几乎和准确性同等重要,因此,具体预测模型一定是结合业务需求选择最适合的,不能盲目追求“高大上”的算法。

4.4.4 算法服务

定义了预测任务的标准范式,支持了预测任务的自动拆解,进而实现了大型预测任务的分布式计算。例如当执行一次全量商品的销量预测任务时,会自动按SKU将预测拆分成多个子任务,分发到多个服务实例上并行的执行预测计算,大大提升了预测服务性能。
在这里插入图片描述
此外,通过一系列的工程优化,这套服务框架还支持了算法参数的配置化与热更新、算法热插拔、横向可拓展等特性,并且以Tornado为基础,抽象封装出了一套更适合线上算法服务的Python服务SDK——Typhoon,并开源发布。
在这里插入图片描述

4.5 名创优品:供应链分析框架

"以零售门店为中心"的供应链分析框架

需求预测是所有供应链规划的基础;供应链中所有的流程都是根据对顾客需求的预测来进行的。因此,供应链管理的首要工作是对未来顾客的需求进行预测。
在这里插入图片描述
需求预测需要考虑的重要影响因素:

  • 历史需求
  • 产品补货提前期
  • 节假日
  • 广告或其他营销活动的力度
  • 竞争对手采取的行动
  • 价格及促销计划
  • 经济状况

5 仓间运输调度

5.1 杉数科技 运输调度优化

在考虑多种业务约束条件的同时,全局统筹规划所有资源,在确保满足客户服务水平的前提下,尽可能减少运输成本,提升资源利用率的同时提升业务响应速度。

内容节选来自,杉数科技的王曦在 datafunSummit 工业数据科学论坛的讲座内容
在这里插入图片描述
确定调拨计划后,低成本高时效地执行落地
在这里插入图片描述

5.2 阿里健康库存模型

知乎文章:
新零售 - 多目标场景下智能调拨
新零售 - 智能补货模型
阿里健康的供应链是针对医药电商的货品进行订补货建模,需要根据健康商品特有的属性来进行针对性的分析优化。我们最初使用了业界应用最广泛的效果最佳的周期性(s,S)模型,能够快速的构建基础模型,再针对健康商品进行单点细粒度优化,构建适用于健康场景下的各个策略和模型,有两个模型:

5.2.1 两大类补货模型

周期性盘点(s,S)模型
因为市场需求是不确定性的,在周期性盘点下,供应商提前期+盘点周期(vlt+nrt)的在服务水平为

a

a

a的情况下,库存消耗情况如下:
在这里插入图片描述
动态库存模型(DTIA)

动态库存模型(Dynamic Target Inventory Adjustment)
通过上述安全库存公式可以看出,其针对销量及VLT的波动均有一定程度的抵抗性。我们有一套缺货归因分析方法,能够针对商品的缺货进行归因归纳,找到影响缺货的主要原因。在健康场景下,通过归因分析发现,销量的波动,并不是影响缺货的最核心要素,供应商的影响才是导致缺货的重要原因。于是,我们提出了动态目标库存(DTIA)模型,它通过综合考虑供应商情形与动态调整目标库存来降低缺货风险。

5.2.2 补货流程结构

(1)预处理层,在预处理及参数调整部分,按如下拆分:

  • 部分参数会拆分到品类维度,针对不同类目进行相应的参数适配;
  • 新品和老品,新品通常有一些需要特殊考虑的波动性,适配新品模型;
  • 常规品和长尾品,长尾品考虑到周转和易缺货性等;
  • 日常品和季节品,季节品是会有考虑起量和减量的特性;

(2)模型层,相关的包括:

  • 常规模型,常规品大多采用周期性的(s,S)模型;
  • 分位数模型,针对一些新品or长尾品,采用分位数回归和分位数补货;
  • DTIA模型,针对一些易缺货品,考虑易缺货性等;

(3)后处理层

  • 季节性,在做季节性处理的时候,在预测、补货端的后处理会加上一些拦截;
  • 大促,大促品会有大促期间的加量情况;
  • 易缺货性,在考虑到模型上的调整后,通常会对这部分做一些条件上的限制;
  • MOQ(最小起订量),最小起订量会根据箱规等规则做调整;

通过预处理、调整层的处理,有效的应对爆品、长尾品、季节性、易缺货性商品所表现出的不同特征,在模型层也是适配不同的模型输出,再通过最后的后处理层,调整库存水位及箱规等,达到最终输出的要求。

5.2.3 库存仿真类型

库存仿真是对供应链系统中的补货模型进行模拟评判的过程,可以评价不同策略的模型在同一系统中的各个指标的表现情况,比较常用的指标包括:库存周转、缺货率(现货率)。

补货仿真根据历史库存、采购单等信息,考虑随机性因子,并行的对于不同品仓维度在一定期间内进行仿真,仿真epoch次数,计算仿真的平均值为最终结果。
在这里插入图片描述

5.2.4 多目标场景下智能调拨

调拨考虑的基本因素有:调拨成本、预计提升次日达、预计降低缺货率。目标函数需要进行相应的估计和量化,这里谈一下量化的相关思考。

  • 1.成本,可以根据仓间调拨的体积、重量、保险率等相关费用估计仓间单位成本调拨费用;
  • 2.预计提升次日达,可以使用销量对于单量比,在跨区发货难以次日达的假设前提下,通过提升本区发货单量来预估本次预计提升次日达;
  • 3.预计降低缺货率

调拨算法求解几种方式:

求解问题变换
原问题是一个多目标的非线性规划问题,直接求解问题比较难解,全局决策变量较多、求解费时,同时得到的单品子解集不直观;通过将求解思路转换,先求解单品次的子问题,之后在全局考虑相关约束,再结合上面的目标线性量化,可以将问题转换为多目标的整数规划问题求解。考虑子问题的话,可以使用并行计算的方法,每次独立的求解该品该怎么调拨及调拨多少量。

多目标求解

多目标优化是指考虑多个指标的最优化问题,这里其实对于每个目标的谁更优是没有明确界限的,各个目标之间可能存在冲突,所以最优解不一定是只有一个。

组合目标求解

除了多目标求解之外,可以用组合目标直接求解方式,思路是和上面类似,只不过提前将关心程度指标量化到目标的结合,将多个单目标化为一个组合目标。

6 控制塔

6.1 杉数科技:端到端供应链智能决策控制塔

内容节选来自,杉数科技的王曦在 datafunSummit 工业数据科学论坛的讲座内容
节选:datafun的:7-1 数据驱动的智能决策

计划部门从此有一套完整的工具,具备对供应链计划的可视化、决策优化、模拟仿真的功能
大盘全局分析 +对未来每个环节做预见性分析+对库存、调拨、运输作出最佳决策
在这里插入图片描述
情景计划通过仿真模拟技术,最大程度还原供应链计划逻辑并串联端到端流程,通过强大的what-if分析功能让企业拥有提前预估未来的敏捷分析能力,比对不同的变化可能性对供应链的影响并作出最优决策
在这里插入图片描述

最新的决策平台:
在这里插入图片描述
在这里插入图片描述
在这里插入图片描述

6.2 京东:智能规划塔和智能计划塔

参考文章[1]有提到京东一台双塔,智能规划塔和智能计划塔
在这里插入图片描述

6.2.1 一台双塔

基于数字孪生平台,我们建设了一套产品体系称为一台双塔,台是指数字孪生平台,是对物理世界的数字化的表征描述。在此之上形成了双塔的产品体系:智能规划塔和智能计划塔,它们是算法驱动优化的产品,优化的结果会反馈到数字孪生平台里,用数字孪生对它进行仿真模拟,以优化效果,效果达到一定程度后推给生产系统,从而影响真正物理世界的运营效果。

在这里插入图片描述

6.2.2 智能规划塔

规划塔的一个重要作用,是在数据智能的驱动下做物流的顶层规划。把物流网络规划进行抽象,就是时空网络的问题,是涉及到点线面怎么去确定的问题。
在这里插入图片描述
规划塔的一个重要能力是,在期望的业务目标下计算出最优解。因为现在整个网络的规模非常大,所以更多的是做静态方面的工作。
为此我们在技术上做了很多努力,比如传统的运筹学和AI机器学习的融合,把整个的计算效能提升了很多,从而解决更及时的问题。

6.3 供应链控制塔是如何加速数字化的商业效益

这是一篇《供应链控制塔是如何加速数字化的商业效益》的介绍性文献
在这里插入图片描述
一个标准的控制塔应该提供整个供应链的端到端可视性–特别是对不可预见的外部事件。最终,这将帮助您更好地预测中断、提高弹性、管理异常情况并应对计划外事件。也许,供应链控制塔最根本的价值在于,它能够连接不同的系统 ,如WMS,TMS,ERP等,并带来一个版本的数据显示。
在这里插入图片描述

认知计算引擎:数字化需要智能行动。这一层的业务目标是使用来自外部和内部来源的数据,将智能应用于业务流程,预测问题并确定其优先级,预测中断,有效地缓解并确保智能自主决策。这是通过以下方式实现的:

  • 量化影响:当事件已经发生或即将发生时,团队应能够预测和量化事件可能产生的影响,以便设计和交付适当的应对措施。
  • 情景分析:这是围绕开发和分析各种情景以解决异常的分析能力而展开的。
  • 预测分析:供应链控制塔不仅提供了对已发生和正在发生的事情的可见性,而且还通过其预测分析功能帮助预测下一步可能发生的事情。
  • 协作/协同响应机制:数字化需要自动化和协作/协同。

在这里插入图片描述

6.4 埃森哲 :数据驱动的供应链控制塔

讲座来自2019的数字化年会:
在这里插入图片描述
通过事先预定义的事件存储与校验标准,感知供应过程的风险与机会,量化其对服务水平和财务指标的潜在影响,分析、模拟最佳解决方案并及时调整执行方案。

供应链智能控制塔作为系统架构,本质上是一个智能服务中心,可实现对供应链的数据可视、实时监控、智能分析与辅助决策,帮助企业构建以需求为驱动的协同、敏捷、实时、动态的智能供应链体系。
在这里插入图片描述

控制塔的作用:
在这里插入图片描述
供应链控制塔的运营中心架构:
在这里插入图片描述

6.5 严选供应链仿真体系建设实践

来自严选团队的技术文章《严选供应链仿真体系建设实践

在这里插入图片描述
本文侧重电商供应链中业务配置、策略/算法等的仿真,以供应链中采购入仓、仓库间库存调拨、销售订单调度三部分业务(上图)及组合为例:

采购入仓

  • 配置:各商品的生产时间及产能;供应商发货到各仓库的运输时间及费用等。
  • 策略:什么情况及时间、对哪些商品及仓库进行多少数量的采购补货。
  • 目标:控制库存水位,既不缺货(频繁采购、额外调拨及配送成本),也没有过多的库存积压(仓储成本及滞销风险)。

仓间库存调拨

  • 配置:仓库地址;每天各仓能接收入仓的数量;仓库间的车次、车型、运输时间及费用等。
  • 策略:相比采购,更聚焦于内部多个仓库间的准实时库存平衡。
  • 目标:在控制调拨成本的情况下,尽可能减少下游销售订单的配送时间及成本。

销售订单调度

  • 配置:综合考虑各快递各路线配送费及配送时间;各仓库租赁及打包拣货费。
  • 策略:根据用户地址及库存情况,综合上述配置,选取合适的仓库及快递。
  • 目标:在保证用户体验(配送时间等)的情况下,控制成本。

综合起来,三者都对库存进行影响,需要进行策略的协同配合及感知,才能达到整体的最优。

读者可能会联想到,对于互联网其它类型业务,方案评估可以用ABtest。之所以没有采用,是其业务特殊性导致的:

  • 1 反馈周期长 :供应链中的采购、物流等行为都是以天记的。在线上分流验证效率太低;
  • 2 无法分流量 :所有库存是一个大的整体,可以进行跨地区发货及调度,用户的订单,都通过库存对其它用户的订单造成潜在影响,无法完全分隔;
  • 3 测试成本高 :相比于用户访问页面及推荐内容投放等,供应链中的操作直接产生实际费用成本,例如仓库租赁费、运费等。

因此,脱离实际时间空间等限制、低成本的仿真方案成为了更合理的选择。

脱离实际时间空间等限制、低成本的仿真方案 > ABtest

仿真手段在严选内部进行了广泛的应用,具体可分为以下4种类型:

  • 1.生成模型
    在不考虑库存限制下进行订单调度(选择仓库和配送快递)仿真,计算理想情况下各商品在各仓分配量及比例,用于指导采购入仓及仓库间的库存调拨等实际业务运行。
  • 2.方案调优
    通过调整订单调度的策略和参数,优化了成本(仓库拣货费,快递费等)及用户体验(配送时间、是否拆包等)。
  • 3.收益评估
    线上会对一定时间段内的同一用户及地址订单进行合并发货。仿真环境使用合单前的订单进行仿真。两版数据对比,即可得出合单收益。
  • 4.风险控制
    例如某个仓库发车车次的时间误配置为0,导致大量订单因为配送时间短选择了该车次,引起车次乃至仓库承载量的超出,此类问题可在上线前通过仿真预先发现。

供应链行业仿真方案对比

仿真是供应链领域常用的优化手段,对于供应链行业从业人员来说,或多或少都接触或进行过仿真,为什么我们还要如上文所述新设计一套方案呢?在做之前,我们也调研了行业的主流方案,都有其各自的优缺点,因此我们没有照搬行业方案,而是新设计了一套覆盖已有方案的优点并补足其缺点的解决方案。对比结果如下:

在这里插入图片描述

6.6 阿里云 iECS智能调度算法

链接:
mp.weixin.qq.com/s/LOAxEMGqI…

iECS,由五个层次构建,主要包含:

  • 物联感知层:收集各个设备与堆场信息与实时状态
  • 大数据应用层:存储并提供事实状态数据和计划数据
  • 调度平台层:使用码头作业操作控制系统来下达指令,对各个设备或者各个相关工作人员进行调度作业
  • 核心算法层:把大数据平台里的数据进行分析计算
  • 可视化层:数字孪生可视化界面,让作业人员可以直观地看到整体情况

解决的是堆场和桥吊的方案,包括:

  • 资源:通过堆场和桥吊繁忙程度、进行资源动态配置,优化船舶分路和自动解封,实现资源之间的平衡使用
  • 规范:实现全场指令排程和监控预警,整合堆场计划员、配载计划员、调度员、策划员和控制员的考虑规则,统一输出
  • 空间:实现基于时空网络的路径规划,从时间上避免空间上拥堵点的发生
  • 时间:通过作业时间的预估,实现衔接指令之间的协同,提高重进重出,避免悬空箱和嵌档箱
    在这里插入图片描述

7 其他

7.1 网易严选:包材推荐系统的设计与实践

是一个非常有意思的话题,参考:
包材推荐系统的设计与实践
小店大连锁零售业态数据生产力实践之供应链篇

网易严选是一家自营电商,每天有数以万计的订单需要拣货、打包和出库。打包的过程就是把订单中的商品用包材进行包裹,常见的打包方式有缠膜、装袋和装箱。
袋子和箱子有不同的种类和型号,比如袋子有共挤膜袋、镀铝膜袋、塑料袋等。

在这里插入图片描述
人工决策不仅效率低而且容易造成浪费。原因有两点:

  • 第一,商品种类太多,人记不住正确的包材,只能凭经验判断。工人害怕出错,最保险的方法是一律使用纸箱,于是一些本来应该缠膜或装袋的订单,结果用纸箱打包。
  • 第二,纸箱型号有三十多种,而且是折叠状态(如下图所示)。工人难以判断哪个纸箱是体积最小且能装下整个订单的商品,最保险的做法是选择较大的纸箱。

img img

既有适合小白学习的零基础资料,也有适合3年以上经验的小伙伴深入学习提升的进阶课程,涵盖了95%以上物联网嵌入式知识点,真正体系化!

由于文件比较多,这里只是将部分目录截图出来,全套包含大厂面经、学习笔记、源码讲义、实战项目、大纲路线、电子书籍、讲解视频,并且后续会持续更新

如果你需要这些资料,可以戳这里获取