软考-嵌入式系统设计师:[知识产权与标准化 笔记(七)]_嵌入式系统设计师考点分值比例

145 阅读4分钟
	- [2.知识产权人的确定](#2_17)
+ [3、侵权判定](#3_21)
+ - [1.侵权判定](#1_22)
	- [2.商业秘密](#2_29)
	- [3.专利权](#3_31)
	- [4.商标权](#4_33)
	- [5.引用资料](#5_37)

一、知识产权和标准化

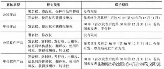
1、保护期限

在这里插入图片描述
在这里插入图片描述

各国知识产权法律都只适用于本国范围内,其他国家不适用。

2、知识产权人的确定

1.职务作品和委托作品的区分

职务作品是指公民为完成法人或者其他组织工作任务所创作的作品。特征是:创作的作品应当属于作者的职责范围。
委托作品,是指作者与某个人或法人签订的委托合作所创作的作品,委托一方按双方同意的标准支付作者一定的报酬,作者则为此创作某一具体作品。
单位和委托的区别在于,当合同中未规范著作权时,著作权默认归于单位,而委托创作中,著作权归属于创作方个人

2.知识产权人的确定

在这里插入图片描述
在这里插入图片描述
在这里插入图片描述

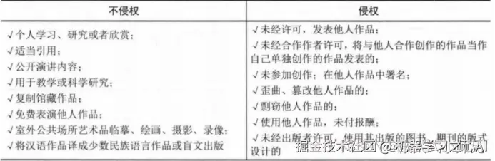
3、侵权判定

1.侵权判定

一般通用化的东西不算侵权,个人未发表的东西被抢先发表是侵权。
中国公民、法人或者其他组织的作品,不论是否发表,都享有著作权。
开发软件所用的思想、处理过程、操作方法或者数学概念不受保护。
著作权不适用于下列情形:法律、法规等决议或者司法文件;历法、通用数表和公式。
只要不进行传播、公开发表、盈利就不算侵权。
在这里插入图片描述

2.商业秘密

构成条件:未公开、能为权利人带来利益、保密性。商业秘密没有固定的保密时间。

3.专利权

发明专利保护期为20年,实用新型专利权和外观设计专利权保护期限为10年。专利权谁先申请就归谁,同一天申请的双方协议确定申请人。协商无果,专利局驳回申请。

4.商标权

注册商标的范围包括:国家规定并由国家工商行政管理局公布的人用药品和烟草制品、国家规定并由国家工商行政管理公布的其他商品。
商标权比专利权多一个判断条件,同一天申请的可以抽签决定。
近似的商标双方协商决定。

5.引用资料

img img

既有适合小白学习的零基础资料,也有适合3年以上经验的小伙伴深入学习提升的进阶课程,涵盖了95%以上物联网嵌入式知识点,真正体系化!

由于文件比较多,这里只是将部分目录截图出来,全套包含大厂面经、学习笔记、源码讲义、实战项目、大纲路线、电子书籍、讲解视频,并且后续会持续更新

如果你需要这些资料,可以戳这里获取