鸿蒙雄起!风口就在当下,你如何抉择?,2024年最新看懂这份HarmonyOS鸿蒙面经大厂真不是问题

60 阅读5分钟

3️⃣鸿蒙开发的机遇

  • Android和iOS之后的第三大手机系统
  • 曾经火爆的APP开发机会重现?

鸿蒙系统凭借其独特的优势和华为的强大推动,有望成为继Android和iOS之后的第三大手机操作系统。市场调研机构的报告显示,鸿蒙系统的全球市场份额已维持在4%左右,而在中国市场则达到了16%。这表明鸿蒙系统正在逐步成为一个重要的市场参与者。正如早年安卓和iOS系统的兴起带来了APP开发的黄金时期,鸿蒙系统的发展可能再次为程序员们带来类似的机遇。随着鸿蒙生态的不断成熟和扩大,需要大量原生应用和服务来充实其市场。这不仅为现有的程序员提供了转型和升级的机会,也为新进入行业的开发者创造了广阔的发展空间。

总结

  • 鸿蒙生态崛起
  • 新风口会到来

随着越来越多的企业和开发者加入鸿蒙生态,这一领域无疑将成为程序员们的新风口。鸿蒙系统的发展和普及不仅是技术进步的象征,也预示着一个崭新的应用开发时代的到来。

码牛课堂也为了积极培养鸿蒙生态人才,让大家都能学习到鸿蒙开发最新的技术,针对一些在职人员、0基础小白、应届生/计算机专业、鸿蒙爱好者等人群,整理了一套纯血版鸿蒙(HarmonyOS Next)全栈开发技术的学习路线。大家可以进行参考学习:https://qr21.cn/FV7h05

①全方位,更合理的学习路径
路线图包括ArkTS基础语法、鸿蒙应用APP开发、鸿蒙能力集APP开发、次开发多端部署开发、物联网开发等九大模块,六大实战项目贯穿始终,由浅入深,层层递进,深入理解鸿蒙开发原理!

②多层次,更多的鸿蒙原生应用
路线图将包含完全基于鸿蒙内核开发的应用,比如一次开发多端部署、自由流转、元服务、端云一体化等,多方位的学习内容让学生能够高效掌握鸿蒙开发,少走弯路,真正理解并应用鸿蒙的核心技术和理念。

③实战化,更贴合企业需求的技术点
学习路线图中的每一个技术点都能够紧贴企业需求,经过多次真实实践,每一个知识点、每一个项目,都是码牛课堂鸿蒙研发团队精心打磨和深度解析的成果,注重对学生的细致教学,每一步都确保学生能够真正理解和掌握。

为了能让大家更好的学习鸿蒙(HarmonyOS NEXT)开发技术,这边特意整理了《鸿蒙开发学习手册》(共计890页),希望对大家有所帮助:https://qr21.cn/FV7h05

《鸿蒙开发学习手册》:https://qr21.cn/FV7h05

如何快速入门:

  1. 基本概念
  2. 构建第一个ArkTS应用
  3. ……

开发基础知识:https://qr21.cn/FV7h05

  1. 应用基础知识
  2. 配置文件
  3. 应用数据管理
  4. 应用安全管理
  5. 应用隐私保护
  6. 三方应用调用管控机制
  7. 资源分类与访问
  8. 学习ArkTS语言
  9. ……

基于ArkTS 开发:https://qr21.cn/FV7h05

  1. Ability开发
  2. UI开发
  3. 公共事件与通知
  4. 窗口管理
  5. 媒体
  6. 安全
  7. 网络与链接
  8. 电话服务
  9. 数据管理
  10. 后台任务(Background Task)管理
  11. 设备管理
  12. 设备使用信息统计
  13. DFX
  14. 国际化开发
  15. 折叠屏系列
  16. ……

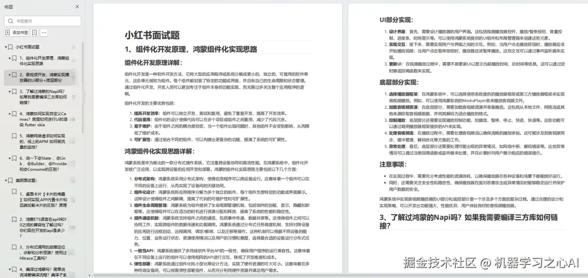
鸿蒙开发面试真题(含参考答案):https://qr21.cn/FV7h05

大厂鸿蒙面试题::https://qr18.cn/F781PH

深知大多数程序员,想要提升技能,往往是自己摸索成长,但自己不成体系的自学效果低效又漫长,而且极易碰到天花板技术停滞不前!

img img

既有适合小白学习的零基础资料,也有适合3年以上经验的小伙伴深入学习提升的进阶课程,涵盖了95%以上鸿蒙开发知识点,真正体系化!

由于文件比较多,这里只是将部分目录截图出来,全套包含大厂面经、学习笔记、源码讲义、实战项目、大纲路线、讲解视频,并且后续会持续更新

需要这份系统化的资料的朋友,可以戳这里获取