电路设计(8)——计时器的multisim仿真_模拟电路计时器,2024年最新物联网嵌入式开发面试吃透这一篇就没有拿不到的offer

246 阅读4分钟

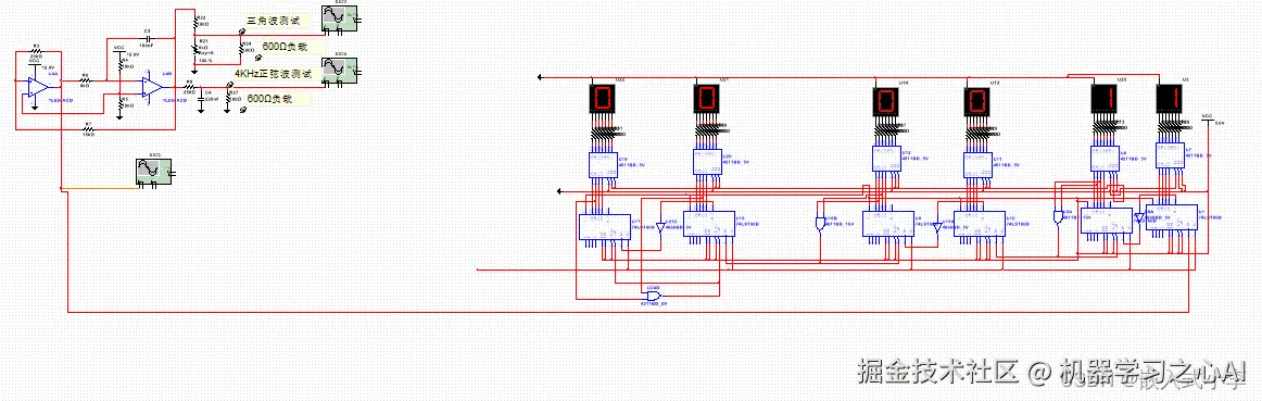
        这是一个计时电路,在秒脉冲的驱动下,计时器开始累加,6个数码管分别显示计时的 时:分:秒。

        仿真图如下所示:

        左边的运放构成了振荡电路,可以产生脉冲波。这个脉冲波给计时电路提供基准振荡时钟。右边的计时电路,采用 74LS160芯片,通过级联、以及合理使用一些逻辑门电路,依次构成60进制、60进制、24进制的计时器。显示电路,就直接采用数码管以及数码管的译码芯片CD4511.

2.芯片介绍

74LS160

74LS160是常用的数字逻辑芯片,为十进制计数器,具有计数、置数、禁止清零等功能,其内部是由D触发器和逻辑门电路构成的。芯片具有两个使能端ENP和ENT,高电平有效,具有一个清零端MR,低电平有效,在计数时需要接高电平。D0-D3是并行输入,Q0-Q3是输出端,而且具有进位端RCO。

 CD4511

CD4511是一种BCD(二进制编码十进制)至七段数码管译码器/驱动器芯片。它具有以下特点和功能:

  1. BCD到七段数码管译码:CD4511能够将输入的BCD码(四位二进制数)译码为对应的七段数码管显示的信号。它可以将BCD码的十进制值转换为对应的七段数码管的显示模式。

  2. 七段数码管驱动:CD4511不仅能够译码BCD码,还可以直接驱动常见的共阳极或共阴极的七段数码管。它通过输出引脚控制七段数码管的各段开关,以实现所需的显示模式。

  3. 输入和控制:CD4511具有四个输入引脚,用于接收BCD码输入。除此之外,它还具有两个控制引脚,可用于启用/禁用译码和启用/禁用输出。

  4. 多重译码模式:CD4511还具有多种译码模式,包括BCD译码、无效译码、灭灯(BL)、地址锁存和测试模式等。

  5. 输出驱动能力:CD4511的输出引脚能够提供足够的电流来直接驱动七段数码管,无需额外的驱动器电路。这简化了电路设计并减少了外部元件的数量。

CD4511常常用于数字显示应用中,例如计数器、时钟、计时器、测量仪器等。它能够方便地将BCD码转换为七段数码管的显示模式,为数字显示提供便利和简化。在使用CD4511之前,请确保查阅相关数据手册以了解更多详细的引脚功能和电气特性。

数码管

数码管(Seven-Segment Display)是一种用于显示数字和某些字母的电子显示器件。它通常由七个LED(发光二极管)组成,排列成“8”字型,其中七个LED分别代表了七个段(A、B、C、D、E、F、G)。

每个段都可以独立控制,通过点亮或关闭这些段的组合,可以显示出不同的数字、字母和特定图形。
以下是一些数码管的常见特性和应用:

  1. 共阳极和共阴极:数码管分为共阳极和共阴极两种类型。在共阳极数码管中,共阳极(阳极共连接)是一个可连接到电源正极的共同端子,而在共阴极数码管中,共阴极(阴极共连接)是一个可连接到公共电源的共同端子。

  2. 数字显示:数码管可以显示数字0到9以及某些字母(如A到F)。通过适当的段亮灭组合,可以显示所需的数字或字母。

收集整理了一份《2024年最新物联网嵌入式全套学习资料》,初衷也很简单,就是希望能够帮助到想自学提升的朋友。 img img

如果你需要这些资料,可以戳这里获取

一个人可以走的很快,但一群人才能走的更远!不论你是正从事IT行业的老鸟或是对IT行业感兴趣的新人

都欢迎加入我们的的圈子(技术交流、学习资源、职场吐槽、大厂内推、面试辅导),让我们一起学习成长!