Altium Designer 多通道设计_ad多通道pcb设计,2024年最新熬夜整理华为最新物联网嵌入式开发笔试题

391 阅读4分钟

在进行电路设计时经常会遇到很多相同电路的设计,例如多通道模拟电路等,这些电路大部分是完全相同的。重复复制原理图原理图会显得冗杂,Layout时也会重复布局和布线,效率低下(虽然也有其他方式可以复制布局,相比之下还是此方式更便捷)。

1. 在project中建立主原理图

正常在project下建立原理图,并绘制相应电路。以设计一个简单的四通道差分出入模拟板为例,主原理图主要是输入、输出的接插件。

在这里插入图片描述

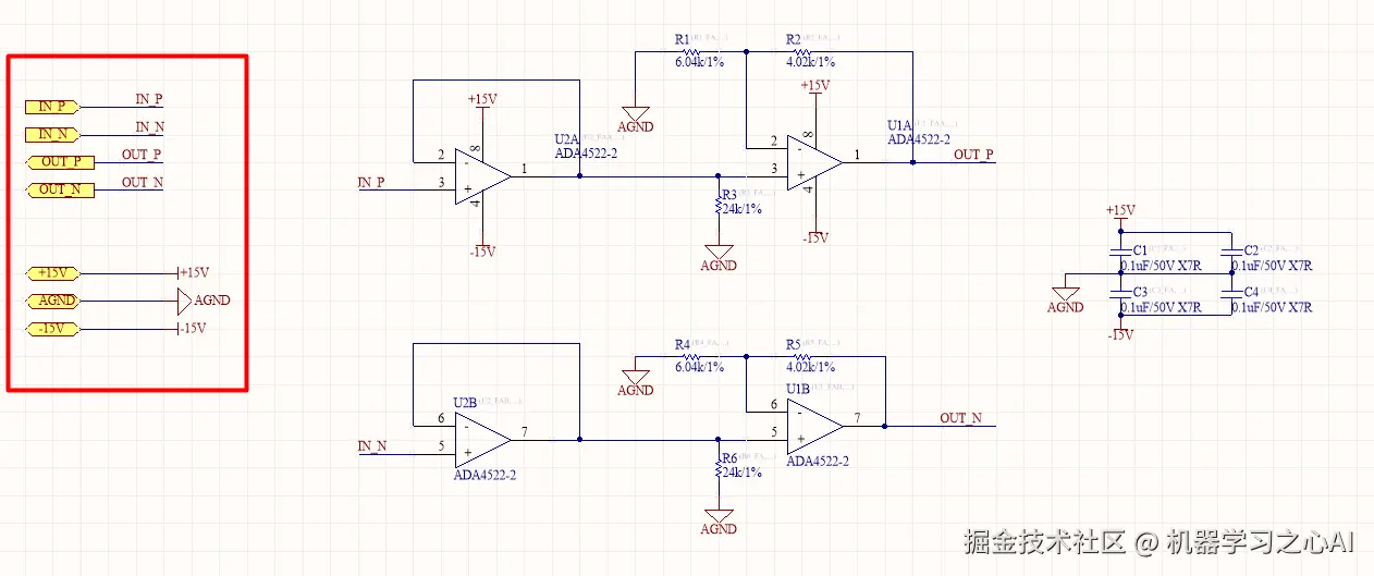
2. 绘制重复电路原理图(子原理图)

新建原理图文件添加至project,在此原理图中绘制重复电路。对于子原理图,对外交互的接口主要是±15V电源和AGND,以及信号输入端(IN_P/IN_N)与输出端(OUT_P/OUT_N),添加相应Port口。
在这里插入图片描述

Port口名称可以自定义,方便识别辨认即可,类型可设置输入、输出、双向或未定义,根据实际情况设置即可,不设置也不影响。
在这里插入图片描述

3. 关联主原理图与子原理图

在主原理图中,选择“Design”-“Create sheet symbol from sheet or HDL”,然后选择子原理图。

在这里插入图片描述
在这里插入图片描述
将主原理图与子原理图交互接口的Net连上
在这里插入图片描述
然后使用Repeat指令:

`Repeat(F,1,4); //1,4指复制4次,如果8通道或者16通道,把4改成对应数字即可`

在这里插入图片描述

4. 生成到PCB文件

完成原理图设计后,即可生成PCB,注意勾选添加Room。

在这里插入图片描述
在这里插入图片描述

5. 复制Layout布局与布线

接下来只需完成一路的布局与布线,然后选择Design-Rooms-Copy Room Formats,光标出现十字,先点击已布好的电路,然后点击没有完成的电路即可。

只作为简单演示,所以只是随意布局也未布线,实际使用时可以完成一路布局布线后再做复制。在这里插入图片描述
在这里插入图片描述
在这里插入图片描述

收集整理了一份《2024年最新物联网嵌入式全套学习资料》,初衷也很简单,就是希望能够帮助到想自学提升的朋友。 img img

如果你需要这些资料,可以戳这里获取

一个人可以走的很快,但一群人才能走的更远!不论你是正从事IT行业的老鸟或是对IT行业感兴趣的新人

都欢迎加入我们的的圈子(技术交流、学习资源、职场吐槽、大厂内推、面试辅导),让我们一起学习成长!