CTO来分享:创业公司,如何提升MVP新产品开发速度?

213 阅读10分钟

创业公司的MVP新产品开发之路

对于创业公司,资源有限、早期项目概念模糊,加上人员不足(甚至是只有创始人自己一人),如何能在短时间内、低成本、快速上线自己的MVP产品,验证产品和市场的匹配度,就很考验项目负责人规划能力以及团队的研发执行能力了。

在拥有成熟创新体系、完备资源和团队力量以及内部创业流程的大企业,自然有一套制度、方法和流程。那么对于从零到一的初创团队,在没有经验的指导下,如何才能提升MVP新产品开发速度呢?

提升新产品开发速度的六个技巧

结合创业这几年的经验,以及给企业客户做过近百个项目后,总结下来,可以归为六个技巧:

明确的MVP产品需求及系统边界;完备的迷你研发团队;恰当的系统架构与技术选型;制定每周执行计划且定期review;尽早识别风险和给出预案;和用户/客户保持密切沟通。

可以说,以上这六个方面做得好、做得位,既能保障项目顺利上线交付、又能提升客户需求方的满意度、还能让自己的研发团队不断积累成功的项目经验。

1、明确的MVP产品需求及系统边界

在早期和初期,在资源有限的情况下,对于MVP产品,一定要聚焦于把核心主流程业务跑通,而且核心交互价值单元最好有且仅有一个,不能“既要……也要……还要……”。

这一点,着实很考验人,特别对于从未接触过互联网产品的甲方客户来说,需求方往往觉得实现一个诸如退款的功能很简单,如何“说服”客户或老板,聚焦第一版MVP产品功能和边界,需要让老板知道第一版本更主要目的是为了快速上线、快速验证、跑通主流程、尽快获得真实用户的反馈。并且,让老板看到可运行、可操作的产品系统,更能激发对期望产品的下一步灵感规划,和达成商业化目标的距离。

为此,用一段话来概括MVP产品的定位、作用、核心功能和预期的收益,能给整个项目奠定良好的基调。

下一步,就可以开始着手整理:产品功能清单、产品脑图、核心业务流程图和产品介绍PPT

顺便说一下,产品脑图侧重给需求方查看、产品功能清单的阅读对象是需求方和研发团队、核心业务流程则是为了让开发工程师更清楚业务逻辑和规则、最后产品介绍PPT可用于向投资人或市场或目标用户进行演示使用。

例如,某钢琴小程序的功能清单:

又如,我们在做接口管理平台时,就按 接口管理平台 和 接口开放平台 这两个系统,分别整理了两份产品脑图:

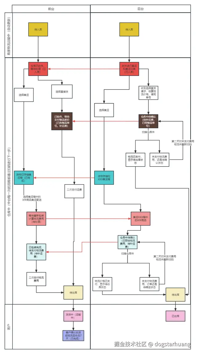
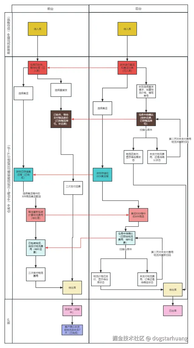
对于核心、复杂、抽象而又关键的业务流程,更是有必要用流程图(偏产品)、泳道图(偏项目)、时序图(偏技术)进行刻画。例如某商城的订单流程:

不要着急上来就开干,谋定而动,想清楚、明确后再开始执行,才不会让后面的努力白费。我见证过不少的项目,因为没的搞清楚自己想的效果,或者没有切中MVP产品的脉络、核心灵魂吸引点,花了3个月甚至半年多的时间做出来的第一期系统,到后面就直接推倒重做、或被重构,既浪费了时间周期,也耗尽了团队的精力,还把前期投入的研发成本白费了。

所以,创业别急,想清楚再做。决策容易,回头难。

2、完备的迷你研发团队

最好的条件就是,在研发搭建MVP产品的时候,拥有自己完备的迷你研发团队,即至少要有后端开发、前端和产品经理这3个角色。可以由1个人承担多个角色,如果他本人有这个专业能力的话。例如,我早期在创办YesApi小白接口时,就是既做产品经理、又做全栈开发、还做了技术客服。

如果没有自己的全职研发团队,怎么办?那么你可以找到一家做外包的、靠谱信得过的公司,进行外包项目的委托和合作。注意的是,需要让乙方提供外包定制后的全部源代码、相关技术文档、产品使用文档、数据库字典设计文档、UI设计稿、PRD产品原型,还要让乙方包安装、包部署、包维护,同时告知乙方要遵守保密要求和交付质量。掌握这些关键点,基本上问题就不大了。能和乙方团队见面,现场沟通则更好。

如果身边没有认识的技术团队,又该怎么办呢?那么可以通过远程的方式,或在众包平台上,找到合适的个人开发者。或者通过自己的人脉,联系找到推荐的技术开发人员。

不管以何种方式,如果没有研发团队来执行研发、设计、测试和部署安装,再美好的产品设计方案,也只是一张白纸。

需要注意的是,一旦你拥有了研发团队,意味着研发成本就会随之而来。很明显,研发成本,从高到低的方案依次是:全职研发团队(人员招聘+办公场地+注册公司) > 软件技术外包 > 远程协作的方式 > 自己一个人全部搞定

以上这几种研发团队的形式,我都经历过。有把项目做成功的,有把项目成功商业化推向市场并取得一定收入的,也有的未能把项目顺利上线,也有的项目还在痛苦挣扎的路上。为什么会这样呢?因为还需要有——

3、恰当的系统架构与技术选型

不管是大项目还是小项目,不管是高并发的系统还是常规的单机架构,选择合适的技术栈,能让项目开发得心应手;而绘制系统架构图,能让整个系统在上线交付后也能完美运行,为日后商业化奠定扎实的架构基础。

技术选型,要第一时间考虑和项目特征、MVP产品和核心业务匹配,选择最合适的技术编码语言、更贴切主流的开发框架和数据库及存储方式。同时,要结合团队技术开发人员的熟悉程度,选择自己有独立开发经验的框架,能胸有成竹、更有把握。

系统架构图,又应该要怎么画呢?很多人,一听到系统架构图,可能大脑就空白了。既没画过,也不知道要用什么软件工具来更。其实,系统架构图不在于画得有多漂亮,而在于画得够不够真实、准确和有作用。画系统架构图,有三个难点: 一方面你要懂得特定领域业务的底层逻辑;另一方面你要掌握UML和网络拓扑图、服务器节点这些专业的知识;最后但不是最重要的,你要有一款能画系统架构图的软件工具(如ProcessOn、boardmix)。

但如果确实之前从来没有画过系统架构图,那么可以“按葫芦画瓢”。例如之前我转发分享的这张微服务架构图(如下图)。平时没事看到有好的系统架构图,可以顺手保存到本地备用,多点积累,日后要用时可以参考,不用脑补得这么痛苦。

但客户肯定不是要你的架构图模板的,所以要结合项目的实际情况和部署要求,整理出项目的架构图,例如我早些年画的这一张(第一次接外包项目时画的架构图,哈哈):直播拼团商城技术架构图.jpg

如果是自主研发的产品,则还可以把商业化的产品、用到的技术栈和系统架构图整理在一起,例如:YesApi接口管理平台的系统架构图。这样,更能吸引目标企业客户的兴趣。

在制定系统架构图时,要考虑到实际项目的业务需求,也要考虑到系统对于并发、安全性、系统吞吐量、服务器成本的综合考量。

4、制定每周执行计划且定期review

根据项目经验,MVP产品的开发和上线,最快也要1个月起,这个周期是最为紧凑的了。通常都是需要1.5个月~3个月,如果超出了3个月,则要重新评估一下是否MVP功能过多或者是否真的有必要超过3个月。如果确定了MVP功能、技术框架和交付的时间周期,那么下一步,就是到了具体执行的研发阶段。在项目正式启动时,用鱼骨图制定一个MVP每周执行计划,能为团队提供前进的方向和提前告知迭代的节奏、步伐和目标对齐。

鱼骨图计划,一方面,可以遵循基本的软件产品开发流程:需求整理、产品设计、研发编码、功能测试、部署交付、试运营。另一方面,可以使用像xmind这样的思维脑图工具来整理。例如:

另外,如果需要手动整理项目甘特图和项目计划,可以使用 腾讯文档 的模板。

5、尽早识别风险和给出预案

做项目、做产品,不会都是一帆风顺的,对于不确定的卡点和风险点,要尽早沟通、识别和给出预案。常见的风险点包括但不限于:需求不明确(因为需求方还没想好)、技术实现方案可能会遇到的障碍不确定(因为没做过)、项目存在延期的风险(具体看执行计划和研发进度)、某个关键的功能点无法实现导致项目整体不可用(这是最为致命的)。

遇到问题和风险,要给预案和相应的措施。整理预案时,要考虑实现的效果对比、费用成本和实现周期,要和客户沟通好期望,不要过度承诺,但对于努力一下就能实现的,要安排技术研发人员进行技术调研和攻坚。

6、和用户/客户保持密切沟通

最后的技术,就是和用户/客户保持密切沟通。包括:前期需求的沟通、执行过程中的进度同步、随时碰到的风险播放、验收交付后的反馈跟踪等。成单和履约交付同样重要,过程和结果也同样重要。要做项目和做MVP产品时,快速响应客户的需求了尤其重要,可以按四步曲的做法:先响应、做好记录、然后执行,最终反馈结果。从而形成团队自我组织的闭环工作。

使用合适的项目管理工具

有明确的MVP产品目标,也有执行力超强的研发团队,还要使用合适的项目管理工具。

例如:YesDev 是一站式研发协作平台,更适合:敏捷开发/DevOps/软件项目管理。能同时满足内部项目管理和与外部客户实时同步项目进度。

项目管理中所用到的组件,可以根据MVP产品的需要,调出你和团队需要的管理工具。

当需要给外部客户汇报同步项目进度和计划时,只需要分享给外部客户即可,非常方便。