试验大模型的图像识别能力

284 阅读4分钟

摘要: 大模型的多模态能力是研究热点,图像识别作为其中重要组成部分,应用价值日益凸显。本文选取国内几家具有代表性的大模型厂商,对其图像识别能力进行试验观察,旨在比较分析各厂商模型的性能差异,为用户选择合适的图像识别模型提供参考。

我们在大模型分发助手平台中进行试验,本次选择4家大模型厂商:智谱AI、商汤科技、零一万物、阶跃星辰。

物体识别

我们看下这些大模型,能不能精准的识别图中的所有物体。

提示词

你看到了什么?

转存失败,建议直接上传图片文件

识别分析

智谱AI

识别结果

转存失败,建议直接上传图片文件

结果分析

砌砖房子✅ | 红色的砖✅ | 白色的木门✅ | 双开木门❌️ | 自行车✅ | 白色桌子/椅子✅ | 两边绿植✅ | 上方花盆/植物✅ | 窗户✅ | 街道❌️

商汤科技

识别结果

转存失败,建议直接上传图片文件

结果分析

砌砖房子✅ | 红色的砖✅ | 白色的木门✅ | 双开木门✅ | 自行车✅ | 白色桌子/椅子✅ | 两边绿植✅ | 上方花盆/植物✅ | 窗户✅ | 街道✅

零一万物

识别结果

转存失败,建议直接上传图片文件

结果分析

砌砖房子✅ | 红色的砖✅ | 白色的木门✅ | 双开木门❌️ | 自行车✅ | 白色桌子/椅子✅ | 两边绿植✅ | 上方花盆/植物✅ | 窗户❌️ | 街道✅

阶跃星辰

识别结果

转存失败,建议直接上传图片文件

结果分析

砌砖房子✅ | 红色的砖✅ | 白色的木门✅ | 双开木门❌️ | 自行车✅ | 白色桌子/椅子✅ | 两边绿植✅ | 上方花盆/植物✅ | 窗户✅ | 街道✅

感受氛围

试验下大模型能不能感受图片的氛围。

提示词

你感受到了什么

转存失败,建议直接上传图片文件

识别分析

智谱AI

识别结果

转存失败,建议直接上传图片文件

结果分析

灯笼✅ | 喜庆✅ | 幸福/温馨✅ | 节日氛围✅

商汤科技

识别结果

转存失败,建议直接上传图片文件

结果分析

灯笼✅ | 喜庆✅ | 幸福/温馨❌️ | 节日氛围✅

零一万物

识别结果

转存失败,建议直接上传图片文件

结果分析

灯笼✅ | 喜庆✅ | 幸福/温馨❌️ | 节日氛围✅

阶跃星辰

识别结果

转存失败,建议直接上传图片文件

结果分析

灯笼✅ | 喜庆✅ | 幸福/温馨✅ | 节日氛围✅

逻辑能力

我们看下这些多模态大模型的逻辑能力,能不能识别一些具有迷惑性的图片。

提示词

请描述这张图片

转存失败,建议直接上传图片文件

识别分析

智谱AI

识别结果

转存失败,建议直接上传图片文件

结果分析

双曝光✅ | 女性✅ | 植物✅ | 天空✅

商汤科技

识别结果

转存失败,建议直接上传图片文件

结果分析

双曝光✅ | 女性✅ | 植物✅ | 天空✅

零一万物

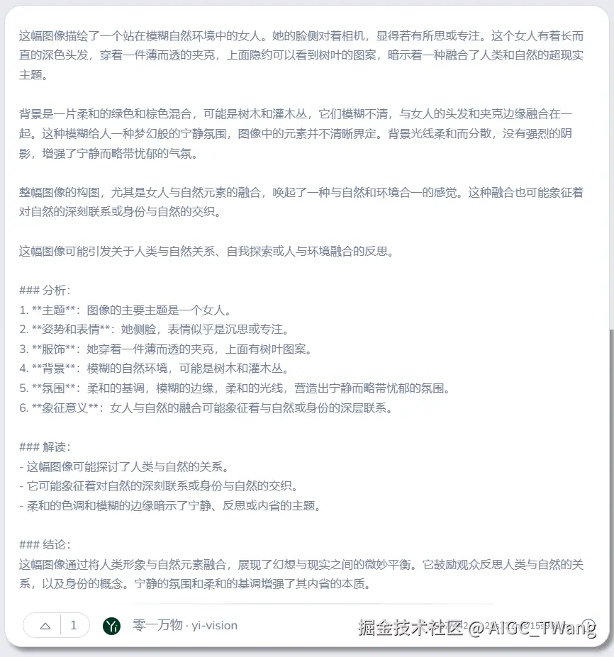
识别结果

结果分析

双曝光✅ | 女性✅ | 植物✅ | 天空✅

阶跃星辰

识别结果

转存失败,建议直接上传图片文件

结果分析

双曝光✅ | 女性✅ | 植物✅ | 天空✅