[Transformer 系列] 模型基本结构

176 阅读10分钟

非常个人的仅用于记录和备份的学习笔记,所以在学习资料的过程中没有整理 ref【磕头】

理解的侧重点在于工程实现,一些结果和理论的推导过程不会深究。

经典的内容常看常新,需要经常回顾复习以获得新的思考

构建逻辑框架后应该及时的将新学内容从基础进行联想和补充

从 Transformer 的组成出发,将内容分为几个子模块进行学习:

  • Embedding
  • Positional Encoding 位置编码
  • Self-attention 自注意力机制
  • Feed Forward 前馈神经网络
  • Add & Norm 残差连接 & 归一化
  • Transformer 整体描述

Embedding

企业微信截图_308589bb-491b-4be3-995b-0e1c17bef6c9.png

无论输入的是 文字、图像还是音频,它们实际上都是非结构化的数据信息,是不能直接被计算的,因此需要通过一个映射方式进行信息的转换。

Subword Tokenization 子词分词法

Tokenization 构成

  • Trainer 分词训练器:
    • 封装分词算法
    • 给定训练数据生成词表
  • Vocabulary 词表
    • 作为分词的标准
    • 一般每个任务都会维护一个词表
    • 可以根据当前训练数据生成,也可以直接加载训练好的词表
  • Encoder 编码器
    • 把语料按照词表拆分 token,并记录 token 在词表中的索引
    • 使用索引,将 token 表示成 one-hot 向量
      • one-hot 编码:对于每一个分类变量,都会为其分配一个唯一的二进制位,并使用该位来表示该变量的取值
  • Deocoder 解码器
    • 给定索引,将索引还原成最初的语料形式

Tokenization 类别

  • Word-level 基于空格的分词器
    • 将一个单词作为 token 纳入词表
    • OOV(Out of vocabulary):语料中出现不在词表中的 token
    • 大词表问题
    • 罕见词难表示
    • 词汇冗余
  • Character-level 基于字符的分词器
    • 单个字符本身缺少语义
    • 输入序列变长
  • Subword-level 基于子词的分词器
    • 类似于借助词根词源来学习一系列单词,但不是基于语言学的,而是基于统计意义的。只是经过大量数据训练后,学习到了语言学上的含义
    • 常见的子词分词器
      • BPE(Byte Pair Encoding)
      • WordPiece
      • ULM

image.png

由原文可知,input_embedding 的形状应该是 (N 序列长度, D 序列中每个向量的维度)

无论是什么格式的输入,他们最终都要转化到一个二维矩阵进行表示,这个过程中会涉及不同方式的特征获取和转化方式,这不是 transformer 学习的重点,以下只是笔记了一个简单流程,并不是标准的 workflow:

文本

  • 文本序列 -> token

    • 文本序列会首先通过如 BPE(Byte Pair Encoding) 或 WordPiece 等方法进行 token 化
    • 每个英文单词可能被编码为 1-2 个 tokens,汉字通常为 1-3 个 tokens
    • 每个 token 有一个唯一的数字 id
  • token -> input_embedding

    • token id 通过查表映射方式获得 embedding 矩阵
    • 例如:一个 input_embedding 为 12288x4096,那么 12288 是输入的 token 个数,4096 是 embedding 的 dimensions

图像

  • 图像 -> 固定大小的小图像块
    • 原始输入图像会被切割成一系列固定大小的图像块,通常是 16x16 像素的小块,每个小块可以看作是一个图像 token
    • 数量:image_H x image_W / (Patch x Patch)
    • 维度:Patch x Patch x channels
  • 图像块 -> 向量
    • 每个图像小块进行到一维向量的展平
    • 压缩维度从 Patch x Patch x channels 到 dimensions,这个过程中可以进行简单的维度压缩、也可以进行一些线性变化、也可以进行卷积等特征提取

音频

音频拥有天然的二维处理逻辑,音频信号经过 STFT 或者 MFCC 提取特征后的结果通常就已经是 时间-频率 二维矩阵 的表示了,每一行表示的是对应时间帧的特征。

对于音频的 token 获取,对原始音频进行切段即可。

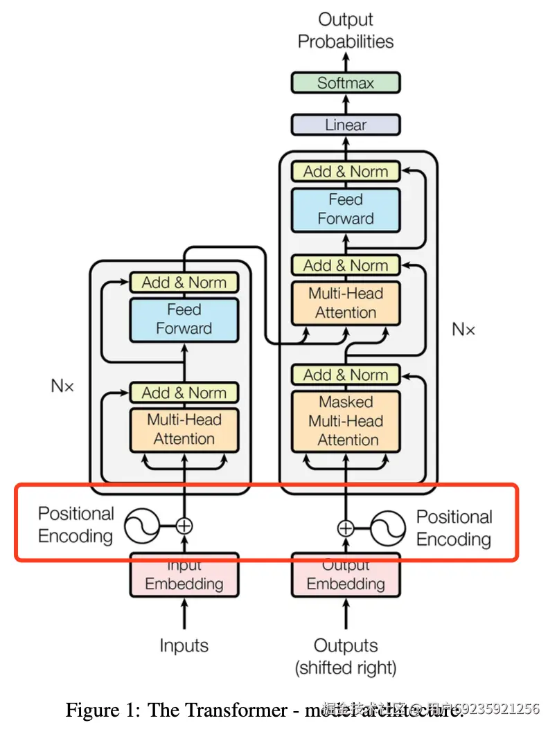
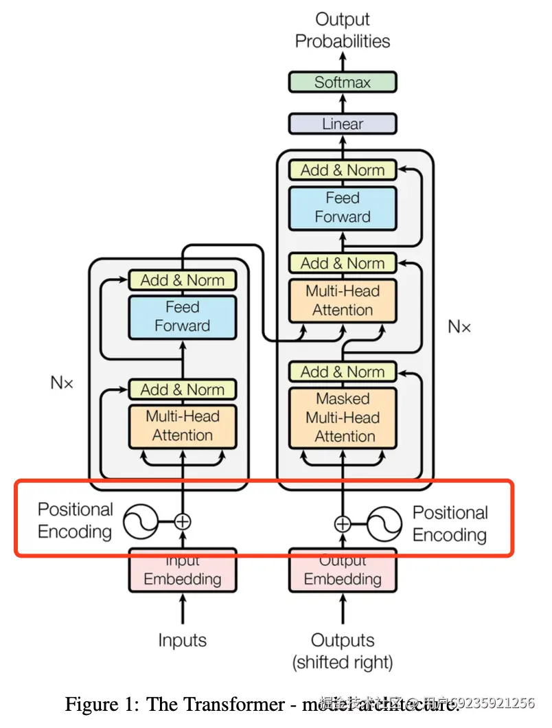
Positional Encoding 位置编码

企业微信截图_84d5b417-7c44-4e6b-be8b-c7f68809fa1b.png

概念

如架构图所示的: attention_input = input_embedding + positional_encoding

  • input_embedding: 通过 embedding 层,将每一个 token 的向量维度从 vocab_size 映射到 d_model
  • positional_encoding: 由于进行的是向量加法,所以自然的, positional_encoding 也应该是一个 d_model 维度的向量

为什么需要一个参数表示位置信息呢? 因为在后续的 self-attention 的运算是无向的:即模型对 tokens 的位置信息是无法分辨的(绝对位置、相对位置、位置距离等)。

方法演变

整型值标记

类数组 index 索引

  • 推理时可能会出现比训练时更长的序列,不利于模型的泛化
  • 位置的表示会随着序列长度的增加而无界的增加

[0,1] 范围标记

相较于整型标记,将位置信息进行在 [0,1] 的范围的限制

  • 映射到固定范围意味着,对于不同的序列长度会产生不同的相对距离

回到前面对分辨位置信息的需求,明确模型需要感知的有:绝对位置、相对位置、位置距离,那么对应的对位置表示方法的需求可以具象为:

  • 能表示 token 在序列中的绝对位置
  • 在序列长度不同的情况下,不同序列中的 token 的相对距离应该保持一致
  • 对训练中没有出现的序列长度同样能进行表示

image.png

二进制向量标记:

使用和 input_embedding 维度一样的向量表示位置

(图示假设 d_model = 3)

image.png

由于 demensions 维度通常会比较大,所以基本上可以满足位置编码的需求

  • 但由于是二进制的表示方式,所以这种表示方式天然的是离散的,不同位置之间的变化是不连续的(在二维坐标系中是间隔为 1 的点阵表示)

sin 标记:

从二进制表示具象需求的,我们需要一个更加连续的表示方式,可以考虑正弦函数 sin:

  • 每个 token 都是向量唯一的(因为 sin 函数的频率能设置的足够小)
  • 向量是有届且连续的

这样还差一个相对位置的运算需求:让相对位置的计算能通过线性转换实现

sin+cos 标记:

类似 FFT 的推理过程,使用由 sin 和 cos 让 embedding 两两一组进行表示,那么相对位置的计算就能变成和一个由 sin cos 构造出来的旋转矩阵进行线性变化获得。

Sinusoidal functions

其实就是 sin + cos

image.png

Self-attention 自注意力机制

企业微信截图_22ea549f-7171-40a4-971b-15b36f9a8a8d.png

Attention 基本流程

image.png

image.png

image.png

对于每个 token,会有 3 个向量:

  • query:询问
  • key:索引
  • value:回答

图中以 a2 为例:

  1. a2 会产生一个 query
  2. query 会和所有 token 的 key 进行一次计算,这个计算结果称为 attention score(也会称为 attention weight)
  3. attention score 进一步与对应的 value 进行乘法,从而获得新的向量
  4. 向量相加,即作为 a2 通过 attention 后的结果 b2

Query、Key 与 Value

image.png

从 shape 的角度进行理解:

  • I(input): (seq_len, d_model)
  • Wq: (d_model, k_dim)
  • Wk: (d_model, k_dim)
  • Wv: (d_model, k_dim)
  • Q = I * Wq: (seq_len, k_dim)
  • K = I * Wk: (seq_len, k_dim)
  • V = I * Wv: (seq_len, v_dim)
  • A = Q * KT = (seq_len, k_dim) * (k_dim, seq_len) = (seq_len, seq_len)
  • O(output) = A' * V: (seq_len, seq_len) * (seq_len, v_dim) = (seq_len, v_dim)

Attention Score

Attention 的大致流程已经理解了,可以分为两步:

  • 利用 Q 和 K 计算 attention score 矩阵
  • 利用 attention score 和 V 计算出最终结果

这里开始具体描述一下 attention score 的计算方式,方法有很多种,其中 transformer 提供的原始方法是 dot product

Dot product

image.png

  • 左:Dot-product
  • 右:Additive-product
  • Scaled dot product:在 dot-product 的基础上乘上因子 1/sqrt(d_k)
    • scaling 的意义在于能使得 softmax 过程中的梯度下降更加稳定,同时避免因为梯度过小造成模型参数更新停滞

image.png

Masked Attention

attetion score 的计算中,q 是对所有的 k 进行查询的,这意味着 token 看到的是整个序列,那么明显的,在一些只根据前序内容进行的生成任务中,我们需要将右边的序列进行 mask。

mask 的实现其实不改变 attention score 根本的计算,而只是在 attention score 计算完成后补充一个 mask 矩阵:( 0 和 1 的表示并不固定,具体实现中可能会出现差异)

  • 元素为 1 表示 mask,那么可以将其替换为一个极小值 -> 后续会经过 softmax
  • 元素为 0 表示保留原始数值

mask 矩阵的 shape 为 (seq_len, seq_len),所以很好理解的,这是一个非常裸的遍历处理方式。

Multihead Attention

Multihead 的意义在于能将 input 变化到更多的子空间进行表示,能够捕获更丰富的特征信息(但似乎可解释性工作还没完成 hhh)

image.png

b1b8dc9bd71a47f20d91c4e1cb4183fa.png

  • Multihead 本质上是训练 num_heads 个 Wq, Wk, Wv 矩阵,以产生 num_heads 个 Q、K、V 结果
  • attention 的整体计算逻辑并没有发生改变,只是需要对最终生成的结果 b 进行一次连接
  • 添加 Wo 矩阵,用于对 multihead 进行结果的拼接
  • shape视角:
    • k_dim = v_dim = d_model // num_heads
    • Wq: (d_model, d_model // num_heads)
    • Wk: (d_model, d_model // num_heads)
    • Wv: (d_model, d_model // num_heads)
    • Wo: (num_heads * v_dim, v_dim)
    • Z = Z' * Wo = (seq_len, num_heads * v_dim) * (num_heads * v_dim, v_dim) = (seq_len, v_dim)

image.png

8c80d9d6ba9e9f22120fbbc225006fd0.png

Feed Forward 前馈神经网络

企业微信截图_6590579c-be58-462e-98b6-65155c7055d5.png

FFN 之前是 MHA 模块

  • MHA 是没有激活函数的,这意味着 MHA 会输出一些极为相似的结果
  • FFN 可以提供非线性的变化,以提供更好的特征表达

image.png

Add & Norm 残差连接 & 归一化

b13e71f6a5152fddf82b6a71867d5c8e.png

Add 残差连接

  • Add: residule block 残差模块
  • 残差连接:将网络的输入与输出相加

这是因为当网络结构比较深的时候,反向传播容易出现梯度消失的问题,但如果每层的输出都加上输入(输入的求导结果为1),相当于每一层的求导会加上一个常数1,从而能有效解决梯度消失的问题。

Norm 归一化

Normalization 的方法有很多:

  • Batch Normalization
  • Layer Normalization
  • Group Normalization
  • Instance Normalization

但方法的差异在于处理维度的不同,而不是 norm 运算本身。

norm 的运算目的还是不变的:把输入转化为均值为 0,方差为 1 的数据

image.png

Normalization 的意义在于能损失一部分不重要的信息,从而降低拟合难度和过拟合风险,进而加速模型收敛速度。

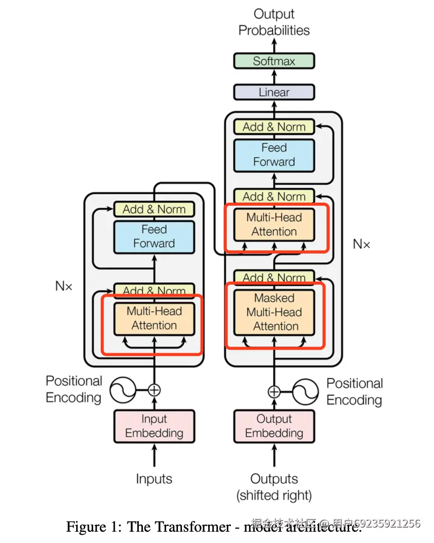
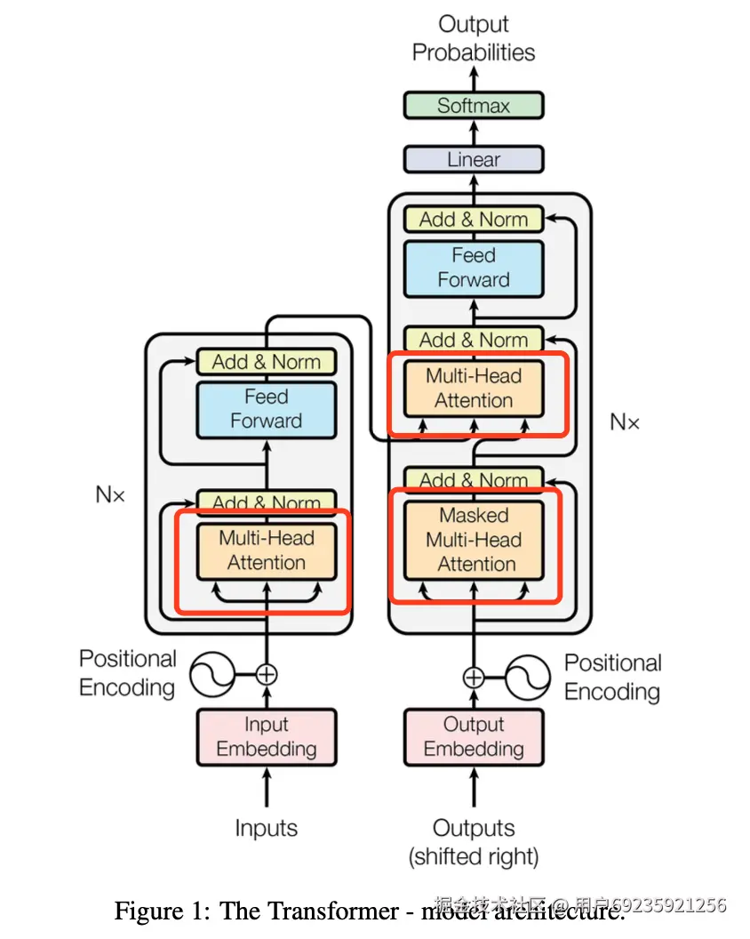
Transformer 整体描述

上面已经将 transformer 中每个模块进行的操作进行了一定的描述,现在还差对模块之间的连接和运行机制进行理解。

image.png

如图所示的,Transformer 由 N 个 Encoder 层和 N 个 Decoder 层组成

  • Encoder
    • inputs 经过 embedding 获取 input_embedding
    • 经过 positional encoding 获得 input_positional
    • input = input_embedding + input_positional
    • Multi-Head self-attention
    • Add & Norm
    • postion-wise feed-forward network
    • Add & Norm
  • Decoder
    • 输入是 outputs (通常会通过添加一个表示开始的字符实现 shifted right)
    • input = input_embedding + input_positional
    • Masked Multi-Head Attention
    • Add & Norm
    • Cross Multi-Head Attention
      • 传统 transformer 结构中的实现为:第 N 个 Encoder 层最后的输出与每一层 Decoder 进行交互(也有其他的 cross 方式)
      • Q: Decoder 中上一个 Layer 的输出
      • K、V:Encoder
    • Add & Norm
    • Feed Forward
    • Add & Norm

image.png