ChatGPT提示词(Prompt)框架

397 阅读4分钟

     构建有效的ChatGPT提示词(Prompt)框架的指南,我们提供了几个不同的框架示例,每个框架都旨在帮助用户更精确地指导ChatGPT以完成特定的任务:

image

详细解读:

ChatGPT提示词框架-解锁ChatGPT的全部潜力

一.R-T-F (Role-Task-Format)

  • Prompt Example(示例提示) :

    • 角色(Role): 作为[某个角色]
    • 任务(Task): 创建一个[任务]
    • 格式(Format): 展示为[某种格式]

例子:

  • 角色:Facebook广告营销人员
  • 任务:设计一个引人注目的Facebook广告活动,推广一个运动品牌的全新健身服装系列
  • 格式:创建一个故事板,概述广告创意的序列,包括广告文案、视觉元素和目标策略

image

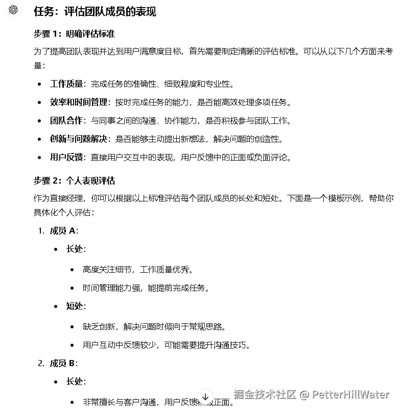
二. T-A-G (Task-Action-Goal)

  • Define [TASK](定义任务)
  • State the [ACTION](陈述行动)
  • Clarify the [GOAL](阐明目标)

例子:

  • 任务:评估团队成员的表现
  • 行动:作为直接经理,评估团队成员的长处和短处
  • 目标:提高团队表现,以便下一个季度的平均用户满意度评分从6提高到7.5

image

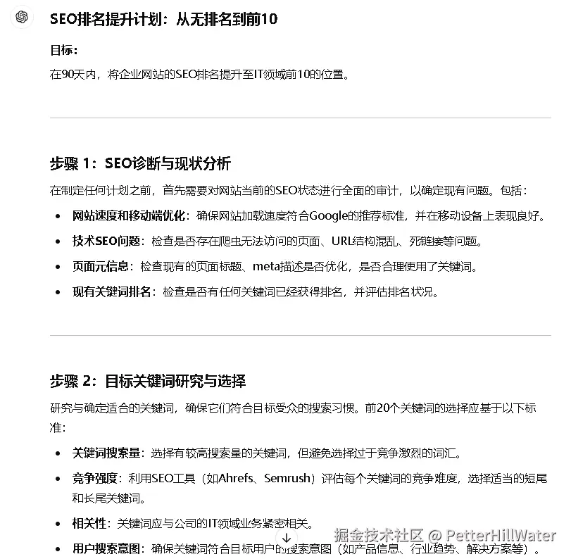
三. B-A-B (Before-After-Bridge)

  • Explain Problem [BEFORE](解释问题之前)
  • Ask to the State Outcome [AFTER](询问结果之后)
  • BRIDGE(桥梁)

例子:

  • 问题之前:我们在SEO排名中无处可见
  • 结果之后:我们希望在90天内成为我们领域内前10的SEO排名
  • 桥梁:开发一个详细的计划,列出我们应该采取的所有措施,并包括前20个关键词的列表

image

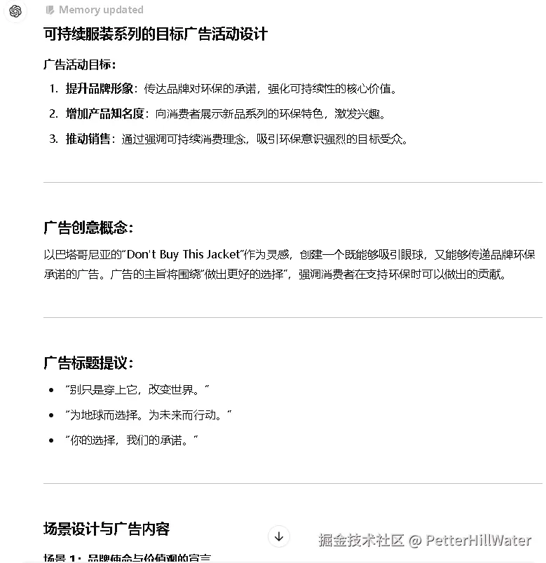
四.Give the [EXAMPLE](给出例子)

  • 描述 [ACTION](行动)
  • 阐明 [RESULT](结果)

例子:

  • 我们正在推出一条新的可持续服装系列
  • 你能协助我们创建一个强调我们对环境承诺的目标广告活动吗?
  • 我们期望的结果是提高产品知名度和销售
  • 一个成功的类似倡议的例子是巴塔哥尼亚的"Don't Buy This Jacket"活动,它在提升品牌形象的同时强调了他们的可持续性承诺。

image

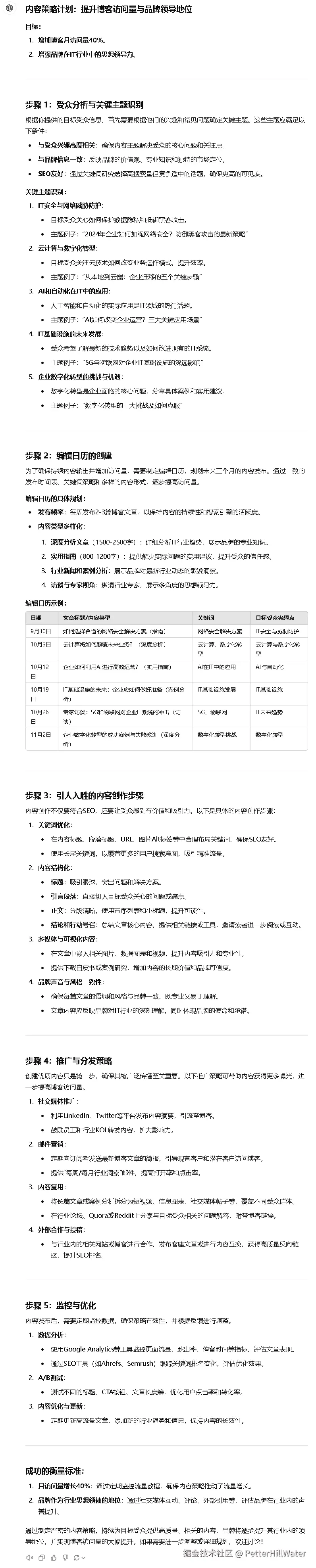
五.R-I-S-E (Role-Input-Steps-Expectation)

  • Specify the [ROLE](指定角色)
  • Describe [INPUT](描述输入)
  • Ask for Describe the [EXPECTATION](询问描述期望)
  • [STEPS](步骤)

例子:

  • 角色:想象你是一个内容策略师
  • 输入:我收集了关于我们目标受众的详细信息,包括他们的兴趣和与我们行业相关的常见问题
  • 期望:提供一个基于我们受众兴趣的关键主题识别、创建编辑日历和起草与我们品牌信息一致的引人入胜内容的步骤内容策略计划
  • 目标:增加我们博客的月访问量40%,并增强我们品牌作为我们行业思想领袖的地位

image

总结

      这个框架旨在帮助用户更清晰地定义他们希望ChatGPT执行的任务,以及他们期望的输出结果。通过这种方式,用户可以更有效地与ChatGPT交互,获得更准确和有用的回答。ChatGPT是一种基于Transformer结构的大型语言模型,由OpenAI开发,能够进行自然语言处理和生成。在使用ChatGPT或其他类似的生成式人工智能模型时,“提示词”(Prompt)是一个非常重要的概念。提示词的意义在于,它们为模型提供了一个起始点或上下文,指导模型生成特定类型或风格的内容。

具体来说,提示词的意义包括以下几个方面:

  1. 定义任务:提示词首先帮助模型明确用户希望它执行的任务类型。比如,是要求模型回答一个问题、创作一段文本、翻译一句话,还是进行代码编写等。
  2. 提供背景信息:通过包含相关的背景信息或上下文,提示词有助于模型更好地理解用户的意图,并生成更符合需求的内容。这些背景信息可以包括主题、场景、情感色彩等。
  3. 引导风格与语气:提示词还可以用来指导模型生成内容的风格(如正式、幽默、学术等)和语气(如积极、消极、中立等)。这对于需要特定表达方式的场景尤为重要。
  4. 增强生成效果:通过精心设计的提示词,用户可以激发模型生成更加多样化、有创意或更贴近实际需求的内容。这包括使用指令性语言、示例、模板等方式来引导模型。
  5. 优化性能:对于模型开发者而言,通过分析和优化提示词的使用,可以改进模型的性能,使其更加适应不同的应用场景和用户需求。

学习ChatGPT提示词的意义在于理解如何有效地与这类生成式人工智能模型进行交互,通过精确且富有启发性的提示词来引导模型生成高质量的内容。这不仅有助于提升用户体验,还能在多个领域推动创新和发展。