首页
沸点
课程
数据标注
HOT
AI Coding
更多
直播
活动
APP
插件
直播
活动
APP
插件
搜索历史
清空
创作者中心
写文章
发沸点
写笔记
写代码
草稿箱
创作灵感
查看更多
登录
注册
高项-项目整合管理
haf
2024-09-19
117
阅读1分钟
项目整合管理基础
制定项目章程
制订项目管理计划
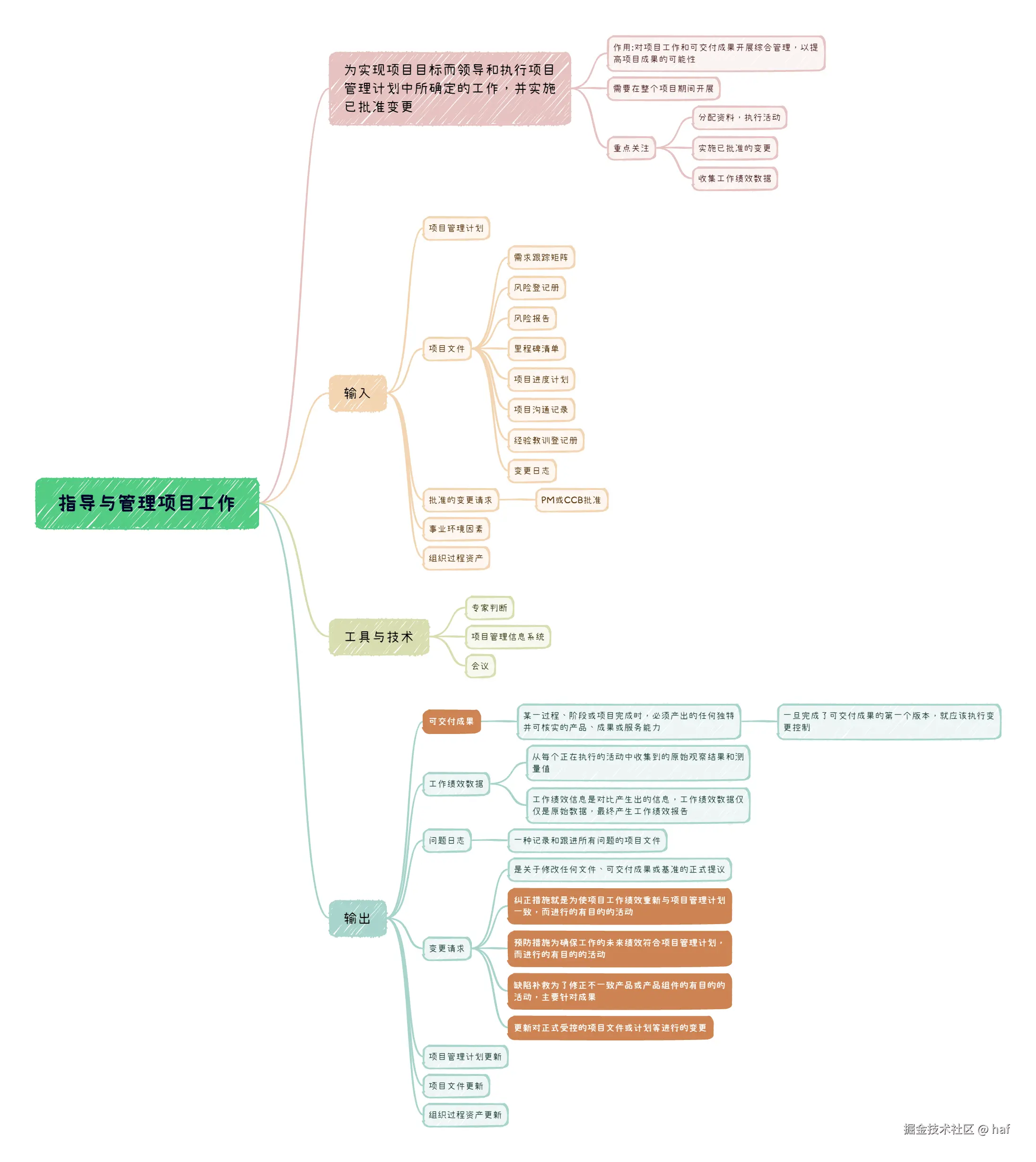
指导与管理项目工作
管理项目知识
监控项目工作
实施整体变更控制
结束项目或阶段
haf
19
文章
2.7k
阅读
2
粉丝
目录
收起
项目整合管理基础
制定项目章程
制订项目管理计划
指导与管理项目工作
管理项目知识
监控项目工作
实施整体变更控制
结束项目或阶段