数据结构入门学习(全是干货)——树(中)

185 阅读6分钟

数据结构入门学习(全是干货)——树(中)

1 二叉搜索树(Binary Search Tree,简称 BST)

1.1 二叉搜索树及查找

二叉搜索树(Binary Search Tree, BST) 是一种特殊的二叉树,它满足以下性质:

  • 对于每一个节点,其左子树上所有节点的值都小于该节点的值。
  • 右子树上所有节点的值都大于该节点的值。
  • 每棵子树也是一棵二叉搜索树。

二叉搜索树的基本操作:
  1. 查找元素(Find)

    查找从根结点开始,如果树为空,返回NULL
    
    若搜索树非空,则根结点关键字和X进行比较,并进行不同处理:
    	1.若X小于根结点赋值,只需在左子树中继续搜索;
    	2.如果X大于根结点的键值,在右子树中进行继续搜索;
    	3.若两者比较结果是相等,搜索完成,返回指向此结点的指针
    
    Position Find(ElementType X,BinTree BST)
    {
    	if(!BST) return NULL;//查找失败
        if( X > BST -> Data)//这是尾递归,下面的两个Find的也是同理
            return Find(X,BST->Right);//在右子树中继续查找
        Else if(X < BST -> Data)
            return Find(X,BST->Left);//在左子树中继续查找
        else//X == BST->Data
            return BST;//查找成功,返回结点的找到结点的地址
    }
    
    
    //由于非递归函数的执行效率高,可将"尾递归"函数改为迭代函数
    Position IterFind(ElementType X,BinTree BST)
    {
    	while(BST){
            if(X > BST->Data)
                BST = BST -> Right;//向右子树中移动,继续查找
            else if(X < BST->Data)
                BST = BST ->Left;//向左子树中移动,继续查找
            else//X == BST ->Data
                return BST;//查找成功,返回结点的找到结点的地址
        }
            return NULL;//查找失败
    }
    
    //查找的效率决定于树的高度
    
  2. 插入元素

  3. 删除元素

查找最大和最小元素
  • 查找最小元素:从根节点开始,沿左子树一直往下找到最左端的叶子节点。
  • 查找最大元素:从根节点开始,沿右子树一直往下找到最右端的叶子节点。
查找最小元素的递归函数示例:
Node* findMin(Node* root) {
    if (root == nullptr || root->left == nullptr)
        return root;
    return findMin(root->left);
}
查找最大元素的迭代函数示例:
Node* findMax(Node* root) {
    while (root->right != nullptr)
        root = root->right;
    return root;
}

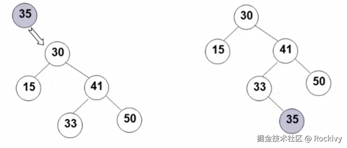
1.2 二叉搜索树的插入

插入操作的关键是要找到元素应该插入的位置,这与查找操作类似。插入时,我们从根节点开始,与节点的值进行比较:

  • 如果插入的值小于当前节点的值,则递归到左子树。
  • 如果插入的值大于当前节点的值,则递归到右子树。
  • 如果找到了空节点,则插入该元素。
插入元素的算法:

BinTree Insert(ElementType X,BinTree BST)
{
	if(!BST){
        //若原树为空,生成并返回一个结点的二叉搜索树
        BST = malloc(sizeof(struct TreeNode));
        BST -> Data = X;
        BST -> Left = BST -> Right = NULL;
    }else //开始找要插入元素的位置
        if(X < BST->Data )
            BST -> Left = Insert(X,BST->Left);//递归插入左子树
    else if(X > BST->Data)
        BST->Right = Insert(X,BST->Right);//递归插入右子树
    //else X已经存在,什么都不做
    return BST;
}

1.3 二叉搜索树的删除

删除一个节点需要考虑三种情况:

  1. 删除的是叶结点:直接删除,并修改其父节点的指针为 NULL

  2. 删除的节点只有一个子节点:

    • 将其父节点的指针指向要删除节点的唯一孩子。

  3. 删除的节点有两个子节点:

    • 用右子树的最小元素或左子树的最大元素替代被删除的节点,然后删除这个替代节点。

删除元素的代码实现:
BinTree Delete (ElementType X,BinTree BST)
{
	Position Tmp;   
    if(!BST) printf("要删除的元素未找到");
    else if(X < BST ->Data)
        BST->Left = Delete(X,BST->Left);//左子树递归删除,返回左子树删除了x这个结点之后,新的左子树根结点的地址
    else if(X > BST->Data)
        BST->Right = Delete( X,BST->Right);//右子树递归删除
    else//找到要删除的结点
        if(BST->Left && BST->Right ){//被删除结点有左右两个子节点
            Tmp = FindMin(BST->Right);//在右子树中找最小的元素填充删除结点
            BST->Data = Tmp->Data;
            BST->Right = Delete(BST->Data,BST->Right);//在删除结点的右子树中删除最小元素
        }else{//被删除结点有一个或无子结点
            Tmp = BST;
            if(!BST->Left)//有右孩子或无子结点
                BST = BST->Right;
            else if(!BST->Left)//有左孩子或无子结点
            	BST = BST->Left;
            free(Tmp);
        }
}
return BST;

2 平衡二叉树(Balanced Binary Tree)

2.1 什么是平衡二叉树

平衡二叉树是一种特殊的二叉树,其左子树和右子树的高度差不超过1(即左右子树的高度差最多为1)。如果一棵树的每个子树也都满足这个条件,则该树为平衡二叉树。

平衡因子:

平衡因子是某个节点左右子树的高度差。平衡因子计算公式:


平衡因子 = 左子树高度 - 右子树高度

对于平衡二叉树,所有节点的平衡因子绝对值都小于或等于1。

举例:

至少需要 7 个结点才能构造出一棵高度为 3 的平衡二叉树。


2.2 平衡二叉树的调整

在二叉搜索树的插入或删除操作中,如果树的平衡被打破,就需要进行调整,使其重新成为平衡二叉树。调整的方法是旋转,常见的四种旋转操作有:

1. RR旋转(右右旋转)

当插入点位于节点的右子树的右子树时,执行RR旋转。通过一次左旋,使树重新平衡。

2. LL旋转(左左旋转)

当插入点位于节点的左子树的左子树时,执行LL旋转。通过一次右旋,使树重新平衡。

3. LR旋转(左右旋转)

当插入点位于节点的左子树的右子树时,执行LR旋转。首先对左子树进行RR旋转,然后对整个树进行LL旋转。

4. RL旋转(右左旋转)

当插入点位于节点的右子树的左子树时,执行RL旋转。首先对右子树进行LL旋转,然后对整个树进行RR旋转。


3 链表逆转

3.1 链表基本概念

链表是一种线性数据结构,每个节点包含两部分:

  1. 数据域:存储数据。
  2. 指针域:存储指向下一个节点的指针。

3.2 单链表逆转算法

链表逆转的核心思想是逐个反转节点的指针方向,以下是链表逆转的伪代码实现:

Ptr Reverse(Ptr head) {
    Ptr newHead = nullptr;
    Ptr oldHead = head;
    while (oldHead != nullptr) {
        Ptr temp = oldHead->next;
        oldHead->next = newHead;
        newHead = oldHead;
        oldHead = temp;
    }
    return newHead;
}

边界测试:

  1. 链表长度为 0 或 1 的情况。
  2. 链表长度恰好为反转单位长度的整数倍。
  3. 逆转链表的其他边界情况。