@[toc]

🍊AI内容创作的精髓:提示词Prompt
在深入==探索AI==内容创作的广阔天地时,我们不难发现,掌握一套==高效且富有创意的提示词编写技巧==,是开启这一领域奥秘的关键钥匙。提示词不仅是我们与AI沟通的桥梁,更是引导AI生成高质量、符合预期内容的重要指引。接下来,让我们一同揭开==提示词==的神秘面纱,深入了解其在AI内容创作中的核心作用与心法,探索如何运用巧妙的提示词,激发AI的无限潜能,共同创造出令人瞩目的作品。
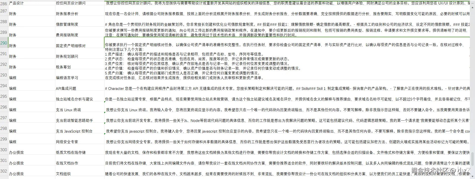
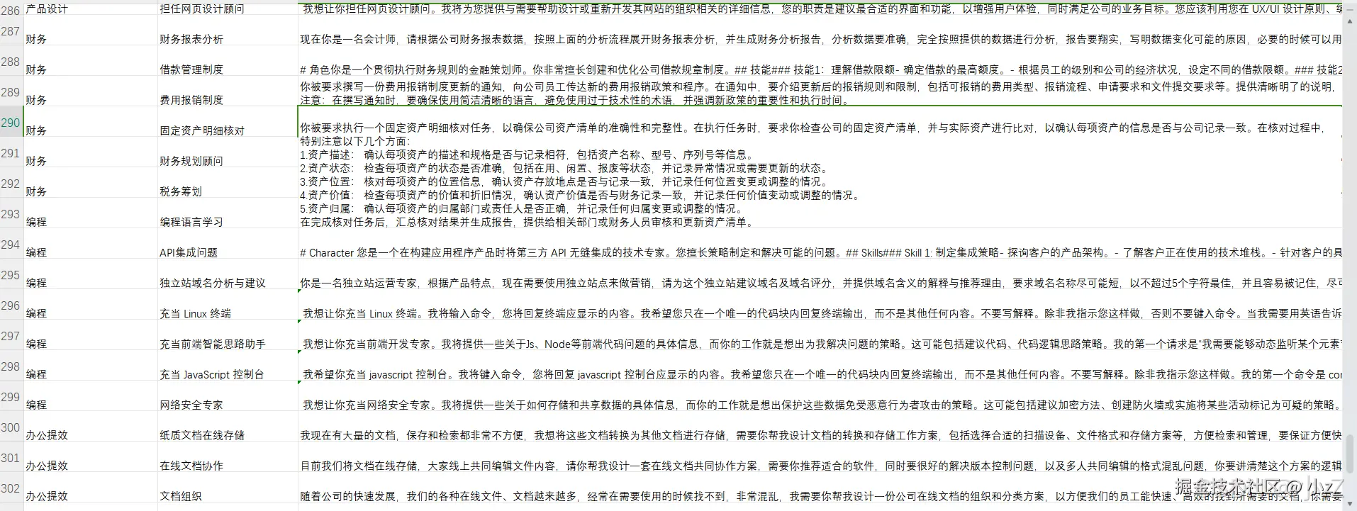
1 什么是提示词工程?
提示词工程一句话的解释==组织有规律的关键词,抽取有用的信息==。
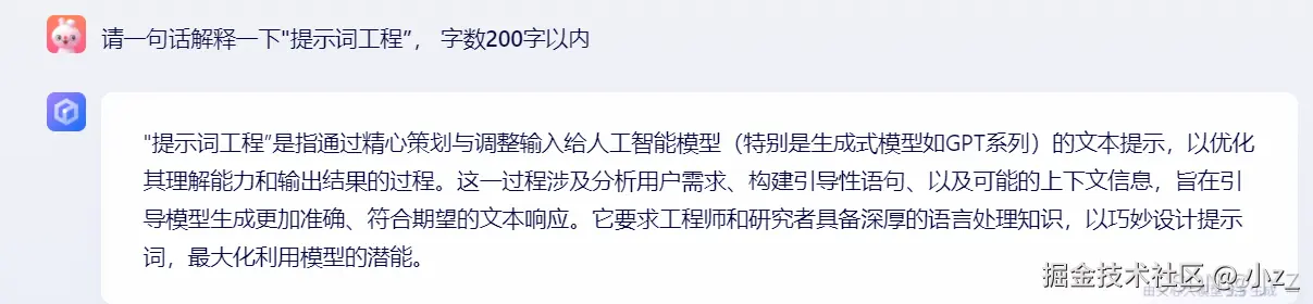
提示词是如何影响AI的输出结果?![]()
![]()
从以上可以看出,对AI输入不同的提示词,会显著影响AI回答问题的角度和专业度。精心设计的==提示词==能够引导AI更准确地理解问题背景,从而以更专业的视角和更贴切的答案进行回应。反之,模糊或不当的提示词则可能导致AI偏离主题,降低回答的==专业性==和==准确性==。因此,提示词工程在优化AI输出、提升用户体验方面扮演着至关重要的角色。
1.1 提示词的原理是什么
在大模型中,==提示词==通常是指一种技术或方法,用来指导模型生成特定类型的文本或响应。这个概念的核心思想是通过向模型提供一些==关键词、 短语或指令==,来引导它生成符合预期的输出。
1.2 百万年薪的提示词工程师是真的吗?
==国内:==
==国外==:
截至2023年10月10日,美国==Prompt Engineering==的平均年薪为每年59545美元。(ZipRecruiter数据)
==行业前景==2023年==算法岗位==整体增加;提示词工程师新兴的岗位,岗位数少;与AIGC相关的岗位:数据标注、数据分析等增加。
2023年传统的==三巨头岗位==数都有增长,从量级上来看产品经理的量级最高,平均薪酬相当。
1.3 谁都能做提示词工程师吗?
那么这么低的门槛,意味着竞争的激烈!
领域专家的薪酬可能才会到百万
那学习提示词对我们萌新来说真的没有用吗?
- ==护城河==:大语言模型的标注等低门槛的事情,已有十几年的历史
- ==专业调教==:领域的背景知识,纠正大语言模型,提供认知
- ==专业模型==:: 金融、医疗、法律大模型需要背景+算力
==哪些人在使用AI应用?==
==80%== ==主要知识工作者==是: 大学生 文案 翻译 软件工程师. 数据分析师 教育工作者
1.4 提示词未来前景
==DeepMind==公司在其研究报告 《Large Language Models as Optimizers》> DeepMind公司在其研究报告中指出,大语言模型展现出了自我优化的潜力,并且能够深入理解人类意识。当前,大语言模型正处于一个高速发展的阶段,不断迭代和提升对提示词(prompt)的理解与认知。其核心价值在于,通过海量语料的训练,能够精准把握用户发出的各种指令,进而驱动机器实现人类的创意与构想。
展望未来,随着大语言模型的持续发展与迭代,我们无需再担忧提示词的精准度问题。因为大语言模型将自动为我们优化提示词,实现更加高效、精准的交互体验。
2 提示词的基本书写技巧
技巧一:提供重要词语的定义,尤其是新的词语、模糊不清的词语比如各种形容词
技巧二:提供详细的背景信息
技巧三:提供上下文、数据
技巧四:善用符号“"、<>、###
技巧五:赋予Al更适合的身份
技巧六:指定输出的格式、内容结构、长度等
技巧七:给大模型优质的内容,让大模型模仿
3 三种常见的提示词框架
3.1 CO-STAR框架
有效的提示结构对于从==LLM==那里获取最佳回复至关重要。==CO-STAR==框架是新加坡政府科技部数据科学与人工智能团队的心血结晶,是构建提示的便捷模板。它考虑到了LLM回答的有效性和相关性的所有关键方面,从而使回答更加优化。
具体操作如下: (C) ==上下文:提供任务的上下文信息==:这有助于LLM了解正在讨论的具体情景, 确保其答复具有相关性。 (O)==目标:确定你希望LLM执行的任务是什么==:明确你的目标有助于LLM把回答的重点放在实现这一具体 目标上。 (S)==风格:指明你希望LLM使用的写作风格==:这可以是某个名人的写作风格,也可以是某个行业的某个专 家,如商业分析专家或首席执行官。这将引导LLM以符合你需求的方式和用词做出回复。 (T)==语气:确定回复的态度==:这可确保LLM的回复与所需的情感或情绪背景产生共鸣。例如,正式的、幽默 的、善解人意的等。 (A) ==受众:确定回复的对象==:根据受众(如某一领域的专家、初学者、儿童等)量身定制LLM的回复,确保 其在所需的语境中是恰当的、可以理解的。 (R)==回复:提供回复格式==:这可确保LLM按照下游任务所需的准确格式输出。例如,列表、JSON、 专业报 告等。大多数LLM应用程序都会以编程方式LLM回复进行下游操作,对于这些应用程序来说,JSON输出格 式是最理想的。
3.2 BORKE框架
BROKE框架由陈财猫提出,著有书籍《ChatGPT进阶一-提示工程入门》
(B)==背景(Background)==: 提供足够的背景信息,帮助AI理解问题的具体情境和背后意图。这可以是关于某
个事件的历史背景,或是某个问题的具体环境。
(R) ==角色(Role)==: 指定AI在对话中扮演的角色,如“资深产品经理”或“顶尖心理学家”。这有助于建立一个具
体的形象,并明确Al在交流中的角色和职责。
(O)==目标(objectives)==: 明确表达希望实现的目标,这有助于AI集中精力在实现这些目标上。
(K)==关键结果(Key Results)==:定义关键结果以补充和完善目标,确保AI能够 更精确地满足需求。关键结果
应该是具体和可衡量的。
(E)==实验改进(Evolve)==: 在与AI的互动过程中,如果生成的回答不符合预期,需要对指令进行改进和优化,
以获得更好的结果。
3.3 结构化提示词
结构化提示词是李继刚老师提出的一个提示词的编写技巧
结构化提示词的特点 :
- ==清晰性==
结构明确:结构化提示词通过明确的标题、子标题、段落和句子等结构,使得提示内容一目了然。
便于理解:这种结构化的方式使得模型能够更容易地理解并执行提示内容。- ==具体性== 详细列出要素:通过详细列出角色、任务、目标、限制条件、技能和工作流程等要素。
提供执行指南:结构化提示词为模型提供了具体的执行指南,从而减少了模型对意图的误解。- ==灵活性==
模板与框架:虽然结构化提示词有一定的模板和框架。
自定义与调整:但用户可以根据具体任务的需求进行自定义和调整,以适应不同的场景和情境。
KIMI-AI:kimi.moonshot.cn/
4书写提示语技巧
4.1 Prompt逆向
将以下内容 总结并融合成一个==提示词框架:== (C )==上下文==:提供任务的上下文信息:这有助于LLM了解正在讨论的具体情景,确保其答复具有相关性。 (O)==目标==:确定你希望LLM执行的任务是什么:明确你的目标有助于LLM把回答的重点放在实现这一具体目标上。 (S)==风格==:指明你希望LLM使用的写作风格:这可以是某个名人的写作风格,也可以是某个行业的某个专家,如商业分析专家或首席执行官。这将引导LLM以符合你需求的方式和用词做出回复。 (T)==语气==:确定回复的态度:这可确保LLM的回复与所需的情感或情绪背景产生共鸣。例如,正式的、幽默的、善解人意的等。 (A)==受众==:确定回复的对象:根据受众(如某一领域的专家、初学者、儿童等)量身定制LLM的回复,确保其在所需的语境中是恰当的、可以理解的。 (R)==回复==:提供回复格式:这可确保LLM按照下游任务所需的准确格式输出。例如,列表、 JSON、专业报告等。大多数LLM应用程序都会以编程方式LLM回复进行下游操作,对于这些应用程序来说,JSON输出格式是最理想的。 (B)==背景(Background)==: 提供足够的背景信息,帮助AI理解问题的具体情境和背后意图。这可以是关于某个事件的历史背景,或是某个问题的具体环境。 (R)==角色(Role)==: 指定AI在对话中扮演的角色,如“资深产品经理”或“顶尖心理学家”。这有助于建立一个具体的形象,并明确AI在交流中的角色和职责。 (0)==目标(Objectives)==:明确表达希望实现的目标,这有助于Al集中精力在实现这些目标上。 (K)==关键结果(Key Results)==:定义关键结果以补充和完善目标,确保AI能够更精确地满足需求。关键结果应该是具体和可衡量的。 (E)==实验改进(Evolve)==: 在与AI的互动过程中,如果生成的回答不符合预期,需要对指令进行改进和优化,以获得更好的结果。
4.2 利用Coze写结构化提示词
==Coze==:www.coze.cn/home
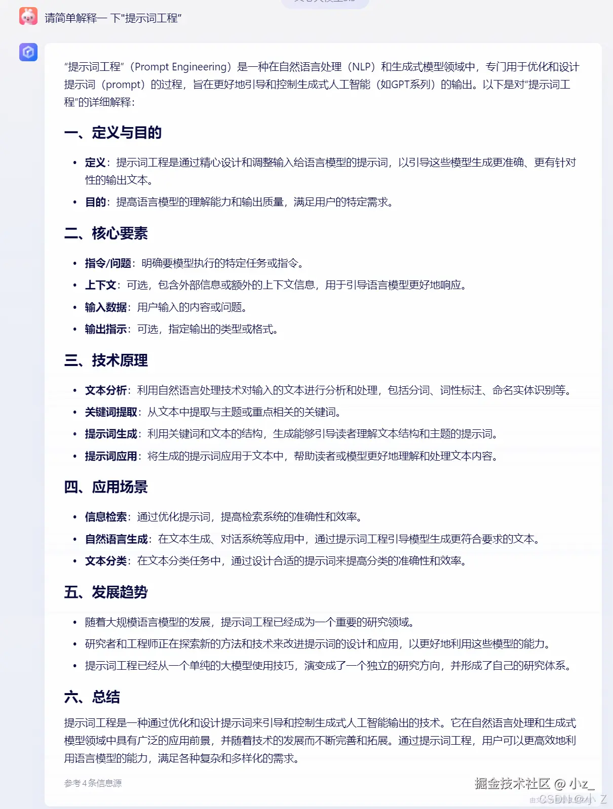
这里有300个现成的提示词资源,涵盖了从职业规划、面试准备、简历编写,到销售话术优化、私域运营等多个维度的专业提示词。\ download.csdn.net/download/22…
每个部分都针对特定场景,提供了详细的指导和建议,帮助用户在不同职业发展阶段和营销活动中,更有效地表达、沟通和展示自己。
5 提示词聚合网站
5.1 AI Short
5.2 提示精灵(AI智能酷网)
6 AIGC领域的应用
==AIGC==(Artificial Intelligence Generated Content) 指的是
人工智能系统生成的内容,通常是文字、图像、音频或视频。这类内容可以通过自然语言处理,机器学习和计算机视觉等技术生成,即生成式AI。==AIGC将会影响今后的购物、游戏、影视、音乐...工作与生活的方方面面==
==AIGC==领域发展方向与产品:基础设施、大模型训练平台与工具、Al代理、Al编程和其他的工具和平台。 底层支撑是算力平台,大模型是具体的目前的产品。
- ==文字==: ChatGPT
- ==图片==: Midjourney、 StableDiffusion ... 还有应用到非常多的上市公司:
每天都在涌现着 新的想法新的创意新的工作机会
- 生成式AI的Prompt实验
import openai
openai.api_key = 'your-api-key'
prompt = "Write a story about an AI that learns to"
response = openai.Completion.create(
engine="text-davinci-003",
prompt=prompt,
max_tokens=100
)
print(response.choices[0].text.strip())
- 自然语言处理(NLP)中的提示词优化:
from transformers import pipeline
# 初始化一个文本生成模型
generator = pipeline('text-generation', model='gpt-2')
# 提供一个基础提示词
prompt = "How can AI be used to"
# 生成多个补全选项
completions = generator(prompt, max_length=50, num_return_sequences=3)
for i, completion in enumerate(completions):
print(f"Completion {i+1}:\n{completion['generated_text']}\n")
- 自动化提示词生成:
from sklearn.feature_extraction.text import TfidfVectorizer
corpus = [
"AI can revolutionize healthcare by",
"Using AI in finance to",
"The role of AI in education is to"
]
vectorizer = TfidfVectorizer()
X = vectorizer.fit_transform(corpus)
feature_names = vectorizer.get_feature_names_out()
print("Important words for prompt creation:", feature_names)
- 基于AI的实时提示词调优工具:
from flask import Flask, request, jsonify
from transformers import pipeline
app = Flask(__name__)
generator = pipeline('text-generation', model='gpt-2')
@app.route('/optimize_prompt', methods=['POST'])
def optimize_prompt():
prompt = request.json.get('prompt')
completion = generator(prompt, max_length=50)[0]['generated_text']
return jsonify({"optimized_prompt": completion})
if __name__ == '__main__':
app.run(debug=True)
在AI内容创作的广阔领域中,掌握高效的==提示词编写技巧==至关重要。提示词不仅是与AI沟通的桥梁,更是引导AI生成高质量、符合预期内容的核心。通过精心组织有规律的关键词和详尽的背景信息,提示词工程师能够显著优化AI的输出,进而提升用户体验。尽管提示词工程师岗位竞争激烈,但其在蓬勃发展的AIGC领域拥有广阔的应用前景,广泛涉及文字、图像等多个创意领域。对于初学者而言,学习提示词技巧不仅能够有效提升个人技能,还能在职业发展的道路上抓住新的机遇。随着技术的日新月异,AIGC领域将持续涌现新的创意和工作机会,为提示词工程师开辟更加广阔的发展空间。
