一张图精通多种搜索算法的选择策略(经验篇)

320 阅读4分钟

在探索数据的海洋中,搜索算法是指引我们找到目标的灯塔。从简单的线性搜索到高效的二分搜索,再到深度优先与广度优先的图搜索,每种算法都以其独特的方式优化着搜索过程。无论是在数组、树结构还是散列表中,正确的搜索算法能显著提升查找效率。本文将带你一探线性搜索、二分搜索、深度优先搜索、广度优先搜索、跳表搜索、B树搜索、散列搜索、分块查找、斐波那契搜索、指数搜索和插值搜索这11种常用搜索算法的奥秘,助你在数据结构与算法的世界中游刃有余。

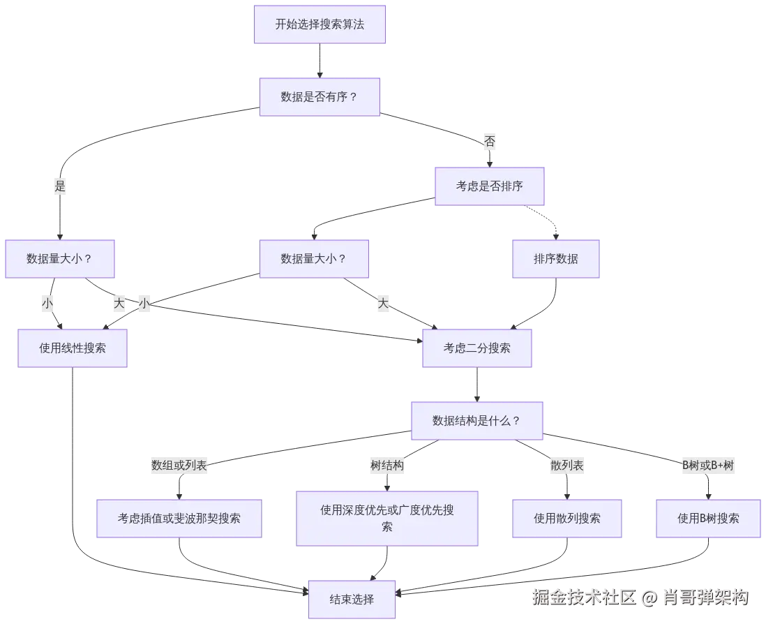
1、排序算法选择策略

图说明:

  • 开始选择搜索算法:从这里开始你的搜索算法选择流程。
  • 数据是否有序? :判断你的数据是否已经排序。
  • 考虑是否排序:如果数据无序,考虑是否值得排序以便使用更高效的搜索算法。
  • 数据量大小? :评估你的数据集大小。
  • 数据结构是什么? :确定你正在处理的数据结构类型。
  • 结束选择:根据流程图中的路径选择最合适的搜索算法。

2、选择搜索算法的原则:

  1. 数据是否有序?
    • 有序:考虑使用二分搜索、插值搜索或斐波那契搜索。
    • 无序:考虑使用线性搜索或将数据排序后使用有序搜索算法。
  2. 数据结构是什么?
    • 数组或列表:考虑线性搜索、二分搜索。
    • 树结构:考虑深度优先搜索、广度优先搜索。
    • 散列表:考虑散列搜索。
    • B树或B+树:考虑B树搜索。
  3. 数据量大小?
    • 小数据集:线性搜索可能足够。
    • 大数据集:考虑更高效的算法,如二分搜索或散列搜索。
  4. 搜索操作的频率?
    • 频繁搜索:散列搜索可以提供快速访问。
    • 偶尔搜索:可能不需要优化到极端。
  5. 内存和时间效率?
    • 内存限制:避免使用需要额外存储结构的算法,如散列搜索。
    • 时间效率:选择时间复杂度低的算法,如O(log n)的二分搜索。
  6. 数据访问模式?
    • 随机访问:数组或列表适合二分搜索。
    • 顺序访问:可能更适合线性搜索。
  7. 数据更新频率?
    • 频繁更新:使用易于维护的数据结构,如跳表或散列表。
    • 较少更新:二分搜索可能更合适。
  8. 是否需要额外的内存空间?
    • 需要最小化内存使用:避免使用散列搜索和B树搜索。
  9. 搜索操作的频率?
    • 如果搜索操作非常频繁,散列搜索(通过哈希表)可以提供快速的常数时间复杂度。

3、常见搜索算法

  1. 线性搜索(Linear Search)
    • 从数据结构的开始逐个检查每个元素,直到找到所需的值或搜索完所有元素。
    • 适用于无序或有序列表,但效率较低。
  2. 二分搜索(Binary Search)
    • 仅适用于有序列表。
    • 通过每次将搜索范围减半来查找目标值,效率较高。
  3. 深度优先搜索(Depth-First Search, DFS)
    • 用于遍历或搜索树或图结构。
    • 从起始点开始,尽可能深地搜索树的分支。 image.png
  4. 广度优先搜索(Breadth-First Search, BFS)
    • 用于遍历或搜索树或图结构。
    • 从起始点开始,逐层搜索所有可达的节点。 image.png
  5. 跳表搜索(Skip List Search)
    • 通过在多层链表中进行跳跃来提高搜索效率。
    • 每一层都是一个有序的链表,搜索时可以跳过一些节点。 image.png
  6. B树搜索(B-Tree Search)
    • 用于数据库和文件系统中的索引。
    • 一种平衡的多路搜索树,可以保持数据有序。 image.png
  7. 散列搜索(Hashing Search)
    • 通过散列函数将键映射到表中的一个位置来存储和检索数据。
    • 理想情况下,散列搜索可以在常数时间内完成。 image.png
  8. 分块查找(Block Search)
    • 将数据分成多个块,每个块内部有序,块之间无序。
    • 首先在索引中找到包含目标值的块,然后在块内进行线性搜索。 image.png
  9. 斐波那契搜索(Fibonacci Search)
    • 使用斐波那契数列来减少搜索范围。
    • 适用于有序数组,效率通常优于二分搜索。 image.png
  10. 指数搜索(Exponential Search)
    • 先通过二分搜索确定搜索范围的大小,然后线性搜索。
    • 适用于有序数组,特别是当数组很大时。 image.png
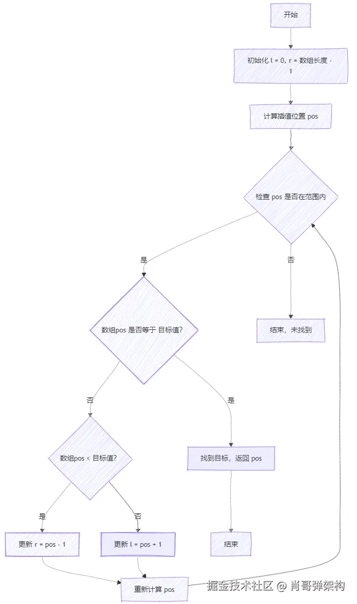
  11. 插值搜索(Interpolation Search)
    • 适用于数据分布均匀的有序数组。
    • 根据数据分布和目标值估计可能的位置,然后进行搜索。 image.png