最新阿里等一线大厂面试,这些你会吗?【附带学习经验】,面试官6个灵魂拷问

83 阅读8分钟

8.Glide图片加载框架 9.RXJava2架构分析和源码详解 10.IOC框架设计和设计模式 四.Flutter方面 1.Dart语法详解与编译原理 2.为什么Flutter是跨平台技术革命 3.Fliutter进阶与优化-如何进一步提升Flutter内存表现

HR面试:

1、上一家公司,你为什么会离职? 2、你怎么看待自己以后的职涯?(包括工作和家庭的分配,怎么平衡家庭和工作的关系、加班、选择一家公司时的考量等) 3、对薪资期望(不要直接说数,绝不能表现出没到多少钱或者什么层级我就不去,这是味道问题不是能力问题)

候选人被问过的一些题目:

1、项目中遇到的最大挑战是什么?怎么解决的? 2、最有成就感的事情是? 3、自己觉得自己工作上的短板/优点是什么? 4、说说自己性格上的优缺点(描述一下自己的性格) 5、在你朋友眼中,亲人眼中你是一个怎样的人? 6、怎么看待加班(你能接受996、997、007吗)?如果候选人的调性符合(足够官方),可以这么回答:我觉得我们要实现梦想,一定是要付出比较多努力的,所以我已经做好了准备,也愿意和小伙伴们一起战斗我是可以加班的,我现在加班强度就是比较大的。因为我喜欢这个事情,我想把这个事情做好。 7、可以接受降薪吗?(像蚂蚁这种你懂的)如果候选人的调性符合(足够官方),可以这么回答:我也理解蚂蚁金服现在的薪资架构,我相信公司会根据我的能力给出一个合理的薪水方案,我相信只要把事情做好,该有的一定会有的对于蚂蚁这样的部门,“ 我们在创造历史、我们在做一个从来没有人做过的事情,所以肯定是有难度的,肯定是要付出大量努力的 ”,面试官会特别喜欢这样的话。

面试技巧

1、面试的状态很重要:两个例子,上月一个成功offer的候选人,非互联网背景,公司也不是一线的,但是面试时表现出对阿里很强烈的兴趣,HR事后特地向我们提到,对这位候选人印象很深刻;另一位今天刚挂的候选人,两轮技术都是一举拿下,最后HR面挂了,HR给我们的反馈是,候选人刚从自己的创业公司离职,貌似情绪很低落,对自己也没什么想法。综上所述,面试时既不要唯唯诺诺,过于被动,也不要过于夸张,而是在于展现自己对一个不错机会的尊重和争取,让面试官觉得你对他们,对这个岗位有很大的兴趣。

2、答非所问:感觉到答案说出来对方会不待见的时候,可以这么做:有关联性的答非所问,注意强调自己的想法,争取让面试官能够共情,比如深圳的房价可以引人共情、电商相关的大平台、稳定、有上升空间等。

注意事项:

1、阿里里面的HR都是懂业务的,会结合对候选人的判断和业务的把控进行筛选,不要忽悠他们,是怎么就该怎样.......

2、阿里比绝大部分公司更看重情怀和梦想

阿里的八字箴言:乐观、聪明、皮实、自省

写在后面的学习经验 记得之前有人经常问到这样一个问题,程序员改如何正确的学习

之前在知乎上回答了一个问题:学习编程照着别人的代码敲进去有效率吗?然后,我就把我的学习方式回答了一下,没想到反响挺好的。其实,通过这个问题,正好可以来聊一下关于学习的方法和效率的问题。希望我的这篇文章能够给你们带来启发

我们来讲讲对于初学者如何提高编程的效率,如何掌握入门编程方法的问题。

其实对于初学者来讲,肯定不可能看一遍就能随手敲出来的,除非是有过目不忘的天才本领。每一个初学者都有一个这样缓慢的学习过程。对于初学者来讲,不应该过多的考虑学习效率的问题。应该更加注重学习的质量。

照着别人或者书上的代码一行一行的敲,最大的收获就是练习了打字的速度和能力。

我举一个例子吧,其实你即使照着代码一行一行的敲,如果不理解,真的会敲出错误来的。即使感觉你和书上或者视频上敲的代码一样。例子是:

有位朋友在学习 Java 和 Android 的时候,经常有这样的情况,就是有同一个类名,但是在不同的包路径下。这时候,你看着代码敲,可能会导错包的路径,导致用法就不对。导包的时候,用的是快捷键,你跟着视频学习的时候,可能并不知道路径是哪?然后你导错了包的路径,导致不能用,你运行的时候就报错。就开始找各种错误,为什么视频上的代码可以正常运行,我跟他敲的一模一样,为啥我的就报错呢?

比如,Date 吧,有在 sql 路径下的,有在 util 包路径下的,Java 中有很多这样的情况,如果你不理解用法和原理,就会出现这种情况。

通过这个例子告诉我们的是什么?很简单,看书看得是什么?不是看书去跟着他一点一点的敲代码,而是看书是看书中讲的知识点和原理,要理解书中讲的这些章节的知识点和其中的原理和方法等才行。这是看书学习。看书学习,讲究的是看。

看懂了的下一步,才是敲。敲代码之前你做什么了?我看明白了的其中的原理,方法和知识点,那么,我既然明白了,是不是就可以尝试着盲敲呢?不看书,不看视频,**自己按照自己的理解琢磨着敲!**当然了。要不,你就是白看了。

在自己敲不动的时候,思路卡顿的时候,再去翻书或者看视频,看他们是怎么写的?这样你就会记忆深刻,你同时也得思考,我为什么会在这里卡住?是不是我对这个知识点没有理解透?不明白?或者还没有掌握熟悉?然后再熟悉一下,继续自己敲。直到自己完整的敲出来。周而复始,一点一点的锻炼,你的能力就敲出来了。

其实,我感觉看书的时候,还有一个非常大的问题,尤其是对于初学者或者新接触的事物和知识点。我不知道大家有没有遇到过。就是有时候,学习前面知识的时候,涉及到了后面的知识,由于你刚学,后面的不知道,导致你理解不了,或者感觉很难,从而很烦躁。

其实,古人早就有了解决方法,那就是读书百遍其义自见。你多读几遍书籍,每次都会有不同的理解。所以,在读书初次学习的时候,建议至少读两遍书,第一次读,遇到难点,非常无法理解的时候,就略过去,不要在这里耽误时间,可能答案在后面章节中,等你通读这本书下来,可能就理解了。然后再去读第二遍,你就会发现以前感觉难的地方,原来这么简单?

记住:**初学者应该注重质量,而不是效率,应该找到合适的学习方法,切勿急躁!看书敲代码是必须的,看书是学习理论,敲代码是实践,但是这两者一定要分开,不要边看边敲。而是先看,后敲。**实践出真知,实践出问题,实践才能让自己真正发现问题。看书,你感觉自己理解了,其实不一定,敲代码实践的时候,会暴露很多问题的。但是,一定是先看后敲,不要边看边敲。

推荐学习资料


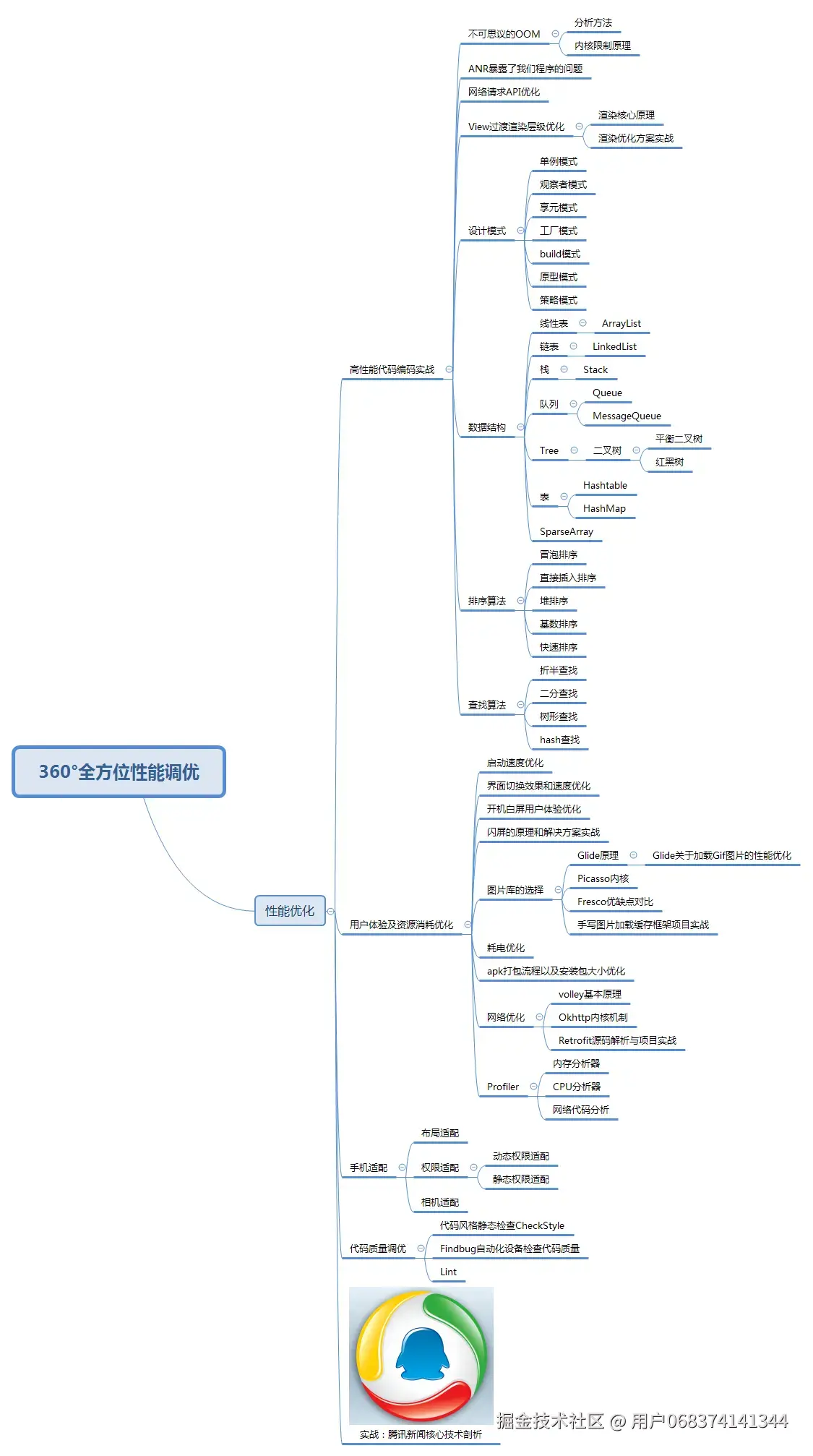
  • 脑图 360°全方位性能调优 由于文章篇幅问题点击链接查看详细文章以及获取学习笔记:GitHub