缓解父母焦虑!详细实测!这些免费AI可以成为孩子提高学习能力的得力助手!

542 阅读8分钟

近日,新版三年级英语教材冲上了热搜。家长纷纷表示,新版教材连26个英文字母都不教了,直接进入单词和文章教学。

”娃都零基础,开学怎么跟得上?“ “这不是卷孩子,这是卷家长啊!”

不仅是英语,语数外政史地物化生...都已经内卷成另外一个高度!网友纷纷感谢自己的妈妈,让自己没有吃到时代的“黑”利,不然自己从童年开始就会被内卷的浪潮拍死在沙滩上。

但现如今长大的网友终于懂得并说出上一辈的那一句话:“我们那时候哪有你这个条件啊!”没错,近几年人工智能(AI)的不断发展,早已经渗入到生活的各方面,当然也可以成为现在学生学习的得力助手,而且是免费的~

话不多说,下面就让小编为各位头疼的家长介绍这些AI如何帮助孩子进行学习。

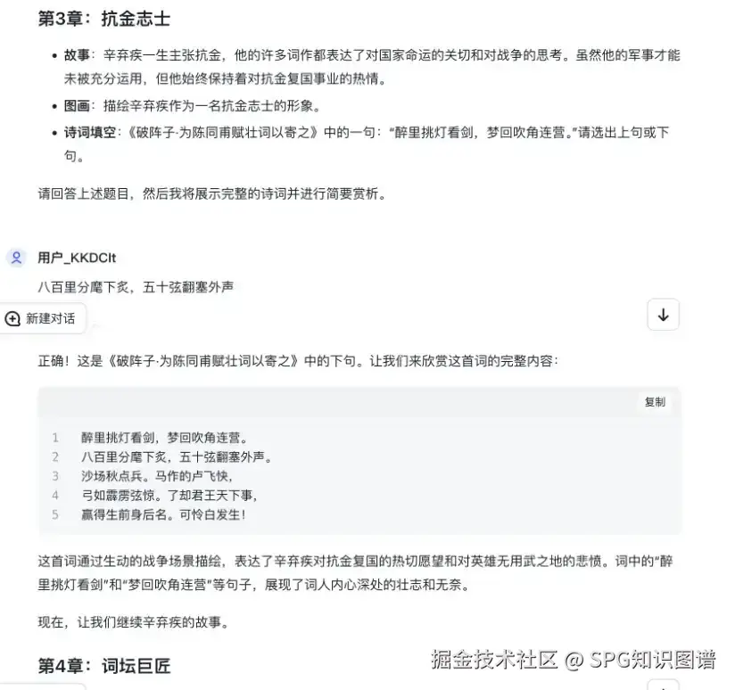
AI成为语文学习助手

1.语文诗词积累

此AI工具可以帮助孩子积累大量的古代诗词,其中会以游戏的方式让孩子体验诗人传奇的一生,仅需要输入一位诗人名字,便可以根据AI提供的诗词说出下句,然后解锁整首诗以及讲解~

(使用方法:家长通过电脑端搜索“智谱清言

_”进入官网,点击智能体中心,输入名字“[诗人的一生

](zhida.zhihu.com/search?q=%E…_

2.文言文学习

此AI工具可以帮助孩子预习和复习书中的文言文,将某一段文言文输入进去,AI就可以立即翻译成现代文,并解释其文言文更深层次的寓意。

(使用方法:家长通过电脑端搜索“通义千问

”进入官网,点击发现智能体,输入名字“文言文助手“,然后开始使用)

AI成为数学学习助手

此AI工具是专门为小学,初中,高中数学而设计。其可以拍照上传题目,但和拍照上网搜题搜答案不同,AI变成“家庭数学教师”,自己立即可以解题,然后告诉孩子详细的解题的逻辑及过程。如果对解题过程有疑问可以随时进行提问。

并且此AI工具还可以为孩子梳理总结数学的各个知识点,

有这样一个AI数学家庭教师在,家长可以减少脑细胞的大量消耗了~

(使用方法:家长通过电脑端搜索“智谱清言”进入官网,点击智能体中心,输入名字“数学学霸辅导大师“,然后开始使用)

AI成为英语学习助手

1.英语口语锻炼

此AI工具可以锻炼孩子在英语中的听说读能力。星火语伴是针对英语口语练习的一款APP,里面集科大讯飞

星火大模型AI英语语伴、翻译、口语评测和语法检测于一体。

星火语伴

中,孩子可以跟人工智能AI进行不间断的进行英语口语对话,可以选择话题讨论,视频通话,情景对话中任意一个选项,并且对话的内容有中英翻译,帮助孩子更好的理解英语;

口语模拟考试,支持虚拟人进行面对面模拟英语口语考试;

如果想系统提升孩子的英语口语,可以根据孩子实际情况进行口语计划制定。(免费资源有限,需要一些资金投入)

(使用方法:家长通过在手机上下载星火语伴APP,然后开始使用)

2.英语写作锻炼

孩子可以使用此AI工具提升英语写作能力,将写的英语作文拍成照片上传,便可以进行详细的修改。

也可以将一句英语进行发送,让它进行句子的修改。

孩子也可以使用此AI工具积累更多除课堂之外的英语知识。

听说读写AI都可以帮忙,英语零基础的家长不用再卷啦~_(使用方法:家长通过电脑端搜索“智谱清言”进入官网,点击智能体中心,输入名字“杨老师英语口语陪练“,然后开始使用)_

AI成为物理学习助手

此AI工具不仅可以为孩子总结物理知识,还可以通过自己的思考解决物理题目,为孩子呈现详细的思考过程和正确答案。

(使用方法:家长通过电脑端搜索“通义千问”进入官网,点击发现智能体,输入名字“物理大师“,然后开始使用)

AI成为化学学习助手

此AI工具可以为孩子总结初高中不同阶段化学知识,还可以通过自己的思考解决化学题目,为孩子呈现详细的思考过程和正确答案。

(使用方法:家长通过电脑端搜索“通义千问”进入官网,点击发现智能体,输入名字“化学老师“,然后开始使用)

AI成为历史学习助手

此AI工具可以为孩子梳理任何一段历史,还可以通过自己的思考解决历史题目,为孩子呈现详细的思考过程和正确答案。

(使用方法:家长通过电脑端搜索“智谱清言”进入官网,点击智能体中心,输入名字“AI讲历史“,然后开始使用)

帮助所有学科的AI助手

包括地理,政治,生物...此款AI工具

成为孩子各科作业辅导老师,**解决难题,提供解题思路。**与市面上搜题搜到网上答案不同,无论你输入什么样的题目,它都可以都通过“自己的思考”告诉你如何解决。家长不用花大量时间和孩子一起苦心研究题目了~

(使用方法:家长在浏览器中搜索“讯飞星火

”,或者下载“讯飞星火”APP,手机号登陆,点击首页的智能体中心,输入“陪学助手”智能体名称然后开始使用)

那有没有除了学生外,可以适合幼儿启蒙的AI工具呢?

当然有!

幼儿启蒙

**激发想象力和创造力,以及表达能力。**宝贝们可以选择自己喜欢的小动物,打字或者语音输入故事内容,便即刻生成绘本,点击左下角可以开启有声读绘本

模式。宝贝们可以跟着绘本一起读出来~

(使用方法:家长在电脑浏览器中搜索“讯飞星火”,手机号登陆,点击首页的智能体中心,输入“有声绘本

创作助手”名称然后开始使用)

总结

以上免费的AI工具,都可以成为孩子在语数英政史地物化生不同科目的得力学习助手,但是有一种类型AI我并没有推荐给大家——AI创作文章类工具。

AI不具有人类各种多样的情感,AI没有人类从小到大各种滋味的生活体验,也许AI创作的文章词语华丽,但只是一篇没有灵魂的文章。如果学生过度依赖AI文章的创作,他们的灵感就会枯竭,程式化生硬的语言会充斥着他们的大脑。因此对于学生创作文章能力的提升,我的建议是,多和语文老师,和多位作家的书籍进行不断“沟通交流”

“选择”AI学习,也是非常重要的一环。

今天的AI工具推荐到此结束~期待以上的内容可以帮助到各位家长。