IPv6 Sec机制的深度解析与优势探讨

319 阅读4分钟

IPv6的sec机制,主要指的是IPv6协议中内置的安全机制,特别是通过IP Sec协议集来实现的。IPv6在设计之初就考虑到了安全性问题,并内置了对IP Sec的支持,这使得IPv6网络在安全性能上相比IPv4有了显著的提升。

IP Sec协议集主要由认证报头(AH)和封装安全有效载荷(ESP)两种传输协议组成。下面我将对IP Sec协议这两种传输协议展开深入分析。

sec封面.png

AH协议

IP Sec的认证报头(AH)是IP Sec协议中的一个重要组成部分,它主要用于为IP数据包提供数据完整性和数据源认证服务。它通过计算数据包的哈希值,并将其附加在数据包中,接收方可以验证数据包在传输过程中是否被篡改。同时,AH还可以验证发送方的身份,确保数据包来自预期的源。

AH可以在两种模式下工作:传输模式和隧道模式。

在传输模式下,AH报文头被添加到原始IP数据包的标准IP报头之后,但保留原始IP头不变。

在隧道模式下,一个新的IP头被添加到原始数据包之前,然后添加AH报文头,并将整个原始数据包封装在新的IP数据包中。隧道模式通常用于网络到网络的通信中。****

AH报头结构

AH报头.png

AH报文头结构字段含义,如图所示:

报头含义.png

ESP协议

IP Sec的ESP协议一种功能强大的安全协议,它主要用于在IPv4和IPv6中提供安全服务的混合应用。ESP可以单独使用,也可以与AH结合使用,以提供更全面的安全保护。

ESP支持两种封装模式:传输模式和隧道模式。

传输模式:在传输模式下,ESP仅加密IP数据包的有效载荷部分,保留原始IP头不变。加密后的数据被放置在原始IP头之后,上层协议头之前。

隧道模式:在隧道模式下,整个原始IP数据包(包括IP头)都被当作有效载荷进行加密,并添加一个新的外部IP头。这个新的IP头用于在IP网络中传输加密后的数据包。

ESP报头结构

ESP报头.png

ESP的工作原理

ESP工作原理.png

相较于AH协议,ESP在为IP数据包提供数据完整性和认证服务的基础上还为数据提供加密服务。ESP通过加密需要保护的数据,并在IP sec ESP的数据部分放置这些加密的数据,来提供机密性。这意味着即使数据在传输过程中被截获,没有正确的解密密钥,攻击者也无法获取数据的原始内容。

ESP加密过程

加密过程1.png

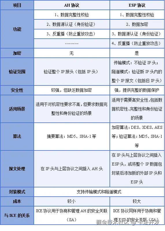
AH协议与ESP协议的比较

比较.png

在实际部署中,我们可以根据具体的安全需求选择是单独使用AH协议或者ESP协议,还是同时使用两种协议以提供更严格的安全保护。需要注意的是,当同时使用AH和ESP时,通常先应用ESP进行加密,再应用AH进行认证。

IP v6 Sec 机制的优势

内置安全机制:IPv6协议内置了对IP Sec的支持,使得IPv6网络在部署时无需额外配置安全设备或协议,即可实现端到端的安全通信。

可扩展性强 IPv6拥有更大的地址空间,可以支持更多的设备和用户接入网络,同时IPv6协议的可扩展性也为未来安全技术的发展提供了可能。

简化网络管理:IPv6 sec机制【IP地址在线查询www.ipdatacloud.com/?utm-source… 简化了网络管理的复杂性,降低了网络管理员的工作量,提高了网络的安全性和稳定性。

IPv6的sec机制通过内置对IP Sec的支持,为IPv6网络提供了强大的安全保护能力。它广泛应用于各种需要高安全性的网络环境中,如官方机构、金融机构、大型企业等。这些机构通常需要保护敏感数据免受未经授权的访问和篡改,因此会采用IPv6 sec机制来加强网络的安全防护。随着IPv6的逐步普及和应用,IPv6 sec机制将在未来网络安全领域发挥越来越重要的作用。