关于 JavaScript 中的 Promise

199 阅读20分钟

Javascript 是一种单线程编程语言,支持异步执行,在不阻塞主线程的情况下满足并发执行的需求。Javascript promise 是处理异步执行的好方法。在JavaScript中,Promise是一种用于处理异步操作的对象。它代表了一个异步操作的最终完成或失败,并可以返回其结果。

请在此添加图片描述

Promise 如何运行

一个 Promise 是一个代理,它代表一个在创建 promise 时不一定已知的值。它允许你将处理程序与异步操作的最终成功值或失败原因关联起来。这使得异步方法可以像同步方法一样返回值:异步方法不会立即返回最终值,而是返回一个_promise_,以便在将来的某个时间点提供该值。

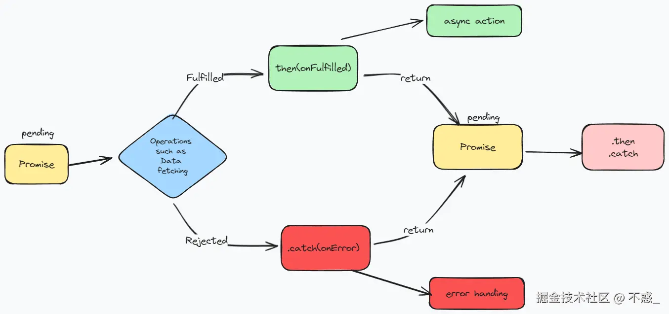
Promise 三种状态

一个Promise必然处于以下几种状态之一:

  1. Pending(进行中): 初始化状态,表示异步操作尚未完成,也没有失败。
  2. Fulfilled(已成功): 表示异步操作成功完成。
  3. Rejected(已失败): 表示异步操作失败。

一个待定的 Promise 最终状态可以是已兑现并返回一个值,或者是已拒绝并返回一个原因(错误)。当其中任意一种情况发生时,通过 Promise 的 then 方法串联的处理程序将被调用。如果绑定相应处理程序时 Promise 已经兑现或拒绝,这处理程序将被立即调用,因此在异步操作完成和绑定处理程序之间不存在竞态条件。

如果一个 Promise 已经被兑现或拒绝,即不再处于待定状态,那么则称之为已敲定(settled)。

请在此添加图片描述

当一个 Promise 被创建后,它最初处于 Pending 状态。然后,它可以被异步操作解决为 Fulfilled 状态,表示操作成功完成,或者被拒绝为 Rejected 状态,表示操作失败。

Promise 的关键特性是它可以处理异步操作的结果,而不需要依赖回调函数。它通过链式调用的方式,将多个异步操作串联起来,使得代码更加清晰和易于理解。

在执行过程中,当一个 Promise 被解决为 Fulfilled 或 Rejected 状态时,它的状态将不再改变,并且它的结果(成功时的值或失败时的原因)将被传递给注册的 .then().catch() 方法。

Promise 的核心思想是将异步操作封装成一个对象,并提供统一的处理接口,使得异步代码更易于管理和组织。它可以有效地解决回调地狱(callback hell)和复杂的异步代码嵌套问题。

Promise 创建

Part 1

在JavaScript中,可以使用Promise构造函数来创建Promise对象。Promise构造函数接受一个参数,即执行器函数(executor)。执行器函数在创建Promise时立即执行。它接受两个参数:resolvereject。这两个参数是由JavaScript运行时提供的函数,用于分别解决拒绝Promise。

// 创建一个简单的Promise对象
let myPromise = new Promise((resolve, reject) => {
    // 异步操作
    setTimeout(() => {
        let success = true; // 模拟异步操作成功
        if (success) {
            resolve("Promise resolved!"); // 异步操作成功,调用resolve
        } else {
            reject("Promise rejected!"); // 异步操作失败,调用reject
        }
    }, 2000); // 2秒后执行
});

上诉示例中,我们创建了一个Promise对象,它代表了一个模拟的异步操作。在Promise的构造函数中,我们传递了一个执行器函数,这个函数接受两个参数:resolvereject,它们是由JavaScript引擎提供的回调函数。在异步操作成功时,我们调用resolve函数,并传递一个成功的消息;在异步操作失败时,我们调用reject函数,并传递一个失败的消息。

Part 2

创建 Promise 后,可以使用该方法附加一个回调函数,在JavaScript中,Promise对象的.then()方法用于附加一个或多个回调函数,以处理Promise对象的解析值(resolved value)。.then()方法接受两个参数:一个是用于处理解析值的回调函数,另一个是用于处理拒绝值(rejected value)的回调函数。

let myPromise = new Promise((resolve, reject) => {
    // 模拟异步操作
    setTimeout(() => {
        let success = true; // 模拟异步操作成功
        if (success) {
            resolve("Promise resolved!"); // 异步操作成功,调用resolve
        } else {
            reject("Promise rejected!"); // 异步操作失败,调用reject
        }
    }, 2000); // 2秒后执行
});

// 使用.then()方法处理Promise对象的解析值和拒绝值
myPromise.then(
    // 处理解析值的回调函数
    (resolvedValue) => {
        console.log("Resolved: " + resolvedValue);
    },
    // 处理拒绝值的回调函数
    (rejectedValue) => {
        console.log("Rejected: " + rejectedValue);
    }
);

我们创建了一个简单的Promise对象myPromise,并使用.then()方法来附加两个回调函数:一个用于处理解析值的回调函数,另一个用于处理拒绝值的回调函数。

如果Promise对象在执行过程中被成功解析(resolved),第一个回调函数将被调用,并传递解析值作为参数。如果Promise对象在执行过程中被拒绝(rejected),则会调用第二个回调函数,并传递拒绝值作为参数。

.then()方法是用于处理Promise对象解析值和拒绝值的关键方法,在异步操作的不同状态下执行相应的逻辑。

链式调用(Chained Promise)

链式调用(Chained Promise)是一种用于处理异步操作序列的技术,在JavaScript中,它允许按顺序执行多个异步操作,并且可以在每个操作完成后执行下一个操作。

Promise.prototype.then()
Promise.prototype.catch()
Promise.prototype.finally()

在JavaScript中,Promise.prototype.then(), Promise.prototype.catch(), 和 Promise.prototype.finally() 是 Promise 对象的原型方法,用于处理异步操作的结果或状态变化。

then(onFulfilled, onRejected)

  • then() 方法用于注册对 Promise 对象成功(resolved)和失败(rejected)状态的处理函数。
  • 它接受两个参数:onFulfilled 和 onRejected,分别是成功状态的处理函数和失败状态的处理函数。
  • 如果 Promise 对象处于成功状态,将会调用 onFulfilled 处理函数;如果处于失败状态,将会调用 onRejected 处理函数。
  • then() 方法返回一个新的 Promise 对象,可以继续进行链式调用。

catch(onRejected)

  • catch() 方法用于注册对 Promise 对象失败(rejected)状态的处理函数。
  • 它只接受一个参数 onRejected,是失败状态的处理函数。
  • 如果 Promise 对象处于失败状态,将会调用 onRejected 处理函数。
  • catch() 方法也返回一个新的 Promise 对象,可以继续进行链式调用。

finally(onFinally)

  • finally() 方法用于注册在 Promise 对象无论成功还是失败状态下都要执行的处理函数。
  • 它接受一个参数 onFinally,是无论成功或失败状态都要执行的处理函数。
  • finally() 方法返回一个新的 Promise 对象,该对象的状态和值将与原始 Promise 对象一致。
  • finally() 可以用于清理工作或者无论 Promise 成功还是失败都要执行的收尾操作。

下面是一个简单的示例,演示了这些方法的用法:

// 创建一个简单的Promise对象
let myPromise = new Promise((resolve, reject) => {
    let success = true; // 模拟异步操作成功
    if (success) {
        resolve("Promise resolved!"); // 异步操作成功,调用resolve
    } else {
        reject("Promise rejected!"); // 异步操作失败,调用reject
    }
});

// 使用then方法处理Promise对象的成功状态和失败状态
myPromise.then(
    // 处理成功状态
    (resolvedValue) => {
        console.log("Resolved: " + resolvedValue);
    }
).catch(
    // 处理失败状态
    (rejectedReason) => {
        console.log("Rejected: " + rejectedReason);
    }
).finally(
    // 无论成功或失败都要执行的处理
    () => {
        console.log("Finally: This will always execute!");
    }
);

在这个例子中,我们创建了一个简单的 Promise 对象 myPromise,然后使用 then() 方法注册对成功状态的处理,catch() 方法注册对失败状态的处理,finally() 方法注册对无论成功或失败都要执行的处理。

多个then操作

根据需求创建多个带有.then()方法的Promise链。在下面的示例中,我们模拟了一个简单的异步操作链,以演示Promise的串行执行特性:

// 异步操作1
function asyncOperation1() {
    return new Promise((resolve, reject) => {
        setTimeout(() => {
            console.log("异步操作1完成");
            resolve("异步操作1的结果");
        }, 1000);
    });
}

// 异步操作2
function asyncOperation2() {
    return new Promise((resolve, reject) => {
        setTimeout(() => {
            console.log("异步操作2完成");
            resolve("异步操作2的结果");
        }, 2000);
    });
}

// 异步操作3
function asyncOperation3() {
    return new Promise((resolve, reject) => {
        setTimeout(() => {
            console.log("异步操作3完成");
            resolve("异步操作3的结果");
        }, 1500);
    });
}

// 创建一个Promise链
asyncOperation1()
    .then(result1 => {
        console.log("从异步操作1收到的结果:", result1);
        return asyncOperation2(); // 返回第二个异步操作
    })
    .then(result2 => {
        console.log("从异步操作2收到的结果:", result2);
        return asyncOperation3(); // 返回第三个异步操作
    })
    .then(result3 => {
        console.log("从异步操作3收到的结果:", result3);
        console.log("所有操作成功完成!");
    })
    .catch(error => {
        console.error("发生错误:", error);
    });

输出:

请在此添加图片描述

Promise 和 Fetch API

Promise 和 Fetch API 在现代 JavaScript 中经常一起使用,特别是在进行网络请求时。Fetch API 是一种用于发送和接收网络请求的新的标准方式,而 Promise 则用于处理异步操作的结果。下面简要介绍了它们之间的关系和如何一起使用:

  1. Fetch API: Fetch API 提供了一种简单、灵活的方式来进行网络请求。它基于 Promise,并返回一个 Promise 对象,用于处理异步操作。Fetch API 使得发送和接收网络请求变得更加直观和易用。
  2. Promise: Promise 是一种用于处理异步操作的对象,它代表了一个异步操作的最终完成或失败。Promise 提供了一种更具结构化的方式来管理异步代码,并避免了回调地狱的问题。

如何一起使用

  • 使用 Fetch API 发起网络请求:Fetch API 提供了 fetch() 方法来发送网络请求。fetch() 方法返回一个 Promise 对象,它在接收到网络响应时解析为 Response 对象。
  • 处理 Fetch API 的结果:由于 fetch() 返回的是一个 Promise 对象,因此可以使用 Promise 的 .then().catch() 方法来处理网络请求的结果。在 .then() 方法中可以处理成功的情况,而在 .catch() 方法中可以处理失败的情况。

下面示例实现,展示了如何使用 fetch() 函数从远程 API 获取数据:

function fetchData() {
    // 假设远程API的URL为https://example.com/api/data
    const url = 'https://example.com/api/data';

    return fetch(url) // 使用 Fetch API 发起网络请求
        .then(response => {
            if (!response.ok) {
                throw new Error('网络响应不正常');
            }
            return response.json(); // 将响应解析为 JSON 数据
        })
        .then(data => {
            // 在数据获取成功后执行一些操作
            console.log('数据成功获取:', data);

            // 返回获取的数据,以便后续操作
            return data;
        })
        .catch(error => {
            console.error('你的取回操作出了点问题:', error);
            throw error; // 抛出错误,使得调用 fetchData 的代码可以捕获并处理错误
        });
}

// 使用fetchData函数获取数据
fetchData()
    .then(data => {
        // 在这里对获取的数据执行进一步操作
        console.log('获取数据的进一步处理:', data);
    })
    .catch(error => {
        // 捕获并处理fetchData函数可能抛出的错误
        console.error('获取数据时出错:', error);
    });

在这个示例中,fetchData() 函数使用 Fetch API 从远程 API 获取数据,并在成功获取数据后对其执行一些操作,例如打印数据到控制台。然后,返回获取的数据以便后续操作。在调用 fetchData() 函数的代码中,可以使用 .then() 方法来处理成功获取数据后的进一步操作,并使用 .catch() 方法来捕获可能的错误。

Promise 取消

在现代 JavaScript 中 - 不可以,一旦 Promise 创建,就无法取消它。它将执行其代码并解析或拒绝,并且没有内置的方法来取消操作。

可以使用一些技术来模拟取消:

  1. 超时:如果解决时间过长,可以使用超时来拒绝 Promise。如果要发出网络请求并希望限制它所花费的时间,则此技术非常有用。
  2. 中止网络请求:可以使用中止控制器中止网络请求。Fetch API 提供了一个 AbortController API,允许在网络请求完成之前取消该请求。
  3. 使用标志位:可以在代码中使用标志来模拟取消。可以将该标志设置为 true 以指示应取消该操作,然后在 Promise 代码中检查该标志以确定是继续还是拒绝 Promise。

虽然 JavaScript 的 Promise 本身不直接支持取消操作,但可以通过上述方法实现类似的行为。需要根据具体情况和需求选择最合适的方法来管理和取消 Promise。

Promise Bluebird 取消

Bluebird 是一个流行的 JavaScript Promise 库,它提供了高级功能,包括 Promise 取消。Promise 取消是取消 Promise 的功能,这对于取消正在进行或长时间运行的异步操作非常有用。

在 Bluebird 的帮助下,使用该Promise.cancel()方法实现了 Promise 取消。此方法不是标准 Promise API 的一部分,而是特定于 Bluebird。

要在 Bluebird 中使用 Promise 取消,需要使用new Promise()构造函数创建一个可取消的 Promise,并将取消函数作为参数传递。取消 Promise 时将调用取消函数。

首先,需要安装 Bluebird 库。可以使用 npm 进行安装:

npm install bluebird

然后,可以使用以下方式在项目中引入 Bluebird 库:

const Promise = require('bluebird');

接下来,让我们看一个简单的示例,演示如何在 Bluebird 中取消 Promise:

// 引入 Bluebird 库
var Promise = require("bluebird");

// 创建一个 Promise,模拟一个异步操作,比如一个网络请求
var asyncOperation = new Promise(function(resolve, reject) {
    // 模拟一个异步操作,比如一个网络请求
    setTimeout(function() {
        // 假设异步操作成功
        resolve("操作成功");
    }, 1000);
});

// 创建一个 Promise,模拟一个定时取消操作
var cancellationPromise = new Promise(function(resolve, reject, onCancel) {
    // 设置一个定时器来模拟取消操作
    var timer = setTimeout(function() {
        // 假设在指定时间后,取消操作触发
        resolve("取消操作成功");
    }, 500);

    // 注册取消操作的回调函数
    // onCancel(function() {
    //     // 在取消操作时,清除定时器
    //     clearTimeout(timer);
    //     reject(new Error("操作被取消"));
    // });
});

// 使用 Promise.race() 来竞速两个 Promise,哪个先完成就采用哪个结果
Promise.race([asyncOperation, cancellationPromise])
    .then(function(result) {
        console.log("结果:", result);
    })
    .catch(function(error) {
        console.error("错误:", error.message);
    });

// 在某些情况下,比如用户点击了取消按钮,我们可以取消异步操作
// 这里只是一个示例,在真实场景中,你可能需要根据具体情况来触发取消操作
// 这里只是演示如何触发取消操作
cancellationPromise.cancel();

这个例子中,我们创建了两个 Promise,一个模拟了一个异步操作 (asyncOperation),另一个 (cancellationPromise) 模拟了一个定时取消操作。

我们使用 Promise.race() 来让它们竞速,如果 cancellationPromiseasyncOperation 之前完成,那么就会执行取消操作。

在最后的示例中,我们调用了 cancellationPromise.cancel() 来模拟取消操作。

Promise 并发

Promise 类提供了四个静态方法来促进异步任务的并发:

  • **Promise.all():**在所有传入的 Promise 都被兑现时兑现;在任意一个 Promise 被拒绝时拒绝
  • **Promise.any():**在任意一个 Promise 被兑现时兑现;仅在所有的 Promise 都被拒绝时才会拒绝。
  • **Promise.race() :**在任意一个 Promise 被敲定时敲定。换句话说,在任意一个 Promise 被兑现时兑现;在任意一个的 Promise 被拒绝时拒绝。
  • **Promise.allSettled():**在所有的 Promise 都被敲定时兑现。

Promise.all() 方法

在 JavaScript 中,可以使用 Promise.all() 方法来并行处理多个 Promise。Promise.all() 方法接受一个 Promise 数组作为参数,并在所有 Promise 都成功解决后才返回成功,或者在任何一个 Promise 被拒绝时返回失败。

以下是一个简单的示例,演示如何使用 Promise.all() 方法来并行处理多个 Promise:

// 异步操作1
function asyncOperation1() {
    return new Promise((resolve, reject) => {
        setTimeout(() => {
            resolve("异步操作1的结果");
        }, 1500);
    });
}

// 异步操作2
function asyncOperation2() {
    return new Promise((resolve, reject) => {
        setTimeout(() => {
            resolve("异步操作2的结果");
        }, 2000);
    });
}

// 异步操作3
function asyncOperation3() {
    return new Promise((resolve, reject) => {
        setTimeout(() => {
            resolve("异步操作3的结果");
        }, 1000);
    });
}

// 并行处理多个 Promise
Promise.all([asyncOperation1(), asyncOperation2(), asyncOperation3()])
    .then((results) => {
        console.log("所有操作都成功完成!");
        console.log("结果:", results);
    })
    .catch((error) => {
        console.error("发生错误:", error);
    });

在这个示例中,我们定义了三个异步操作函数:asyncOperation1()asyncOperation2()asyncOperation3()。每个异步操作函数返回一个 Promise 对象,模拟了一些异步操作,并在一定的延迟后解决 Promise。

然后,我们使用 Promise.all() 方法来并行处理这三个 Promise,将它们放入一个数组中作为参数传递给 Promise.all() 方法。当所有 Promise 都成功解决时,.then() 方法将被调用,接收一个包含所有结果的数组;如果任何一个 Promise 被拒绝,.catch() 方法将被调用,接收拒绝的原因。

这样,使用 Promise.all() 方法可以很方便地在 JavaScript 中并行处理多个 Promise,提高了异步操作的效率。

Promise.any() 方法

Promise.any() 方法是一个用于处理多个 Promise 的方法,它在给定的 Promise 中至少有一个解决(resolved)时解决,如果所有的 Promise 都被拒绝(rejected)则返回一个拒绝。

Promise.all()Promise.race() 不同,Promise.any() 在至少有一个 Promise 被解决时就会解决,而不是等待所有 Promise 都解决。只要至少有一个 Promise 解决,Promise.any() 就会返回一个解决的 Promise,并且会忽略其它所有被拒绝的 Promise。

语法如下:

Promise.any(iterable);
  • iterable 是一个可迭代对象,通常是一个数组,包含多个 Promise 对象。

以下是一个示例,演示了 Promise.any() 方法的使用:

const promise1 = new Promise((resolve, reject) => {
  setTimeout(() => {
    reject('Promise 1 被拒绝');
  }, 1000);
});

const promise2 = new Promise((resolve, reject) => {
  setTimeout(() => {
    resolve('Promise 2 被解决');
  }, 2000);
});

const promise3 = new Promise((resolve, reject) => {
  setTimeout(() => {
    resolve('Promise 3 被解决');
  }, 3000);
});

Promise.any([promise1, promise2, promise3])
  .then((value) => {
    console.log(value); // 将会输出 'Promise 2 被解决'
  })
  .catch((error) => {
    console.log(error); // 所有 Promise 都被拒绝
  });

在这个示例中,虽然 promise1 被拒绝,但 promise2promise3 至少有一个被解决,因此 Promise.any() 返回的是一个解决的 Promise,它的值是 promise2 的解决值。

Promise.race() 方法

Promise.race() 方法是一个用于处理多个 Promise 的方法,它在给定的 Promise 中,只要有一个 Promise 解决(resolved)或被拒绝(rejected)时,就会返回一个新的 Promise。

语法如下:

Promise.race(iterable);
  • iterable 是一个可迭代对象,通常是一个数组,包含多个 Promise 对象。

Promise.race() 方法返回一个新的 Promise,它的状态和值取决于第一个解决的或拒绝的 Promise。如果第一个解决的 Promise,那么新的 Promise 将解决,并返回第一个解决的 Promise 的值;如果第一个被拒绝的 Promise,那么新的 Promise 将被拒绝,并返回第一个被拒绝的 Promise 的原因。

以下是一个示例,演示了 Promise.race() 方法的使用:

const promise1 = new Promise((resolve, reject) => {
  setTimeout(() => {
    resolve('Promise 1 被解决');
  }, 1000);
});

const promise2 = new Promise((resolve, reject) => {
  setTimeout(() => {
    resolve('Promise 2 被解决');
  }, 2000);
});

const promise3 = new Promise((resolve, reject) => {
  setTimeout(() => {
    reject('Promise 3 被拒绝');
  }, 3000);
});

Promise.race([promise1, promise2, promise3])
  .then((value) => {
    console.log(value); // 将会输出 'Promise 1 被解决',因为它是第一个解决的 Promise
  })
  .catch((error) => {
    console.log(error); // 如果 promise3 是第一个被拒绝的,这里会输出 'Promise 3 被拒绝'
  });

在这个示例中,promise1 是最快解决的,所以新的 Promise 将解决,并返回 promise1 的解决值。即使后面的 Promise promise2promise3 也会解决或被拒绝,但它们的状态不会影响新的 Promise 的状态。

Promise.allSettled() 方法

Promise.allSettled() 方法是一个用于处理多个 Promise 的方法,它在所有的 Promise 都已经被解决(resolved)或被拒绝(rejected)后返回一个新的 Promise。

Promise.all() 方法不同,Promise.allSettled() 不会在有任何一个 Promise 被拒绝时返回一个拒绝的 Promise。相反,它会等待所有的 Promise 都被解决,并返回一个包含每个 Promise 结果的数组,每个结果都是一个对象,包含有状态(fulfilled 或 rejected)和对应的值或原因。

语法如下:

Promise.allSettled(iterable);
  • iterable 是一个可迭代对象,通常是一个数组,包含多个 Promise 对象。

以下是一个示例,演示了 Promise.allSettled() 方法的使用:

const promise1 = new Promise((resolve, reject) => {
    setTimeout(() => {
      resolve('Promise 1 resolved');
    }, 1000);
  });
  
  const promise2 = new Promise((resolve, reject) => {
    setTimeout(() => {
      reject('Promise 2 rejected');
    }, 2000);
  });
  
  const promise3 = new Promise((resolve, reject) => {
    setTimeout(() => {
      resolve('Promise 3 resolved');
    }, 3000);
  });
  
  Promise.allSettled([promise1, promise2, promise3])
    .then((results) => {
      console.log(results);
      /*
      输出:
      [
        { status: 'fulfilled', value: 'Promise 1 resolved' },
        { status: 'rejected', reason: 'Promise 2 rejected' },
        { status: 'fulfilled', value: 'Promise 3 resolved' }
      ]
      */
    });

请在此添加图片描述

在这个示例中,promise1promise3 被解决,而 promise2 被拒绝。因此,Promise.allSettled() 返回一个数组,其中包含每个 Promise 的结果。对于解决的 Promise,结果对象包含 status 属性为 'fulfilled'value 属性包含解决的值;对于被拒绝的 Promise,结果对象包含 status 属性为 'rejected'reason 属性包含拒绝的原因。

Promise 的好处

Promise 在 JavaScript 中有许多好处,特别是在处理异步代码时。以下是一些 Promise 的好处:

  1. 更清晰的异步代码结构: Promise 提供了一种更具结构化的方式来组织异步代码,避免了回调地狱(callback hell)的问题。通过链式调用 .then() 方法,代码更加清晰、易读。
  2. 更好的错误处理机制: Promise 具有 .catch() 方法,可以捕获 Promise 链中任何地方发生的错误。这使得错误处理更加集中和可控,而不必在每个异步操作中都编写独立的错误处理逻辑。
  3. 避免回调嵌套: 使用 Promise 可以避免回调函数的嵌套问题,使代码更具可维护性。这样的代码结构更容易理解,减少了代码膨胀和复杂性。
  4. 更容易实现并行和串行操作: Promise 提供了 Promise.all() 和 Promise.race() 方法,使得并行执行多个异步操作和选取最快完成的操作变得更加容易。
  5. 更好的异步错误堆栈: Promise 在发生错误时会生成更详细的错误堆栈信息,有助于更容易追踪和调试异步代码中的问题。
  6. 提高代码可读性: Promise 的语法和链式调用的方式使得代码更易读,更贴近自然语言,提高了代码的可读性和可维护性。
  7. 更好的代码组织: Promise 提供了一种将异步操作组织成清晰顺序的方式,使得代码逻辑更加组织有序,易于理解和维护。
  8. 与现代 Web API 配合良好: 许多现代的 Web API(例如 Fetch API)返回的是 Promise 对象,使用 Promise 可以更方便地与这些 API 进行交互。

总的来说,Promise 提供了一种强大而灵活的机制,使得异步代码的处理更加简便、可读,并且在错误处理、代码组织和可维护性方面都带来了显著的改进。这也是为什么 Promise 成为现代 JavaScript 异步编程的标准之一。

结论

Promise 是 JavaScript 中一种强大的异步编程工具,它为处理异步操作提供了一种优雅、可控的解决方案,使得编写高效且可维护的异步代码变得更加容易。在现代 JavaScript 开发中,Promise 已经成为处理异步操作的标准方式之一。