前端知识体系结构图 by Excaildraw(想问问大佬们还有什么缺漏)

115 阅读1分钟

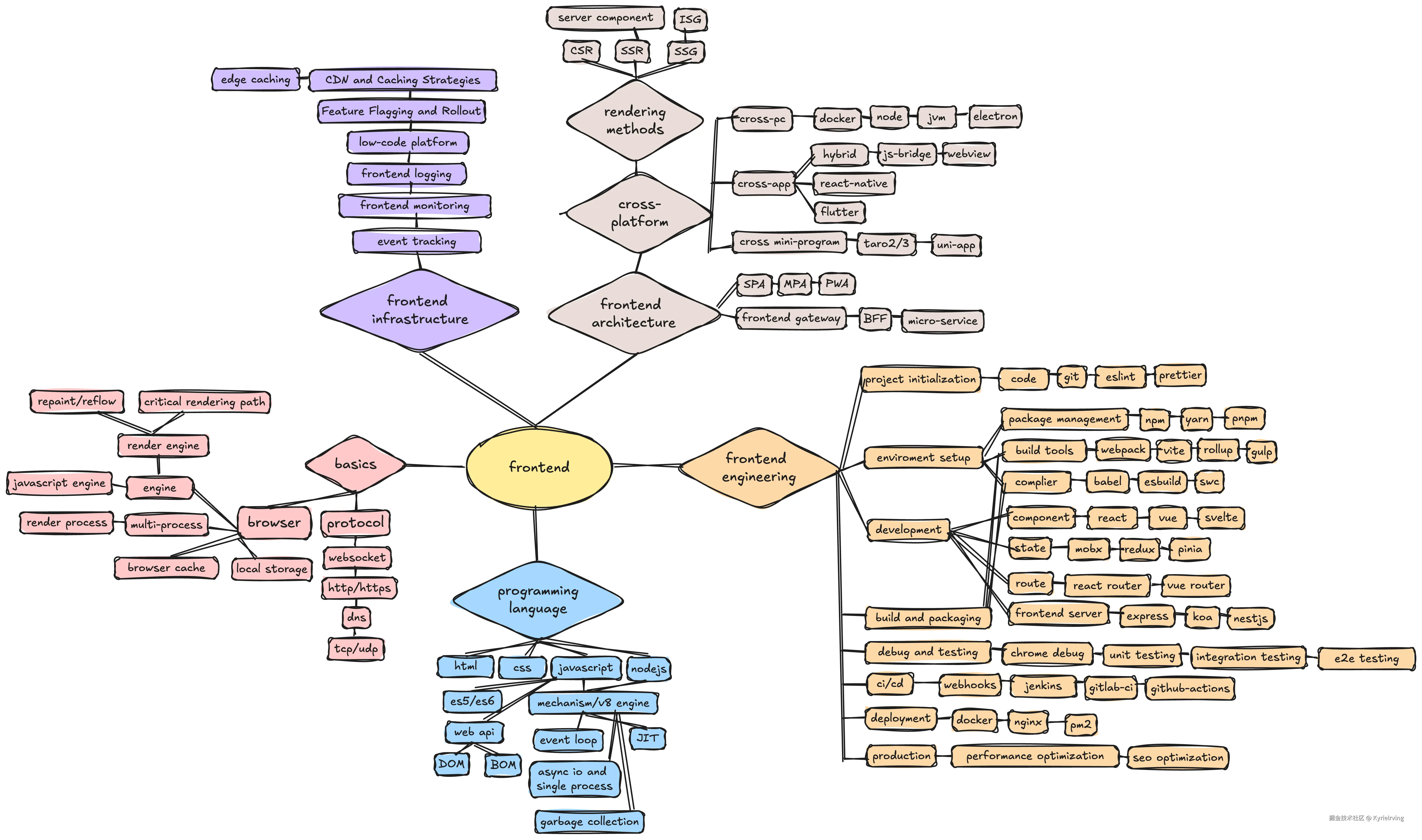
背景

两段工作经历, 上班三年, gap2次共2年, 最近准备面试, 因此根据自己的笔记汇总一下前端的知识网络 每个知识的细节都在自己的笔记里, 该体系结构图就不一一展开了

结构层次

  • 基础
  • 编程语言
  • 前端工程化
  • 前端基础建设
  • 前端架构

不足

  • 总感觉不太全, 但以我浅薄的三年经验, 又说不出是哪里, 望大佬们指教

“越是贪图圆满,越是搜不干净。” “若不批袈裟,世人怎知我尘缘已断,金海尽干?”

frontend-knowledge-network.png